Abstract
Premature leaf senescence significantly reduces rice yields. Despite identifying numerous factors influencing these processes, the intricate genetic regulatory networks governing leaf senescence demand further exploration. We report the characterization of a stably inherited, ethyl methanesulfonate(EMS)-induced rice mutant with wilted leaf tips from seedling till harvesting, designated lts2. This mutant exhibits dwarfism and early senescence at the leaf tips and margins from the seedling stage when compared to the wild type. Furthermore, lts2 displays a substantial decline in both photosynthetic activity and chlorophyll content. Transmission electron microscopy revealed the presence of numerous osmiophilic granules in chloroplast cells near the senescent leaf tips, indicative of advanced cellular senescence. There was also a significant accumulation of H2O2, alongside the up-regulation of senescence-associated genes within the leaf tissues. Genetic mapping situated lts2 between SSR markers Q1 and L12, covering a physical distance of approximately 212 kb in chr.1. No similar genes controlling a premature senescence leaf phenotype have been identified in the region, and subsequent DNA and bulk segregant analysis (BSA) sequencing analyses only identified a single nucleotide substitution (C-T) in the exon of LOC_Os01g35860. These findings position the lts2 mutant as a valuable genetic model for elucidating chlorophyll metabolism and for further functional analysis of the gene in rice.
1. Introduction
Given its status as an essential model crop and staple cereal in China, the enhancement of rice yield assumes critical importance. Early leaf senescence, typically impacting rice yield [1], warrants keen scientific attention. Consequently, the cloning and elucidation of the genetic regulatory mechanisms associated with premature leaf senescence in rice has the potential to provide a theoretical basis for improving the photosynthetic efficiency of rice during its late reproductive stages, which could contribute to maintaining high rice yields. Befitting its complexities, leaf senescence involves intricate genetic regulatory networks encompassing a cadre of genes, jointly referred to as senescence-associated genes (SAGs). A gamut of developmental processes has been implicated in leaf senescence, as illuminated by studies on Arabidopsis, rice and other plants [1,2,3,4,5,6]. For instance, research on Arabidopsis has revealed that genes residing on the ubiquitylation pathway, such as ORE9 and APG7, mediate senescence through the recycling of nutrients [7,8]. Beneath dark-induced conditions, mutants of the CPR5/HYS1 gene, known to be involved in cell proliferation and growth, exhibit a premature senescence phenotype [9]. Conversely, the OLD1 gene, associated with senescence, serves to maintain the redox equilibrium within the cellular milieu [10]. In rice, genes linked to the developmental degradation pathway of chloroplasts, such as NYC1, are instrumental in premature leaf senescence [11]. Additionally, the transcription factor OsERF101 directly interfaces with the promoter regions of OsNAP and OsMYC2, thereby activating genes implicated in chlorophyll degradation and JA-mediated leaf senescence [12]. The high light-induced leaf senescence in rice features the participation of the rice gene LRR-like1 YELLOW AND PREMATURE DWARF 1 [3]. Moreover, the OsNAP gene encoding a plant-specific NAC transcriptional activator is an important senescence regulator. Altered OsNAP function significantly decelerates senescence whilst augmenting photosynthetic capacity, making it advantageous for high rice yields [13]. The rice gene ES1 encodes a SCAR-like protein, which notably boosts the number of stomata per unit leaf area, thus precipitating increased water loss—and, consequently, senescence [14]. Another gene, LPS1, encodes the iron–sulfur subunit SDH2-1 of succinate dehydrogenase and exerts an influence on leaf senescence and rice yield [15]. Senescence of plants can be induced by many factors, including reproductive growth, phytohormones and environmental cues; moreover, the senescence-associated genes regulated during early leaf senescence remain largely unknown.
Plant endogenous hormones also shape leaf senescence, making them popular research commodities with respect to understanding their regulatory mechanisms. As senescence sets in, plants tend to exhibit increasing levels of endogenous jasmonic acid and heightened expression of genes associated with jasmonic acid synthesis and signaling [1]. The OsDOS gene orchestrates plant senescence via a negative regulation of the signaling process of jasmonic acid [16]. Senescent leaves often witness an upsurge in the level of abscisic acid in vivo, which prompts the breakdown of chloroplasts [17]. Recent scientific advances have revealed that ABI5 is a direct regulator of the NAC transcription factor gene ORESARA1’s expression [18]. Introduction of the promoter of the SAG12 gene and the gene encoding isoprenyl transferase (a cytokinin synthesis gene) to a plant can delay its developmental senescence process [19]. Moreover, genes that induce cytokinin synthesis can effectively attenuate drought-triggered senescence [17]. Gibberellins, on one hand, stave off leaf senescence but can also provoke senescence by inducing reproductive growth. Evidence of this was reported in a study demonstrating that AtWRKY75 positively regulates age-related leaf senescence via the gibberellin pathway [20]. Auxin can also modulate leaf senescence levels via auxin effectors. An interaction between Stg3 (ZmATG18b) and Stg7 (ZmGH3.8), on the other hand, can regulate leaf senescence timing in maize [21].
Leaf tip withering in rice is a significant leaf senescence problem, manifesting as browning and necrosis at the leaf tips, potentially leading to reduced photosynthetic efficiency and lower grain yield. Leaf tip withering can result from both genetic mutations and environmental stresses [4]. Genetic factors include mutations in the NAD salvage pathway, such as lts1, encoding OsNaPRT1 (O. sativa NaPRTase 1) in rice. A point mutation lts1 in the NAD-compensated synthesis pathway—specifically, the gene nicotinic acid phosphoribosyltransferase (OsNaPRT1)—spawns a unique phenotype in rice characterized by dwarfism and leaf tip wilting. The leaves of these mutants exhibit premature senescence compared to their wild-type counterparts [4]. OsCKI1 (casein kinase I1) plays a crucial regulatory role in a number of important physiological processes; loss of OsCKI1 results in excess starch in leaves and a distinct leaf tip wilting phenotype, as well as high ROS and MDA levels, low chlorophyll content and protective enzyme activities [22]. The OsPG1 gene encodes a polygalacturonase involved in pectin degradation and cell wall integrity, playing a vital role in leaf development and stress response. Mutations in OsPG1 have been linked to necrosis appearing in leaf tips at the tillering stage [23]. Despite in-depth study of these mutants, the linkage between development and leaf tip senescence is still poorly understood in rice.
Repetitive elements (REs), such as transposable elements (TEs) and satellites, comprise much of the rice genome. More than 60% of lncRNAs are associated with transposable elements [24]. TEs and (peri)centromeric satellite DNA, which may contribute to leaf senescence via microRNA SAG12 (senescence-associated genes), is repressed by the microRNA miR164 via cleavage of ORE1 [25]. The overexpression of another microRNA, miR319, causes a stay-green phenotype mRNA [26]. miR390 triggers the production of the trans-acting siRNA TAS3, which results in the mRNA degradation of the auxin response factors ARF2, ARF3 and ARF4 [27]. In-depth study of these TEs or microRNA-associated mutants will help discover the linkage between development and senescence in rice. These research endeavors will furnish the theoretical foundation required for the regulatory control and utility of leaf senescence. In our study, in order to address this knowledge gap, our study focuses on a rice mutant exhibiting dwarfism and wilted leaf tips following ethyl methanesulfonate (EMS) treatment. We conducted comprehensive investigations into the phenotype, photosynthetic characteristics, chloroplast anatomy, reactive oxygen species (ROS) activity and the expression profiles of senescence-associated genes.
2. Results
2.1. The lts2 Mutants Exhibited Dwarfism and Withered Leaf Tips throughout the Plant
Only one wilted leaf tip material was screened from the 1500 M2 population of the Indica Group rice variety ‘Changchungu’ induced by ethyl methanesulfonate (EMS) mutagenesis and designated lts2. The lts2 mutants exhibited both withered leaf tip phenotypes from seedling till harvesting (Figure 1a). Alongside withered leaf tips, the lts2 mutants also presented narrower and shorter leaves compared to the wild type (Figure 1a,b). Additionally, vein sizes were smaller in lts2 mutants, as confirmed by cross-sections (Figure 1b). Relative to the wild type (WT), the lts2 mutants had a reduction in various growth parameters: tillering (76%), plant height (64%), grains per panicle (24%), seed setting rate (27%) and the number of primary (71%) and secondary (21%) branches (Figure 1c–h).
Figure 1.
Phenotypic comparison of wild-type (WT) and lts2 plants. (a) Morphological differences at the seedling stage, Bar = 20 cm. (b) Kinetic phenotypes of lts2 leaves: left to right, at 30, 50, 70 and 90 d post-germination, respectively. (c) Cross sections of leaves. Bar = 500 μm, (d–i). Statistical analysis of tiller, plant height, grains per panicle, setting rate, primary branch and secondary branch between WT and lts2 plants. Values are means ± SD of three biological replicates (** p < 0.01, Student’s t-test).
2.2. Analysis of Photosynthetic Rate, Pigment Content and Gene Expression
Chl a, Chl b and carotenoid (Car) content were lower in lts2 mutants, which aligns with the visibly observed leaf senescence (1.09 mg/g FW, 0.38 mg/g FW and 0.30 mg/g FW, respectively) compared to the wild type (1.75 mg/g FW, 0.56 mg/g FW and 0.42 mg/g FW, respectively) in the upper leaves at the tillering stage (Figure 2a). Consequently, the photosynthetic rates were significantly reduced in lts2 mutants (12.8 μmol CO2 m−2 s−1) relative to the wild type (22.3 μmol CO2 m−2 s−1) (Figure 2b). These results imply the involvement of an internal factor in leaf senescence affecting overall plant growth in lts2 mutants. Gene expression analysis for those associated with chlorophyll synthesis and chloroplast development revealed significantly lower levels of CAO, PORB, CHLH, CLHD, CHLL, DVR, OsHEMB, Lxhp2, psbA, RPS15, V1 and V2 in lts2 plants compared to the wild type (p < 0.01, Student’s t-test; Figure 2c,d), whereas RPOC1 and RPOC2 exhibited higher expression in lts2 plants (Figure 2c,d).
Figure 2.
Comparison of leaf senescence indicators between wild-type and lts2 plants. (a) Chlorophyll content in the upper leaves at seedling stage, tillering stage and heading stage. (b) Photosynthetic rate at tillering stage. (c,d) Gene expression linked to chlorophyll biosynthesis and chloroplast development at tillering stage. Error bars denote SD, n = 10 for (a), n = 15 for (b) and p-values from Student’s t-test (** p < 0.01).
2.3. lts2 Affects the Leaf Stomata
The early senescence mutant rice ES1 displays a higher stomatal density than wild-type rice [14]. To ascertain if lts2 shared this phenotype, a comparative analysis of lts2 and wild-type leaves using scanning electron microscopy was performed. No significant difference in the stomatal density or length was noted (Figure 3a,b,d); however, the stomatal width was approximately 30% greater in lts2 plants (Figure 3c,e).
Figure 3.
Observation of stomata in wild-type (WT) and lts2 plants. (a) Stomatal density of WT and lts2 leaves at tillering stage. Red arrows indicate the positions of stomata. Bars = 100 μm. (b) Statistical analysis of stomatal density. (c) Morphological characteristics of stomata of WT and lts2 plants at tillering stage. Bars = 10 μm. (d,e) Statistical analysis of stomata length (d) and stomata width (e). Three independent replicates for stomatal density and 20 independent replicates for stomata size. ** p < 0.01 (Student’s t-test).
2.4. Analysis of Chloroplast Ultrastructure
In pursuit of the causal factors underlying low chlorophyll levels in lts2 during senescence, we investigated mesophyll cell chloroplast ultrastructure through transmission electron microscopy (TEM). The lts2 mutant cells had significantly more osmiophilic granules compared to the wild type (Figure 4a). An immunoblot analysis evaluating four LHCI proteins—LHCA1, LHCA2, LHCA3 and LHCA4—also confirmed a pronounced reduction in these proteins in lts2 mutants (Figure 4b), suggesting abnormal chloroplast development in lts2.
Figure 4.
Chloroplast ultrastructure in WT and lts2. (a) Comparison of chloroplasts at tillering stage. C, chloroplast; OG, osmiophilic granule; SG, starch granule; G, grana thylakoid. (b) Immunoblots for LHCI proteins (LHCA1-4). Bars in (a) =1 μm and in (b) = 0.5 μm.
2.5. lts2 Plants Exhibit Symptoms of Premature Cell Death
Reactive oxygen species (ROS) play an important role in cell injury and cell death, and the accumulation of ROS is a trigger for premature senescence. Therefore, we have used the NBT and DAB staining techniques to identify ROS in the upper leaves (at the seedling stage) of both the WT and the mutant plants. We observed significant DAB staining (Figure 5a) and extensive NBT staining (Figure 5b) in lts2 plants, indicating that the accumulation of ROS in these plants may lead to senescence of rice leaves, in contrast to WT leaves. We measured the levels of senescence-related substances such as hydrogen peroxide (H2O2)-derived ROS and the lipid oxidation by-product malondialdehyde (MDA). The H2O2 content of lts2 was higher than that of the WT (16.3 μmol/g and 9.08 μmol/g, respectively) (Figure 5c), and the ORF concentration and MDA content of lts2 leaves was higher than that of the wild type (0.77 and 0.49 nmol/g.min, 10.96 and 16.94 nmol/g, respectively) (Figure 5d,e), indicating the accumulation of ROS during premature leaf senescence in the lts2 mutant. ROS-scavenging enzymes, including catalase (CAT), superoxide dismutase (SOD) and peroxidase (POD), have critical regulatory functions in plant senescence. The activity of these enzymes was quantified. In contrast to the wild type, CAT activity was significantly lower in lts2 (1051 U/g fresh weight and 663 U/g fresh weight, respectively) (p < 0.05, Student’s t-test; Figure 5f,g). Conversely, POD activity was significantly higher in lts2 leaves compared to wild-type leaves (2242 U/g fresh weight and 2607 U/g fresh weight, respectively) (Figure 5h). Since ROS scavenging systems play an important role in detoxifying ROS, we identified the expression levels of genes associated with ROS scavenging.The levels of SODA, SODB, CATA, CATB, CATC, POD, AXO1A and AXO1B were significantly higher in lts2 plants compared to the wild type (p < 0.01, Student’s t-test; Figure 5i).
Figure 5.
ROS accumulation in WT and lts2 Plants. (a,b) DAB and NBT staining showing ROS localization at the seedling stage. (c–h) Quantification of H2O2 (c), ORF (d) and MDA (e) and activities of SOD (f), CAT (g) and POD (h) enzymes. Data represent mean ± SD from five replicates (** p < 0.01). (i), Differential expression of ROS detoxification genes, shown as mean ± SD from three replicates (** p < 0.01).
The mutants exhibited early onset of leaf senescence in the rice field, indicating that the lts2 mutation may prompt cell death in rice. To confirm senescence in lts2 plants, the expression levels of specific genes associated with chlorophyll degradation, the chlorophyll degradation genes (CDGs) (including NCYC1, NOL, NYC3, NYC4, PAO, SGR, RCCR1 and RCCR2) and other senescence-associated genes (SAGs) (Osh36, Osl57 and Osl85) were assessed using reverse transcription quantitative PCR (RT-qPCR). Expression of SGR, RCCR1, RCCR2 and Osl85 was notably higher in lts2 plants compared to the WT (Figure 6a,b).
Figure 6.
Cell death detection in WT and lts2 plants. (a,b) Gene expression analysis of CDGs (a) and SAGs (b). Means ± SD of three independent replicates. ** p < 0.01 (Student’s t-test).
2.6. Map-Based Cloning and Candidate Analysis of the lts2 Gene
The lts2 mutant was crossed with the Japonica Group cultivar NPB to generate F2 populations for the investigation of the molecular mechanism behind the phenotype. All F1 plants exhibited a green leaf phenotype akin to that of the WT. Among the 2126 F2 plants derived from the lts2 mutant line and Nipponbare crosses, 1566 showcased the normal green phenotype, while 560 showed leaf senescence resembling that of lts2. This segregation pattern aligns with an approximately 3:1 ratio according to the X2 test (X2 = 2.04, p = 15.3%), suggesting that the lts2 trait is governed by a single recessive nuclear gene. Using individuals exhibiting the lts2 phenotype from the F2 population, primary mapping localized the lts2 locus on chromosome 1, between markers B1-12 and B1-16 (Figure 7a). Subsequent fine mapping with additional SSR markers delimited the lts2 to a 212 kb region between markers Q1 and L12, where occurrences of three and two recombinants were found, respectively. However, it is difficult to design new SSRs or indel molecular marker primers within this interval. Therefore, we re-checked the localization interval using the bulk segregant analysis (BSA) experiment. Bulk segregant analysis (BSA) further identified a large effect single-nucleotide polymorphism (SNP) within this region (Figure 7b,c) and a single nucleotide substitution (C-T) in the exon of LOC_Os01g35860 in lts2 plants. In addition, we also performed one-generation sequencing of other candidate genes (LOC_Os01g34480, LOC_Os01g34660, LOC_Os01g34930, LOC_Os01g35990, LOC_Os01g36294, LOC_Os01g36350, LOC_Os01g36600, LOC_Os01g36840, LOC_Os01g37050, LOC_Os01g37280, LOC_Os01g37837, LOC_Os01g38990, LOC_Os01g39270) that may be involved in premature ageing. However, no mutations were found. We have therefore tentatively identified LOC_Os01g35860 as a candidate gene and assert that further studies are needed to identify the candidate lts2 gene responsible for the premature senescence leaf phenotype.
Figure 7.
lts2 candidate gene analysis. (a) Chromosomal localization of the lts2 locus illustrated by marker data. Numbers represent recombinants identified. (b) Detection of a large-effect SNP through BSA on chromosome 1. (c) Detailed view of the structural and sequence variation in LOC_Os01g35860 between WT and lts2. Sequence_position from ATG-TGA is chr01:19855213..19856657.
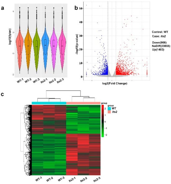
2.7. RNA Sequencing Analysis of lts2 Mutants
RNA sequencing was conducted to elucidate the lts2 mutation’s impact on gene expression. Leaf tip samples were collected from both lts2 and WT plants at the seedling stage and were analyzed in triplicate. The reproducibility between biological replicates was exemplified by the consistent expression levels in box plots comparing WT and lts2 samples (Figure 8a). In total, 23,855 genes were identified, with 1403 genes being up-regulated and 966 genes down-regulated in lts2 compared to WT (Figure 8b,c). To further elucidate the regulation mechanism of leaf tip senescence, the differentially expressed genes related to chlorophyll degradation, senescence-associated genes, chlorophyll synthesis and chloroplast development genes and ROS detoxification genes were comprehensively analyzed from 2369 differentially expressed genes (DEGs). In particular, four chlorophyll degradation genes SDG, OsRCCR1, OsRCCR2, OsRCCR3 were found to be up-regulated in lts2. In the chlorophyll synthesis and chloroplast development pathway, three genes were found to be down-regulated in lts2. A senescence-associated gene, Osh36, also shows high expression in lts2. Since ROS scavenging systems play an important role in detoxifying ROS, we identified five genes (APX2, SODB, CATA, AXO1A and AXO1B) associated with ROS scavenging that show significantly higher expression in lts2 plants compared to the wild type (Supplementary File S2). Taken together, the transcription or abundance of these genes increased and decreased, revealing changes in chlorophyll metabolism and ROS homeostasis in lts2 leaves, which was basically consistent with the RT-qPCR detection results.
Figure 8.
RNA-seq analysis in WT and lts2. (a) Comparison of transcript expression levels. (b) Volcano plot depicting gene expression changes, with up-regulated genes in red and down-regulated genes in blue. (c) Cluster analysis of differentially expressed genes.
We subsequently performed a GO enrichment analysis of these 2369 DEGs. Gene ontology and Kyoto Encyclopedia of Genes and Genomes (KEGG) pathway analyses revealed significant alterations in genes involved in plant hormone signaling, such as CYP714B2(Os03g0332100), OsARF9(Os04g0442000), OsIAA25(Os08g0109400), OsIAA21(Os06g0335500), and OsARF6a(Os02g0164900); and in the MAPK signaling pathway, such as OsMAPK2 (Os08g0157000), OsMPKK10.2 (Os03g0225100), OsMAPK6 (Os06g0154500), OsMAPK4 (Os06g0699400), and OsMAPK33 (Os02g0148100) in lts2 mutants (Supplementary File S1: Figures S1–S3, Supplementary File S2). These results suggested that the mutation of lts2 might affect the expression of plant hormone—and MAPK signaling—related genes in an indirect manner.
3. Discussion
Leaf senescence is meticulously governed by a genetic program. Various genes implicated in leaf senescence have been cloned and functionally characterized in rice and other plants [1,3,12,15,20,28]. For instance, YPD1 encodes an LRR-like1 protein and is involved in high light-induced leaf senescence as well as chloroplast development in rice [3]. Besides genetic factors, abiotic stresses such as low nitrogen, drought, salinity, darkness, hypoxia, extreme temperatures, elevated sugar levels and UV radiation have also been shown to trigger premature leaf senescence and inhibit plant growth [29,30], suggesting that leaf senescence and plant growth might be co-regulated by overlapping genetic elements. Despite the identification of numerous genes associated with leaf senescence in rice, the role of transposons in this process remains elusive. A 3-bp deletion in the WLS5 gene, whose product has an undetermined function, led to weakened growth and premature leaf senescence in rice [1]. Similarly, a point mutation in the NAD biosynthesis pathway gene OsNaPRT1 led to plants with dwarf features and leaves exhibiting premature senescence when compared to wild-type plants [4]. NAD and its derivative NADP are crucial metabolites for redox reactions in living organisms and form a basis for almost every metabolic pathway in the cell [4]. In this study, we characterized a novel leaf-senescing mutant, lts2, which may encode a transposable element protein. Notably, lts2 mutant plants demonstrated signs of leaf senescence throughout their development (Figure 5) and were also characterized by dwarf stature and reduced organ size (Figure 1a,b). It was observed that a lower vein count accounted for the abnormal growth patterns in lts2 when compared to the wild type. Like lts1, several genes encoding NAD(P)-binding domain-containing proteins show increased or decreased transcription or abundance in the transcriptomes (such as Os10g0417600, Os09g0491820, Os10g0113900, Os06g0709000, Os02g0826200, Os09g0127300, Os02g0701900, Os03g0818200, Os05g0186300, Os04g0630100) in lts2. The Os10g0417600 knockout reduced photosynthetic efficiency as represented by the maximum carboxylation rate of Rubisco (Vmax), the maximum electron transport rate (Jmax) and the chlorophyll fluorescence parameter ΦPSII. Therefore, we speculate that the senescence of the leaf tip in lts2 may have the same pathway as that in lts1. Leaf senescence is typically correlated with diminished chlorophyll content and heightened levels of various ROS [1,3]. In the lts2 mutants, senescence positively correlated with both lower chlorophyll levels and a surge in ROS accumulation. Our investigations exposed a decrease in chlorophyll levels and photosynthetic rate in the lts2 mutant leaves (Figure 2a,b). Moreover, genes responsible for chlorophyll biosynthesis and chloroplast development were found to be markedly downregulated in lts2 plants compared to wild-type ones (Figure 2c,d). RNA sequencing has also revealed that a number of genes related to chlorophyll metabolism and ROS homeostasis are significantly altered in lts2. Therefore, we speculate that degradation of chlorophyll and chloroplasts plays an important role in leaf senescence in lts2 plants. Two pathways, PSI and PSII, are responsible for electron transfer during photosynthesis. The role of Photosystem I (PSI), enclosed by four transmembrane light-harvesting complex I (LHCI) subunits, namely Lhca1–Lhca4, resulting in a PSI-LHCI supercomplex, is to collect light energy and subsequently transmit it to the PSI core to activate both charge separation and electron transfer reactions [31]. The antenna of photosystem I (PSI) Chl a/b-binding proteins (Lhca1–4) displayed distinctly decreased levels in lts2 compared to the wild type (Figure 4b). Therefore, we speculate that the photosynthesis was affected (Figure 2b), possibly because PSI inhibited the protein expression levels of LHCA1, LHCA2, LHCA3 and LHCA4 in lts2. These results demonstrated that loss of function of lts2 affects the expression of genes associated with photosynthesis, Chl biosynthesis, chloroplast development and leaf senescence, which further provided evidence that lts2 participates in chloroplast development, function or senescence. Thus, we surmise that the degradation of chlorophyll and deterioration of chloroplasts are pivotal factors in the senescence of lts2 leaves.
The steady-state levels of ROS are determined by the balance between the mechanisms of ROS clearance and of ROS production [32]. Thylakoid membranes, alongside other cellular structures, can endure oxidative damage due to ROS [1,27]. The ROS H2O2 is produced endogenously by plant pathways, and excessive H2O2 production is characteristic of PCD. Our data showed that a large amount of H2O2 accumulated in lts2 leaves, as confirmed by several histochemical staining experiments and determination of H2O2 levels (Figure 5c). Furthermore, our analysis revealed that lts2 leaves experienced a significant elevation in oxygen-free radicals (OFRs), a category of ROS, compared to wild-type leaves (Figure 5d), which suggested that higher cellular ROS levels were present in the mutant leaves. Based on GO analysis, many genes related to the GO terms ‘kinase activity’, ‘oxidoreductase activity’ and ‘oxidation-reduction process’ were found to be up- or down-regulated in the lts2 mutant, suggesting that the content of ROS in lts2 leaves may have changed. Taken together, these results suggest that the reduction in the activity of these three key enzymes for the removal of excess active oxygen in plants resulted in an inability to remove ROS from cells in a timely manner, leading to the accumulation of large amounts of ROS, which ultimately led to cell death in the lts2 mutant. These findings underscore the relationship between leaf senescence in lts2 plants and ROS.
Phytohormones play important regulatory roles in promoting or delaying leaf senescence. In our study, many DEGs such as CYP714B2(Os03g0332100), OsARF9(Os04g0442000), OsIAA25(Os08g0109400), OsIAA21(Os06g0335500) and OsARF6a(Os02g0164900) had lower expression in lts2 (Supplementary File S2). ARF2 has been reported to be a negative regulator of auxin responses involved in the timing of senescence and flowering. These altered levels of IAA-related genes in lts2 mutants may alter the levels of endogenous IAA hormones, contributing to its leaf senescence phenotype.
We honed in on the lts2 locus to a 212 kb interval on the long arm of chromosome 1 through a combination of map-based cloning and bulked segregant analysis (BSA). Currently, there is no known link between these genes and premature leaf senescence in rice. Upon comparing the sequences of these genes in wild-type and lts2 plants, only a single nucleotide substitution was identified within the coding region of LOC_Os01g35860, which encodes a protein of unknown function. Although the transposon’s role in the mechanism of senescence is not fully understood and warrants further investigation, the lts2 mutant presents an ideal subject for such analysis. Several miRNA or microRNA, such as miR164, miR319 and miR390, have been shown to lead to changes in the expression of genes associated with senescence. Plant long non-coding RNAs (lncRNAs) are widely accepted to play crucial roles during diverse biological processes. More than 60% lncRNAs were associated with transposable elements, especially TIR/Mutator and Helitron DNA transposons families. The alterations of LOC_Os01g35860 in lts2 plants may cause diverse biological processes which including wilted leaf tips. Previous studies have shown that three CDGs (SGR, RCCR1, RCCR2) and two SAGs (OsI57 and OsI85) are highly expressed in senescing tissues of rice and are involved in the aging process [1,3,4]. In the present study, the up-regulation of these CDGs and SAGs was detected in the flag leaves of lts2 at the tillering stage (Figure 6a,b). These results indicated that lts2 accelerated leaf senescence in a SAG- and CDG-dependent manner.
Consequently, it is hypothesized that lts2 may partake in complex growth regulatory networks within rice, influencing chloroplast development and programmed cell death. To tease apart lts2’s direct role from the indirect effects arising due to the lts2 mutation, further studies are essential. Moreover, identifying proteins that interact with lts2 should be a focus of future research to shed light on the molecular mechanisms in which lts2 partakes.
4. Materials and Methods
4.1. Plant Materials
The lts2 mutant was derived from the indica group variety ‘Changchungu’ following treatment with ethyl methanesulfonate (EMS). The WT seeds were treated by complete submergence at 0.4% EMS concentration for 12 h. After mutagenic treatment, the seeds were rinsed with 5% Na2S2O3 solution to terminate the reaction, and then the seeds were rinsed with running water for 2 h. The seeds were then sown in the field. The mutant traits were consistently observed through several generations of self-crossing and in numerous field observations, indicating stable inheritance.
4.2. Paraffin Sectioning and Microscopic Analysis
Leaves of wild-type and lts2 plants were harvested at the tillering stage and fixed in a 50% ethanol, 0.9 M glacial acetic acid and 3.7% formaldehyde solution overnight at 4 °C. The samples underwent dehydration in a graded ethanol series followed by xylene infiltration and were then embedded in paraffin (Sigma, Tampa, FL, USA). Specimens were sectioned at 8 mm using a Leica RM2245 microtome(Leica, Wetzlar, Germany), transferred to poly-L-lysine-coated glass slides and deparaffinized. Staining with 1% safranin (Amresco, DE, USA) and 1% Fast Green (Amresco, DE, USA) preceded a final dehydration through a graded ethanol series and xylene infiltration. Mounted sections were examined under a Nikon SMZ1500 microscope (Nikon, Tokyo, Japan).
4.3. Measurement of Pigment Content and Photosynthetic Rate
Fresh leaf samples (0.05 g) from both wild-type and lts2 plants were homogenized and incubated with 5 mL of 80% acetone for 48 h in the dark. Absorbance of the acetone extracts was read using a DU800 ultraviolet spectrophotometer (BECKMAN, Fullerton, CA, USA) at 470 nm, 645 nm and 663 nm for the quantification of total chlorophyll (Chl), chlorophyll a (Chl a), chlorophyll b (Chl b) and carotenoids (Car) using formulas established by Arnon and Wellburn. This protocol was replicated with ten biological samples per condition. Photosynthetic rates were measured 65 days post-sowing at 10:30 a.m. on clear days using a LI-6400 portable photosynthesis system (LICOR, Lincoln, NE, USA) for both plant types, with fifteen replicates each.
4.4. Transmission Electron Microscopy (TEM)
TEM analysis adhered to the procedures established by Chen et al. [3]. Fresh leaf samples from wild-type and lts2 plants were initially immersed in 2.5% glutaraldehyde within phosphate-buffered saline (PBS, 137 mM NaCl, 2.7 mM KCl, 8 mM Na2HPO4+ and 2 mM KH2PO4, pH7.4)) for a minimum of 4 h, then washed in PBS three times. After post-fixation in 1% (w/v) OsO4, samples were dehydrated, embedded using a Spurr resin kit (Sigma) and ultra-thin sectioned at 70 nm using a Leica EM UC7 ultramicrotome(Leica, Wetzlar, Germany). Sections were contrasted with uranyl acetate and lead citrate before being examined with a Hitachi H-7650 electron microscope (Hitachi, Tokyo, Japan).
4.5. Histochemical Staining
Methods outlined by Zhao and Chen [1,3] were employed. Superoxide anion accumulation was detected using nitro blue tetrazolium (NBT, 0.5 mg/mL), and hydrogen peroxide was visualized with 3,3′-diaminobenzidine (DAB, 1 mg/mL). Manual leaf staining with trypan blue allowed for assessment of cell death. Additionally, for wild-type and lts2 leaves, enzyme-linked quantifications of hydrogen peroxide (H2O2), oxygen free radicals (ORF), malondialdehyde (MDA) and antioxidant enzymes catalase (CAT), superoxide dismutase (SOD) and peroxidase (POD) were conducted using commercial assay kits (Suzhou Keming Biotechnology Co., Ltd., Suzhou, China).
4.6. Map-Based Cloning
A genetic analysis was conducted on the F1 and F2 populations that were generated from reciprocal crosses between lts2 mutants and Nipponbare. The leaves of all F1 plants from crossbreeding was consistent with that of the wild type. Out of the 2126 F2. plants from the lts2 mutant line and Nipponbare cross, 1566 displayed the wild-type phenotype and 560 displayed the mutant phenotype. The segregation ratio of the wild type to the mutant phenotype was approximately 3:1 raito according to X2 test (X2 = 2.04, p = 15.3%).
Over 560 F2 mutant individuals from a cross between lts2 and ‘Nipponbare’ were subjected to genetic mapping. Genomic DNA was extracted using the CTAB method [33], and polymorphic simple sequence repeat (SSR) and sequence-tagged site (STS) markers specific to NPB/‘Changchungu’ were applied. Genomic fragments surrounding LTS2 were amplified and sequenced using capillary electrophoresis for definitive alignment within an agarose gel matrix, provided by Hangzhou Tsingke Biological Engineering Technology and Service Co. Ltd., (Hangzhou, China).
4.7. Quantitative Real-Time PCR
Total RNA was isolated from fresh leaf samples of wild-type and lts2 plants using TRIzol reagent, and first-strand cDNA was synthesized from 1 µg of RNA via ReverTra Ace qPCR RT Master Mix with gDNARemover. qPCR was conducted on an ABI PRISM 7900HT Sequence Detector (Applied Biosystems) according to the manufacturer’s instructions. Primers for RT-qPCR are listed in Supplementary File S3: Table S1. The rice ubiquitin gene was used as an internal control. Data are reported as mean ± SD of three biological replicates, and statistical significance was assessed using Student’s t-test.
4.8. RNA-seq Analysis
Total RNA was extracted from the seedlings of both wild-type and lts2 plants. mRNA was isolated using oligo-dT beads and reverse-transcribed using random hexamer primers for cDNA synthesis. Library construction and sequencing were executed on an Illumina HiSeq 2000 platform (Novogene, Tianjin, China), generating 45 million and 40 million gene reads, respectively. DEGs were deemed significant if their log2 (fold change) surpassed 1 and q values were less than 0.05. Comprehensive annotations utilized GOseq for gene ontology, and pathway enrichment was explored using the Kyoto Encyclopedia of Genes and Genomes (KEGG) database.
4.9. Western Blot Analysis
Total proteins were extracted from wild-type and lts2 rice at the seedling stage. Tissues were ground in liquid nitrogen and thawed in extraction buffer [50 mM Tris-HCl pH 7.5, 150 mM NaCl, 10% glycerol (v/v), 0.1% Nonidet P-40, 1 mM DTT, 1 mM PMSF and 1× complete protease inhibitor cocktail (Roche)] for 15 min on ice. The supernatant was collected by centrifugation at 12,000 g for 10 min at 4 °C. Total proteins were separated by SDS-PAGE gels (8%), transferred to polyvinylidene difluoride (PVDF) membranes (GE Healthcare, New York, NY, USA) and blotted with different primary antibodies. Antibodies against photosystem proteins (anti-Lhca1, anti-Lhca2, anti-Lhca3 and anti-Lhca4) were obtained from Agrisera (Beijing, China). Anti-β-actin was used as a control.
5. Conclusions
We have successfully cloned the lts2 mutant, characterized by wilting leaf tips and localized it to a 212 kb interval on chromosome 1, which includes a single nucleotide substitution within a transposon. The lts2 mutation detrimentally affects chloroplast development and triggers premature cell death, thus providing a valuable model for comprehensive senescence studies. Additionally, the narrow-leaf phenotype in the lts2 mutant is an aspect of leaf senescence. The forthcoming molecular analysis of lts2 should elucidate the significance of this gene in the senescence process.
Supplementary Materials
The following supporting information can be downloaded at: https://www.mdpi.com/article/10.3390/ijms25137082/s1, Supplementary File S1: Gene ontology and Kyoto Encyclopedia of Genes and Genomes (KEGG) pathway analyses; Supplementary File S2: Total DEGs were identified in lts2 compared to WT; Supplementary File S3: Primers used in this paper.
Author Contributions
Y.C. designed the experiments; Y.C., J.S., L.T., X.X., X.P., H.F. and J.W. performed the experiments; Y.C. analyzed the data; Y.C. wrote the manuscript. All authors have read and agreed to the published version of the manuscript.
Funding
This research was supported by the National Natural Science Foundation of China under Grant No. 32101791, Zhejiang Provincial Natural Science Foundation of China under Grant No. LQ22C130007 and National Key R&D Program of China under Grant No. 2023YFD1200904.
Data Availability Statement
Data will be made available on request.
Conflicts of Interest
The authors declare that the research was conducted in the absence of any commercial or financial relationships that could be construed as a potential conflict of interest.
References
- Zhao, C.; Liu, C.; Zhang, Y.; Cui, Y.; Hu, H.; Jahan, N.; Lv, Y.; Qian, Q.; Guo, L. A 3-bp deletion of WLS5 gene leads to weak growth and early leaf senescence in rice. Rice 2019, 12, 26. [Google Scholar] [CrossRef] [PubMed]
- Lee, S.; Masclaux-Daubresse, C. Current Understanding of Leaf Senescence in Rice. Int. J. Mol. Sci. 2021, 22, 4515. [Google Scholar] [CrossRef] [PubMed]
- Chen, D.; Qiu, Z.; He, L.; Hou, L.; Li, M.; Zhang, G.; Wang, X.; Chen, G.; Hu, J.; Gao, Z.; et al. The Rice LRR-Like1 Protein YELLOW AND PREMATURE DWARF 1 is Involved in High Light-Induced Leaf Senescence. J. Exp. Bot. 2021, 72, 1589–1605. [Google Scholar] [CrossRef] [PubMed]
- Wu, L.; Ren, D.; Hu, S.; Li, G.; Dong, G.; Jiang, L.; Hu, X.; Ye, W.; Cui, Y.; Zhu, L.; et al. Down-Regulation of a Nicotinate Phosphoribosyltransferase Gene, OsNaPRT1, Leads to Withered Leaf Tips. Plant Physiol. 2016, 171, 1085–1098. [Google Scholar] [CrossRef] [PubMed]
- Zhang, Z.; Liu, C.; Li, K.; Li, X.; Xu, M.; Guo, Y. CLE14 functions as a “brake signal” to suppress age-dependent and stress-induced leaf senescence by promoting JUB1-mediated ROS scavenging in Arabidopsis. Mol. Plant 2022, 15, 179–188. [Google Scholar] [CrossRef] [PubMed]
- Guo, Y.; Ren, G.; Zhang, K.; Li, Z.; Miao, Y.; Guo, H. Leaf senescence: Progression, regulation, and application. Mol. Hortic. 2021, 1, 5. [Google Scholar] [CrossRef]
- Woo, H.R.; Chung, K.M.; Park, J.H.; Oh, S.A.; Ahn, T.; Hong, S.H.; Jang, S.K.; Nam, H.G. ORE9, an F-box protein that regulates leaf senescence in Arabidopsis. Plant Cell 2001, 13, 1779–1790. [Google Scholar] [CrossRef] [PubMed]
- Doelling, J.H.; Walker, J.M.; Friedman, E.M.; Thompson, A.R.; Vierstra, R.D. The APG8/12-activating enzyme APG7 is required for proper nutrient recycling and senescence in Arabidopsis thaliana. J. Biol. Chem. 2002, 277, 33105–33114. [Google Scholar] [CrossRef] [PubMed]
- Yoshida, S.; Ito, M.; Nishida, I.; Watanabe, A. Identification of a novel gene HYS1/CPR5 that has a repressive role in the induction of leaf senescence and pathogen-defence responses in Arabidopsis thaliana. Plant J. 2002, 29, 427–437. [Google Scholar] [CrossRef]
- Jing, H.C.; Hebeler, R.; Oeljeklaus, S.; Sitek, B.; Stühler, K.; Meyer, H.E.; Sturre, M.J.; Hille, J.; Warscheid, B.; Dijkwel, P.P. Early leaf senescence is associated with an altered cellular redox balance in Arabidopsis cpr5/old1 mutants. Plant Biol. (Stuttg) 2008, 10 (Suppl. S1), 85–98. [Google Scholar] [CrossRef]
- Sato, Y.; Morita, R.; Katsuma, S.; Nishimura, M.; Tanaka, A.; Kusaba, M. Two short-chain dehydrogenase/reductases, NON-YELLOW COLORING 1 and NYC1-LIKE, are required for chlorophyll b and light-harvesting complex II degradation during senescence in rice. Plant J. Cell Mol. Biol. 2009, 57, 120–131. [Google Scholar] [CrossRef] [PubMed]
- Lim, C.; Kang, K.; Shim, Y.; Sakuraba, Y.; An, G.; Paek, N.C. Rice ETHYLENE RESPONSE FACTOR 101 Promotes Leaf Senescence Through Jasmonic Acid-Mediated Regulation of OsNAP and OsMYC2. Front. Plant Sci. 2020, 11, 1096. [Google Scholar] [CrossRef]
- Liang, C.; Wang, Y.; Zhu, Y.; Tang, J.; Hu, B.; Liu, L.; Ou, S.; Wu, H.; Sun, X.; Chu, J.; et al. OsNAP connects abscisic acid and leaf senescence by fine-tuning abscisic acid biosynthesis and directly targeting senescence-associated genes in rice. Proc. Natl. Acad. Sci. USA 2014, 111, 10013–10018. [Google Scholar] [CrossRef] [PubMed]
- Rao, Y.; Yang, Y.; Xu, J.; Li, X.; Leng, Y.; Dai, L.; Huang, L.; Shao, G.; Ren, D.; Hu, J.; et al. EARLY SENESCENCE1 Encodes a SCAR-LIKE PROTEIN2 That Affects Water Loss in Rice. Plant Physiol. 2015, 169, 1225–1239. [Google Scholar] [CrossRef] [PubMed]
- Li, C.; Liu, C.Q.; Zhang, H.S.; Chen, C.P.; Yang, X.R.; Chen, L.F.; Liu, Q.S.; Guo, J.; Sun, C.H.; Wang, P.R.; et al. LPS1, Encoding Iron-Sulfur Subunit SDH2-1 of Succinate Dehydrogenase, Affects Leaf Senescence and Grain Yield in Rice. Int. J. Mol. Sci. 2020, 22, 157. [Google Scholar] [CrossRef]
- Kong, Z.; Li, M.; Yang, W.; Xu, W.; Xue, Y. A novel nuclear-localized CCCH-type zinc finger protein, OsDOS, is involved in delaying leaf senescence in rice. Plant Physiol. 2016, 141, 1376–1388. [Google Scholar] [CrossRef]
- Jan, S.; Abbas, N.; Ashraf, M.; Ahmad, P. Roles of potential plant hormones and transcription factors in controlling leaf senescence and drought tolerance. Protoplasma 2019, 256, 313–329. [Google Scholar] [CrossRef]
- Cheng, S.L.H.; Wu, H.W.; Xu, H.; Singh, R.M.; Yao, T.; Jang, I.C.; Chua, N.H. Nutrient status regulates MED19a phase separation for ORESARA1-dependent senescence. New Phytol. 2022, 236, 1779–1795. [Google Scholar] [CrossRef]
- Noh, Y.S.; Amasino, R.M. Identification of a promoter region responsible for the senescence-specific expression of SAG12. Plant Mol. Biol. 1999, 41, 181–194. [Google Scholar] [CrossRef]
- Zhang, H.; Zhang, L.; Wu, S.; Chen, Y.; Yu, D.; Chen, L. AtWRKY75 positively regulates age-triggered leaf senescence through gibberellin pathway. Plant Divers 2020, 43, 331–340. [Google Scholar] [CrossRef]
- Feng, X.; Liu, L.; Li, Z.; Sun, F.; Wu, X.; Hao, D.; Hao, H.; Jing, H.C. Potential interaction between autophagy and auxin during maize leaf senescence. J. Exp. Bot. 2021, 72, 3554–3568. [Google Scholar] [CrossRef] [PubMed]
- Chen, Z.; Wang, Y.; Huang, R.; Zhang, Z.; Huang, J.; Yu, F.; Lin, Y.; Guo, Y.; Liang, K.; Zhou, Y.; et al. Integration of Transcriptomic And Proteomic Analyses Reveals Several Levels of Metabolic Regulation in The Excess Starch And Early Senescent Leaf Mutant lses1 in Rice. BMC Plant Biol. 2021, 22, 137. [Google Scholar] [CrossRef] [PubMed]
- Cao, Y.; Zhang, Y.; Chen, Y.; Yu, N.; Liaqat, S.; Wu, W.; Chen, D.; Cheng, S.; Wei, X.; Cao, L.; et al. OsPG1 encodes a polygalacturonase that determines cell wall architecture and affects resistance to bacterial blight pathogen in rice. Rice 2021, 14, 36. [Google Scholar] [CrossRef] [PubMed]
- Copley, K.E.; Shorter, J. Repetitive elements in aging and neurodegeneration. Trends Genet. 2023, 39, 381–400. [Google Scholar] [CrossRef] [PubMed]
- Kim, J.H.; Woo, H.R.; Kim, J.; Lim, P.O.; Lee, I.C.; Choi, S.H.; Hwang, D.; Nam, H.G. Trifurcate feed-forward regulation of age-dependent cell death involving miR164 in Arabidopsis. Science 2009, 323, 1053–1057. [Google Scholar] [CrossRef] [PubMed]
- Schommer, C.; Palatnik, J.F.; Aggarwal, P.; Che’telat, A.; Cubas, P.; Farmer, E.E.; Nath, U.; Weigel, D. Control of jasmonate biosynthesis and senescence by miR319 targets. PLoS Biol. 2008, 6, 1991–2001. [Google Scholar] [CrossRef] [PubMed]
- Adenot, X.; Elmayan, T.; Lauressergues, D.; Boutet, S.; Bouche, N.; Gasciolli, V.; Vaucheret, H. DRB4-dependent TAS3 trans-acting siRNAs control leaf morphology through AGO7. Curr. Biol. 2006, 16, 927–932. [Google Scholar] [CrossRef] [PubMed]
- Ge, C.; Wang, L.; Ye, W.; Wu, L.; Cui, Y.; Chen, P.; Pan, J.; Zhang, D.; Hu, J.; Zeng, D.; et al. Single-point Mutation of an Histidine-aspartic Domain-containing Gene involving in Chloroplast Ribosome Biogenesis Leads to White Fine Stripe Leaf in Rice. Sci. Rep. 2017, 7, 3298. [Google Scholar] [CrossRef]
- Fan, H.; Quan, S.; Ye, Q.; Zhang, L.; Liu, W.; Zhu, N.; Zhang, X.; Ruan, W.; Yi, K.; Crawford, N.M.; et al. A molecular framework underlying low-nitrogen-induced early leaf senescence in Arabidopsis thaliana. Mol. Plant 2023, 16, 756–774. [Google Scholar] [CrossRef]
- Tan, S.; Sha, Y.; Sun, L.; Li, Z. Abiotic Stress-Induced Leaf Senescence: Regulatory Mechanisms and Application. Int. J. Mol. Sci. 2023, 24, 11996. [Google Scholar] [CrossRef]
- Cui, Y.; Jia, Q.; Yin, Q.; Lin, G.; Kong, M.; Yang, Z. The GDC1 gene encodes a novel ankyrin domain-containing protein that is essential for grana formation in Arabidopsis. Plant Physiol. 2011, 155, 130–141. [Google Scholar] [CrossRef] [PubMed][Green Version]
- Apel, K.; Hirt, H. Reactive oxygen species: Metabolism, Oxidative Stress, and Signal Transduction. Annu. Rev. Plant Biol. 2004, 55, 373–399. [Google Scholar] [CrossRef] [PubMed]
- Stewart, C.N., Jr.; Via, L.E. A rapid CTAB DNA isolation technique useful for RAPD fingerprinting and other PCR applications. Biotechniques 1993, 14, 748–750. [Google Scholar] [PubMed]
Disclaimer/Publisher’s Note: The statements, opinions and data contained in all publications are solely those of the individual author(s) and contributor(s) and not of MDPI and/or the editor(s). MDPI and/or the editor(s) disclaim responsibility for any injury to people or property resulting from any ideas, methods, instructions or products referred to in the content. |
© 2024 by the authors. Licensee MDPI, Basel, Switzerland. This article is an open access article distributed under the terms and conditions of the Creative Commons Attribution (CC BY) license (https://creativecommons.org/licenses/by/4.0/).







