Exploring the Roles of Key Mediators IKBKE and HSPA1A in Alzheimer’s Disease and Hepatocellular Carcinoma through Bioinformatics Analysis
Abstract
1. Introduction
2. Results
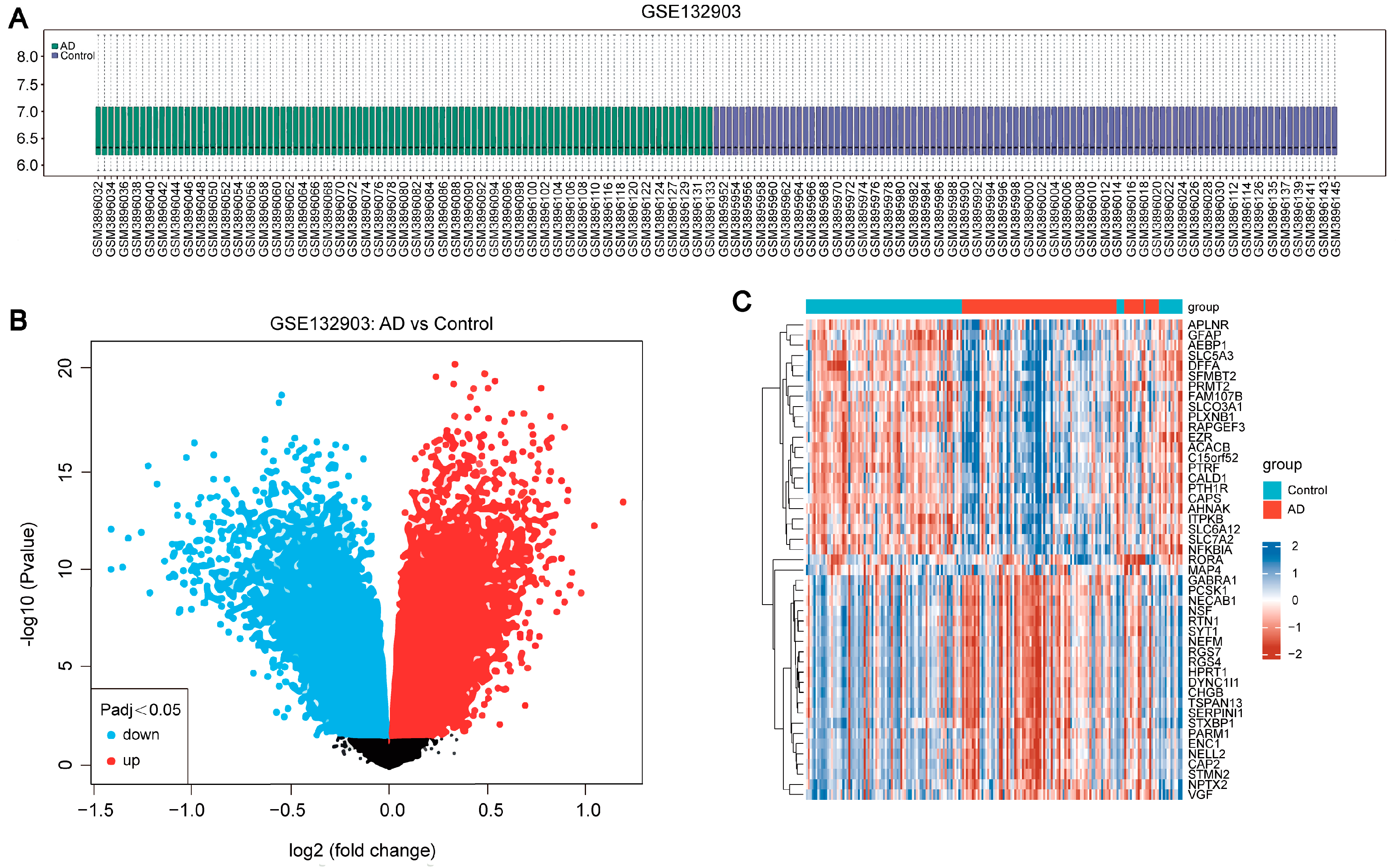
2.1. Identification of Differentially Expressed Genes (DEGs) in AD
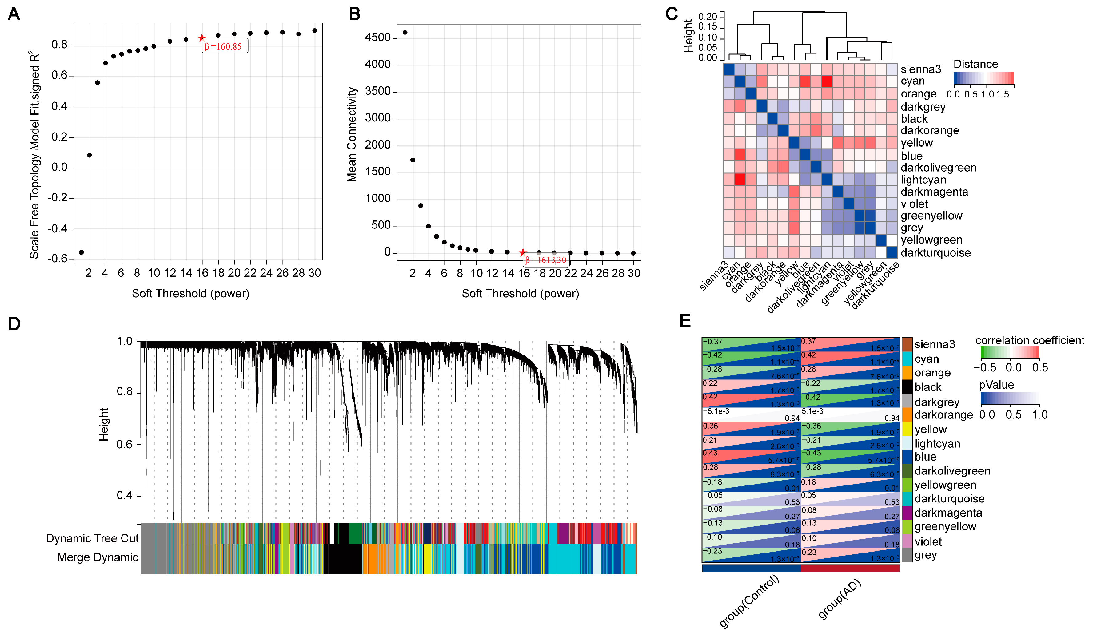
2.2. Identifying Key Modules Highly Correlated with the Progression of AD via WGCNA
2.3. Identifying Overlapping Immune-Related Genes in AD through Intersection Analysis of ImmPort, GEO Database, and WGCNA Modules
2.4. Machine Learning Identifies Key Genes Linked to AD from Overlapping Immune-Related Genes
2.5. Constructing a Prognostic Model for Alzheimer’s Disease Using Key Genes
2.6. Utilizing the TCGA Database to Observe the Expression of Key Genes across Cancers
2.7. Expression and Validation of IKBKE and HSPA1A in LIHC
2.8. Analysis of Immune Infiltration for IKBKE and HSPA1A in LIHC
2.9. Expression of IKBKE and HSPA1A at the Single-Cell Level in LIHC
3. Discussion
4. Materials and Methods
4.1. Data Collection and Differential Gene Analysis
4.2. Identification of Key Gene Modules Associated with AD via WGCNA
4.3. Enrichment Analysis of DEGs
4.4. Construction of the PPI Network and Identification of Hub Genes
4.5. Machine Learning and Identification of Key Genes
4.6. Predictive Modeling of AD Recurrence and Evaluation of Key Genes
4.7. Expression and Analysis of Key Genes in Hepatocellular Carcinoma
4.8. Immune Infiltration and Single-Cell Analysis
4.9. Quantitative Real-Time RT-PCR
4.10. Statistical Analysis
5. Conclusions
Supplementary Materials
Author Contributions
Funding
Institutional Review Board Statement
Informed Consent Statement
Data Availability Statement
Acknowledgments
Conflicts of Interest
References
- Scheltens, P.; De Strooper, B.; Kivipelto, M.; Holstege, H.; Chételat, G.; Teunissen, C.E.; Cummings, J.; van der Flier, W.M. Alzheimer’s disease. Lancet 2021, 397, 1577–1590. [Google Scholar] [CrossRef]
 - Zhang, Y.; Xie, X.; Chen, B.; Pan, L.; Li, J.; Wang, W.; Wang, J.; Tang, R.; Huang, Q.; Chen, X.; et al. E674Q (Shanghai APP mutant), a novel amyloid precursor protein mutation, in familial late-onset Alzheimer’s disease. Genes Dis. 2024, 11, 1022–1034. [Google Scholar] [CrossRef]
 - Eckert, A.; Schulz, K.L.; Rhein, V.; Götz, J. Convergence of amyloid-beta and tau pathologies on mitochondria in vivo. Mol. Neurobiol. 2010, 41, 107–114. [Google Scholar] [CrossRef]
 - Alzheimer’s Association. 2021 Alzheimer’s disease facts and figures. Alzheimers Dement. 2021, 17, 327–406. [Google Scholar] [CrossRef]
 - Peng, L.; Bestard-Lorigados, I.; Song, W. The synapse as a treatment avenue for Alzheimer’s Disease. Mol. Psychiatry 2022, 27, 2940–2949. [Google Scholar] [CrossRef]
 - Cummings, J.L.; Back, C. The cholinergic hypothesis of neuropsychiatric symptoms in Alzheimer’s disease. Am. J. Geriatr. Psychiatry 1998, 6, 64–78. [Google Scholar] [CrossRef]
 - Bray, F.; Laversanne, M.; Weiderpass, E.; Soerjomataram, I. The ever-increasing importance of cancer as a leading cause of premature death worldwide. Cancer 2021, 127, 3029–3030. [Google Scholar] [CrossRef] [PubMed]
 - Majd, S.; Power, J.; Majd, Z. Alzheimer’s Disease and Cancer: When Two Monsters Cannot Be Together. Front. Neurosci. 2019, 13, 155. [Google Scholar] [CrossRef] [PubMed]
 - Nudelman, K.N.H.; McDonald, B.C.; Lahiri, D.K.; Saykin, A.J. Biological Hallmarks of Cancer in Alzheimer’s Disease. Mol. Neurobiol. 2019, 56, 7173–7187. [Google Scholar] [CrossRef] [PubMed]
 - Zhang, D.D.; Ou, Y.N.; Yang, L.; Ma, Y.H.; Tan, L.; Feng, J.F.; Cheng, W.; Yu, J.T. Investigating the association between cancer and dementia risk: A longitudinal cohort study. Alzheimers Res. Ther. 2022, 14, 146. [Google Scholar] [CrossRef]
 - Cannata, D.; Fierz, Y.; Vijayakumar, A.; LeRoith, D. Type 2 diabetes and cancer: What is the connection? Mt. Sinai J. Med. 2010, 77, 197–213. [Google Scholar] [CrossRef] [PubMed]
 - Cataldo, J.K.; Prochaska, J.J.; Glantz, S.A. Cigarette smoking is a risk factor for Alzheimer’s Disease: An analysis controlling for tobacco industry affiliation. J. Alzheimers Dis. 2010, 19, 465–480. [Google Scholar] [CrossRef] [PubMed]
 - Mayeux, R.; Stern, Y. Epidemiology of Alzheimer disease. Cold Spring Harb. Perspect. Med. 2012, 2, a006239. [Google Scholar] [CrossRef] [PubMed]
 - White, M.C.; Holman, D.M.; Boehm, J.E.; Peipins, L.A.; Grossman, M.; Henley, S.J. Age and cancer risk: A potentially modifiable relationship. Am. J. Prev. Med. 2014, 46, S7–S15. [Google Scholar] [CrossRef]
 - Akhtar, A.; Singh, S.; Kaushik, R.; Awasthi, R.; Behl, T. Types of memory, dementia, Alzheimer’s disease, and their various pathological cascades as targets for potential pharmacological drugs. Ageing Res. Rev. 2024, 96, 102289. [Google Scholar] [CrossRef] [PubMed]
 - Shi, Q.; Chang, C.; Saliba, A.; Bhat, M.A. Microglial mTOR Activation Upregulates Trem2 and Enhances β-Amyloid Plaque Clearance in the 5XFAD Alzheimer’s Disease Model. J. Neurosci. 2022, 42, 5294–5313. [Google Scholar] [CrossRef]
 - Yi, J.; Zhu, J.; Wu, J.; Thompson, C.B.; Jiang, X. Oncogenic activation of PI3K-AKT-mTOR signaling suppresses ferroptosis via SREBP-mediated lipogenesis. Proc. Natl. Acad. Sci. USA 2020, 117, 31189–31197. [Google Scholar] [CrossRef]
 - Tewari, D.; Patni, P.; Bishayee, A.; Sah, A.N.; Bishayee, A. Natural products targeting the PI3K-Akt-mTOR signaling pathway in cancer: A novel therapeutic strategy. Semin. Cancer Biol. 2022, 80, 1–17. [Google Scholar] [CrossRef]
 - Andrade, L.J.O.; de Oliveira, L.M.; Bittencourt, A.M.V.; Lourenço, L.G.C.; de Oliveira, G.C.M. Brain insulin resistance and Alzheimer’s disease: A systematic review. Dement. Neuropsychol. 2024, 18, e20230032. [Google Scholar] [CrossRef]
 - Mortazavi, M.; Moosavi, F.; Martini, M.; Giovannetti, E.; Firuzi, O. Prospects of targeting PI3K/AKT/mTOR pathway in pancreatic cancer. Crit. Rev. Oncol. Hematol. 2022, 176, 103749. [Google Scholar] [CrossRef]
 - Liu, J.; Pan, Y.; Liu, Y.; Wei, W.; Hu, X.; Xin, W.; Chen, N. The regulation of PTEN: Novel insights into functions as cancer biomarkers and therapeutic targets. J. Cell Physiol. 2023, 238, 1693–1715. [Google Scholar] [CrossRef] [PubMed]
 - Tsai, Y.T.; Schlom, J.; Donahue, R.N. Blood-based biomarkers in patients with non-small cell lung cancer treated with immune checkpoint blockade. J. Exp. Clin. Cancer Res. 2024, 43, 82. [Google Scholar] [CrossRef] [PubMed]
 - Kumar, N.; Narayan Das, N.; Gupta, D.; Gupta, K.; Bindra, J. Efficient Automated Disease Diagnosis Using Machine Learning Models. J. Healthc. Eng. 2021, 2021, 9983652. [Google Scholar] [CrossRef] [PubMed]
 - Khan, M.F.; Patra, S. Deciphering the rationale behind specific codon usage pattern in extremophiles. Sci. Rep. 2018, 19, 15548. [Google Scholar] [CrossRef] [PubMed]
 - Hernández-Contreras, K.A.; Martínez-Díaz, J.A.; Hernández-Aguilar, M.E.; Herrera-Covarrubias, D.; Rojas-Durán, F.; Chi-Castañeda, L.D.; García-Hernández, L.I.; Aranda-Abreu, G.E. Alterations of mRNAs and Non-coding RNAs Associated with Neuroinflammation in Alzheimer’s Disease. Mol. Neurobiol. 2024; online ahead of print. [Google Scholar]
 - Huang, A.Y.; Zhou, Z.; Talukdar, M.; Miller, M.B.; Chhouk, B.; Enyenihi, L.; Rosen, I.; Stronge, E.; Zhao, B.; Kim, D.; et al. Somatic cancer driver mutations are enriched and associated with inflammatory states in Alzheimer’s disease microglia. bioRxiv, 2024; the preprint server for biology. [Google Scholar]
 - Peiseler, M.; Schwabe, R.; Hampe, J.; Kubes, P.; Heikenwälder, M.; Tacke, F. Immune mechanisms linking metabolic injury to inflammation and fibrosis in fatty liver disease—Novel insights into cellular communication circuits. J. Hepatol. 2022, 77, 1136–1160. [Google Scholar] [CrossRef] [PubMed]
 - Yin, M.; Wang, X.; Lu, J. Advances in IKBKE as a potential target for cancer therapy. Cancer Med. 2020, 9, 247–258. [Google Scholar] [CrossRef] [PubMed]
 - Kang, C.; Li, X.; Liu, P.; Liu, Y.; Niu, Y.; Zeng, X.; Zhao, H.; Liu, J.; Qiu, S. Tolerogenic dendritic cells and TLR4/IRAK4/NF-κB signaling pathway in allergic rhinitis. Front. Immunol. 2023, 14, 1276512. [Google Scholar] [CrossRef] [PubMed]
 - Huh, J.Y.; Saltiel, A.R. Roles of IκB kinases and TANK-binding kinase 1 in hepatic lipid metabolism and nonalcoholic fatty liver disease. Exp. Mol. Med. 2021, 53, 1697–1705. [Google Scholar] [CrossRef] [PubMed]
 - Verhelst, K.; Verstrepen, L.; Carpentier, I.; Beyaert, R. IκB kinaseε(IKKε): A therapeutic target in inflammation and cancer. Biochem. Pharmacol. 2013, 85, 873–880. [Google Scholar] [CrossRef]
 - Ogbodo, E.; Michelangeli, F.; Williams, J.H.H. Exogenous heat shock proteins HSPA1A and HSPB1 regulate TNF-α, IL-1β and IL-10 secretion from monocytic cells. FEBS Open Bio 2023, 13, 1922–1940. [Google Scholar] [CrossRef]
 - Asea, A.; Kraeft, S.K.; Kurt-Jones, E.A.; Stevenson, M.A.; Chen, L.B.; Finberg, R.W.; Koo, G.C.; Calderwood, S.K. HSP70 stimulates cytokine production through a CD14-dependant pathway, demonstrating its dual role as a chaperone and cytokine. Nat. Med. 2000, 6, 435–442. [Google Scholar] [CrossRef] [PubMed]
 - Komarova, E.Y.; Suezov, R.V.; Nikotina, A.D.; Aksenov, N.D.; Garaeva, L.A.; Shtam, T.A.; Zhakhov, A.V.; Martynova, M.G.; Bystrova, O.A.; Istomina, M.S.; et al. Hsp70-containing extracellular vesicles are capable of activating of adaptive immunity in models of mouse melanoma and colon carcinoma. Sci. Rep. 2021, 11, 21314. [Google Scholar] [CrossRef]
 - Barrett, T.; Wilhite, S.E.; Ledoux, P.; Evangelista, C.; Kim, I.F.; Tomashevsky, M.; Marshall, K.A.; Phillippy, K.H.; Sherman, P.M.; Holko, M.; et al. NCBI GEO: Archive for functional genomics data sets—Update. Nucleic Acids Res. 2013, 41, 991–995. [Google Scholar] [CrossRef] [PubMed]
 - Leek, J.T.; Johnson, W.E.; Parker, H.S.; Jaffe, A.E.; Storey, J.D. The sva package for removing batch effects and other unwanted variation in high-throughput experiments. Bioinformatics 2012, 28, 882–883. [Google Scholar] [CrossRef] [PubMed]
 - Langfelder, P.; Horvath, S. WGCNA: An R package for weighted correlation network analysis. BMC Bioinform. 2008, 9, 559. [Google Scholar] [CrossRef]
 - Zhou, Y.; Zhou, B.; Pache, L.; Chang, M.; Khodabakhshi, A.H.; Tanaseichuk, O.; Benner, C.; Chanda, S.K. Metascape provides a biologist-oriented resource for the analysis of systems-level datasets. Nat. Commun. 2019, 10, 1523. [Google Scholar] [CrossRef]
 - Xie, R.; Li, B.; Jia, L.; Li, Y. Identification of Core Genes and Pathways in Melanoma Metastasis via Bioinformatics Analysis. Int. J. Mol. Sci. 2022, 23, 794. [Google Scholar] [CrossRef]
 - Shannon, P.; Markiel, A.; Ozier, O.; Baliga, N.S.; Wang, J.T.; Ramage, D.; Amin, N.; Schwikowski, B.; Ideker, T. Cytoscape: A software environment for integrated models of biomolecular interaction networks. Genome Res. 2003, 13, 2498–2504. [Google Scholar] [CrossRef]
 - Liu, X.; Hong, Z.; Liu, J.; Lin, Y.; Rodríguez-Patón, A.; Zou, Q.; Zeng, X. Computational methods for identifying the critical nodes in biological networks. Brief. Bioinform. 2020, 21, 486–497. [Google Scholar] [CrossRef]
 - Lin, E.; Lin, C.H.; Lane, H.Y. Precision Psychiatry Applications with Pharmacogenomics: Artificial Intelligence and Machine Learning Approaches. Int. J. Mol. Sci. 2020, 21, 969. [Google Scholar] [CrossRef]
 - Wang, H.; Yang, F.; Luo, Z. An experimental study of the intrinsic stability of random forest variable importance measures. BMC Bioinform. 2016, 17, 60. [Google Scholar] [CrossRef] [PubMed]
 - Devaux, A.; Helmer, C.; Genuer, R.; Proust-Lima, C. Random survival forests with multivariate longitudinal endogenous covariates. Stat. Methods Med. Res. 2023, 32, 2331–2346. [Google Scholar] [CrossRef] [PubMed]
 - Albaradei, S.; Thafar, M.; Alsaedi, A.; Van Neste, C.; Gojobori, T.; Essack, M.; Gao, X. Machine learning and deep learning methods that use omics data for metastasis prediction. Comput. Struct. Biotechnol. J. 2021, 19, 5008–5018. [Google Scholar] [CrossRef] [PubMed]
 - Huang, M.L.; Hung, Y.H.; Lee, W.M.; Li, R.K.; Jiang, B.R. SVM-RFE based feature selection and Taguchi parameters optimization for multiclass SVM classifier. Sci. World J. 2014, 2014, 795624. [Google Scholar] [CrossRef] [PubMed]
 - Robin, X.; Turck, N.; Hainard, A.; Tiberti, N.; Lisacek, F.; Sanchez, J.C.; Müller, M. pROC: An open-source package for R and S+ to analyze and compare ROC curves. BMC Bioinform. 2011, 12, 77. [Google Scholar] [CrossRef]
 - Le, T.; Aronow, R.A.; Kirshtein, A.; Shahriyari, L. A review of digital cytometry methods: Estimating the relative abundance of cell types in a bulk of cells. Brief. Bioinform. 2021, 22, bbaa219. [Google Scholar] [CrossRef]
 - Sun, D.; Wang, J.; Han, Y.; Dong, X.; Ge, J.; Zheng, R.; Shi, X.; Wang, B.; Li, Z.; Ren, P.; et al. TISCH: A comprehensive web resource enabling interactive single-cell transcriptome visualization of tumor microenvironment. Nucleic Acids Res. 2021, 49, 1420–1430. [Google Scholar] [CrossRef]
 










Disclaimer/Publisher’s Note: The statements, opinions and data contained in all publications are solely those of the individual author(s) and contributor(s) and not of MDPI and/or the editor(s). MDPI and/or the editor(s) disclaim responsibility for any injury to people or property resulting from any ideas, methods, instructions or products referred to in the content.  | 
© 2024 by the authors. Licensee MDPI, Basel, Switzerland. This article is an open access article distributed under the terms and conditions of the Creative Commons Attribution (CC BY) license (https://creativecommons.org/licenses/by/4.0/).
Share and Cite
Wang, Y.; Yang, Y.; Liang, C.; Zhang, H. Exploring the Roles of Key Mediators IKBKE and HSPA1A in Alzheimer’s Disease and Hepatocellular Carcinoma through Bioinformatics Analysis. Int. J. Mol. Sci. 2024, 25, 6934. https://doi.org/10.3390/ijms25136934
Wang Y, Yang Y, Liang C, Zhang H. Exploring the Roles of Key Mediators IKBKE and HSPA1A in Alzheimer’s Disease and Hepatocellular Carcinoma through Bioinformatics Analysis. International Journal of Molecular Sciences. 2024; 25(13):6934. https://doi.org/10.3390/ijms25136934
Chicago/Turabian StyleWang, Yiying, Yakun Yang, Ce Liang, and Hailin Zhang. 2024. "Exploring the Roles of Key Mediators IKBKE and HSPA1A in Alzheimer’s Disease and Hepatocellular Carcinoma through Bioinformatics Analysis" International Journal of Molecular Sciences 25, no. 13: 6934. https://doi.org/10.3390/ijms25136934
APA StyleWang, Y., Yang, Y., Liang, C., & Zhang, H. (2024). Exploring the Roles of Key Mediators IKBKE and HSPA1A in Alzheimer’s Disease and Hepatocellular Carcinoma through Bioinformatics Analysis. International Journal of Molecular Sciences, 25(13), 6934. https://doi.org/10.3390/ijms25136934
        