The Role of TPM3 in Protecting Cardiomyocyte from Hypoxia-Induced Injury via Cytoskeleton Stabilization
Abstract
1. Introduction
2. Results
2.1. Cobalt Chloride (CoCl2) Enhanced the Expression of HIF-1α in Cardiomyocytes
2.2. Hypoxia Altered the Morphology of Cardiomyocytes and Caused Cellular Damage
2.3. Hypoxia Affected the Arrangement of the Cardiac Cell Cytoskeleton
2.4. TPM3 Protein Showed Significant Colocalization with F-Actin in AC16 Cardiomyocytes
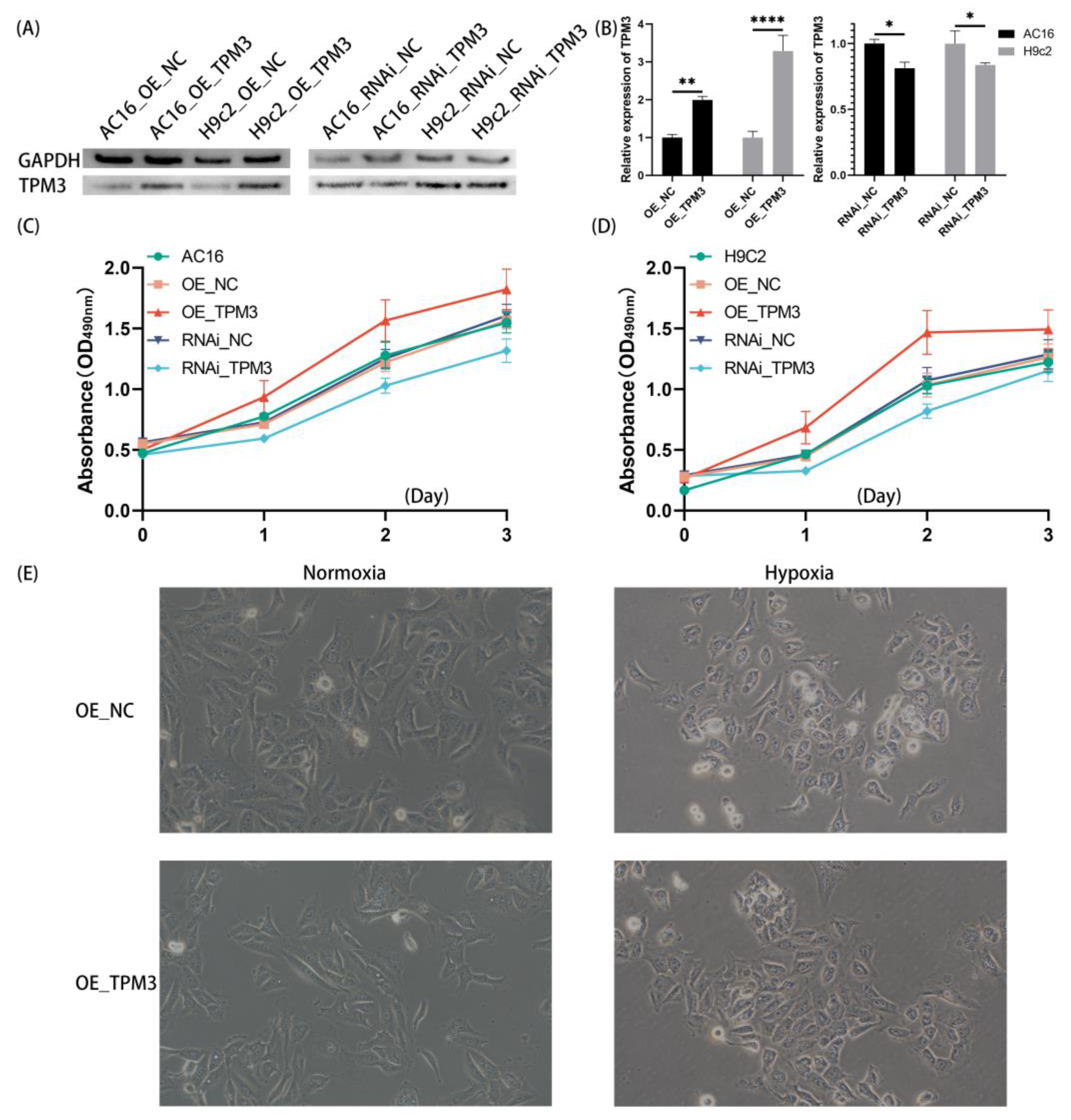
2.5. Changes in TPM3 Expression Affected the Growth Rate of Cardiomyocytes
2.6. TPM3 Overexpression Mitigated Hypoxia-Induced Morphological Changes and Cellular Damage in Cardiac Myocytes
2.7. TPM3 Overexpression Enhanced Cardiomyocyte Cytoskeleton under Normoxia and Hypoxia Conditions
2.8. TPM3 Overexpression Alleviated Hypoxia-Induced Cardiomyocyte Injury and Protected against Hypoxia-Induced Oxidative Stress
2.9. TPM3 Knockdown Exacerbated Hypoxia-Induced Cardiomyocyte Injury and Oxidative Stress, While MGCD0103 Attenuated the Process
2.10. The Potential Mechanisms by Which TPM3 Protects Cardiomyocytes from Hypoxia Injury
3. Discussion
4. Materials and Methods
4.1. Cell Culture
4.2. Lentiviral Transduction for TPM3 Overexpression or Knockdown
4.3. Construction of the Chemical Hypoxia Model and HDAC1 Inhibition in Cardiomyocytes
4.4. Western Blot Analysis
4.5. Immunofluorescence Multicolor Staining
4.6. CCK-8 Assay
4.7. Measurement of LDH MDA and SOD
4.8. PPI Network Analysis and GO/KEGG Enrichment Analysis
4.9. Statistical Analysis
5. Conclusions
Author Contributions
Funding
Institutional Review Board Statement
Informed Consent Statement
Data Availability Statement
Acknowledgments
Conflicts of Interest
References
- Ahmadi, A.; Stone, G.W.; Leipsic, J.; Shaw, L.J.; Villines, T.C.; Kern, M.J.; Hecht, H.; Erlinge, D.; Ben-Yehuda, O.; Maehara, A.; et al. Prognostic Determinants of Coronary Atherosclerosis in Stable Ischemic Heart Disease: Anatomy, Physiology, or Morphology? Circ. Res. 2016, 119, 317–329. [Google Scholar] [CrossRef] [PubMed]
- GBD 2019 Diseases and Injuries Collaborators Global Burden of 369 Diseases and Injuries in 204 Countries and Territories, 1990-2019: A Systematic Analysis for the Global Burden of Disease Study 2019. Lancet 2020, 396, 1204–1222. [CrossRef] [PubMed]
- Yellon, D.M.; Hausenloy, D.J. Myocardial Reperfusion Injury. N. Engl. J. Med. 2007, 357, 1121–1135. [Google Scholar] [CrossRef] [PubMed]
- Murphy, E.; Steenbergen, C. Ion Transport and Energetics during Cell Death and Protection. Physiology 2008, 23, 115–123. [Google Scholar] [CrossRef]
- Inserte, J.; Garcia-Dorado, D.; Ruiz-Meana, M.; Padilla, F.; Barrabés, J.A.; Pina, P.; Agulló, L.; Piper, H.M.; Soler-Soler, J. Effect of Inhibition of Na+/Ca2+ Exchanger at the Time of Myocardial Reperfusion on Hypercontracture and Cell Death. Cardiovasc. Res. 2002, 55, 739–748. [Google Scholar] [CrossRef]
- Inserte, J.; Garcia-Dorado, D.; Hernando, V.; Barba, I.; Soler-Soler, J. Ischemic Preconditioning Prevents Calpain-Mediated Impairment of Na+/K+-ATPase Activity during Early Reperfusion. Cardiovasc. Res. 2006, 70, 364–373. [Google Scholar] [CrossRef] [PubMed]
- Tanno, M.; Miura, T. Protecting Ischemic Hearts by Modulation of SR Calcium Handling. Cardiovasc. Res. 2007, 75, 453–454. [Google Scholar] [CrossRef] [PubMed]
- Piper, H.M.; Abdallah, Y.; Schäfer, C. The First Minutes of Reperfusion: A Window of Opportunity for Cardioprotection. Cardiovasc. Res. 2004, 61, 365–371. [Google Scholar] [CrossRef] [PubMed]
- Zweier, J.L.; Flaherty, J.T.; Weisfeldt, M.L. Direct Measurement of Free Radical Generation Following Reperfusion of Ischemic Myocardium. Proc. Natl. Acad. Sci. USA 1987, 84, 1404–1407. [Google Scholar] [CrossRef]
- Levraut, J.; Iwase, H.; Shao, Z.-H.; Vanden Hoek, T.L.; Schumacker, P.T. Cell Death during Ischemia: Relationship to Mitochondrial Depolarization and ROS Generation. Am. J. Physiol. Heart Circ. Physiol. 2003, 284, H549–H558. [Google Scholar] [CrossRef]
- Crompton, M.; Costi, A.; Hayat, L. Evidence for the Presence of a Reversible Ca2+-Dependent Pore Activated by Oxidative Stress in Heart Mitochondria. Biochem. J. 1987, 245, 915–918. [Google Scholar] [CrossRef] [PubMed]
- Ruiz-Meana, M.; Abellán, A.; Miró-Casas, E.; Agulló, E.; Garcia-Dorado, D. Role of Sarcoplasmic Reticulum in Mitochondrial Permeability Transition and Cardiomyocyte Death during Reperfusion. Am. J. Physiol. Heart Circ. Physiol. 2009, 297, H1281–H1289. [Google Scholar] [CrossRef] [PubMed]
- Halestrap, A.P.; Clarke, S.J.; Javadov, S.A. Mitochondrial Permeability Transition Pore Opening during Myocardial Reperfusion--a Target for Cardioprotection. Cardiovasc. Res. 2004, 61, 372–385. [Google Scholar] [CrossRef] [PubMed]
- Garcia-Dorado, D.; Rodriguez-Sinovas, A.; Ruiz-Meana, M.; Inserte, J.; Agulló, L.; Cabestrero, A. The End-Effectors of Preconditioning Protection against Myocardial Cell Death Secondary to Ischemia-Reperfusion. Cardiovasc. Res. 2006, 70, 274–285. [Google Scholar] [CrossRef] [PubMed]
- Di Lisa, F.; Bernardi, P. Mitochondria and Ischemia-Reperfusion Injury of the Heart: Fixing a Hole. Cardiovasc. Res. 2006, 70, 191–199. [Google Scholar] [CrossRef] [PubMed]
- Abdel-Aty, H.; Cocker, M.; Meek, C.; Tyberg, J.V.; Friedrich, M.G. Edema as a Very Early Marker for Acute Myocardial Ischemia: A Cardiovascular Magnetic Resonance Study. J. Am. Coll. Cardiol. 2009, 53, 1194–1201. [Google Scholar] [CrossRef] [PubMed]
- Steenbergen, C.; Hill, M.L.; Jennings, R.B. Volume Regulation and Plasma Membrane Injury in Aerobic, Anaerobic, and Ischemic Myocardium in Vitro. Effects of Osmotic Cell Swelling on Plasma Membrane Integrity. Circ. Res. 1985, 57, 864–875. [Google Scholar] [CrossRef] [PubMed]
- Leaf, A. Maintenance of Concentration Gradients and Regulation of Cell Volume. Ann. N. Y. Acad. Sci. 1959, 72, 396–404. [Google Scholar] [CrossRef] [PubMed]
- Vandenberg, J.I.; Rees, S.A.; Wright, A.R.; Powell, T. Cell Swelling and Ion Transport Pathways in Cardiac Myocytes. Cardiovasc. Res. 1996, 32, 85–97. [Google Scholar] [CrossRef]
- Inserte, J.; Garcia-Dorado, D.; Ruiz-Meana, M.; Solares, J.; Soler, J. The Role of Na+-H+ Exchange Occurring during Hypoxia in the Genesis of Reoxygenation-Induced Myocardial Oedema. J. Mol. Cell. Cardiol. 1997, 29, 1167–1175. [Google Scholar] [CrossRef]
- Butler, T.L.; Au, C.G.; Yang, B.; Egan, J.R.; Tan, Y.M.; Hardeman, E.C.; North, K.N.; Verkman, A.S.; Winlaw, D.S. Cardiac Aquaporin Expression in Humans, Rats, and Mice. Am. J. Physiol. Heart Circ. Physiol. 2006, 291, H705–H713. [Google Scholar] [CrossRef] [PubMed]
- Warth, A.; Eckle, T.; Köhler, D.; Faigle, M.; Zug, S.; Klingel, K.; Eltzschig, H.K.; Wolburg, H. Upregulation of the Water Channel Aquaporin-4 as a Potential Cause of Postischemic Cell Swelling in a Murine Model of Myocardial Infarction. Cardiology 2007, 107, 402–410. [Google Scholar] [CrossRef]
- Vilahur, G.; Gutiérrez, M.; Casani, L.; Varela, L.; Capdevila, A.; Pons-Lladó, G.; Carreras, F.; Carlsson, L.; Hidalgo, A.; Badimon, L. Protective Effects of Ticagrelor on Myocardial Injury After Infarction. Circulation 2016, 134, 1708–1719. [Google Scholar] [CrossRef] [PubMed]
- Gannon, B.J.; Carati, C.J. Endothelial Distribution of the Membrane Water Channel Molecule Aquaporin-1: Implications for Tissue and Lymph Fluid Physiology? Lymphat. Res. Biol. 2003, 1, 55–66. [Google Scholar] [CrossRef]
- Fletcher, D.A.; Mullins, R.D. Cell Mechanics and the Cytoskeleton. Nature 2010, 463, 485–492. [Google Scholar] [CrossRef]
- Bouvry, D.; Planès, C.; Malbert-Colas, L.; Escabasse, V.; Clerici, C. Hypoxia-Induced Cytoskeleton Disruption in Alveolar Epithelial Cells. Am. J. Respir. Cell Mol. Biol. 2006, 35, 519–527. [Google Scholar] [CrossRef] [PubMed]
- Huang, D.; Cao, L.; Xiao, L.; Song, J.-X.; Zhang, Y.-J.; Zheng, P.; Zheng, S.-G. Hypoxia Induces Actin Cytoskeleton Remodeling by Regulating the Binding of CAPZA1 to F-Actin via PIP2 to Drive EMT in Hepatocellular Carcinoma. Cancer Lett. 2019, 448, 117–127. [Google Scholar] [CrossRef]
- VanWinkle, W.B.; Snuggs, M.; Buja, L.M. Hypoxia-Induced Alterations in Cytoskeleton Coincide with Collagenase Expression in Cultured Neonatal Rat Cardiomyocytes. J. Mol. Cell. Cardiol. 1995, 27, 2531–2542. [Google Scholar] [CrossRef]
- Vicente-Manzanares, M.; Choi, C.K.; Horwitz, A.R. Integrins in Cell Migration—The Actin Connection. J. Cell Sci. 2009, 122, 199–206. [Google Scholar] [CrossRef]
- Engler, A.J.; Sen, S.; Sweeney, H.L.; Discher, D.E. Matrix Elasticity Directs Stem Cell Lineage Specification. Cell 2006, 126, 677–689. [Google Scholar] [CrossRef]
- Cooley, J.; Whitaker, S.; Sweeney, S.; Fraser, S.; Davidson, B. Cytoskeletal Polarity Mediates Localized Induction of the Heart Progenitor Lineage. Nat. Cell Biol. 2011, 13, 952–957. [Google Scholar] [CrossRef] [PubMed]
- Rowart, P.; Erpicum, P.; Detry, O.; Weekers, L.; Grégoire, C.; Lechanteur, C.; Briquet, A.; Beguin, Y.; Krzesinski, J.-M.; Jouret, F. Mesenchymal Stromal Cell Therapy in Ischemia/Reperfusion Injury. J. Immunol. Res. 2015, 2015, 602597. [Google Scholar] [CrossRef] [PubMed]
- Qi, Y.; Liang, X.; Dai, F.; Guan, H.; Sun, J.; Yao, W. RhoA/ROCK Pathway Activation Is Regulated by AT1 Receptor and Participates in Smooth Muscle Migration and Dedifferentiation via Promoting Actin Cytoskeleton Polymerization. Int. J. Mol. Sci. 2020, 21, 5398. [Google Scholar] [CrossRef] [PubMed]
- Misra, S.; Ghatak, S.; Moreno-Rodriguez, R.A.; Norris, R.A.; Hascall, V.C.; Markwald, R.R. Periostin/Filamin-A: A Candidate Central Regulatory Axis for Valve Fibrogenesis and Matrix Compaction. Front. Cell Dev. Biol. 2021, 9, 649862. [Google Scholar] [CrossRef]
- Li, T.; Du, J.; Ren, M. Structural Significance of His73 in F-Actin Dynamics: Insights from Ab Initio Study. Int. J. Mol. Sci. 2022, 23, 10447. [Google Scholar] [CrossRef] [PubMed]
- Discher, D.E.; Mooney, D.J.; Zandstra, P.W. Growth Factors, Matrices, and Forces Combine and Control Stem Cells. Science 2009, 324, 1673–1677. [Google Scholar] [CrossRef] [PubMed]
- Pollard, T.D.; Cooper, J.A. Actin, a Central Player in Cell Shape and Movement. Science 2009, 326, 1208–1212. [Google Scholar] [CrossRef] [PubMed]
- Lees, J.G.; Bach, C.T.T.; O’Neill, G.M. Interior Decoration: Tropomyosin in Actin Dynamics and Cell Migration. Cell Adh. Migr. 2011, 5, 181–186. [Google Scholar] [CrossRef] [PubMed]
- Moraczewska, J. Thin Filament Dysfunctions Caused by Mutations in Tropomyosin Tpm3.12 and Tpm1.1. J. Muscle Res. Cell Motil. 2020, 41, 39–53. [Google Scholar] [CrossRef]
- Rotsch, C.; Radmacher, M. Drug-Induced Changes of Cytoskeletal Structure and Mechanics in Fibroblasts: An Atomic Force Microscopy Study. Biophys. J. 2000, 78, 520–535. [Google Scholar] [CrossRef]
- Yamashiro, S.; Gokhin, D.S.; Sui, Z.; Bergeron, S.E.; Rubenstein, P.A.; Fowler, V.M. Differential Actin-Regulatory Activities of Tropomodulin1 and Tropomodulin3 with Diverse Tropomyosin and Actin Isoforms. J. Biol. Chem. 2014, 289, 11616–11629. [Google Scholar] [CrossRef] [PubMed]
- Mehlhorn, U.; Davis, K.L.; Laine, G.A.; Geissler, H.J.; Allen, S.J. Myocardial Fluid Balance in Acute Hypertension. Microcirculation 1996, 3, 371–378. [Google Scholar] [CrossRef] [PubMed]
- Garcia-Dorado, D.; Oliveras, J. Myocardial Oedema: A Preventable Cause of Reperfusion Injury? Cardiovasc. Res. 1993, 27, 1555–1563. [Google Scholar] [CrossRef] [PubMed]
- Butler, T.L.; Egan, J.R.; Graf, F.G.; Au, C.G.; McMahon, A.C.; North, K.N.; Winlaw, D.S. Dysfunction Induced by Ischemia versus Edema: Does Edema Matter? J. Thorac. Cardiovasc. Surg. 2009, 138, 141–147.e1. [Google Scholar] [CrossRef] [PubMed]
- Stone, P.H.; Chaitman, B.R.; Stocke, K.; Sano, J.; DeVault, A.; Koch, G.G. The Anti-Ischemic Mechanism of Action of Ranolazine in Stable Ischemic Heart Disease. J. Am. Coll. Cardiol. 2010, 56, 934–942. [Google Scholar] [CrossRef] [PubMed]
- Schillers, H.; Wälte, M.; Urbanova, K.; Oberleithner, H. Real-Time Monitoring of Cell Elasticity Reveals Oscillating Myosin Activity. Biophys. J. 2010, 99, 3639–3646. [Google Scholar] [CrossRef] [PubMed]
- Stossel, T.P. On the Crawling of Animal Cells. Science 1993, 260, 1086–1094. [Google Scholar] [CrossRef] [PubMed]
- Alonso, J.L.; Goldmann, W.H. Feeling the Forces: Atomic Force Microscopy in Cell Biology. Life Sci. 2003, 72, 2553–2560. [Google Scholar] [CrossRef] [PubMed]
- Li, Y.; Zhang, Z.; Zhou, X.; Li, R.; Cheng, Y.; Shang, B.; Han, Y.; Liu, B.; Xie, X. Histone Deacetylase 1 Inhibition Protects against Hypoxia-Induced Swelling in H9c2 Cardiomyocytes through Regulating Cell Stiffness. Circ. J. 2018, 82, 192–202. [Google Scholar] [CrossRef]
- Okamoto, H.; Fujioka, Y.; Takahashi, A.; Takahashi, T.; Taniguchi, T.; Ishikawa, Y.; Yokoyama, M. Trichostatin A, an Inhibitor of Histone Deacetylase, Inhibits Smooth Muscle Cell Proliferation via Induction of P21(WAF1). J. Atheroscler. Thromb. 2006, 13, 183–191. [Google Scholar] [CrossRef]
- Findeisen, H.M.; Gizard, F.; Zhao, Y.; Qing, H.; Heywood, E.B.; Jones, K.L.; Cohn, D.; Bruemmer, D. Epigenetic Regulation of Vascular Smooth Muscle Cell Proliferation and Neointima Formation by Histone Deacetylase Inhibition. Arterioscler. Thromb. Vasc. Biol. 2011, 31, 851–860. [Google Scholar] [CrossRef] [PubMed]
- Kee, H.J.; Kwon, J.-S.; Shin, S.; Ahn, Y.; Jeong, M.H.; Kook, H. Trichostatin A Prevents Neointimal Hyperplasia via Activation of Krüppel like Factor 4. Vascul. Pharmacol. 2011, 55, 127–134. [Google Scholar] [CrossRef] [PubMed]
- Kook, H.; Lepore, J.J.; Gitler, A.D.; Lu, M.M.; Wing-Man Yung, W.; Mackay, J.; Zhou, R.; Ferrari, V.; Gruber, P.; Epstein, J.A. Cardiac Hypertrophy and Histone Deacetylase-Dependent Transcriptional Repression Mediated by the Atypical Homeodomain Protein Hop. J. Clin. Investig. 2003, 112, 863–871. [Google Scholar] [CrossRef] [PubMed]
- Ismat, F.A.; Zhang, M.; Kook, H.; Huang, B.; Zhou, R.; Ferrari, V.A.; Epstein, J.A.; Patel, V.V. Homeobox Protein Hop Functions in the Adult Cardiac Conduction System. Circ. Res. 2005, 96, 898–903. [Google Scholar] [CrossRef] [PubMed]
- Lee, T.-M.; Lin, M.-S.; Chang, N.-C. Inhibition of Histone Deacetylase on Ventricular Remodeling in Infarcted Rats. Am. J. Physiol. Heart Circ. Physiol. 2007, 293, H968–H977. [Google Scholar] [CrossRef] [PubMed]
- Granger, A.; Abdullah, I.; Huebner, F.; Stout, A.; Wang, T.; Huebner, T.; Epstein, J.A.; Gruber, P.J. Histone Deacetylase Inhibition Reduces Myocardial Ischemia-Reperfusion Injury in Mice. FASEB J. 2008, 22, 3549–3560. [Google Scholar] [CrossRef] [PubMed]
- Zhao, T.C.; Cheng, G.; Zhang, L.X.; Tseng, Y.T.; Padbury, J.F. Inhibition of Histone Deacetylases Triggers Pharmacologic Preconditioning Effects against Myocardial Ischemic Injury. Cardiovasc. Res. 2007, 76, 473–481. [Google Scholar] [CrossRef]
- Voloshin, T.; Gingis-Velitski, S.; Bril, R.; Benayoun, L.; Munster, M.; Milsom, C.; Man, S.; Kerbel, R.S.; Shaked, Y. G-CSF Supplementation with Chemotherapy Can Promote Revascularization and Subsequent Tumor Regrowth: Prevention by a CXCR4 Antagonist. Blood 2011, 118, 3426–3435. [Google Scholar] [CrossRef] [PubMed]
- Bhagwat, S.V.; Lahdenranta, J.; Giordano, R.J.; Arap, W.; Pasqualini, R.; Shapiro, L.H. CD13/APN Is Activated by Angiogenic Signals and Is Essential for Capillary Tube Formation. Blood 2001, 97, 652–659. [Google Scholar] [CrossRef]
- Wang, G.L.; Jiang, B.H.; Rue, E.A.; Semenza, G.L. Hypoxia-Inducible Factor 1 Is a Basic-Helix-Loop-Helix-PAS Heterodimer Regulated by Cellular O2 Tension. Proc. Natl. Acad. Sci. USA 1995, 92, 5510–5514. [Google Scholar] [CrossRef]
- Balukoff, N.C.; Ho, J.J.D.; Theodoridis, P.R.; Wang, M.; Bokros, M.; Llanio, L.M.; Krieger, J.R.; Schatz, J.H.; Lee, S. A Translational Program That Suppresses Metabolism to Shield the Genome. Nat. Commun. 2020, 11, 5755. [Google Scholar] [CrossRef] [PubMed]
- Fridovich, I. Superoxide Dismutases. Annu. Rev. Biochem. 1975, 44, 147–159. [Google Scholar] [CrossRef]
- Qin, Q.; Cui, L.; Zhou, Z.; Zhang, Z.; Wang, Y.; Zhou, C. Inhibition of microRNA-141-3p Reduces Hypoxia-Induced Apoptosis in H9c2 Rat Cardiomyocytes by Activating the RP105-Dependent PI3K/AKT Signaling Pathway. Med. Sci. Monit. 2019, 25, 7016–7025. [Google Scholar] [CrossRef] [PubMed]
- Chang, S.-T.; Chung, C.-M.; Chu, C.-M.; Yang, T.-Y.; Pan, K.-L.; Hsu, J.-T.; Hsiao, J.-F. Platelet Glycoprotein IIb/IIIa Inhibitor Tirofiban Ameliorates Cardiac Reperfusion Injury. Int. Heart J. 2015, 56, 335–340. [Google Scholar] [CrossRef] [PubMed]
- Hausenloy, D.J.; Chilian, W.; Crea, F.; Davidson, S.M.; Ferdinandy, P.; Garcia-Dorado, D.; van Royen, N.; Schulz, R.; Heusch, G. The Coronary Circulation in Acute Myocardial Ischaemia/Reperfusion Injury: A Target for Cardioprotection. Cardiovasc. Res. 2019, 115, 1143–1155. [Google Scholar] [CrossRef]
- Cooley, D.A.; Reul, G.J.; Wukasch, D.C. Ischemic Contracture of the Heart: “Stone Heart”. Am. J. Cardiol. 1972, 29, 575–577. [Google Scholar] [CrossRef]
- Rungatscher, A.; Hallström, S.; Giacomazzi, A.; Linardi, D.; Milani, E.; Tessari, M.; Luciani, G.B.; Scarabelli, T.M.; Mazzucco, A.; Faggian, G. Role of Calcium Desensitization in the Treatment of Myocardial Dysfunction after Deep Hypothermic Circulatory Arrest. Crit. Care 2013, 17, R245. [Google Scholar] [CrossRef]
- Dominguez, R.; Holmes, K.C. Actin Structure and Function. Annu. Rev. Biophys. 2011, 40, 169–186. [Google Scholar] [CrossRef]








Disclaimer/Publisher’s Note: The statements, opinions and data contained in all publications are solely those of the individual author(s) and contributor(s) and not of MDPI and/or the editor(s). MDPI and/or the editor(s) disclaim responsibility for any injury to people or property resulting from any ideas, methods, instructions or products referred to in the content. |
© 2024 by the authors. Licensee MDPI, Basel, Switzerland. This article is an open access article distributed under the terms and conditions of the Creative Commons Attribution (CC BY) license (https://creativecommons.org/licenses/by/4.0/).
Share and Cite
Huang, K.; Yang, W.; Shi, M.; Wang, S.; Li, Y.; Xu, Z. The Role of TPM3 in Protecting Cardiomyocyte from Hypoxia-Induced Injury via Cytoskeleton Stabilization. Int. J. Mol. Sci. 2024, 25, 6797. https://doi.org/10.3390/ijms25126797
Huang K, Yang W, Shi M, Wang S, Li Y, Xu Z. The Role of TPM3 in Protecting Cardiomyocyte from Hypoxia-Induced Injury via Cytoskeleton Stabilization. International Journal of Molecular Sciences. 2024; 25(12):6797. https://doi.org/10.3390/ijms25126797
Chicago/Turabian StyleHuang, Ke, Weijia Yang, Mingxuan Shi, Shiqi Wang, Yi Li, and Zhaoqing Xu. 2024. "The Role of TPM3 in Protecting Cardiomyocyte from Hypoxia-Induced Injury via Cytoskeleton Stabilization" International Journal of Molecular Sciences 25, no. 12: 6797. https://doi.org/10.3390/ijms25126797
APA StyleHuang, K., Yang, W., Shi, M., Wang, S., Li, Y., & Xu, Z. (2024). The Role of TPM3 in Protecting Cardiomyocyte from Hypoxia-Induced Injury via Cytoskeleton Stabilization. International Journal of Molecular Sciences, 25(12), 6797. https://doi.org/10.3390/ijms25126797

