Trichinella spiralis Paramyosin Alleviates Collagen-Induced Arthritis in Mice by Modulating CD4+ T Cell Differentiation
Abstract
1. Introduction
2. Results
2.1. Administration of rTs-Pmy Mitigates Collagen-Induced Arthritis in Mice
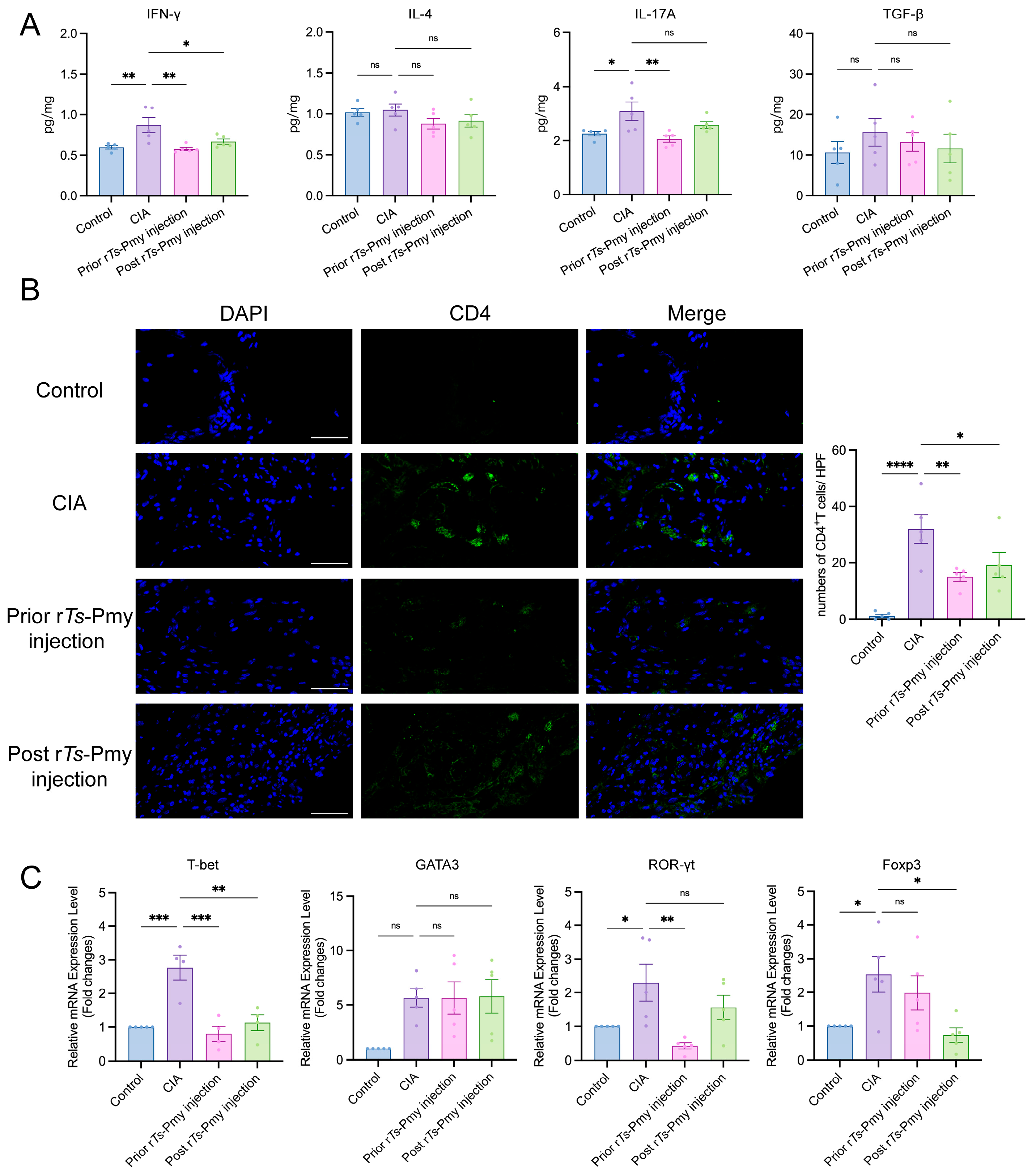
2.2. Administration of rTs-Pmy Alleviates the Imbalance of Systemic CD4+ T Cell Inflammation Caused by Arthritis, and Prophylactic Injection Generates Tregs
2.3. Administration of rTs-Pmy Alleviates the Degree of Paw Joint Injury in CIA Mice by Regulating CD4+ T Cell Imbalance
2.4. rTs-Pmy Inhibits the Differentiation of CD4+ T Cells in the Direction of Th1 and Th17 through the Presentation of Bone-Marrow-Derived Dendritic Cells (BMDCs) In Vitro
3. Discussion
4. Materials and Methods
4.1. Animals
4.2. Expression and Purification of Recombinant Trichinella Spiralis Paramyosin (rTs-Pmy)
4.3. Construction of CIA Mice Model and Administration of rTs-Pmy
4.4. Body Weight, Arthritic Score, and Arthritis Incidence Recording
4.5. Hematoxylin–Eosin (H&E) Staining and Histological Scoring
4.6. Spleen Mononuclear Cell Isolation and Culturing
4.7. Luminex
4.8. Immunofluorescence Staining
4.9. Enzyme-Linked Immunosorbent Assay
4.10. Flow Cytometry
4.11. RNA Extraction and Real-Time Quantitative PCR (RTq-PCR)
4.12. Acquisition of Purified Bone-Marrow-Derived Dendritic Cells (BMDCs)
4.13. Stimulation of DCs with rTs-Pmy In Vitro
4.14. Acquisition of Purified CD4+ T Cells and Th1/17 Induction
4.15. DC and CD4+ T Cell Co-Culture
4.16. Statistical Analysis
Author Contributions
Funding
Institutional Review Board Statement
Informed Consent Statement
Data Availability Statement
Acknowledgments
Conflicts of Interest
References
- Smolen, J.S.; Aletaha, D.; McInnes, I.B. Rheumatoid arthritis. Lancet 2016, 388, 2023–2038. [Google Scholar] [CrossRef] [PubMed]
- Rosik, J.; Kulpa, J.; Szczepanik, M.; Pawlik, A. The Role of Semaphorins in the Pathogenesis of Rheumatoid Arthritis. Cells 2024, 13, 618. [Google Scholar] [CrossRef] [PubMed]
- Almutairi, K.; Nossent, J.; Preen, D.; Keen, H.; Inderjeeth, C. The global prevalence of rheumatoid arthritis: A meta-analysis based on a systematic review. Rheumatol. Int. 2021, 41, 863–877. [Google Scholar] [CrossRef] [PubMed]
- Gabriel, S.E. The epidemiology of rheumatoid arthritis. Rheum. Dis. Clin. N. Am. 2001, 27, 269–281. [Google Scholar] [CrossRef]
- Silman, A.J.; Pearson, J.E. Epidemiology and genetics of rheumatoid arthritis. Arthritis Res. 2002, 4 (Suppl. S3), S265–S272. [Google Scholar] [CrossRef] [PubMed]
- Essouma, M.; Nkeck, J.R.; Endomba, F.T.; Bigna, J.J.; Ralandison, S. Epidemiology of rheumatoid arthritis in sub-Saharan Africa: A systematic review and meta-analysis protocol. Syst. Rev. 2020, 9, 81. [Google Scholar] [CrossRef] [PubMed]
- Almutairi, K.B.; Nossent, J.C.; Preen, D.B.; Keen, H.I.; Inderjeeth, C.A. The Prevalence of Rheumatoid Arthritis: A Systematic Review of Population-based Studies. J. Rheumatol. 2021, 48, 669–676. [Google Scholar] [CrossRef] [PubMed]
- Prasad, P.; Verma, S.; Surbhi; Ganguly, N.K.; Chaturvedi, V.; Mittal, S.A. Rheumatoid arthritis: Advances in treatment strategies. Mol. Cell. Biochem. 2023, 478, 69–88. [Google Scholar] [CrossRef]
- Mueller, A.-L.; Payandeh, Z.; Mohammadkhani, N.; Mubarak, S.; Zakeri, A.; Alagheband, B.A.; Brockmueller, A.; Shakibaei, M. Recent Advances in Understanding the Pathogenesis of Rheumatoid Arthritis: New Treatment Strategies. Cells 2021, 10, 3017. [Google Scholar] [CrossRef] [PubMed]
- Lina, G.; Cuixin, Q.; Xia, Z.; Jing, Y.; Zhirong, L.; Zirou, O.; Jiayiren, L.; Yulian, Z.; Qiuyue, H.; Qianqing, L.; et al. CCR9+CD4+ T cells are associated with disease activity in patients with rheumatoid arthritis. Medicine 2024, 103, e37803. [Google Scholar] [CrossRef] [PubMed]
- Mai, Y.; Yu, X.; Gao, T.; Wei, Y.; Meng, T.; Zuo, W.; Yang, J. Autoantigenic Peptide and Immunomodulator Codelivery System for Rheumatoid Arthritis Treatment by Reestablishing Immune Tolerance. ACS Appl. Mater. Interfaces 2024, 16, 20119–20131. [Google Scholar] [CrossRef] [PubMed]
- Isaacs, J.D. Therapeutic T-cell manipulation in rheumatoid arthritis: Past, present and future. Rheumatology 2008, 47, 1461–1468. [Google Scholar] [CrossRef] [PubMed]
- Andreev, D.; Kachler, K.; Schett, G.; Bozec, A. Rheumatoid arthritis and osteoimmunology: The adverse impact of a deregulated immune system on bone metabolism. Bone 2022, 162, 116468. [Google Scholar] [CrossRef] [PubMed]
- Strachan, D.P. Hay fever, hygiene, and household size. BMJ 1989, 299, 1259–1260. [Google Scholar] [CrossRef] [PubMed]
- Rook, G.A. Hygiene Hypothesis and Autoimmune Diseases. Clin. Rev. Allergy Immunol. 2012, 42, 5–15. [Google Scholar] [CrossRef] [PubMed]
- Pineda, M.A.; Al-Riyami, L.; Harnett, W.; Harnett, M.M. Lessons from helminth infections: ES-62 highlights new interventional approaches in rheumatoid arthritis. Clin. Exp. Immunol. 2014, 177, 13–23. [Google Scholar] [CrossRef] [PubMed]
- Liu, F.; Cheng, W.; Pappoe, F.; Hu, X.; Wen, H.; Luo, Q.; Wang, S.; Deng, F.; Xie, Y.; Xu, Y.; et al. Schistosoma japonicum cystatin attenuates murine collagen-induced arthritis. Parasitol. Res. 2016, 115, 3795–3806. [Google Scholar] [PubMed]
- Langdon, K.; Buitrago, G.; Pickering, D.; Giacomin, P.; Loukas, A.; Haleagrahara, N. Na-AIP-1 secreted by human hookworms suppresses collagen-induced arthritis. Inflammopharmacology 2022, 30, 527–535. [Google Scholar] [CrossRef] [PubMed]
- Cheng, Y.; Zhu, X.; Wang, X.; Zhuang, Q.; Huyan, X.; Sun, X.; Huang, J.; Zhan, B.; Zhu, X. Trichinella spiralis Infection Mitigates Collagen-Induced Arthritis via Programmed Death 1-Mediated Immunomodulation. Front. Immunol. 2018, 9, 1566. [Google Scholar] [CrossRef]
- Kotschenreuther, K.; Yan, S.; Kofler, D.M. Migration and homeostasis of regulatory T cells in rheumatoid arthritis. Front. Immunol. 2022, 13, 947636. [Google Scholar] [CrossRef] [PubMed]
- Yamada, H. The Search for the Pathogenic T Cells in the Joint of Rheumatoid Arthritis: Which T-Cell Subset Drives Autoimmune Inflammation? Int. J. Mol. Sci. 2023, 24, 6930. [Google Scholar] [CrossRef] [PubMed]
- Yang, J.; Yang, Y.; Gu, Y.; Li, Q.; Wei, J.; Wang, S.; Boireau, P.; Zhu, X. Identification and characterization of a full-length cDNA encoding paramyosin of Trichinella spiralis. Biochem. Biophys. Res. Commun. 2008, 365, 528–533. [Google Scholar] [PubMed]
- Hao, C.; Wang, W.; Zhan, B.; Wang, Z.; Huang, J.; Sun, X.; Zhu, X. Trichinella spiralis Paramyosin Induces Colonic Regulatory T Cells to Mitigate Inflammatory Bowel Disease. Front. Cell Dev. Biol. 2021, 9, 695015. [Google Scholar]
- Shen, M.-Y.; Di, Y.-X.; Wang, X.; Tian, F.-X.; Zhang, M.-F.; Qian, F.-Y.; Jiang, B.-P.; Zhou, X.-P.; Zhou, L.-L. Panax notoginseng saponins (PNS) attenuate Th17 cell differentiation in CIA mice via inhibition of nuclear PKM2-mediated STAT3 phosphorylation. Pharm. Biol. 2023, 61, 459–472. [Google Scholar] [PubMed]
- Flaherty, S.; Reynolds, J.M. Mouse Naive CD4+ T Cell Isolation and In vitro Differentiation into T Cell Subsets. J. Vis. Exp. 2015, 98, e52739. [Google Scholar]
- Scherer, H.U.; Häupl, T.; Burmester, G.R. The etiology of rheumatoid arthritis. J. Autoimmun. 2020, 110, 102400. [Google Scholar] [CrossRef] [PubMed]
- Malik, S.; Chakraborty, D.; Agnihotri, P.; Sharma, A.; Biswas, S. Mitochondrial functioning in Rheumatoid arthritis modulated by estrogen: Evidence-based insight into the sex-based influence on mitochondria and disease. Mitochondrion 2024, 76, 101854. [Google Scholar] [CrossRef] [PubMed]
- Shekhar, K.V.; Pathak, M.M.; Pisulkar, G. Diet and Lifestyle Impact on Rheumatoid Arthritis: A Comprehensive Review. Cureus 2023, 15, e48625. [Google Scholar] [CrossRef] [PubMed]
- Osada, Y.; Horie, Y.; Nakae, S.; Sudo, K.; Kanazawa, T. STAT6 and IL-10 are required for the anti-arthritic effects of Schistosoma mansoni via different mechanisms. Clin. Exp. Immunol. 2019, 195, 109–120. [Google Scholar]
- Song, X.; Shen, J.; Wen, H.; Zhong, Z.; Luo, Q.; Chu, D.; Qi, Y.; Xu, Y.; Wei, W. Impact of Schistosoma japonicum Infection on Collagen-Induced Arthritis in DBA/1 Mice: A Murine Model of Human Rheumatoid Arthritis. PLoS ONE 2011, 6, e23453. [Google Scholar]
- Pineda, M.A.; Eason, R.J.; Harnett, M.M.; Harnett, W. From the worm to the pill, the parasitic worm product ES-62 raises new horizons in the treatment of rheumatoid arthritis. Lupus 2015, 24, 400–411. [Google Scholar] [CrossRef] [PubMed]
- Corbet, M.; Pineda, M.A.; Yang, K.; Tarafdar, A.; McGrath, S.; Nakagawa, R.; Lumb, F.E.; Suckling, C.J.; Harnett, W.; Harnett, M.M. Suppression of inflammatory arthritis by the parasitic worm product ES-62 is associated with epigenetic changes in synovial fibroblasts. PLoS Pathog. 2021, 17, e1010069. [Google Scholar] [CrossRef] [PubMed]
- Harnett, M.M.; Harnett, W.; Pineda, M.A. The parasitic worm product ES-62 up-regulates IL-22 production by gammadelta T cells in the murine model of Collagen-Induced Arthritis. Inflamm. Cell Signal. 2014, 1, 308. [Google Scholar] [PubMed]
- Guo, K.; Sun, X.; Gu, Y.; Wang, Z.; Huang, J.; Zhu, X. Trichinella spiralis paramyosin activates mouse bone marrow-derived dendritic cells and induces regulatory T cells. Parasites Vectors 2016, 9, 569. [Google Scholar] [PubMed]
- Gu, Y.; Huang, J.; Wang, X.; Wang, L.; Yang, J.; Zhan, B.; Zhu, X. Identification and characterization of CD4+ T cell epitopes present in Trichinella spiralis paramyosin. Vet. Parasitol. 2016, 231, 59–62. [Google Scholar] [PubMed]
- Wang, X.; Li, L.; Wang, J.; Dong, L.; Shu, Y.; Liang, Y.; Shi, L.; Xu, C.; Zhou, Y.; Wang, Y.; et al. Inhibition of cytokine response to TLR stimulation and alleviation of collagen-induced arthritis in mice by Schistosoma japonicum peptide SJMHE1. J. Cell. Mol. Med. 2017, 21, 475–486. [Google Scholar] [PubMed]
- Pineda, M.A.; McGrath, M.A.; Smith, P.C.; Al-Riyami, L.; Rzepecka, J.; Gracie, J.A.; Harnett, W.; Harnett, M.M. The parasitic helminth product ES-62 suppresses pathogenesis in collagen-induced arthritis by targeting the interleukin-17–producing cellular network at multiple sites. Arthritis Rheum. 2012, 64, 3168–3178. [Google Scholar] [CrossRef] [PubMed]
- Hassouna, S.S.; Allam, E.A.; Sheta, E.; Khodear, G.; Khedr, M.I.; Khedr, S.I.; Gomaa, M.M. Vaccination with Toxoplasma lysate antigen or its encapsulated niosomes form immunomodulates adjuvant-induced arthritis through JAK3 downregulation. Inflammopharmacology 2023, 31, 3101–3114. [Google Scholar] [PubMed]
- Wang, Y.; Song, X.; Xia, Y.; Zhang, W.; Li, W.; Wang, Y.; Li, J.; Geng, Z.; Zhang, X.; Wang, L.; et al. Complanatuside A ameliorates 2,4,6-trinitrobenzene sulfonic acid-induced colitis in mice by regulating the Th17/Treg balance via the JAK2/STAT3 signaling pathway. FASEB J. 2024, 38, e23667. [Google Scholar] [CrossRef] [PubMed]
- Wang, H.; Geng, X.; Ai, F.; Yu, Z.; Zhang, Y.; Zhang, B.; Lv, C.; Gao, R.; Yue, B.; Dou, W. Nuciferine alleviates collagen-induced arthritic in rats by inhibiting the proliferation and invasion of human arthritis-derived fibroblast-like synoviocytes and rectifying Th17/Treg imbalance. Chin. J. Nat. Med. 2024, 22, 341–355. [Google Scholar] [CrossRef] [PubMed]
- Chen, J.; Shi, X.; Deng, Y.; Dang, J.; Liu, Y.; Zhao, J.; Liang, R.; Zeng, D.; Wu, W.; Xiong, Y.; et al. miRNA-148a-containing GMSC-derived EVs modulate Treg/Th17 balance via IKKB/NF-kappaB pathway and treat a rheumatoid arthritis model. JCI Insight 2024, 9, e177841. [Google Scholar] [CrossRef] [PubMed]
- Eissa, M.M.; Mostafa, D.K.; Ghazy, A.A.; El Azzouni, M.Z.; Boulos, L.M.; Younis, L.K. Anti-Arthritic Activity of Schistosoma mansoni and Trichinella spiralis Derived-Antigens in Adjuvant Arthritis in Rats: Role of FOXP3+ Treg Cells. PLoS ONE 2016, 11, e0165916. [Google Scholar]
- Buckner, J.H. Mechanisms of impaired regulation by CD4+CD25+FOXP3+ regulatory T cells in human autoimmune diseases. Nat. Rev. Immunol. 2010, 10, 849–859. [Google Scholar] [CrossRef] [PubMed]
- Osada, Y.; Morita, K.; Tahara, S.; Ishihara, T.; Wu, Z.; Nagano, I.; Maekawa, Y.; Nakae, S.; Sudo, K.; Kanazawa, T. Th2 signals are not essential for the anti-arthritic effects of Trichinella spiralis in mice. Parasite Immunol. 2020, 42, e12677. [Google Scholar] [PubMed]
- Cho, M.K.; Lee, C.H.; Yu, H.S. Amelioration of intestinal colitis by macrophage migration inhibitory factor isolated from intestinal parasites through Toll-like receptor 2. Parasite Immunol. 2011, 33, 265–275. [Google Scholar] [CrossRef] [PubMed]
- Sun, R.; Zhao, X.; Wang, Z.; Yang, J.; Zhao, L.; Zhan, B.; Zhu, X. Trichinella spiralis Paramyosin Binds Human Complement C1q and Inhibits Classical Complement Activation. PLoS Neglected Trop. Dis. 2015, 9, e0004310. [Google Scholar]
- Steinman, R.M.; Pack, M.; Inaba, K. Dendritic cell development and maturation. Adv. Exp. Med. Biol. 1997, 417, 1–6. [Google Scholar] [PubMed]




| Arthritic Score | Severity |
|---|---|
| 0 | healthy paws without swelling |
| 1 | 1 swelling toe |
| 2 | 2 swelling toes or swelling palm |
| 3 | 1–2 swelling toes and swelling palm |
| 4 | 3–4 swelling toes and swelling palm |
| Histological Score | Severity |
|---|---|
| 0 | healthy joint |
| 1 | less inflammatory cell infiltration |
| 2 | more inflammatory cell infiltration |
| 3 | more inflammatory cell infiltrates with narrow joint space and mild synovial hyperplasia |
| 4 | massive inflammatory cell infiltration with articular space stenosis, severe synovial hyperplasia, and structural changes in cartilage and bone |
| Gene | Forward Sequence (5′ to 3′) | Reverse Sequence (5′ to 3′) |
|---|---|---|
| T-bet | GCCAGGGAACCGCTTATATG | GACGATCATCTGGGTCACATTGT |
| GATA3 | ACGATCCAGCACAGGCAG | AGGATGTCCCTGCTCTCCTT |
| ROR-γt | ACAAATTGAAGTGATCCCTTGC | GGAGTAGGCCACATTACACTG |
| Foxp3 | CCCAGGAAAGACAGCAACCTT | TTCTCACAACCAGGCCACTTG |
| β-actin | GAGAGGGAAATCGTGCGTGACA | ACCCAAGAAGGAAGGCTGGAAA |
Disclaimer/Publisher’s Note: The statements, opinions and data contained in all publications are solely those of the individual author(s) and contributor(s) and not of MDPI and/or the editor(s). MDPI and/or the editor(s) disclaim responsibility for any injury to people or property resulting from any ideas, methods, instructions or products referred to in the content. |
© 2024 by the authors. Licensee MDPI, Basel, Switzerland. This article is an open access article distributed under the terms and conditions of the Creative Commons Attribution (CC BY) license (https://creativecommons.org/licenses/by/4.0/).
Share and Cite
Zhang, D.; Jiang, W.; Yu, Y.; Huang, J.; Jia, Z.; Cheng, Y.; Zhu, X. Trichinella spiralis Paramyosin Alleviates Collagen-Induced Arthritis in Mice by Modulating CD4+ T Cell Differentiation. Int. J. Mol. Sci. 2024, 25, 6706. https://doi.org/10.3390/ijms25126706
Zhang D, Jiang W, Yu Y, Huang J, Jia Z, Cheng Y, Zhu X. Trichinella spiralis Paramyosin Alleviates Collagen-Induced Arthritis in Mice by Modulating CD4+ T Cell Differentiation. International Journal of Molecular Sciences. 2024; 25(12):6706. https://doi.org/10.3390/ijms25126706
Chicago/Turabian StyleZhang, Dongwan, Wang Jiang, Yan Yu, Jingjing Huang, Zhihui Jia, Yuli Cheng, and Xinping Zhu. 2024. "Trichinella spiralis Paramyosin Alleviates Collagen-Induced Arthritis in Mice by Modulating CD4+ T Cell Differentiation" International Journal of Molecular Sciences 25, no. 12: 6706. https://doi.org/10.3390/ijms25126706
APA StyleZhang, D., Jiang, W., Yu, Y., Huang, J., Jia, Z., Cheng, Y., & Zhu, X. (2024). Trichinella spiralis Paramyosin Alleviates Collagen-Induced Arthritis in Mice by Modulating CD4+ T Cell Differentiation. International Journal of Molecular Sciences, 25(12), 6706. https://doi.org/10.3390/ijms25126706

