Deciphering Early and Progressive Molecular Signatures in Alzheimer’s Disease through Integrated Longitudinal Proteomic and Pathway Analysis in a Rodent Model
Abstract
1. Introduction
2. Results
2.1. Overview of Identified Proteins and Peptides in STZ and Control Groups Reveals Significant Overlaps
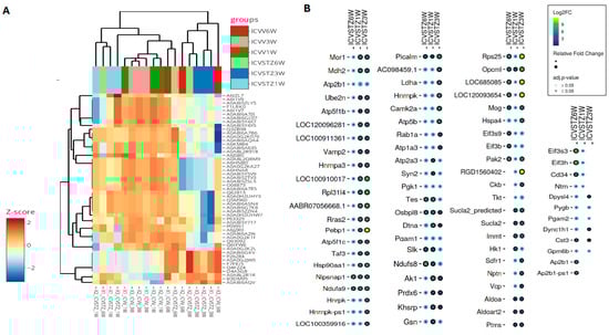
2.2. Identification of Differentially Abundant Proteins Offers Insight into Early AD Neuropathophysiology
2.3. Temporal and Comparative Proteomic Profiling Reveals Differential Cortex Protein Dynamics in ICV-STZ Treated Rats
2.4. Temporal Dynamics of Proteomic Alterations in ICV-STZ Treated Rats: GO and KEGG Pathway Analyses from Acute to Chronic Stages
2.5. Integrated Bioinformatics and Machine Learning Analysis Unveils Key Molecular Pathways in Disease Progression and Potential Therapeutic Targets
3. Discussion
4. Materials and Methods
4.1. Reagents and Equipment
4.2. Animal Model and Tissue Preparation
4.3. Experimental Design
Surgical Procedure for ICV-Vehicle/STZ Injection
4.4. Post-Treatment Brain Tissue Processing for Proteomic Analysis
4.5. DIA Acquisition and Data Processing
4.6. Label-Free Data-Dependent Acquisition LC-ESI-MS/MS
4.7. Workflow for Label-Free Quantitative Proteomics Analysis
4.8. Bioinformatics Analysis: GO Enrichment and Network Analysis
5. Conclusions
Supplementary Materials
Author Contributions
Funding
Institutional Review Board Statement
Informed Consent Statement
Data Availability Statement
Acknowledgments
Conflicts of Interest
References
- Knopman, D.S.; Amieva, H.; Petersen, R.C.; Chetelat, G.; Holtzman, D.M.; Hyman, B.T.; Nixon, R.A.; Jones, D.T. Alzheimer disease. Nat. Rev. Dis. Primers 2021, 7, 33. [Google Scholar] [CrossRef] [PubMed]
- Li, X.; Feng, X.; Sun, X.; Hou, N.; Han, F.; Liu, Y. Global, regional, and national burden of Alzheimer’s disease and other dementias, 1990–2019. Front. Aging Neurosci. 2022, 14, 937486. [Google Scholar] [CrossRef] [PubMed]
- Lloret, A.; Badia, M.C.; Giraldo, E.; Ermak, G.; Alonso, M.D.; Pallardo, F.V.; Davies, K.J.; Vina, J. Amyloid-beta toxicity and tau hyperphosphorylation are linked via RCAN1 in Alzheimer’s disease. J. Alzheimers Dis. 2011, 27, 701–709. [Google Scholar] [CrossRef] [PubMed]
- Zhang, H.; Wei, W.; Zhao, M.; Ma, L.; Jiang, X.; Pei, H.; Cao, Y.; Li, H. Interaction between Abeta and Tau in the Pathogenesis of Alzheimer’s Disease. Int. J. Biol. Sci. 2021, 17, 2181–2192. [Google Scholar] [CrossRef] [PubMed]
- Klyucherev, T.O.; Olszewski, P.; Shalimova, A.A.; Chubarev, V.N.; Tarasov, V.V.; Attwood, M.M.; Syvanen, S.; Schioth, H.B. Advances in the development of new biomarkers for Alzheimer’s disease. Transl. Neurodegener. 2022, 11, 25. [Google Scholar] [CrossRef] [PubMed]
- Vinuesa, A.; Pomilio, C.; Gregosa, A.; Bentivegna, M.; Presa, J.; Bellotto, M.; Saravia, F.; Beauquis, J. Inflammation and Insulin Resistance as Risk Factors and Potential Therapeutic Targets for Alzheimer’s Disease. Front. Neurosci. 2021, 15, 653651. [Google Scholar] [CrossRef] [PubMed]
- Yan, X.; Hu, Y.; Wang, B.; Wang, S.; Zhang, X. Metabolic Dysregulation Contributes to the Progression of Alzheimer’s Disease. Front. Neurosci. 2020, 14, 530219. [Google Scholar] [CrossRef]
- Butterfield, D.A.; Di Domenico, F.; Barone, E. Elevated risk of type 2 diabetes for development of Alzheimer disease: A key role for oxidative stress in brain. Biochim. Biophys. Acta 2014, 1842, 1693–1706. [Google Scholar] [CrossRef] [PubMed]
- Gonzalez, A.; Calfio, C.; Churruca, M.; Maccioni, R.B. Glucose metabolism and AD: Evidence for a potential diabetes type 3. Alzheimers Res. Ther. 2022, 14, 56. [Google Scholar] [CrossRef]
- Chen, Z.Y.; Zhang, Y. Animal models of Alzheimer’s disease: Applications, evaluation, and perspectives. Zool. Res. 2022, 43, 1026–1040. [Google Scholar] [CrossRef]
- Grieb, P. Intracerebroventricular Streptozotocin Injections as a Model of Alzheimer’s Disease: In Search of a Relevant Mechanism. Mol. Neurobiol. 2016, 53, 1741–1752. [Google Scholar] [CrossRef] [PubMed]
- Chen, Y.; Liang, Z.; Blanchard, J.; Dai, C.L.; Sun, S.; Lee, M.H.; Grundke-Iqbal, I.; Iqbal, K.; Liu, F.; Gong, C.X. A non-transgenic mouse model (icv-STZ mouse) of Alzheimer’s disease: Similarities to and differences from the transgenic model (3xTg-AD mouse). Mol. Neurobiol. 2013, 47, 711–725. [Google Scholar] [CrossRef]
- Correia, S.C.; Santos, R.X.; Perry, G.; Zhu, X.; Moreira, P.I.; Smith, M.A. Insulin-resistant brain state: The culprit in sporadic Alzheimer’s disease? Ageing Res. Rev. 2011, 10, 264–273. [Google Scholar] [CrossRef] [PubMed]
- Nazem, A.; Sankowski, R.; Bacher, M.; Al-Abed, Y. Rodent models of neuroinflammation for Alzheimer’s disease. J. Neuroinflammation 2015, 12, 74. [Google Scholar] [CrossRef] [PubMed]
- Soni, N.D.; Ramesh, A.; Roy, D.; Patel, A.B. Brain energy metabolism in intracerebroventricularly administered streptozotocin mouse model of Alzheimer’s disease: A (1)H-[(13)C]-NMR study. J. Cereb. Blood Flow Metab. 2021, 41, 2344–2355. [Google Scholar] [CrossRef] [PubMed]
- Gaspar, A.; Hutka, B.; Ernyey, A.J.; Tajti, B.T.; Varga, B.T.; Zadori, Z.S.; Gyertyan, I. Performance of the intracerebroventricularly injected streptozotocin Alzheimer’s disease model in a translationally relevant, aged and experienced rat population. Sci. Rep. 2022, 12, 20247. [Google Scholar] [CrossRef] [PubMed]
- Neth, B.J.; Craft, S. Insulin Resistance and Alzheimer’s Disease: Bioenergetic Linkages. Front. Aging Neurosci. 2017, 9, 345. [Google Scholar] [CrossRef] [PubMed]
- de la Monte, S.M.; Tong, M. Brain metabolic dysfunction at the core of Alzheimer’s disease. Biochem. Pharmacol. 2014, 88, 548–559. [Google Scholar] [CrossRef] [PubMed]
- Li, K.W.; Ganz, A.B.; Smit, A.B. Proteomics of neurodegenerative diseases: Analysis of human post-mortem brain. J. Neurochem. 2019, 151, 435–445. [Google Scholar] [CrossRef]
- Schumacher-Schuh, A.; Bieger, A.; Borelli, W.V.; Portley, M.K.; Awad, P.S.; Bandres-Ciga, S. Advances in Proteomic and Metabolomic Profiling of Neurodegenerative Diseases. Front. Neurol. 2021, 12, 792227. [Google Scholar] [CrossRef]
- Pal, R.; Alves, G.; Larsen, J.P.; Møller, S.G. New Insight into Neurodegeneration: The Role of Proteomics. Mol. Neurobiol. 2014, 49, 1181–1199. [Google Scholar] [CrossRef] [PubMed]
- Fingleton, E.; Li, Y.; Roche, K.W. Advances in Proteomics Allow Insights Into Neuronal Proteomes. Front. Mol. Neurosci. 2021, 14, 647451. [Google Scholar] [CrossRef] [PubMed]
- Serrano-Pozo, A.; Frosch, M.P.; Masliah, E.; Hyman, B.T. Neuropathological alterations in Alzheimer disease. Cold Spring Harb. Perspect. Med. 2011, 1, a006189. [Google Scholar] [CrossRef] [PubMed]
- Moreira-Silva, D.; Vizin, R.C.L.; Martins, T.M.S.; Ferreira, T.L.; Almeida, M.C.; Carrettiero, D.C. Intracerebral Injection of Streptozotocin to Model Alzheimer Disease in Rats. Bio-Protocol 2019, 9, e3397. [Google Scholar] [CrossRef] [PubMed]
- Wang, J.Q.; Yin, J.; Song, Y.F.; Zhang, L.; Ren, Y.X.; Wang, D.G.; Gao, L.P.; Jing, Y.H. Brain aging and AD-like pathology in streptozotocin-induced diabetic rats. J. Diabetes Res. 2014, 2014, 796840. [Google Scholar] [CrossRef] [PubMed]
- Millan, M.J. The epigenetic dimension of Alzheimer’s disease: Causal, consequence, or curiosity? Dialogues Clin. Neurosci. 2014, 16, 373–393. [Google Scholar] [CrossRef] [PubMed]
- Manyevitch, R.; Protas, M.; Scarpiello, S.; Deliso, M.; Bass, B.; Nanajian, A.; Chang, M.; Thompson, S.M.; Khoury, N.; Gonnella, R.; et al. Evaluation of Metabolic and Synaptic Dysfunction Hypotheses of Alzheimer’s Disease (AD): A Meta-Analysis of CSF Markers. Curr. Alzheimer Res. 2018, 15, 164–181. [Google Scholar] [CrossRef] [PubMed]
- Zhao, W.-Q.; Townsend, M. Insulin resistance and amyloidogenesis as common molecular foundation for type 2 diabetes and Alzheimer’s disease. Biochim. Et Biophys. Acta (BBA) Mol. Basis Dis. 2009, 1792, 482–496. [Google Scholar] [CrossRef] [PubMed]
- Kumar, V.; Kim, S.H.; Bishayee, K. Dysfunctional Glucose Metabolism in Alzheimer’s Disease Onset and Potential Pharmacological Interventions. Int. J. Mol. Sci. 2022, 23, 9540. [Google Scholar] [CrossRef]
- Leak, R.K. Heat shock proteins in neurodegenerative disorders and aging. J. Cell Commun. Signal. 2014, 8, 293–310. [Google Scholar] [CrossRef]
- San Gil, R.; Ooi, L.; Yerbury, J.J.; Ecroyd, H. The heat shock response in neurons and astroglia and its role in neurodegenerative diseases. Mol. Neurodegener. 2017, 12, 65. [Google Scholar] [CrossRef] [PubMed]
- Ou, J.R.; Tan, M.S.; Xie, A.M.; Yu, J.T.; Tan, L. Heat shock protein 90 in Alzheimer’s disease. Biomed. Res. Int. 2014, 2014, 796869. [Google Scholar] [CrossRef] [PubMed]
- Hu, C.; Yang, J.; Qi, Z.; Wu, H.; Wang, B.; Zou, F.; Mei, H.; Liu, J.; Wang, W.; Liu, Q. Heat shock proteins: Biological functions, pathological roles, and therapeutic opportunities. Medcomm 2022, 3, e161. [Google Scholar] [CrossRef] [PubMed]
- Pennuto, M.; Bonanomi, D.; Benfenati, F.; Valtorta, F. Synaptophysin I controls the targeting of VAMP2/synaptobrevin II to synaptic vesicles. Mol. Biol. Cell 2003, 14, 4909–4919. [Google Scholar] [CrossRef] [PubMed]
- Ferreira, A.; Chin, L.S.; Li, L.; Lanier, L.M.; Kosik, K.S.; Greengard, P. Distinct roles of synapsin I and synapsin II during neuronal development. Mol. Med. 1998, 4, 22–28. [Google Scholar] [CrossRef]
- Subramanian, J.; Savage, J.C.; Tremblay, M.E. Synaptic Loss in Alzheimer’s Disease: Mechanistic Insights Provided by Two-Photon in vivo Imaging of Transgenic Mouse Models. Front. Cell Neurosci. 2020, 14, 592607. [Google Scholar] [CrossRef]
- Shankar, G.M.; Walsh, D.M. Alzheimer’s disease: Synaptic dysfunction and Abeta. Mol. Neurodegener. 2009, 4, 48. [Google Scholar] [CrossRef] [PubMed]
- Lin, J.; Cai, W. Effect of vimentin on reactive gliosis: In vitro and in vivo analysis. J. Neurotrauma 2004, 21, 1671–1682. [Google Scholar] [CrossRef] [PubMed]
- Levin, E.C.; Acharya, N.K.; Sedeyn, J.C.; Venkataraman, V.; D’Andrea, M.R.; Wang, H.-Y.; Nagele, R.G. Neuronal expression of vimentin in the Alzheimer’s disease brain may be part of a generalized dendritic damage-response mechanism. Brain Res. 2009, 1298, 194–207. [Google Scholar] [CrossRef]
- Szeliga, M. Peroxiredoxins in Neurodegenerative Diseases. Antioxidants 2020, 9, 1203. [Google Scholar] [CrossRef]
- Park, M.H.; Jo, M.; Kim, Y.R.; Lee, C.K.; Hong, J.T. Roles of peroxiredoxins in cancer, neurodegenerative diseases and inflammatory diseases. Pharmacol. Ther. 2016, 163, 1–23. [Google Scholar] [CrossRef]
- Chen, K.Z.; Liu, S.X.; Li, Y.W.; He, T.; Zhao, J.; Wang, T.; Qiu, X.X.; Wu, H.F. Vimentin as a potential target for diverse nervous system diseases. Neural Regen. Res. 2023, 18, 969–975. [Google Scholar] [PubMed]
- Alqahtani, T.; Deore, S.L.; Kide, A.A.; Shende, B.A.; Sharma, R.; Dadarao Chakole, R.; Nemade, L.S.; Kishor Kale, N.; Borah, S.; Shrikant Deokar, S.; et al. Mitochondrial dysfunction and oxidative stress in Alzheimer’s disease, and Parkinson’s disease, Huntington’s disease and Amyotrophic Lateral Sclerosis -An updated review. Mitochondrion 2023, 71, 83–92. [Google Scholar] [CrossRef]
- Song, T.; Song, X.; Zhu, C.; Patrick, R.; Skurla, M.; Santangelo, I.; Green, M.; Harper, D.; Ren, B.; Forester, B.P.; et al. Mitochondrial dysfunction, oxidative stress, neuroinflammation, and metabolic alterations in the progression of Alzheimer’s disease: A meta-analysis of in vivo magnetic resonance spectroscopy studies. Ageing Res. Rev. 2021, 72, 101503. [Google Scholar] [CrossRef]
- Misrani, A.; Tabassum, S.; Yang, L. Mitochondrial Dysfunction and Oxidative Stress in Alzheimer’s Disease. Front. Aging Neurosci. 2021, 13, 617588. [Google Scholar] [CrossRef] [PubMed]
- Swerdlow, R.H.; Burns, J.M.; Khan, S.M. The Alzheimer’s disease mitochondrial cascade hypothesis. J. Alzheimers Dis. 2010, 20 (Suppl. S2), S265–S279. [Google Scholar] [CrossRef]
- Sidoryk-Wegrzynowicz, M.; Adamiak, K.; Struzynska, L. Astrocyte-Neuron Interaction via the Glutamate-Glutamine Cycle and Its Dysfunction in Tau-Dependent Neurodegeneration. Int. J. Mol. Sci. 2024, 25, 3050. [Google Scholar] [CrossRef]
- Gassowska-Dobrowolska, M.; Chlubek, M.; Kolasa, A.; Tomasiak, P.; Korbecki, J.; Skowronska, K.; Tarnowski, M.; Masztalewicz, M.; Baranowska-Bosiacka, I. Microglia and Astroglia-The Potential Role in Neuroinflammation Induced by Pre- and Neonatal Exposure to Lead (Pb). Int. J. Mol. Sci. 2023, 24, 9903. [Google Scholar] [CrossRef] [PubMed]
- Di Benedetto, G.; Burgaletto, C.; Bellanca, C.M.; Munafo, A.; Bernardini, R.; Cantarella, G. Role of Microglia and Astrocytes in Alzheimer’s Disease: From Neuroinflammation to Ca2+ Homeostasis Dysregulation. Cells 2022, 11, 2728. [Google Scholar] [CrossRef]
- Kim, Y.S.; Jung, H.M.; Yoon, B.E. Exploring glia to better understand Alzheimer’s disease. Anim. Cells Syst. 2018, 22, 213–218. [Google Scholar] [CrossRef]
- Uddin, M.S.; Lim, L.W. Glial cells in Alzheimer’s disease: From neuropathological changes to therapeutic implications. Ageing Res. Rev. 2022, 78, 101622. [Google Scholar] [CrossRef]
- Cunnane, S.C.; Trushina, E.; Morland, C.; Prigione, A.; Casadesus, G.; Andrews, Z.B.; Beal, M.F.; Bergersen, L.H.; Brinton, R.D.; de la Monte, S.; et al. Brain energy rescue: An emerging therapeutic concept for neurodegenerative disorders of ageing. Nat. Rev. Drug Discov. 2020, 19, 609–633. [Google Scholar] [CrossRef]
- Chen, B.; Wang, Y.; Tang, W.; Chen, Y.; Liu, C.; Kang, M.; Xie, J. Association between PPARgamma, PPARGC1A, and PPARGC1B genetic variants and susceptibility of gastric cancer in an Eastern Chinese population. BMC Med. Genom. 2022, 15, 274. [Google Scholar] [CrossRef] [PubMed]
- Huang, Z.; Jordan, J.D.; Zhang, Q. Myelin Pathology in Alzheimer’s Disease: Potential Therapeutic Opportunities. Aging Dis. 2024, 15, 698–713. [Google Scholar] [CrossRef] [PubMed]
- Tan, M.S.; Cheah, P.L.; Chin, A.V.; Looi, L.M.; Chang, S.W. A review on omics-based biomarkers discovery for Alzheimer’s disease from the bioinformatics perspectives: Statistical approach vs machine learning approach. Comput. Biol. Med. 2021, 139, 104947. [Google Scholar] [CrossRef]
- Shineman, D.W.; Basi, G.S.; Bizon, J.L.; Colton, C.A.; Greenberg, B.D.; Hollister, B.A.; Lincecum, J.; Leblanc, G.G.; Lee, L.B.; Luo, F.; et al. Accelerating drug discovery for Alzheimer’s disease: Best practices for preclinical animal studies. Alzheimers Res. Ther. 2011, 3, 28. [Google Scholar] [CrossRef] [PubMed]
- Lopez-Lee, C.; Torres, E.R.S.; Carling, G.; Gan, L. Mechanisms of sex differences in Alzheimer’s disease. Neuron 2024, 112, 1208–1221. [Google Scholar] [CrossRef] [PubMed]
- Toro, C.A.; Zhang, L.; Cao, J.; Cai, D. Sex differences in Alzheimer’s disease: Understanding the molecular impact. Brain Res. 2019, 1719, 194–207. [Google Scholar] [CrossRef] [PubMed]
- Santos, T.O.; Mazucanti, C.H.; Xavier, G.F.; Torrao, A.S. Early and late neurodegeneration and memory disruption after intracerebroventricular streptozotocin. Physiol. Behav. 2012, 107, 401–413. [Google Scholar] [CrossRef]
- Ansari, M.A.; Rao, M.S.; Al-Jarallah, A.; Babiker, F.M. Early time course of oxidative stress in hippocampal synaptosomes and cognitive loss following impaired insulin signaling in rats: Development of sporadic Alzheimer’s disease. Brain Res. 2023, 1798, 148134. [Google Scholar] [CrossRef]
- Didusch, S.; Madern, M.; Hartl, M.; Baccarini, M. amica: An interactive and user-friendly web-platform for the analysis of proteomics data. BMC Genom. 2022, 23, 817. [Google Scholar] [CrossRef] [PubMed]
- Shah, A.D.; Goode, R.J.A.; Huang, C.; Powell, D.R.; Schittenhelm, R.B. LFQ-Analyst: An Easy-To-Use Interactive Web Platform To Analyze and Visualize Label-Free Proteomics Data Preprocessed with MaxQuant. J. Proteome Res. 2020, 19, 204–211. [Google Scholar] [CrossRef] [PubMed]
- Kramer, A.; Green, J.; Pollard, J., Jr.; Tugendreich, S. Causal analysis approaches in Ingenuity Pathway Analysis. Bioinformatics 2014, 30, 523–530. [Google Scholar] [CrossRef] [PubMed]







| Gene Symbol | Protein Name | Coverage [%] | # PSMs | # Unique Peptides | Score | 3 W/1 W | 6 W/1 W | 6 W/3 W | 1 W/C | 3 W/C | 6 W/C |
|---|---|---|---|---|---|---|---|---|---|---|---|
| Gprin1 | G protein-regulated inducer of neurite outgrowth 1 | 26 | 123 | 24 | 197.43 | −0.04 | 3.91 | −0.8 | −1.85 | 1.76 | 0.04 |
| Pgk1 | Phosphoglycerate kinase 1 | 25 | 48 | 11 | 86.72 | 0.3 | −3.77 | −4.04 | 1.72 | 2.7 | −2.77 |
| Atp6v1b2 | V-type proton ATPase subunit B, brain isoform | 18 | 70 | 10 | 111.94 | 0.99 | 1 | 4.17 | 0.43 | 2.25 | 1.74 |
| Mbp | Myelin basic protein | 25 | 88 | 10 | 158.79 | 1.79 | 5.15 | −1.84 | −0.84 | 3.9 | 2.29 |
| Canx | Calnexin | 9 | 52 | 7 | 83.15 | −1.73 | 5.52 | −0.66 | −0.96 | −1.03 | −0.23 |
| Glul | Glutamine synthetase | 18 | 81 | 7 | 148.53 | −2.77 | 0.36 | 5.3 | −0.72 | −1.92 | 1.45 |
| Atp5f1c | ATP synthase subunit gamma | 21 | 54 | 6 | 87.43 | 3.03 | −3.3 | −3.17 | 4.8 | 3.26 | −0.98 |
| Dlst | Dihydrolipoyllysine-residue succinyltransferase component of 2-oxoglutarate dehydrogenase complex, mitochondrial | 13 | 21 | 6 | 34.1 | 2.43 | 4.19 | 0.39 | 0.12 | −1.96 | −1.4 |
| Lsamp | Limbic system-associated membrane protein | 13 | 54 | 5 | 82.43 | −2.65 | 4.03 | 3.6 | −0.16 | −5.48 | −3.73 |
| Atp6v1g2 | V-type proton ATPase subunit G | 42 | 78 | 5 | 177.36 | 0.57 | −4.49 | −3.96 | 2.56 | 1.25 | −4.48 |
| Nucks1 | Nuclear casein kinase and cyclin-dependent kinase substrate 1 | 20 | 19 | 5 | 32.98 | 4.05 | 1.44 | −4.59 | 1.7 | −0.29 | −4.02 |
| Prpsap2 | Phosphoribosyl pyrophosphate synthase-associated protein 2 | 10 | 21 | 5 | 35.64 | −2.24 | −3.21 | −2.57 | 0.56 | −1.48 | 5.58 |
| Got1 | Aspartate aminotransferase, cytoplasmic | 11 | 54 | 5 | 91.37 | 1.32 | −2.53 | 0.52 | 2.57 | 3.09 | −1.7 |
| Ndufs1 | NADH-ubiquinone oxidoreductase 75 kDa subunit, mitochondrial | 7 | 21 | 4 | 36.45 | −4.74 | −1.05 | 3.59 | 0.39 | 0.35 | 0.54 |
| Aldh1l1 | 10-formyltetrahydrofolate dehydrogenase | 3 | 37 | 4 | 44.98 | 0.78 | −4.06 | −3.19 | 1.22 | 2.81 | −1.97 |
| Cap2 | Adenylyl cyclase-associated protein 2 | 7 | 15 | 4 | 34.76 | 0.4 | 2.14 | −0.56 | 1.84 | 0.58 | 2.36 |
| Cadm2 | Cell adhesion molecule 2 | 11 | 26 | 4 | 39.97 | 2.95 | −0.98 | −3.11 | −2 | −0.22 | −1.85 |
| Myosin-6 | 2 | 24 | 4 | 39.3 | 1.01 | −3.92 | −4.13 | 2.26 | 1.63 | −5.41 | |
| Crmp1 | Collapsin response mediator protein 1 | 12 | 118 | 4 | 212.19 | −0.58 | −1.13 | 4.09 | −0.82 | −0.44 | −0.27 |
| Cdv3 | CDV3 homolog | 23 | 82 | 4 | 105.62 | −0.97 | 0.68 | 1.54 | −0.19 | −1.47 | 2 |
| Grb2 | Growth factor receptor-bound protein 2 | 14 | 25 | 4 | 40.85 | 1.84 | −2.49 | −2.01 | 1.74 | 2.04 | −1.83 |
| Ensa | Alpha-endosulfine | 24 | 20 | 4 | 33.57 | −2.82 | −0.68 | 0.26 | 6.64 | 6.64 | 1.72 |
| Wfs1 | WFS1 | 4 | 26 | 4 | 37.31 | 1.3 | 6.64 | 5.74 | −5.63 | −4.74 | 1.75 |
Disclaimer/Publisher’s Note: The statements, opinions and data contained in all publications are solely those of the individual author(s) and contributor(s) and not of MDPI and/or the editor(s). MDPI and/or the editor(s) disclaim responsibility for any injury to people or property resulting from any ideas, methods, instructions or products referred to in the content. |
© 2024 by the authors. Licensee MDPI, Basel, Switzerland. This article is an open access article distributed under the terms and conditions of the Creative Commons Attribution (CC BY) license (https://creativecommons.org/licenses/by/4.0/).
Share and Cite
Yadikar, H.; Ansari, M.A.; Abu-Farha, M.; Joseph, S.; Thomas, B.T.; Al-Mulla, F. Deciphering Early and Progressive Molecular Signatures in Alzheimer’s Disease through Integrated Longitudinal Proteomic and Pathway Analysis in a Rodent Model. Int. J. Mol. Sci. 2024, 25, 6469. https://doi.org/10.3390/ijms25126469
Yadikar H, Ansari MA, Abu-Farha M, Joseph S, Thomas BT, Al-Mulla F. Deciphering Early and Progressive Molecular Signatures in Alzheimer’s Disease through Integrated Longitudinal Proteomic and Pathway Analysis in a Rodent Model. International Journal of Molecular Sciences. 2024; 25(12):6469. https://doi.org/10.3390/ijms25126469
Chicago/Turabian StyleYadikar, Hamad, Mubeen A. Ansari, Mohamed Abu-Farha, Shibu Joseph, Betty T. Thomas, and Fahd Al-Mulla. 2024. "Deciphering Early and Progressive Molecular Signatures in Alzheimer’s Disease through Integrated Longitudinal Proteomic and Pathway Analysis in a Rodent Model" International Journal of Molecular Sciences 25, no. 12: 6469. https://doi.org/10.3390/ijms25126469
APA StyleYadikar, H., Ansari, M. A., Abu-Farha, M., Joseph, S., Thomas, B. T., & Al-Mulla, F. (2024). Deciphering Early and Progressive Molecular Signatures in Alzheimer’s Disease through Integrated Longitudinal Proteomic and Pathway Analysis in a Rodent Model. International Journal of Molecular Sciences, 25(12), 6469. https://doi.org/10.3390/ijms25126469

