Dual Exposure to E-Cigarette Vapour and Cigarette Smoke Results in Poorer Airway Cell, Monocyte, and Macrophage Function Than Single Exposure
Abstract
1. Introduction
2. Results
2.1. Dual Exposure of Bronchial Epithelial Cells Results in Increased Toxicity and Impaired Proliferative Capacity
2.2. Models of Dual Use and Switching Using Smoker NHBE Show Reduction in Proliferative Capacity
2.3. Dual Exposure Induces Decreased Migration and Spontaneous Differentiation to Macrophages in THP-1 Monocytes
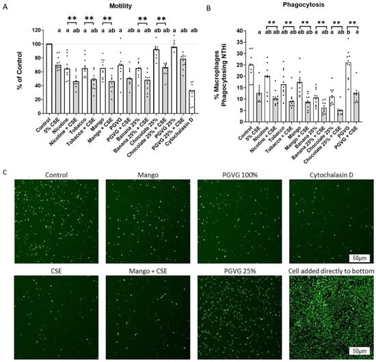
2.4. Dual Exposure Decreases Normal Healthy Monocyte Migration and Further Exacerbates Decreased Phagocytic Capacity
2.5. Dual Exposure Resulted in Greater Disruption of Macrophage Cytokine Production Than Single Exposure
2.6. Interaction between Cigarette Smoke and E-Cigarette Vapour in the Soluble Phase Results in Changes in VOCs
3. Discussion
4. Materials and Methods
4.1. EVE and CSE Preparation
4.2. Cell Maintenance
4.3. Isolation of Monocytes and Monocyte-Derived Macrophages
4.4. MTT Assay
4.5. Phagocytosis Assay
4.6. Migration Assay
4.7. Differentiation Assay
4.8. LDH Assay
4.9. Cytokine Analysis
4.10. Mass Spectrometry of E-Cigarette Vapour, Cigarette Smoker, and Dual Extracts
4.11. Statistical Analysis
5. Conclusions
Supplementary Materials
Author Contributions
Funding
Institutional Review Board Statement
Informed Consent Statement
Data Availability Statement
Conflicts of Interest
References
- Bozier, J.; Chivers, E.K.; Chapman, D.G.; Larcombe, A.N.; Bastian, N.A.; Masso-Silva, J.A.; Byun, M.K.; McDonald, C.F.; Crotty-Alexander, L.E.; Ween, M.P. The Evolving Landscape of e-Cigarettes: A Systematic Review of Recent Evidence. Chest 2020, 157, 1362–1390. [Google Scholar] [CrossRef] [PubMed]
- Lerner, C.A.; Sundar, I.K.; Yao, H.; Gerloff, J.; Ossip, D.J.; McIntosh, S.; Robinson, R.; Rahman, I. Vapors produced by electronic cigarettes and e-juices with flavorings induce toxicity, oxidative stress, and inflammatory response in lung epithelial cells and in mouse lung. PLoS ONE 2015, 10, e0116732. [Google Scholar] [CrossRef] [PubMed]
- Crotty Alexander, L.E.; Drummond, C.A.; Hepokoski, M.; Mathew, D.P.; Moshensky, A.; Willeford, A.; Das, S.; Singh, P.; Yong, Z.; Lee, J.H.; et al. Chronic Inhalation of E-Cigarette Vapor Containing Nicotine Disrupts Airway Barrier Function and Induces Systemic Inflammation and Multi-Organ Fibrosis in Mice. Am. J. Physiol. Regul. Integr. Comp. Physiol. 2018, 314, R834–R847. [Google Scholar] [CrossRef] [PubMed]
- National Academies of Sciences, Engineering, and Medicine. Public Health Consequences of E-Cigarettes; The National Academies Press: Washington, DC, USA, 2018; p. 774. [Google Scholar] [CrossRef]
- Banks, E.; Yazidjoglou, A.; Brown, S.; Nguyen, M.; Martin, M.; Beckwith, K.; Daluwatta, A.; Campbell, S.; Joshy, G. Electronic cigarettes and health outcomes: Umbrella and systematic review of the global evidence. Med. J. Aust. 2023, 218, 267–275. [Google Scholar] [CrossRef] [PubMed]
- Ween, M.P.; Hamon, R.; Macowan, M.G.; Thredgold, L.; Reynolds, P.N.; Hodge, S.J. Effects of E-cigarette E-liquid components on bronchial epithelial cells: Demonstration of dysfunctional efferocytosis. Respirology 2020, 25, 620–628. [Google Scholar] [CrossRef] [PubMed]
- Ween, M.P.; Moshensky, A.; Thredgold, L.L.; Bastian, N.A.; Hamon, R.; Badiei, A.; Nguyen, P.T.; Herewane, K.; Jersmann, H.; Bojanowski, C.M.; et al. E-cigarettes and health risks: More to the flavour than just the name. Am. J. Physiol. Lung Cell. Mol. Physiol. 2020, 320, L600–L640. [Google Scholar] [CrossRef] [PubMed]
- Ween, M.P.; Whittall, J.J.; Hamon, R.; Reynolds, P.N.; Hodge, S.J. Phagocytosis and Inflammation: Exploring the effects of the components of E-cigarette vapor on macrophages. Physiol. Rep. 2017, 5, e13370. [Google Scholar] [CrossRef] [PubMed]
- AIHW. National Drug Strategy Household Survey 2019; Australian Institute of Health and Welfare: Canberra, Australia, 2020.
- Owusu, D.; Huang, J.; Weaver, S.R.; Pechacek, T.F.; Ashley, D.L.; Nayak, P.; Eriksen, M.P. Patterns and trends of dual use of e-cigarettes and cigarettes among U.S. adults, 2015–2018. Prev. Med. Rep. 2019, 16, 101009. [Google Scholar] [CrossRef] [PubMed]
- Coleman, S.R.M.; Piper, M.E.; Byron, M.J.; Bold, K.W. Dual Use of Combustible Cigarettes and E-cigarettes: A Narrative Review of Current Evidence. Curr. Addict. Rep. 2022, 9, 353–362. [Google Scholar] [CrossRef] [PubMed]
- Osei, A.D.; Mirbolouk, M.; Orimoloye, O.A.; Dzaye, O.; Uddin, S.I.; Benjamin, E.J.; Hall, M.E.; DeFilippis, A.P.; Stokes, A.; Bhatnagar, A. Association between e-cigarette use and cardiovascular disease among never and current combustible-cigarette smokers. Am. J. Med. 2019, 132, 949–954.e2. [Google Scholar] [CrossRef] [PubMed]
- Goniewicz, M.L.; Smith, D.M.; Edwards, K.C.; Blount, B.C.; Caldwell, K.L.; Feng, J.; Wang, L.; Christensen, C.; Ambrose, B.; Borek, N. Comparison of nicotine and toxicant exposure in users of electronic cigarettes and combustible cigarettes. JAMA Netw. Open 2018, 1, e185937. [Google Scholar] [CrossRef] [PubMed]
- Wang, J.B.; Olgin, J.E.; Nah, G.; Vittinghoff, E.; Cataldo, J.K.; Pletcher, M.J.; Marcus, G.M. Cigarette and e-cigarette dual use and risk of cardiopulmonary symptoms in the Health eHeart Study. PLoS ONE 2018, 13, e0198681. [Google Scholar] [CrossRef] [PubMed]
- Jackson, S.E.; Shahab, L.; West, R.; Brown, J. Associations between dual use of e-cigarettes and smoking cessation: A prospective study of smokers in England. Addict. Behav. 2020, 103, 106230. [Google Scholar] [CrossRef] [PubMed]
- Lee, M.S.; LeBouf, R.F.; Son, Y.S.; Koutrakis, P.; Christiani, D.C. Nicotine, aerosol particles, carbonyls and volatile organic compounds in tobacco- and menthol-flavored e-cigarettes. Environ. Health 2017, 16, 42. [Google Scholar] [CrossRef] [PubMed]
- Larcombe, A.; Allard, S.; Pringle, P.; Mead-Hunter, R.; Anderson, N.; Mullins, B. Chemical analysis of fresh and aged Australian e-cigarette liquids. Med. J. Aust. 2022, 216, 27–32. [Google Scholar] [CrossRef] [PubMed]
- Pennings, J.L.A.; Cremers, J.; Becker, M.J.A.; Klerx, W.N.M.; Talhout, R. Aldehyde and Volatile Organic Compound Yields in Commercial Cigarette Mainstream Smoke Are Mutually Related and Depend on the Sugar and Humectant Content in Tobacco. Nicotine Tob. Res. 2020, 22, 1748–1756. [Google Scholar] [CrossRef] [PubMed]
- Berenguer, C.; Pereira, J.A.M.; Câmara, J.S. Fingerprinting the volatile profile of traditional tobacco and e-cigarettes: A comparative study. Microchem. J. 2021, 166, 106196. [Google Scholar] [CrossRef]
- Kuehl, P.J.; McDonald, J.D.; Weber, D.T.; Khlystov, A.; Nystoriak, M.A.; Conklin, D.J. Composition of aerosols from thermal degradation of flavors used in ENDS and tobacco products. Inhal. Toxicol. 2022, 34, 319–328. [Google Scholar] [CrossRef] [PubMed]
- Lucchiari, C.; Masiero, M.; Mazzocco, K.; Veronesi, G.; Maisonneuve, P.; Jemos, C.; Sale, E.O.; Spina, S.; Bertolotti, R.; Busacchio, D.; et al. Nicotine-Free E-Cigarettes Might Promote Tobacco Smoking Reduction Better Than Nicotine Delivery Devices: Results of a Double-Blind Randomized Controlled Trial at 1 Year. Curr. Oncol. 2022, 29, 8579–8590. [Google Scholar] [CrossRef]
- Hajek, P.; Phillips-Waller, A.; Przulj, D.; Pesola, F.; Myers Smith, K.; Bisal, N.; Li, J.; Parrott, S.; Sasieni, P.; Dawkins, L.; et al. A Randomized Trial of E-Cigarettes versus Nicotine-Replacement Therapy. N. Engl. J. Med. 2019, 380, 629–637. [Google Scholar] [CrossRef] [PubMed]
- Ween, M.; Ahern, J.; Carroll, A.; Hodge, G.; Pizzutto, S.; Jersmann, H.; Reynolds, P.; Hodge, S. A small volume technique to examine and compare alveolar macrophage phagocytosis of apoptotic cells and non typeable Haemophilus influenzae (NTHi). J. Immunol. Methods 2015, 429, 7–14. [Google Scholar] [CrossRef] [PubMed]
- Sharma, A.; Lee, J.; Fonseca, A.G.; Moshensky, A.; Kothari, T.; Sayed, I.M.; Ibeawuchi, S.R.; Pranadinata, R.F.; Ear, J.; Sahoo, D.; et al. E-cigarettes compromise the gut barrier and trigger inflammation. iScience 2021, 24, 102035. [Google Scholar] [CrossRef] [PubMed]
- Boddu, S.A.; Bojanowski, C.M.; Lam, M.T.; Advani, I.N.; Scholten, E.L.; Sun, X.; Montgrain, P.; Malhotra, A.; Jain, S.; Alexander, L.E.C. Use of Electronic Cigarettes with Conventional Tobacco Is Associated with Decreased Sleep Quality in Women. Am. J. Respir. Crit. Care Med. 2019, 200, 1431–1434. [Google Scholar] [CrossRef] [PubMed]
- Moshensky, A.; Brand, C.S.; Alhaddad, H.; Shin, J.; Masso-Silva, J.A.; Advani, I.; Gunge, D.; Sharma, A.; Mehta, S.; Jahan, A.; et al. Effects of mango and mint pod-based e-cigarette aerosol inhalation on inflammatory states of the brain, lung, heart, and colon in mice. eLife 2022, 11, e67621. [Google Scholar] [CrossRef] [PubMed]
- Tang, M.S.; Wu, X.R.; Lee, H.W.; Xia, Y.; Deng, F.M.; Moreira, A.L.; Chen, L.C.; Huang, W.C.; Lepor, H. Electronic-cigarette smoke induces lung adenocarcinoma and bladder urothelial hyperplasia in mice. Proc. Natl. Acad. Sci. USA 2019, 116, 21727–21731. [Google Scholar] [CrossRef] [PubMed]
- Lee, H.W.; Park, S.H.; Weng, M.W.; Wang, H.T.; Huang, W.C.; Lepor, H.; Wu, X.R.; Chen, L.C.; Tang, M.S. E-cigarette smoke damages DNA and reduces repair activity in mouse lung, heart, and bladder as well as in human lung and bladder cells. Proc. Natl. Acad. Sci. USA 2018, 115, E1560–E1569. [Google Scholar] [CrossRef] [PubMed]
- Bahl, V.; Lin, S.; Xu, N.; Davis, B.; Wang, Y.H.; Talbot, P. Comparison of electronic cigarette refill fluid cytotoxicity using embryonic and adult models. Reprod. Toxicol. 2012, 34, 529–537. [Google Scholar] [CrossRef] [PubMed]
- Kosmider, L.; Sobczak, A.; Prokopowicz, A.; Kurek, J.; Zaciera, M.; Knysak, J.; Smith, D.; Goniewicz, M.L. Cherry-flavoured electronic cigarettes expose users to the inhalation irritant, benzaldehyde. Thorax 2016, 71, 376–377. [Google Scholar] [CrossRef] [PubMed]
- Leslie, L.J.; Vasanthi Bathrinarayanan, P.; Jackson, P.; Mabiala Ma Muanda, J.A.; Pallett, R.; Stillman, C.J.P.; Marshall, L.J. A comparative study of electronic cigarette vapor extracts on airway-related cell lines in vitro. Inhal. Toxicol. 2017, 29, 126–136. [Google Scholar] [CrossRef] [PubMed]
- Clapp, P.W.; Lavrich, K.S.; van Heusden, C.A.; Lazarowski, E.R.; Carson, J.L.; Jaspers, I. Cinnamaldehyde in flavored e-cigarette liquids temporarily suppresses bronchial epithelial cell ciliary motility by dysregulation of mitochondrial function. Am. J. Physiol. Lung Cell. Mol. Physiol. 2019, 316, L470–L486. [Google Scholar] [CrossRef] [PubMed]
- Di Vincenzo, S.; Ninaber, D.K.; Cipollina, C.; Ferraro, M.; Hiemstra, P.S.; Pace, E. Cigarette Smoke Impairs Airway Epithelial Wound Repair: Role of Modulation of Epithelial-Mesenchymal Transition Processes and Notch-1 Signaling. Antioxidants 2022, 11, 2018. [Google Scholar] [CrossRef] [PubMed]
- Heijink, I.H.; Brandenburg, S.M.; Postma, D.S.; van Oosterhout, A.J. Cigarette smoke impairs airway epithelial barrier function and cell-cell contact recovery. Eur. Respir. J. 2012, 39, 419–428. [Google Scholar] [CrossRef] [PubMed]
- Alanazi, H.; Park, H.J.; Chakir, J.; Semlali, A.; Rouabhia, M. Comparative study of the effects of cigarette smoke and electronic cigarettes on human gingival fibroblast proliferation, migration and apoptosis. Food Chem. Toxicol. An. Int. J. Publ. Br. Ind. Biol. Res. Assoc. 2018, 118, 390–398. [Google Scholar] [CrossRef] [PubMed]
- Rodway, L.A.; Pauls, S.D.; Pascoe, C.D.; Aukema, H.M.; Taylor, C.G.; Zahradka, P. Distinct effects of alpha-linolenic acid and docosahexaenoic acid on the expression of genes related to cholesterol metabolism and the response to infection in THP-1 monocytes and immune cells of obese humans. Biomed. Pharmacother. 2023, 159, 114167. [Google Scholar] [CrossRef] [PubMed]
- Kay, A.B.; McVie, J.G. Monocyte chemotaxis in bronchial carcinoma and cigarette smokers. Br. J. Cancer 1977, 36, 461–466. [Google Scholar] [CrossRef] [PubMed]
- Shen, Y.; Rattan, V.; Sultana, C.; Kalra, V.K. Cigarette smoke condensate-induced adhesion molecule expression and transendothelial migration of monocytes. Am. J. Physiol. 1996, 270, H1624–H1633. [Google Scholar] [CrossRef] [PubMed]
- Shapiro, S.D.; Goldstein, N.M.; Houghton, A.M.; Kobayashi, D.K.; Kelley, D.; Belaaouaj, A. Neutrophil elastase contributes to cigarette smoke-induced emphysema in mice. Am. J. Pathol. 2003, 163, 2329–2335. [Google Scholar] [CrossRef] [PubMed]
- Pott, G.B.; Tsurudome, M.; Bui, J.; Banfield, C.; Hourieh, S.; Pratap, H.; Goalstone, M.L. VCAM-1 Mediates Cigarette Smoke Extract Enhancement of Monocyte Adhesion to Human Carotid Vascular Endothelial Cells. Med. Res. Arch. 2017, 5, 7. [Google Scholar] [CrossRef]
- Mulligan, J.K.; O’Connell, B.P.; Pasquini, W.; Mulligan, R.M.; Smith, S.; Soler, Z.M.; Atkinson, C.; Schlosser, R.J. Impact of tobacco smoke on upper airway dendritic cell accumulation and regulation by sinonasal epithelial cells. Int. Forum Allergy Rhinol. 2017, 7, 777–785. [Google Scholar] [CrossRef] [PubMed]
- Stadler, N.; Eggermann, J.; Voo, S.; Kranz, A.; Waltenberger, J. Smoking-induced monocyte dysfunction is reversed by vitamin C supplementation in vivo. Arterioscler. Thromb. Vasc. Biol. 2007, 27, 120–126. [Google Scholar] [CrossRef] [PubMed]
- Ravi, A.K.; Plumb, J.; Gaskell, R.; Mason, S.; Broome, C.S.; Booth, G.; Catley, M.; Vestbo, J.; Singh, D. COPD monocytes demonstrate impaired migratory ability. Respir. Res. 2017, 18, 90. [Google Scholar] [CrossRef] [PubMed]
- Koyama, S.; Rennard, S.I.; Daughton, D.; Shoji, S.; Robbins, R.A. Bronchoalveolar lavage fluid obtained from smokers exhibits increased monocyte chemokinetic activity. J. Appl. Physiol. 1991, 70, 1208–1214. [Google Scholar] [CrossRef] [PubMed]
- Xu, X.; Wang, H.; Wang, Z.; Xiao, W. Plasminogen activator inhibitor-1 promotes inflammatory process induced by cigarette smoke extraction or lipopolysaccharides in alveolar epithelial cells. Exp. Lung Res. 2009, 35, 795–805. [Google Scholar] [CrossRef] [PubMed]
- Serpa, G.L.; Renton, N.D.; Lee, N.; Crane, M.J.; Jamieson, A.M. Electronic Nicotine Delivery System Aerosol-induced Cell Death and Dysfunction in Macrophages and Lung Epithelial Cells. Am. J. Respir. Cell Mol. Biol. 2020, 63, 306–316. [Google Scholar] [CrossRef] [PubMed]
- Scott, A.; Lugg, S.T.; Aldridge, K.; Lewis, K.E.; Bowden, A.; Mahida, R.Y.; Grudzinska, F.S.; Dosanjh, D.; Parekh, D.; Foronjy, R. Pro-inflammatory effects of e-cigarette vapour condensate on human alveolar macrophages. Thorax 2018, 73, 1161–1169. [Google Scholar] [CrossRef]
- Hickman, E.; Herrera, C.A.; Jaspers, I. Common E-Cigarette Flavoring Chemicals Impair Neutrophil Phagocytosis and Oxidative Burst. Chem. Res. Toxicol. 2019, 32, 982–985. [Google Scholar] [CrossRef] [PubMed]
- Gomez, A.C.; Rodriguez-Fernandez, P.; Villar-Hernandez, R.; Gibert, I.; Muriel-Moreno, B.; Lacoma, A.; Prat-Aymerich, C.; Dominguez, J. E-cigarettes: Effects in phagocytosis and cytokines response against Mycobacterium tuberculosis. PLoS ONE 2020, 15, e0228919. [Google Scholar] [CrossRef] [PubMed]
- Corriden, R.; Moshensky, A.; Bojanowski, C.M.; Meier, A.; Chien, J.; Nelson, R.K.; Crotty Alexander, L.E. E-cigarette use increases susceptibility to bacterial infection by impairment of human neutrophil chemotaxis, phagocytosis, and NET formation. Am. J. Physiol. Cell Physiol. 2020, 318, C205–C214. [Google Scholar] [CrossRef] [PubMed]
- Hwang, J.H.; Lyes, M.; Sladewski, K.; Enany, S.; McEachern, E.; Mathew, D.P.; Das, S.; Moshensky, A.; Bapat, S.; Pride, D.T.; et al. Electronic cigarette inhalation alters innate immunity and airway cytokines while increasing the virulence of colonizing bacteria. J. Mol. Med. 2016, 94, 667–679. [Google Scholar] [CrossRef] [PubMed]
- Sussan, T.E.; Gajghate, S.; Thimmulappa, R.K.; Ma, J.; Kim, J.H.; Sudini, K.; Consolini, N.; Cormier, S.A.; Lomnicki, S.; Hasan, F.; et al. Exposure to electronic cigarettes impairs pulmonary anti-bacterial and anti-viral defences in a mouse model. PLoS ONE 2015, 10, e0116861. [Google Scholar] [CrossRef] [PubMed]
- Shi, C.; Pamer, E.G. Monocyte recruitment during infection and inflammation. Nat. Rev. Immunol. 2011, 11, 762–774. [Google Scholar] [CrossRef] [PubMed]
- Chiu, S.; Bharat, A. Role of monocytes and macrophages in regulating immune response following lung transplantation. Curr. Opin. Organ. Transplant. 2016, 21, 239–245. [Google Scholar] [CrossRef] [PubMed]
- Sinha, I.; Goel, R.; Bitzer, Z.T.; Trushin, N.; Liao, J.; Sinha, R. Evaluating electronic cigarette cytotoxicity and inflammatory responses in vitro. Tob. Induc. Dis. 2022, 20, 45. [Google Scholar] [CrossRef] [PubMed]
- Wang, Q.; Sundar, I.K.; Li, D.; Lucas, J.H.; Muthumalage, T.; McDonough, S.R.; Rahman, I. E-cigarette-induced pulmonary inflammation and dysregulated repair are mediated by nAChR alpha7 receptor: Role of nAChR alpha7 in SARS-CoV-2 COVID-19 ACE2 receptor regulation. Respir. Res. 2020, 21, 154. [Google Scholar] [CrossRef] [PubMed]
- Wang, Q.; Khan, N.A.; Muthumalage, T.; Lawyer, G.R.; McDonough, S.R.; Chuang, T.D.; Gong, M.; Sundar, I.K.; Rehan, V.K.; Rahman, I. Dysregulated repair and inflammatory responses by e-cigarette-derived inhaled nicotine and humectant propylene glycol in a sex-dependent manner in mouse lung. FASEB Bioadv. 2019, 1, 609–623. [Google Scholar] [CrossRef] [PubMed]
- Naidu, V.; Zeki, A.A.; Sharma, P. Sex differences in the induction of angiotensin converting enzyme 2 (ACE-2) in mouse lungs after e-cigarette vapor exposure and its relevance to COVID-19. J. Investig. Med. 2021, 69, 954–961. [Google Scholar] [CrossRef] [PubMed]
- Lee, A.C.; Chakladar, J.; Li, W.T.; Chen, C.; Chang, E.Y.; Wang-Rodriguez, J.; Ongkeko, W.M. Tobacco, but Not Nicotine and Flavor-Less Electronic Cigarettes, Induces ACE2 and Immune Dysregulation. Int. J. Mol. Sci. 2020, 21, 5513. [Google Scholar] [CrossRef] [PubMed]
- Sayed, I.M.; Masso-Silva, J.A.; Mittal, A.; Patel, A.; Lin, E.; Moshensky, A.; Shin, J.; Bojanowski, C.M.; Das, S.; Akuthota, P.; et al. Inflammatory phenotype modulation in the respiratory tract and systemic circulation of e-cigarette users: A pilot study. Am. J. Physiol. Lung Cell. Mol. Physiol. 2021, 321, L1134–L1146. [Google Scholar] [CrossRef] [PubMed]
- Hickman, E.; Payton, A.; Duffney, P.; Wells, H.; Ceppe, A.S.; Brocke, S.; Bailey, A.; Rebuli, M.E.; Robinette, C.; Ring, B.; et al. Biomarkers of Airway Immune Homeostasis Differ Significantly with Generation of E-Cigarettes. Am. J. Respir. Crit. Care Med. 2022, 206, 1248–1258. [Google Scholar] [CrossRef] [PubMed]
- Gaschler, G.J.; Zavitz, C.C.; Bauer, C.M.; Skrtic, M.; Lindahl, M.; Robbins, C.S.; Chen, B.; Stampfli, M.R. Cigarette smoke exposure attenuates cytokine production by mouse alveolar macrophages. Am. J. Respir. Cell Mol. Biol. 2008, 38, 218–226. [Google Scholar] [CrossRef] [PubMed]
- Chen, H.; Cowan, M.J.; Hasday, J.D.; Vogel, S.N.; Medvedev, A.E. Tobacco smoking inhibits expression of proinflammatory cytokines and activation of IL-1R-associated kinase, p38, and NF-kappaB in alveolar macrophages stimulated with TLR2 and TLR4 agonists. J. Immunol. 2007, 179, 6097–6106. [Google Scholar] [CrossRef] [PubMed]
- Kent, L.; Smyth, L.; Clayton, C.; Scott, L.; Cook, T.; Stephens, R.; Fox, S.; Hext, P.; Farrow, S.; Singh, D. Cigarette smoke extract induced cytokine and chemokine gene expression changes in COPD macrophages. Cytokine 2008, 42, 205–216. [Google Scholar] [CrossRef] [PubMed]
- Metcalfe, H.J.; Lea, S.; Hughes, D.; Khalaf, R.; Abbott-Banner, K.; Singh, D. Effects of cigarette smoke on Toll-like receptor (TLR) activation of chronic obstructive pulmonary disease (COPD) macrophages. Clin. Exp. Immunol. 2014, 176, 461–472. [Google Scholar] [CrossRef] [PubMed]
- Nordskog, B.K.; Fields, W.R.; Hellmann, G.M. Kinetic analysis of cytokine response to cigarette smoke condensate by human endothelial and monocytic cells. Toxicology 2005, 212, 87–97. [Google Scholar] [CrossRef] [PubMed]
- Heulens, N.; Korf, H.; Mathyssen, C.; Everaerts, S.; De Smidt, E.; Dooms, C.; Yserbyt, J.; Gysemans, C.; Gayan-Ramirez, G.; Mathieu, C.; et al. 1,25-Dihydroxyvitamin D Modulates Antibacterial and Inflammatory Response in Human Cigarette Smoke-Exposed Macrophages. PLoS ONE 2016, 11, e0160482. [Google Scholar] [CrossRef] [PubMed]
- Zhao, J.; Li, X.; Xie, F.; Yang, Z.; Pan, X.; Zhu, M.; Shang, P.; Nie, C.; Liu, H.; Xie, J. Immunomodulatory effects of cigarette smoke condensate in mouse macrophage cell line. Int. J. Immunopathol. Pharmacol. 2017, 30, 315–321. [Google Scholar] [CrossRef] [PubMed]
- Ma, B.; Kang, M.J.; Lee, C.G.; Chapoval, S.; Liu, W.; Chen, Q.; Coyle, A.J.; Lora, J.M.; Picarella, D.; Homer, R.J.; et al. Role of CCR5 in IFN-gamma-induced and cigarette smoke-induced emphysema. J. Clin. Investig. 2005, 115, 3460–3472. [Google Scholar] [CrossRef] [PubMed]
- Churg, A.; Wang, R.D.; Tai, H.; Wang, X.; Xie, C.; Dai, J.; Shapiro, S.D.; Wright, J.L. Macrophage metalloelastase mediates acute cigarette smoke-induced inflammation via tumor necrosis factor-alpha release. Am. J. Respir. Crit. Care Med. 2003, 167, 1083–1089. [Google Scholar] [CrossRef] [PubMed]
- Kuschner, W.G.; D’Alessandro, A.; Wong, H.; Blanc, P.D. Dose-dependent cigarette smoking-related inflammatory responses in healthy adults. Eur. Respir. J. 1996, 9, 1989–1994. [Google Scholar] [CrossRef] [PubMed]
- Bracke, K.R.; D‘Hulst, A.I.; Maes, T.; Demedts, I.K.; Moerloose, K.B.; Kuziel, W.A.; Joos, G.F.; Brusselle, G.G. Cigarette smoke-induced pulmonary inflammation, but not airway remodelling, is attenuated in chemokine receptor 5-deficient mice. Clin. Exp. Allergy J. Br. Soc. Allergy Clin. Immunol. 2007, 37, 1467–1479. [Google Scholar] [CrossRef] [PubMed]
- Jiang, Y.; Russell, T.R.; Graves, D.T.; Cheng, H.; Nong, S.H.; Levitz, S.M. Monocyte chemoattractant protein 1 and interleukin-8 production in mononuclear cells stimulated by oral microorganisms. Infect. Immun. 1996, 64, 4450–4455. [Google Scholar] [CrossRef] [PubMed]
- Perez, M.F.; Atuegwu, N.C.; Mortensen, E.M.; Oncken, C. The inflammatory biomarker YKL-40 is elevated in the serum, but not the sputum, of E-cigarette users. Exp. Lung Res. 2021, 47, 55–66. [Google Scholar] [CrossRef] [PubMed]
- Rankin, G.D.; Wingfors, H.; Uski, O.; Hedman, L.; Ekstrand-Hammarstrom, B.; Bosson, J.; Lundback, M. The toxic potential of a fourth-generation E-cigarette on human lung cell lines and tissue explants. J. Appl. Toxicol. 2019, 39, 1143–1154. [Google Scholar] [CrossRef] [PubMed]
- Antherieu, S.; Garat, A.; Beauval, N.; Soyez, M.; Allorge, D.; Garcon, G.; Lo-Guidice, J.-M. Comparison of cellular and transcriptomic effects between electronic cigarette vapor and cigarette smoke in human bronchial epithelial cells. Toxicol. Vitr. 2017, 45, 417–425. [Google Scholar] [CrossRef] [PubMed]
- Ishikawa, S.; Matsumura, K.; Kitamura, N.; Ishimori, K.; Takanami, Y.; Ito, S. Application of a direct aerosol exposure system for the assessment of biological effects of cigarette smoke and novel tobacco product vapor on human bronchial epithelial cultures. Regul. Toxicol. Pharmacol. 2018, 96, 85–93. [Google Scholar] [CrossRef] [PubMed]
- Bathrinarayanan, P.V.; Brown, J.E.; Marshall, L.J.; Leslie, L.J. An investigation into E-cigarette cytotoxicity in-vitro using a novel 3D differentiated co-culture model of human airways. Toxicol. Vitr. 2018, 52, 255–264. [Google Scholar] [CrossRef] [PubMed]
- Muthumalage, T.; Prinz, M.; Ansah, K.O.; Gerloff, J.; Sundar, I.K.; Rahman, I. Inflammatory and Oxidative Responses Induced by Exposure to Commonly Used e-Cigarette Flavoring Chemicals and Flavored e-Liquids without Nicotine. Front. Physiol. 2017, 8, 1130. [Google Scholar] [CrossRef] [PubMed]
- Muthumalage, T.; Lamb, T.; Friedman, M.R.; Rahman, I. E-cigarette flavored pods induce inflammation, epithelial barrier dysfunction, and DNA damage in lung epithelial cells and monocytes. Sci. Rep. 2019, 9, 19035. [Google Scholar] [CrossRef] [PubMed]
- Morris, A.M.; Leonard, S.S.; Fowles, J.R.; Boots, T.E.; Mnatsakanova, A.; Attfield, K.R. Effects of E-Cigarette Flavoring Chemicals on Human Macrophages and Bronchial Epithelial Cells. Int. J. Environ. Res. Public Health 2021, 18, 11107. [Google Scholar] [CrossRef] [PubMed]
- Dandrea, T.; Tu, B.; Blomberg, A.; Sandstrom, T.; Skold, M.; Eklund, A.; Cotgreave, I. Differential inhibition of inflammatory cytokine release from cultured alveolar macrophages from smokers and non-smokers by NO2. Hum. Exp. Toxicol. 1997, 16, 577–588. [Google Scholar] [CrossRef] [PubMed]
- Zhu, X.; Zhan, Y.; Gu, Y.; Huang, Q.; Wang, T.; Deng, Z.; Xie, J. Cigarette Smoke Promotes Interleukin-8 Production in Alveolar Macrophages through the Reactive Oxygen Species/Stromal Interaction Molecule 1/Ca2+ Axis. Front. Physiol. 2021, 12, 733650. [Google Scholar] [CrossRef] [PubMed]
- da Silva, C.O.; Gicquel, T.; Daniel, Y.; Bartholo, T.; Vene, E.; Loyer, P.; Porto, L.C.; Lagente, V.; Victoni, T. Alteration of immunophenotype of human macrophages and monocytes after exposure to cigarette smoke. Sci. Rep. 2020, 10, 12796. [Google Scholar] [CrossRef] [PubMed]
- Rumchev, K.; Brown, H.; Spickett, J. Volatile organic compounds: Do they present a risk to our health? Rev. Environ. Health 2007, 22, 39–55. [Google Scholar] [CrossRef] [PubMed]
- Sarigiannis, D.A.; Karakitsios, S.P.; Gotti, A.; Liakos, I.L.; Katsoyiannis, A. Exposure to major volatile organic compounds and carbonyls in European indoor environments and associated health risk. Environ. Int. 2011, 37, 743–765. [Google Scholar] [CrossRef] [PubMed]
- Yoon, H.I.; Hong, Y.C.; Cho, S.H.; Kim, H.; Kim, Y.H.; Sohn, J.R.; Kwon, M.; Park, S.H.; Cho, M.H.; Cheong, H.K. Exposure to volatile organic compounds and loss of pulmonary function in the elderly. Eur. Respir. J. 2010, 36, 1270–1276. [Google Scholar] [CrossRef] [PubMed]
- Alford, K.L.; Kumar, N. Pulmonary Health Effects of Indoor Volatile Organic Compounds-A Meta-Analysis. Int. J. Environ. Res. Public Health 2021, 18, 1578. [Google Scholar] [CrossRef] [PubMed]
- Wang, F.; Li, C.; Liu, W.; Jin, Y. Effect of exposure to volatile organic compounds (VOCs) on airway inflammatory response in mice. J. Toxicol. Sci. 2012, 37, 739–748. [Google Scholar] [CrossRef] [PubMed]
- Bonisch, U.; Bohme, A.; Kohajda, T.; Mogel, I.; Schutze, N.; von Bergen, M.; Simon, J.C.; Lehmann, I.; Polte, T. Volatile organic compounds enhance allergic airway inflammation in an experimental mouse model. PLoS ONE 2012, 7, e39817. [Google Scholar] [CrossRef] [PubMed]
- Wang, F.; Li, C.; Liu, W.; Jin, Y.; Guo, L. Effects of subchronic exposure to low-dose volatile organic compounds on lung inflammation in mice. Environ. Toxicol. 2014, 29, 1089–1097. [Google Scholar] [CrossRef] [PubMed]
- Fischader, G.; Roder-Stolinski, C.; Wichmann, G.; Nieber, K.; Lehmann, I. Release of MCP-1 and IL-8 from lung epithelial cells exposed to volatile organic compounds. Toxicol. Vitr. An. Int. J. Publ. Assoc. BIBRA 2008, 22, 359–366. [Google Scholar] [CrossRef] [PubMed]
- Wang, F.; Li, C.; Liu, W.; Jin, Y. Modulation of microRNA expression by volatile organic compounds in mouse lung. Environ. Toxicol. 2014, 29, 679–689. [Google Scholar] [CrossRef]
- Lu, F.; Yu, M.; Chen, C.; Liu, L.; Zhao, P.; Shen, B.; Sun, R. The Emission of VOCs and CO from Heated Tobacco Products, Electronic Cigarettes, and Conventional Cigarettes, and Their Health Risk. Toxics 2021, 10, 8. [Google Scholar] [CrossRef] [PubMed]
- Marco, E.; Grimalt, J.O. A rapid method for the chromatographic analysis of volatile organic compounds in exhaled breath of tobacco cigarette and electronic cigarette smokers. J. Chromatogr. A 2015, 1410, 51–59. [Google Scholar] [CrossRef] [PubMed]
- Papaefstathiou, E.; Stylianou, M.; Andreou, C.; Agapiou, A. Breath analysis of smokers, non-smokers, and e-cigarette users. J. Chromatogr. B Anal. Technol. Biomed. Life Sci. 2020, 1160, 122349. [Google Scholar] [CrossRef] [PubMed]
- Erythropel, H.C.; Davis, L.M.; de Winter, T.M.; Jordt, S.E.; Anastas, P.T.; O’Malley, S.S.; Krishnan-Sarin, S.; Zimmerman, J.B. Flavorant-Solvent Reaction Products and Menthol in JUUL E-Cigarettes and Aerosol. Am. J. Prev. Med. 2019, 57, 425–427. [Google Scholar] [CrossRef] [PubMed]
- Gschwend, G.; Jenkins, C.; Jones, A.; Kelso, C.; Morgan, J. A Wide Range of Flavoring-Carrier Fluid Adducts Form in E-Cigarette Liquids. Chem. Res. Toxicol. 2023, 36, 14–22. [Google Scholar] [CrossRef] [PubMed]
- Jabba, S.V.; Diaz, A.N.; Erythropel, H.C.; Zimmerman, J.B.; Jordt, S.E. Chemical Adducts of Reactive Flavor Aldehydes Formed in E-Cigarette Liquids Are Cytotoxic and Inhibit Mitochondrial Function in Respiratory Epithelial Cells. Nicotine Tob. Res. 2020, 22, S25–S34. [Google Scholar] [CrossRef] [PubMed]
- Omaiye, E.E.; Luo, W.; McWhirter, K.J.; Pankow, J.F.; Talbot, P. Electronic Cigarette Refill Fluids Sold Worldwide: Flavor Chemical Composition, Toxicity, and Hazard Analysis. Chem. Res. Toxicol. 2020, 33, 2972–2987. [Google Scholar] [CrossRef] [PubMed]
- Kafferlein, H.U.; Broding, H.C.; Bunger, J.; Jettkant, B.; Koslitz, S.; Lehnert, M.; Marek, E.M.; Blaszkewicz, M.; Monse, C.; Weiss, T.; et al. Human exposure to airborne aniline and formation of methemoglobin: A contribution to occupational exposure limits. Arch. Toxicol. 2014, 88, 1419–1426. [Google Scholar] [CrossRef] [PubMed]
- Larsson, F.; Andersson, P.; Blomqvist, P.; Mellander, B.E. Toxic fluoride gas emissions from lithium-ion battery fires. Sci. Rep. 2017, 7, 10018. [Google Scholar] [CrossRef] [PubMed]
- Ma, J.; Xia, Q.; Fu, P.P.; Lin, G. Pyrrole-protein adducts—A biomarker of pyrrolizidine alkaloid-induced hepatotoxicity. J. Food Drug Anal. 2018, 26, 965–972. [Google Scholar] [CrossRef] [PubMed]
- Rezaei, A.; Rezaei, M.R.; Sayadi, M.H. Enhanced 3,5-dimethylphenol photodegradation via adsorption-photocatalysis synergy using FSTRG nanohybrid catalyst. J. Mol. Liq. 2021, 335, 116546. [Google Scholar] [CrossRef]
- Gupta, G.D.; Misra, A.; Agarwal, D.K. Inhalation toxicity of furfural vapours: An assessment of biochemical response in rat lungs. J. Appl. Toxicol. 1991, 11, 343–347. [Google Scholar] [CrossRef] [PubMed]
- Cirillo, S.; Urena, J.F.; Lambert, J.D.; Vivarelli, F.; Canistro, D.; Paolini, M.; Cardenia, V.; Rodriguez-Estrada, M.T.; Richie, J.P., Jr.; Elias, R.J. Impact of electronic cigarette heating coil resistance on the production of reactive carbonyls, reactive oxygen species and induction of cytotoxicity in human lung cancer cells in vitro. Regul. Toxicol. Pharmacol. 2019, 109, 104500. [Google Scholar] [CrossRef] [PubMed]
- St. Helen, G.; Liakoni, E.; Nardone, N.; Addo, N.; Jacob, P., 3rd; Benowitz, N.L. Comparison of Systemic Exposure to Toxic and/or Carcinogenic Volatile Organic Compounds (VOC) during Vaping, Smoking, and Abstention. Cancer Prev. Res. 2020, 13, 153–162. [Google Scholar] [CrossRef] [PubMed]
- Cunningham, A.; McAdam, K.; Thissen, J.; Digard, H. The Evolving E-cigarette: Comparative Chemical Analyses of E-cigarette Vapor and Cigarette Smoke. Front. Toxicol. 2020, 2, 586674. [Google Scholar] [CrossRef] [PubMed]
- Ween, M.P.; White, J.B.; Tran, H.B.; Mukaro, V.; Jones, C.; Macowan, M.; Hodge, G.; Trim, P.J.; Snel, M.F.; Hodge, S.J. The role of oxidised self-lipids and alveolar macrophage CD1b expression in COPD. Sci. Rep. 2021, 11, 4106. [Google Scholar] [CrossRef] [PubMed]





| Treatment | Vs. Control | Vs. CSE | Single vs. Dual | Vs. PGVG | Vs. 25% PGVG | Vs. Dual PGVG | Vs. Dual 25% PGVG |
|---|---|---|---|---|---|---|---|
| CSE | NS | - | - | - | - | - | - |
| Nicotine | NS | NS | NS | 0.0005 | - | - | - |
| Dual Nicotine | NS | NS | - | - | 0.0210 | - | |
| Tobacco | 0.0049 | 0.0269 | 0.0161 | NS | - | - | - |
| Dual Tobacco | 0.0024 | 0.0024 | - | - | 0.0269 | - | |
| Mango | 0.0269 | 0.0425 | 0.0068 | NS | - | - | - |
| Dual Mango | 0.0010 | 0.0029 | - | - | 0.0024 | - | |
| PGVG | 0.0068 | 0.0425 | NS | - | - | - | - |
| Dual PGVG | 0.0010 | 0.0049 | - | NS | - | - | |
| Banana | NS | NS | 0.0068 | - | 0.0425 | - | - |
| Dual Banana | 0.0269 | 0.0342 | - | - | - | NS | |
| Chocolate | NS | 0.0122 | 0.0425 | - | 0.0010 | - | - |
| Dual Chocolate | NS | NS | - | - | - | NS | |
| 25% PGVG | 0.0342 | NS | NS | - | - | - | - |
| Dual 25% PGVG | 0.0049 | 0.0342 | - | - | - | NS |
| Treatment | Vs. Control | Vs. CSE | Single vs. Dual | Vs. PGVG | Vs. 25% PGVG | Vs. Dual PGVG | Vs. Dual 25% PGVG |
|---|---|---|---|---|---|---|---|
| CSE | 0.0078 | - | - | - | - | - | - |
| Nicotine | 0.0078 | NS | 0.0078 | 0.0156 | - | - | - |
| Dual Nicotine | 0.0078 | 0.0078 | - | - | NS | - | |
| Tobacco | 0.0156 | 0.0156 | 0.0313 | 0.0156 | - | - | - |
| Dual Tobacco | 0.0313 | 0.0313 | - | - | NS | - | |
| Mango | 0.0078 | NS | 0.0078 | 0.0156 | - | - | - |
| Dual Mango | 0.0078 | 0.0078 | - | - | NS | - | |
| PGVG | 0.0078 | NS | 0.0078 | - | - | - | - |
| Dual PGVG | 0.0078 | 0.0156 | - | 0.0078 | - | - | |
| Banana | 0.0078 | NS | 0.0078 | - | 0.0078 | - | - |
| Dual Banana | 0.0078 | 0.0078 | - | - | - | 0.0078 | |
| Chocolate | 0.0078 | NS | 0.0078 | - | 0.0078 | - | - |
| Dual Chocolate | 0.0078 | 0.0078 | - | - | - | 0.0078 | |
| 25% PGVG | NS | 0.0078 | 0.0078 | - | - | - | - |
| Dual 25% PGVG | 0.0078 | NS | - | - | - | 0.0078 |
| Treatment | Vs. Control | Vs. CSE | Single vs. Dual | Vs. PGVG | Vs. 25% PGVG | Vs. Dual PGVG | Vs. Dual 25% PGVG |
|---|---|---|---|---|---|---|---|
| CSE | 0.002 | - | - | - | - | - | - |
| Nicotine | 0.002 | NS | 0.002 | NS | - | - | - |
| Dual Nicotine | 0.002 | 0.002 | - | - | 0.0195 | - | |
| Tobacco | 0.002 | NS | 0.002 | NS | - | - | - |
| Dual Tobacco | 0.002 | 0.002 | - | - | 0.0273 | - | |
| Mango | 0.002 | NS | 0.002 | NS | - | - | - |
| Dual Mango | 0.002 | 0.002 | - | - | 0.0195 | - | |
| PGVG | 0.002 | NS | NS | - | - | - | - |
| Dual PGVG | NS | 0.002 | - | NS | - | - | |
| Banana | 0.002 | NS | 0.002 | - | 0.002 | - | - |
| Dual Banana | 0.002 | 0.002 | - | - | - | 0.002 | |
| Chocolate | 0.0371 | 0.0039 | 0.002 | - | 0.0273 | - | - |
| Dual Chocolate | 0.002 | 0.0137 | - | - | - | 0.0098 | |
| 25% PGVG | NS | 0.002 | NS | - | - | - | - |
| Dual 25% PGVG | 0.002 | NS | - | - | - | NS |
| RT | Chemical | CSE | CHOC | CSE into CHOC | CHOC into CSE |
|---|---|---|---|---|---|
| 3.32 | 2,2-dimethyl-propanal | DETECTED | REDUCED DETECTION | NO LONGER DETECTED | |
| 3.35 | 3-propoxy-1-propene | ||||
| 3.90 | 2-Pentanone | DETECTED | NO LONGER DETECTED | NO LONGER DETECTED | |
| 3.91 | Allyl pentyl ester oxalic acid | DETECTED | REDUCED DETECTION | NO LONGER DETECTED | |
| 4.03 | Acetic acid ethenyl ester | DETECTED | NO LONGER DETECTED | NO LONGER DETECTED | |
| 5.46 | Pyridine | DETECTED | STILL DETECTED | STILL DETECTED | |
| 7.72 | Pyrrole | DETECTED | STILL DETECTED | STILL DETECTED | |
| 8.13 | Cyclopentanone | DETECTED | STILL DETECTED | NO LONGER DETECTED | |
| 8.58 | Isopropyl alcohol | ||||
| 8.73 | Propylene glycol | DETECTED | STILL DETECTED | STILL DETECTED | |
| 9.07 | Methylpyrazine | DETECTED | NO LONGER DETECTED | NO LONGER DETECTED | |
| 11.23 | 2-Cyclopenten-1-one | ||||
| 11.29 | Furfural | ||||
| 11.29 | 2-oxo-3-cyclopentene-1-acetaldehyde | DETECTED | NO LONGER DETECTED | STILL DETECTED | |
| 11.85 | 3-methylpyridine | DETECTED | NO LONGER DETECTED | STILL DETECTED | |
| 11.87 | Aniline | NEW | |||
| 11.93 | Diacetate 1,1-ethanediol | ||||
| 14.80 | 2,5-dimethylpyrazine/2,6-dimethylpyrazine/2,5-Dimethylpyrimidine | DETECTED | DETECTED | STILL DETECTED | STILL DETECTED |
| 15.81 | 2-methyl-2-cyclopenten-1-one | DETECTED | STILL DETECTED | STILL DETECTED | |
| 19.74 | 2-ethenyl-pyridine | DETECTED | NO LONGER DETECTED | NO LONGER DETECTED | |
| 21.52 | Trimethylpyrazine | DETECTED | STILL DETECTED | STILL DETECTED | |
| 21.62 | 3-methyl-2-cyclopenten-1-one | DETECTED | NO LONGER DETECTED | NO LONGER DETECTED | |
| 22.09 | 2,3-dihydroxy-propanal | ||||
| 22.10 | Methyl alcohol | ||||
| 22.12 | Methylglyoxal | ||||
| 22.13 | 1,3-dihydroxy-2-Propanone | DETECTED | DETECTED | STILL DETECTED | STILL DETECTED |
| 22.70 | 1-(3H-Imidazol-4-yl)-ethanone | DETECTED | REDUCED DETECTION | STILL DETECTED | |
| 26.03 | 3,4-dimethyl-2-cyclopenten-1-one/2,3-dimethyl-2-cyclopenten-1-one | DETECTED | STILL DETECTED | ||
| 26.75 | Phenol/Vinyl furan | DETECTED | STILL DETECTED | STILL DETECTED | |
| 26.84 | 2,5,6,7-tetrahydro-3H-Cyclopenta[c]pyridazin-3-one/3-methylene-2-oxo-cyclohexanecarboxylic acid, methyl ester | DETECTED | STILL DETECTED | NO LONGER DETECTED | |
| 26.85 | 1-ethoxy-2-methylbenzene | NEW | |||
| 27.00 | Glycerin | DETECTED | DETECTED | STILL DETECTED | STILL DETECTED |
| 28.58 | 2-Acetyl-5-methylfuran/2-methoxyphenol/Mequinol | DETECTED | DETECTED | STILL DETECTED | STILL DETECTED |
| 29.36 | 2-methylphenol | DETECTED | STILL DETECTED | STILL DETECTED | |
| 30.56 | 4-methylphenol | DETECTED | STILL DETECTED | STILL DETECTED | |
| 30.78 | N-methyl-1-Octanamine | ||||
| 30.80 | Acetaldehyde | ||||
| 32.66 | 3,5-dimethylphenol | ||||
| 32.67 | 1-methoxy-4-methyl-benzene | DETECTED | NO LONGER DETECTED | NO LONGER DETECTED | |
| 33.57 | 3-pyridinol | DETECTED | STILL DETECTED | STILL DETECTED | |
| 33.59 | 3-pyridinamine | NEW | |||
| 33.76 | 4-ethylphenol | DETECTED | REDUCED DETECTION | NO LONGER DETECTED | |
| 35.88 | Phosphoryl fluoride | NEW | |||
| 36.82 | 3-(1-methyl-2-pyrrolidinyl)pyridine | DETECTED | STILL DETECTED | STILL DETECTED | |
| 36.96 | Indole/m-Aminophenylacetylene | DETECTED | STILL DETECTED | STILL DETECTED | |
| 38.08 | 3-(3,4-dihydro-2H-pyrrol-5-yl)-pyridine | DETECTED | STILL DETECTED | STILL DETECTED | |
| 38.12 | Vanillin/2-hydroxy-4-methoxy-benzaldehyde/3-hydroxy-4-methoxy-benzaldehyde | DETECTED | STILL DETECTED | STILL DETECTED | |
| 38.36 | N-methyl-benzeneacetamide | NEW | |||
| 38.38 | Benzeneacetamide | ||||
| 38.64 | 3-methyl-1-phenyl-1H-pyrazole | ||||
| 38.65 | 2,2′-Bipyrazine | NEW | |||
| 39.23 | 2,3′-Dipyridyl | DETECTED | STILL DETECTED | STILL DETECTED |
| RT | Chemical | CSE | CHOC | CSE into CHOC | CHOC into CSE |
|---|---|---|---|---|---|
| 3.32 | 2,2-dimethyl-propanal | ||||
| 3.35 | 3-propoxy-1-propene | ||||
| 3.90 | 2-Pentanone | ||||
| 3.91 | Allyl pentyl ester oxalic acid | ||||
| 4.03 | Acetic acid ethenyl ester | ||||
| 5.46 | Pyridine | DETECTED | STILL DETECTED | STILL DETECTED | |
| 7.72 | Pyrrole | NEW | NEW | ||
| 8.13 | Cyclopentanone | NEW | |||
| 8.58 | Isopropyl alcohol | ||||
| 8.73 | Propylene glycol | DETECTED | STILL DETECTED | STILL DETECTED | |
| 9.07 | Methylpyrazine | DETECTED | NO LONGER DETECTED | NO LONGER DETECTED | |
| 11.23 | 2-Cyclopenten-1-one | ||||
| 11.29 | Furfural | ||||
| 11.29 | 2-oxo-3-cyclopentene-1-acetaldehyde | ||||
| 11.85 | 3-methylpyridine | ||||
| 11.87 | Aniline | ||||
| 11.93 | Diacetate 1,1-ethanediol | ||||
| 14.80 | 2,5-dimethylpyrazine/2,6-dimethylpyrazine/2,5-Dimethylpyrimidine | DETECTED | STILL DETECTED | STILL DETECTED | |
| 15.81 | 2-methyl-2-cyclopenten-1-one | DETECTED | STILL DETECTED | STILL DETECTED | |
| 19.74 | 2-ethenyl-pyridine | ||||
| 21.52 | Trimethylpyrazine | ||||
| 21.62 | 3-methyl-2-cyclopenten-1-one | NEW | NEW | ||
| 22.09 | 2,3-dihydroxy-propanal | ||||
| 22.10 | Methyl alcohol | DETECTED | NO LONGER DETECTED | NO LONGER DETECTED | |
| 22.12 | Methylglyoxal | DETECTED | NO LONGER DETECTED | NO LONGER DETECTED | |
| 22.13 | 1,3-dihydroxy-2-Propanone | DETECTED | STILL DETECTED | STILL DETECTED | |
| 22.70 | 1-(3H-Imidazol-4-yl)-ethanone | ||||
| 26.03 | 3,4-dimethyl-2-cyclopenten-1-one/2,3-dimethyl-2-cyclopenten-1-one | DETECTED | STILL DETECTED | NO LONGER DETECTED | |
| 26.75 | Phenol/Vinyl furan | DETECTED | STILL DETECTED | STILL DETECTED | |
| 26.84 | 2,5,6,7-tetrahydro-3H-Cyclopenta[c]pyridazin-3-one/3-methylene-2-oxo-cyclohexanecarboxylic acid, methyl ester | ||||
| 26.85 | 1-ethoxy-2-methylbenzene | ||||
| 27.00 | Glycerin | DETECTED | DETECTED | STILL DETECTED | STILL DETECTED |
| 28.58 | 2-Acetyl-5-methylfuran/2-methoxyphenol/Mequinol | STILL DETECTED | STILL DETECTED | ||
| 29.36 | 2-methylphenol | DETECTED | STILL DETECTED | STILL DETECTED | |
| 30.56 | 4-methylphenol | DETECTED | STILL DETECTED | STILL DETECTED | |
| 30.78 | N-methyl-1-Octanamine | ||||
| 30.80 | Acetaldehyde | ||||
| 32.66 | 3,5-dimethylphenol | ||||
| 32.67 | 1-methoxy-4-methyl-benzene | ||||
| 33.57 | 3-pyridinol | DETECTED | NO LONGER DETECTED | STILL DETECTED | |
| 33.59 | 3-pyridinamine | ||||
| 33.76 | 4-ethylphenol | ||||
| 35.88 | Phosphoryl fluoride | ||||
| 36.82 | 3-(1-methyl-2-pyrrolidinyl)pyridine | DETECTED | DETECTED | STILL DETECTED | STILL DETECTED |
| 36.96 | Indole/m-Aminophenylacetylene | DETECTED | STILL DETECTED | STILL DETECTED | |
| 38.08 | 3-(3,4-dihydro-2H-pyrrol-5-yl)-pyridine | DETECTED | STILL DETECTED | STILL DETECTED | |
| 38.12 | Vanillin/2-hydroxy-4-methoxy-benzaldehyde/3-hydroxy-4-methoxy-benzaldehyde | ||||
| 38.36 | N-methyl-benzeneacetamide | ||||
| 38.38 | Benzeneacetamide | STILL DETECTED | STILL DETECTED | ||
| 38.64 | 3-methyl-1-phenyl-1H-pyrazole | ||||
| 38.65 | 2,2′-Bipyrazine | ||||
| 39.23 | 2,3′-Dipyridyl | DETECTED | STILL DETECTED | STILL DETECTED |
Disclaimer/Publisher’s Note: The statements, opinions and data contained in all publications are solely those of the individual author(s) and contributor(s) and not of MDPI and/or the editor(s). MDPI and/or the editor(s) disclaim responsibility for any injury to people or property resulting from any ideas, methods, instructions or products referred to in the content. |
© 2024 by the authors. Licensee MDPI, Basel, Switzerland. This article is an open access article distributed under the terms and conditions of the Creative Commons Attribution (CC BY) license (https://creativecommons.org/licenses/by/4.0/).
Share and Cite
Hamon, R.; Thredgold, L.; Wijenayaka, A.; Bastian, N.A.; Ween, M.P. Dual Exposure to E-Cigarette Vapour and Cigarette Smoke Results in Poorer Airway Cell, Monocyte, and Macrophage Function Than Single Exposure. Int. J. Mol. Sci. 2024, 25, 6071. https://doi.org/10.3390/ijms25116071
Hamon R, Thredgold L, Wijenayaka A, Bastian NA, Ween MP. Dual Exposure to E-Cigarette Vapour and Cigarette Smoke Results in Poorer Airway Cell, Monocyte, and Macrophage Function Than Single Exposure. International Journal of Molecular Sciences. 2024; 25(11):6071. https://doi.org/10.3390/ijms25116071
Chicago/Turabian StyleHamon, Rhys, Leigh Thredgold, Asiri Wijenayaka, Nicole Anne Bastian, and Miranda P. Ween. 2024. "Dual Exposure to E-Cigarette Vapour and Cigarette Smoke Results in Poorer Airway Cell, Monocyte, and Macrophage Function Than Single Exposure" International Journal of Molecular Sciences 25, no. 11: 6071. https://doi.org/10.3390/ijms25116071
APA StyleHamon, R., Thredgold, L., Wijenayaka, A., Bastian, N. A., & Ween, M. P. (2024). Dual Exposure to E-Cigarette Vapour and Cigarette Smoke Results in Poorer Airway Cell, Monocyte, and Macrophage Function Than Single Exposure. International Journal of Molecular Sciences, 25(11), 6071. https://doi.org/10.3390/ijms25116071
