Genome-Wide Identification and Expression Analysis of ent-kaurene synthase-like Gene Family Associated with Abiotic Stress in Rice
Abstract
1. Introduction
2. Results
2.1. Identification of KSL Family Members in Major Crops
2.2. Phylogenetic Analysis and Classification of the KSL Family
2.3. Conserved Motif, Conserved Domain, and Gene Structure Analysis of KSL Family
2.4. Analysis of Cis-Acting Elements in the Promoter Region of KSL Genes
2.5. Collinearity Analysis of KSL Genes between Plant Species
2.6. Tissue Expression Patterns of KSL Genes in Rice
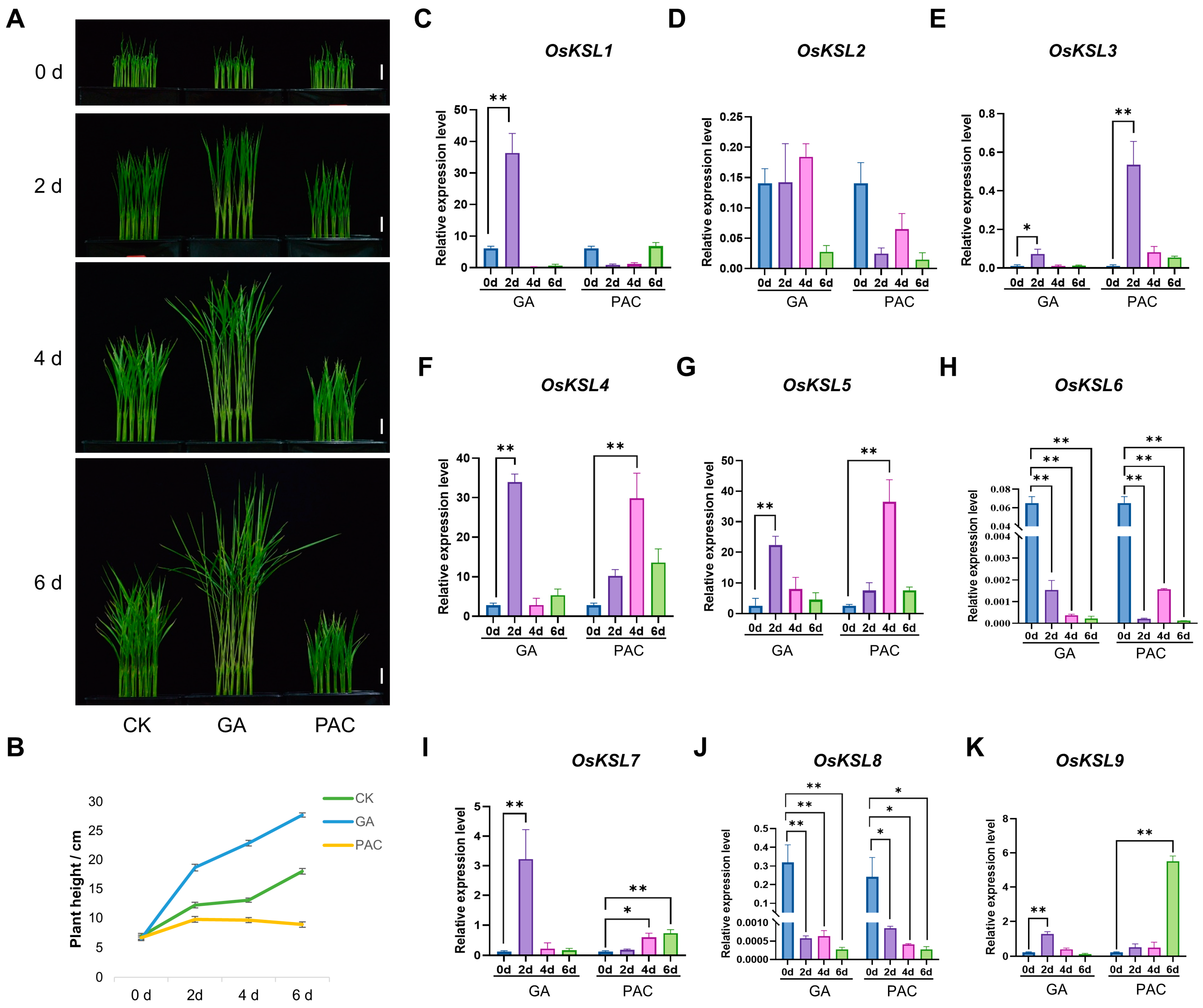
2.7. Expression Patterns of OsKSL Genes under GA and PAC Treatment
2.8. Responses of OsKSL Genes under Abiotic Stresses in Rice
3. Discussion
4. Materials and Methods
4.1. Identification of KSL Genes among 19 Species
4.2. Phylogenetic and Protein Structure Analyses of the KSL Family
4.3. Collinearity Analysis and Chromosomal Distribution of KSL Genes
4.4. Cis-Acting Element Analysis of KSL Promoters
4.5. Plant Materials and Stress Treatments
4.6. RNA Extraction and Quantitative/Real-Time-PCR (RT-qPCR) Analysis
5. Conclusions
Supplementary Materials
Author Contributions
Funding
Institutional Review Board Statement
Informed Consent Statement
Data Availability Statement
Conflicts of Interest
References
- Yamaguchi, S.; Sun, T.; Kawaide, H.; Kamiya, Y. The GA2 locus of Arabidopsis thaliana encodes ent-kaurene synthase of gibberellin biosynthesis. Plant Physiol. 1998, 116, 1271–1278. [Google Scholar] [CrossRef]
- Wang, Y.; Zhao, J.; Lu, W.; Deng, D. Gibberellin in plant height control: Old player, new story. Plant Cell Rep. 2017, 36, 391–398. [Google Scholar] [CrossRef]
- Hedden, P. The Current Status of Research on Gibberellin Biosynthesis. Plant Cell Physiol. 2020, 61, 1832–1849. [Google Scholar] [CrossRef]
- Silverstone, A.L.; Chang, C.; Krol, E.; Sun, T.P. Developmental regulation of the gibberellin biosynthetic gene GA1 in Arabidopsis thaliana. Plant J. 1997, 12, 9–19. [Google Scholar] [CrossRef] [PubMed]
- Tezuka, D.; Ito, A.; Mitsuhashi, W.; Toyomasu, T.; Imai, R. The rice ent-kaurene synthase like 2 encodes a functional ent-beyerene synthase. Biochem. Biophys. Res. Commun. 2015, 460, 766–771. [Google Scholar] [CrossRef]
- Helliwell, C.A.; Sullivan, J.A.; Mould, R.M.; Gray, J.C.; Peacock, W.J.; Dennis, E.S. A plastid envelope location of Arabidopsis ent-kaurene oxidase links the plastid and endoplasmic reticulum steps of the gibberellin biosynthesis pathway. Plant J. 2001, 28, 201–208. [Google Scholar] [CrossRef]
- Wu, H.; Bai, B.; Lu, X.; Li, H. A gibberellin-deficient maize mutant exhibits altered plant height, stem strength and drought tolerance. Plant Cell Rep. 2023, 42, 1687–1699. [Google Scholar] [CrossRef] [PubMed]
- Gao, Y.; Huang, S.; Qu, G.; Fu, W.; Zhang, M.; Liu, Z.; Feng, H. The mutation of ent-kaurene synthase, a key enzyme involved in gibberellin biosynthesis, confers a non-heading phenotype to Chinese cabbage (Brassica rapa L. ssp. pekinensis). Hortic. Res. 2020, 7, 178. [Google Scholar] [CrossRef] [PubMed]
- Li, Z.F.; Guo, Y.; Ou, L.; Hong, H.; Wang, J.; Liu, Z.X.; Guo, B.; Zhang, L.; Qiu, L. Identification of the dwarf gene GmDW1 in soybean (Glycine max L.) by combining mapping-by-sequencing and linkage analysis. Theor. Appl. Genet. 2018, 131, 1001–1016. [Google Scholar] [CrossRef]
- Miyazaki, S.; Nakajima, M.; Kawaide, H. Hormonal diterpenoids derived from ent-kaurenoic acid are involved in the blue-light avoidance response of Physcomitrella patens. Plant Signal. Behav. 2015, 10, e989046. [Google Scholar] [CrossRef]
- Hayashi, K.; Horie, K.; Hiwatashi, Y.; Kawaide, H.; Yamaguchi, S.; Hanada, A.; Nakashima, T.; Nakajima, M.; Mander, L.N.; Yamane, H.; et al. Endogenous diterpenes derived from ent-kaurene, a common gibberellin precursor, regulate protonema differentiation of the moss Physcomitrella patens. Plant Physiol. 2010, 153, 1085–1097. [Google Scholar] [CrossRef] [PubMed]
- Shimane, M.; Ueno, Y.; Morisaki, K.; Oogami, S.; Natsume, M.; Hayashi, K.; Nozaki, H.; Kawaide, H. Molecular evolution of the substrate specificity of ent-kaurene synthases to adapt to gibberellin biosynthesis in land plants. Biochem. J. 2014, 462, 539–546. [Google Scholar] [CrossRef] [PubMed]
- Zhou, K.; Xu, M.; Tiernan, M.; Xie, Q.; Toyomasu, T.; Sugawara, C.; Oku, M.; Usui, M.; Mitsuhashi, W.; Chono, M.; et al. Functional characterization of wheat ent-kaurene(-like) synthases indicates continuing evolution of labdane-related diterpenoid metabolism in the cereals. Phytochemistry 2012, 84, 47–55. [Google Scholar] [CrossRef] [PubMed]
- Itoh, A.; Nakazato, S.; Wakabayashi, H.; Hamano, A.; Shenton, M.R.; Miyamoto, K.; Mitsuhashi, W.; Okada, K.; Toyomasu, T. Functional kaurene-synthase-like diterpene synthases lacking a gamma domain are widely present in Oryza and related species. Biosci. Biotechnol. Biochem. 2021, 85, 1945–1952. [Google Scholar] [CrossRef] [PubMed]
- Toyomasu, T.; Shenton, M.R.; Okada, K. Evolution of Labdane-Related Diterpene Synthases in Cereals. Plant Cell Physiol. 2020, 61, 1850–1859. [Google Scholar] [CrossRef] [PubMed]
- Shimada, T.; Minato, S.; Hasegawa, Y.; Miyamoto, K.; Minato, Y.; Shenton, M.R.; Okada, K.; Kawaide, H.; Toyomasu, T. Characterization of diterpene synthase genes in Brachypodium distachyon, a monocotyledonous model plant, provides evolutionary insight into their multiple homologs in cereals. Biosci. Biotechnol. Biochem. 2023, 88, 8–15. [Google Scholar] [CrossRef] [PubMed]
- Toyomasu, T.; Kawaide, H.; Ishizaki, A.; Shinoda, S.; Otsuka, M.; Mitsuhashi, W.; Sassa, T. Cloning of a full-length cDNA encoding ent-kaurene synthase from Gibberella fujikuroi: Functional analysis of a bifunctional diterpene cyclase. Biosci. Biotechnol. Biochem. 2000, 64, 660–664. [Google Scholar] [CrossRef] [PubMed]
- Kawaide, H.; Imai, R.; Sassa, T.; Kamiya, Y. ent-kaurene synthase from the fungus Phaeosphaeria sp. L487. cDNA isolation, characterization, and bacterial expression of a bifunctional diterpene cyclase in fungal gibberellin biosynthesis. J. Biol. Chem. 1997, 272, 21706–21712. [Google Scholar] [CrossRef] [PubMed]
- Hayashi, K.; Kawaide, H.; Notomi, M.; Sakigi, Y.; Matsuo, A.; Nozaki, H. Identification and functional analysis of bifunctional ent-kaurene synthase from the moss Physcomitrella patens. FEBS Lett. 2006, 580, 6175–6181. [Google Scholar] [CrossRef]
- Anterola, A.; Shanle, E.; Mansouri, K.; Schuette, S.; Renzaglia, K. Gibberellin precursor is involved in spore germination in the moss Physcomitrella patens. Planta 2009, 229, 1003–1007. [Google Scholar] [CrossRef]
- Prisic, S.; Xu, J.; Coates, R.M.; Peters, R.J. Probing the role of the DXDD motif in Class II diterpene cyclases. Chembiochem 2007, 8, 869–874. [Google Scholar] [CrossRef] [PubMed]
- Christianson, D.W. Structural biology and chemistry of the terpenoid cyclases. Chem. Rev. 2006, 106, 3412–3442. [Google Scholar] [CrossRef] [PubMed]
- Yamaguchi, S. Gibberellin metabolism and its regulation. Annu. Rev. Plant Biol. 2008, 59, 225–251. [Google Scholar] [CrossRef] [PubMed]
- Cho, M.H.; Lee, S.W. Phenolic Phytoalexins in Rice: Biological Functions and Biosynthesis. Int. J. Mol. Sci. 2015, 16, 29120–29133. [Google Scholar] [CrossRef] [PubMed]
- Kariya, K.; Ube, N.; Ueno, M.; Teraishi, M.; Okumoto, Y.; Mori, N.; Ueno, K.; Ishihara, A. Natural variation of diterpenoid phytoalexins in cultivated and wild rice species. Phytochemistry 2020, 180, 112518. [Google Scholar] [CrossRef] [PubMed]
- Xu, M.; Wilderman, P.R.; Morrone, D.; Xu, J.; Roy, A.; Margis-Pinheiro, M.; Upadhyaya, N.M.; Coates, R.M.; Peters, R.J. Functional characterization of the rice kaurene synthase-like gene family. Phytochemistry 2007, 68, 312–326. [Google Scholar] [CrossRef] [PubMed]
- Toyomasu, T.; Miyamoto, K.; Shenton, M.R.; Sakai, A.; Sugawara, C.; Horie, K.; Kawaide, H.; Hasegawa, M.; Chuba, M.; Mitsuhashi, W.; et al. Characterization and evolutionary analysis of ent-kaurene synthase like genes from the wild rice species Oryza rufipogon. Biochem. Biophys. Res. Commun. 2016, 480, 402–408. [Google Scholar] [CrossRef] [PubMed]
- Fu, J.; Ren, F.; Lu, X.; Mao, H.; Xu, M.; Degenhardt, J.; Peters, R.J.; Wang, Q. A Tandem Array of ent-kaurene synthases in Maize with Roles in Gibberellin and More Specialized Metabolism. Plant Physiol. 2016, 170, 742–751. [Google Scholar] [CrossRef]
- Zhang, M.; Cao, Y.; Wang, Z.; Wang, Z.-q.; Shi, J.; Liang, X.; Song, W.; Chen, Q.; Lai, J.; Jiang, C. A retrotransposon in an HKT1 family sodium transporter causes variation of leaf Na+ exclusion and salt tolerance in maize. New Phytologist. 2018, 217, 1161–1176. [Google Scholar] [CrossRef]
- Zhang, M.; Liang, X.; Wang, L.; Cao, Y.; Song, W.; Shi, J.; Lai, J.; Jiang, C. A HAK family Na(+) transporter confers natural variation of salt tolerance in maize. Nat. Plants 2019, 5, 1297–1308. [Google Scholar] [CrossRef]
- Frisse, A.; Pimenta, M.J.; Lange, T. Expression studies of gibberellin oxidases in developing pumpkin seeds. Plant Physiol. 2003, 131, 1220–1227. [Google Scholar] [CrossRef] [PubMed]
- Cai, M.; Zhu, S.; Wu, M.; Zheng, X.; Wang, J.; Zhou, L.; Zheng, T.; Cui, S.; Zhou, S.; Li, C.; et al. DHD4, a CONSTANS-like family transcription factor, delays heading date by affecting the formation of the FAC complex in rice. Mol. Plant 2021, 14, 330–343. [Google Scholar] [CrossRef] [PubMed]
- Teng, Y.; Cai, M.; Xie, Q.; Liu, Q.; Zhang, H.; Chen, T. BEAR1, a bHLH transcription factor, controls seedling growth by regulating gibberellins biosynthesis in rice. Crop J. 2023, 11, 744–755. [Google Scholar] [CrossRef]
- Margis-Pinheiro, M.; Zhou, X.R.; Zhu, Q.H.; Dennis, E.S.; Upadhyaya, N.M. Isolation and characterization of a Ds-tagged rice (Oryza sativa L.) GA-responsive dwarf mutant defective in an early step of the gibberellin biosynthesis pathway. Plant Cell Rep. 2005, 23, 819–833. [Google Scholar] [CrossRef] [PubMed]
- Miyamoto, K.; Fujita, M.; Shenton, M.R.; Akashi, S.; Sugawara, C.; Sakai, A.; Horie, K.; Hasegawa, M.; Kawaide, H.; Mitsuhashi, W.; et al. Evolutionary trajectory of phytoalexin biosynthetic gene clusters in rice. Plant J. 2016, 87, 293–304. [Google Scholar] [CrossRef] [PubMed]
- Kitaoka, N.; Zhang, J.; Oyagbenro, R.K.; Brown, B.; Wu, Y.; Yang, B.; Li, Z.; Peters, R.J. Interdependent evolution of biosynthetic gene clusters for momilactone production in rice. Plant Cell 2021, 33, 290–305. [Google Scholar] [CrossRef] [PubMed]
- Sakamoto, T.; Miura, K.; Itoh, H.; Tatsumi, T.; Ueguchi-Tanaka, M.; Ishiyama, K.; Kobayashi, M.; Agrawal, G.K.; Takeda, S.; Abe, K.; et al. An overview of gibberellin metabolism enzyme genes and their related mutants in rice. Plant Physiol. 2004, 134, 1642–1653. [Google Scholar] [CrossRef]
- Chen, W.; Chen, L.; Zhang, X.; Yang, N.; Guo, J.; Wang, M.; Ji, S.; Zhao, X.; Yin, P.; Cai, L.; et al. Convergent selection of a WD40 protein that enhances grain yield in maize and rice. Science 2022, 375, eabg7985. [Google Scholar] [CrossRef] [PubMed]
- Fleet, C.M.; Yamaguchi, S.; Hanada, A.; Kawaide, H.; David, C.J.; Kamiya, Y.; Sun, T.-p. Overexpression of AtCPS and AtKS in Arabidopsis Confers Increased ent-Kaurene Production But No Increase in Bioactive Gibberellins. Plant Physiol. 2003, 132, 830–839. [Google Scholar] [CrossRef]
- Okada, A.; Okada, K.; Miyamoto, K.; Koga, J.; Shibuya, N.; Nojiri, H.; Yamane, H. OsTGAP1, a bZIP transcription factor, coordinately regulates the inductive production of diterpenoid phytoalexins in rice. J. Biol. Chem. 2009, 284, 26510–26518. [Google Scholar] [CrossRef]
- Wang, L.; Fu, J.; Shen, Q.; Wang, Q. OsWRKY10 extensively activates multiple rice diterpenoid phytoalexin biosynthesis genes to enhance rice blast resistance. Plant J. 2023, 115, 758–771. [Google Scholar] [CrossRef] [PubMed]
- Sun, M.; Cai, M.; Zeng, Q.; Han, Y.; Zhang, S.; Wang, Y.; Xie, Q.; Chen, Y.; Zeng, Y.; Chen, T. Genome-Wide Identification and Expression Analysis of UBiA Family Genes Associated with Abiotic Stress in Sunflowers (Helianthus annuus L.). Int. J. Mol. Sci. 2023, 24, 1883. [Google Scholar] [CrossRef] [PubMed]
- Han, Y.; Cai, M.; Zhang, S.; Chai, J.; Sun, M.; Wang, Y.; Xie, Q.; Chen, Y.; Wang, H.; Chen, T. Genome-Wide Identification of AP2/ERF Transcription Factor Family and Functional Analysis of DcAP2/ERF#96 Associated with Abiotic Stress in Dendrobium catenatum. Int. J. Mol. Sci. 2022, 23, 3603. [Google Scholar] [CrossRef] [PubMed]
- Chen, C.; Chen, H.; Zhang, Y.; Thomas, H.R.; Frank, M.H.; He, Y.; Xia, R. TBtools: An Integrative Toolkit Developed for Interactive Analyses of Big Biological Data. Mol. Plant 2020, 13, 1194–1202. [Google Scholar] [CrossRef] [PubMed]
- Kumar, S.; Stecher, G.; Tamura, K. MEGA7: Molecular Evolutionary Genetics Analysis Version 7.0 for Bigger Datasets. Mol. Biol. Evol. 2016, 33, 1870–1874. [Google Scholar] [CrossRef] [PubMed]
- Wang, J.; Chitsaz, F.; Derbyshire, M.K.; Gonzales, N.R.; Gwadz, M.; Lu, S.; Marchler, G.H.; Song, J.S.; Thanki, N.; Yamashita, R.A.; et al. The conserved domain database in 2023. Nucleic Acids Res. 2023, 51, D384–D388. [Google Scholar] [CrossRef] [PubMed]
- Bailey, T.L.; Johnson, J.; Grant, C.E.; Noble, W.S. The MEME Suite. Nucleic Acids Res. 2015, 43, W39–W49. [Google Scholar] [CrossRef]
- Robert, X.; Gouet, P. Deciphering key features in protein structures with the new ENDscript server. Nucleic Acids Res. 2014, 42, W320–W324. [Google Scholar] [CrossRef]








| Species | Protein ID | Rename | Number of Amino Acids | MW (Da) | PI | 
|---|---|---|---|---|---|
| Selaginella moellendorffii | XP_024539099.1 | SmKSL1 | 754 | 86,571.79 | 6.45 | 
| XP_024525392.1 | SmKSL2 | 772 | 88,726.37 | 6.49 | |
| XP_024539123.1 | SmKSL3 | 752 | 86,068.1 | 6.23 | |
| XP_024525512.1 | SmKSL4 | 758 | 86,811.87 | 6.06 | |
| Arabidopsis thaliana | NP_178064.1 | AtKSL1 | 785 | 89,622.17 | 5.65 | 
| NP_564772.1 | AtKSL2 | 877 | 101,895.31 | 6.12 | |
| Brassica napus | XP_048592391.1 | BnKSL1 | 779 | 89,030.61 | 5.25 | 
| XP_022560479.1 | BnKSL2 | 781 | 89,085.62 | 5.4 | |
| XP_013718286.1 | BnKSL3 | 872 | 101,213.18 | 5.71 | |
| XP_013690843.2 | BnKSL4 | 870 | 101,147.98 | 5.79 | |
| Nicotiana tabacum | XP_016473917.1 | NtKSL1 | 841 | 94,993.35 | 5.98 | 
| XP_016507998.1 | NtKSL2 | 847 | 95,694.9 | 5.66 | |
| XP_016497928.1 | NtKSL3 | 747 | 86,923.71 | 5.65 | |
| XP_016485246.1 | NtKSL4 | 797 | 91,793.03 | 5.58 | |
| XP_016506641.1 | NtKSL5 | 797 | 91,831.18 | 5.78 | |
| XP_016453352.1 | NtKSL6 | 753 | 87,080.29 | 5.49 | |
| XP_016495633.1 | NtKSL7 | 863 | 98,863.6 | 6.02 | |
| XP_016493341.1 | NtKSL8 | 865 | 98,910.15 | 6.43 | |
| Glycine max | XP_006585394.1 | GmKSL1 | 834 | 95,150.3 | 6.16 | 
| XP_040864136.1 | GmKSL2 | 836 | 96,446.96 | 6.3 | |
| Phalaenopsis equestris | XP_020579527.1 | PeKSL1 | 799 | 90,548.33 | 5.74 | 
| XP_020599757.1 | PeKSL2 | 841 | 95,840.83 | 5.93 | |
| XP_020588364.1 | PeKSL3 | 896 | 101,568.45 | 6.25 | |
| XP_020576697.1 | PeKSL4 | 845 | 97,840.56 | 6.26 | |
| Helianthus annuus | XP_022027301.1 | HaKSL1 | 786 | 90,239.11 | 5.8 | 
| XP_035840816.1 | HaKSL2 | 774 | 88,384.53 | 5.15 | |
| XP_035840815.1 | HaKSL3 | 772 | 88,103.09 | 5.22 | |
| XP_022018205.1 | HaKSL4 | 803 | 91,637.34 | 5.32 | |
| XP_022017950.1 | HaKSL5 | 774 | 88,098.23 | 5.03 | |
| XP_022042326.1 | HaKSL6 | 831 | 96,102.28 | 5.61 | |
| Lactuca sativa | XP_042756891.1 | LsKSL1 | 818 | 92,809.35 | 5.62 | 
| XP_023729144.1 | LsKSL2 | 794 | 90,505.71 | 5.75 | |
| XP_023752639.1 | LsKSL3 | 843 | 97,936.55 | 5.74 | |
| Oryza sativa | XP_015633583.1 | OsKSL1 | 842 | 94,956.28 | 5.2 | 
| XP_015633664.1 | OsKSL2 | 813 | 92,036.64 | 6.1 | |
| XP_025878382.1 | OsKSL3 | 819 | 90,986.5 | 5.1 | |
| XP_025880472.1 | OsKSL4 | 763 | 86,820.23 | 5.18 | |
| XP_015634420.1 | OsKSL5 | 819 | 91,265.02 | 5.82 | |
| XP_015618915.1 | OsKSL6 | 815 | 91,929.82 | 5.63 | |
| XP_015625948.1 | OsKSL7 | 821 | 92,376.71 | 5.48 | |
| XP_015617512.1 | OsKSL8 | 822 | 90,258.11 | 5.41 | |
| XP_015625944.1 | OsKSL9 | 836 | 94,130.9 | 5.57 | |
| Zea mays | NP_001169726.1 | ZmKSL1 | 848 | 95,107.22 | 5.21 | 
| XP_023158035.1 | ZmKSL2 | 828 | 92,497.13 | 6.38 | |
| NP_001146027.1 | ZmKSL3 | 800 | 89,179.11 | 5.3 | |
| NP_001348116.1 | ZmKSL4 | 802 | 90,809.89 | 6 | |
| NP_001348122.1 | ZmKSL5 | 840 | 94,759.96 | 5.51 | |
| Arachis hypogaea | XP_025610006.1 | AhKSL1 | 799 | 91,257.36 | 5.68 | 
| XP_025672039.1 | AhKSL2 | 799 | 91,234.32 | 5.72 | |
| Hordeum vulgare | XP_044967658.1 | HvKSL1 | 850 | 95,794.79 | 6.04 | 
| XP_044967650.1 | HvKSL2 | 752 | 85,663.93 | 5.83 | |
| XP_044968830.1 | HvKSL3 | 779 | 88,905.02 | 5.31 | |
| XP_044947960.1 | HvKSL4 | 848 | 96,556.59 | 6.6 | |
| XP_044969121.1 | HvKSL5 | 835 | 94,720.6 | 5.58 | |
| Pisum sativum | XP_050917776.1 | PsKSL1 | 798 | 90,970.91 | 5.92 | 
| XP_050902783.1 | PsKSL2 | 811 | 93,694.93 | 7.29 | |
| XP_050903277.1 | PsKSL3 | 805 | 93,346.48 | 6.62 | |
| Solanum lycopersicum | NP_001307929.1 | SlKSL1 | 820 | 92,593.64 | 6.02 | 
| NP_001234629.1 | SlKSL2 | 778 | 90,819.41 | 6.62 | |
| XP_010324501.1 | SlKSL3 | 771 | 90,420.53 | 6.24 | |
| XP_025888303.1 | SlKSL4 | 726 | 85,054.02 | 6.43 | |
| NP_001289840.1 | SlKSL5 | 821 | 95,168.79 | 6.55 | |
| Solanum tuberosum | XP_006346019.1 | StKSL1 | 826 | 93,374.76 | 6.57 | 
| XP_015170847.1 | StKSL2 | 779 | 91,009.28 | 5.82 | |
| XP_015162412.1 | StKSL3 | 829 | 95,979.35 | 6.45 | |
| Sorghum bicolor | XP_021319614.1 | SbKSL1 | 808 | 91,045.28 | 5.8 | 
| Vigna radiata | XP_014499923.1 | VrKSL1 | 786 | 89,825.19 | 5.84 | 
| XP_022639296.1 | VrKSL2 | 836 | 95,775.88 | 5.96 | |
| Gossypium hirsutum | NP_001314116.1 | GhKSL1 | 780 | 89,076.64 | 5.9 | 
| XP_016701676.2 | GhKSL2 | 780 | 88,961.54 | 6.07 | |
| XP_016698390.2 | GhKSL3 | 771 | 88,182.81 | 5.13 | |
| XP_040949849.1 | GhKSL4 | 847 | 96,284.19 | 5.35 | |
| XP_016698869.1 | GhKSL5 | 849 | 96,891.9 | 5.39 | |
| Triticum aestivum | XP_044325790.1 | TaKSL1 | 846 | 95,122.97 | 6.4 | 
| XP_044333990.1 | TaKSL2 | 852 | 95,793.99 | 6.62 | |
| XP_044458743.1 | TaKSL3 | 852 | 95,841.85 | 6.43 | |
| XP_044460415.1 | TaKSL4 | 950 | 105,991.71 | 5.97 | |
| XP_044460359.1 | TaKSL5 | 814 | 91,810.02 | 5.39 | |
| XP_044335649.1 | TaKSL6 | 771 | 87,797.28 | 5.45 | |
| XP_044335648.1 | TaKSL7 | 865 | 97,853.75 | 5.18 | |
| XP_044329066.1 | TaKSL8 | 862 | 97,315.15 | 6.01 | |
| XP_044318592.1 | TaKSL9 | 868 | 98,416.47 | 6.21 | |
| XP_044320364.1 | TaKSL10 | 857 | 96,689.59 | 6.4 | |
| XP_044325785.1 | TaKSL11 | 856 | 97,289.12 | 5.92 | |
| XP_044318496.1 | TaKSL12 | 908 | 101,745.39 | 5.61 | |
| XP_044335652.1 | TaKSL13 | 776 | 88,291.32 | 5.51 | |
| XP_044460363.1 | TaKSL14 | 776 | 88,189.19 | 5.66 | |
| XP_044318500.1 | TaKSL15 | 765 | 87,063.86 | 5.13 | |
| XP_044327332.1 | TaKSL16 | 837 | 95,184.83 | 6.2 | |
| XP_044452386.1 | TaKSL17 | 837 | 95,160.73 | 6.02 | |
| XP_044318934.1 | TaKSL18 | 835 | 95,125.68 | 5.84 | |
| XP_044318936.1 | TaKSL19 | 835 | 95,139.71 | 5.84 | |
| XP_044327331.1 | TaKSL20 | 837 | 94,852.07 | 5.4 | |
| XP_044452380.1 | TaKSL21 | 837 | 94,588.97 | 5.6 | |
| XP_044335422.1 | TaKSL22 | 839 | 94,704.17 | 5.53 | |
| XP_044452378.1 | TaKSL23 | 839 | 94,842.34 | 5.77 | |
| XP_044408678.1 | TaKSL24 | 716 | 81,002.53 | 5.12 | 
| Species | Total | Group 1 | Group 2 | Group 3 | |||
|---|---|---|---|---|---|---|---|
| 3-1 | 3-2 | 3-3 | 3-4 | ||||
| Sm | 4 | 4 | - | - | - | - | - | 
| At | 2 | - | 1 | - | 1 | - | - | 
| Bn | 4 | - | 2 | - | 2 | - | - | 
| Pe | 4 | - | 1 | - | - | 3 | - | 
| Nt | 8 | - | 2 | 4 | 2 | - | - | 
| Sl | 5 | - | 1 | 3 | 1 | - | - | 
| St | 3 | - | 1 | 1 | 1 | - | - | 
| Ls | 3 | - | 1 | - | 2 | - | - | 
| Ha | 6 | - | 1 | - | 5 | - | - | 
| Gm | 2 | - | 1 | - | 1 | - | - | 
| Ps | 3 | - | 2 | - | 1 | - | - | 
| Vr | 2 | - | 1 | - | 1 | - | - | 
| Ah | 2 | - | - | - | 2 | - | - | 
| Gh | 5 | - | 3 | - | 2 | - | - | 
| Os | 9 | - | - | - | - | - | 9 | 
| Zm | 5 | - | - | - | - | - | 5 | 
| Ta | 21 | - | - | - | - | - | 21 | 
| Hv | 5 | - | - | - | - | - | 5 | 
| Sb | 1 | - | - | - | - | - | 1 | 
| Disclaimer/Publisher’s Note: The statements, opinions and data contained in all publications are solely those of the individual author(s) and contributor(s) and not of MDPI and/or the editor(s). MDPI and/or the editor(s) disclaim responsibility for any injury to people or property resulting from any ideas, methods, instructions or products referred to in the content. | 
© 2024 by the authors. Licensee MDPI, Basel, Switzerland. This article is an open access article distributed under the terms and conditions of the Creative Commons Attribution (CC BY) license (https://creativecommons.org/licenses/by/4.0/).
Share and Cite
Teng, Y.; Wang, Y.; Zhang, Y.; Xie, Q.; Zeng, Q.; Cai, M.; Chen, T. Genome-Wide Identification and Expression Analysis of ent-kaurene synthase-like Gene Family Associated with Abiotic Stress in Rice. Int. J. Mol. Sci. 2024, 25, 5513. https://doi.org/10.3390/ijms25105513
Teng Y, Wang Y, Zhang Y, Xie Q, Zeng Q, Cai M, Chen T. Genome-Wide Identification and Expression Analysis of ent-kaurene synthase-like Gene Family Associated with Abiotic Stress in Rice. International Journal of Molecular Sciences. 2024; 25(10):5513. https://doi.org/10.3390/ijms25105513
Chicago/Turabian StyleTeng, Yantong, Yingwei Wang, Yutong Zhang, Qinyu Xie, Qinzong Zeng, Maohong Cai, and Tao Chen. 2024. "Genome-Wide Identification and Expression Analysis of ent-kaurene synthase-like Gene Family Associated with Abiotic Stress in Rice" International Journal of Molecular Sciences 25, no. 10: 5513. https://doi.org/10.3390/ijms25105513
APA StyleTeng, Y., Wang, Y., Zhang, Y., Xie, Q., Zeng, Q., Cai, M., & Chen, T. (2024). Genome-Wide Identification and Expression Analysis of ent-kaurene synthase-like Gene Family Associated with Abiotic Stress in Rice. International Journal of Molecular Sciences, 25(10), 5513. https://doi.org/10.3390/ijms25105513
 
        


 
       