Transcriptome Analysis of Sesame (Sesamum indicum L.) Reveals the LncRNA and mRNA Regulatory Network Responding to Low Nitrogen Stress
Abstract
1. Introduction
2. Results
2.1. Effect of N Level on Growth Performances of Two Sesame Varieties
2.2. RNA Sequencing Results
2.3. Identification of DEGs
2.4. GO (Gene Ontology) and KEGG (Kyoto Encyclopedia of Genes and Genomes) Enrichment Analysis of LN Tolerance-Related DEGs
2.5. Identification of DELs
2.6. Identification and Enrichment Analyses of Target Genes of DELs
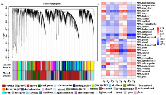
2.7. WGCNA Identifies Candidate Modules Associated with Low Nitrogen Response
2.8. Regulatory Network Mediated by LncRNAs and Their Target Genes
3. Discussion
4. Materials and Methods
4.1. Plant Materials and Treatment
4.2. RNA Extraction and Library Construction for Illumina Sequence
4.3. Data Filtering and Mapping Reads to the Genome
4.4. Identification of LncRNAs
4.5. Differential Expression Analysis of Genes LncRNAs
4.6. GO Term and KEGG Pathway Enrichment Analysis
4.7. Prediction of LncRNA Targets
4.8. Weight Gene Co-Expression Network Construct and Analysis
4.9. Validation of RNA-Seq Analysis through qRT-PCR
4.10. Statistical Analysis
5. Conclusions
Supplementary Materials
Author Contributions
Funding
Institutional Review Board Statement
Informed Consent Statement
Data Availability Statement
Conflicts of Interest
References
- Couch, A.; Jani, A.; Mulvaney, M.; Hochmuth, G.; Bennett, J.; Gloaguen, R.; Langham, R.; Rowland, D. Nitrogen accumulation, partitioning, and remobilization by diverse sesame cultivars in the humid southeastern USA. Field Crop. Res. 2017, 203, 55–64. [Google Scholar] [CrossRef]
- Kant, S.; Bi, Y.M.; Rothstein, S.J. Understanding plant response to nitrogen limitation for the improvement of crop nitrogen use efficiency. J. Exp. Bot. 2011, 62, 1499–1509. [Google Scholar] [CrossRef] [PubMed]
- Jaynes, D.B.; Colvin, T.S. Corn yield and nitrate loss in subsurface drainage from midseason nitrogen fertilizer application. Agron. J. 2006, 98, 1479–1487. [Google Scholar] [CrossRef]
- Zhang, X.Y.; Zhang, Q.W.; Zhang, H.; Hafiz, A.H.; Muhammad, S.; Yang, Z.L. Pathways of nitrogen loss and optimized nitrogen management for a rice cropping system in arid irrigation region, northwest China. J. Environ. Manag. 2020, 268, 110702. [Google Scholar]
- Tilman, D.; Cassman, K.G.; Matson, P.A.; Naylor, R.; Polasky, S. Agricultural sustainability and intensive production practices. Nature 2002, 418, 671–677. [Google Scholar] [CrossRef] [PubMed]
- Qiu, D.F.; Wu, Y.; Xia, K.F.; Zhang, M.Y.; Zhang, Z.J.; Tian, Z.H. Genome-Wide Identification and Characterization of Long Non-Coding RNAs in Roots of Rice Seedlings under Nitrogen Deficiency. Plants 2023, 12, 4047. [Google Scholar] [CrossRef] [PubMed]
- Liu, P.; Zhang, Y.C.; Zou, C.Y.; Yang, C.; Pan, G.T.; Ma, L.L.; Shen, Y.O. Integrated analysis of long non-coding RNAs and mRNAs reveals the regulatory network of maize seedling root responding to salt stress. BMC Genom. 2022, 23, 50. [Google Scholar] [CrossRef] [PubMed]
- Sun, X.; Zheng, H.X.; Sui, N. Regulation mechanism of long non-coding RNA in plant response to stress. Biochem. Biophys. Res. Commun. 2018, 503, 402–407. [Google Scholar] [CrossRef] [PubMed]
- Kopp, F.; Mendell, J.T. Functional Classification and experimental dissection of long noncoding RNAs. Cell 2013, 172, 393–407. [Google Scholar] [CrossRef] [PubMed]
- Yuan, J.P.; Zhang, Y.; Dong, J.S.; Sun, Y.Z.; Lim, B.L.; Liu, D.; Lu, Z.J. Systematic characterization of novel lncRNAs responding to phosphate starvation in Arabidopsis thaliana. BMC Genom. 2016, 17, 655. [Google Scholar] [CrossRef]
- Zhou, R.; Sanz-Jimenez, P.; Zhu, X.T.; Feng, J.W.; Shao, L.; Song, J.M.; Chen, L.L. Analysis of rice transcriptome reveals the LncRNA/CircRNA regulation in tissue development. Rice 2021, 14, 14. [Google Scholar] [CrossRef] [PubMed]
- Zhang, X.P.; Dong, J.; Deng, F.N.; Wang, W.; Chen, Y.Y.; Song, L.R.; Hu, M.J.; Shen, J.; Xu, Q.J.; Shen, F.F. The long non-coding RNA lncRNA973 is involved in cotton response to salt stress. BMC Plant Biol. 2019, 19, 459. [Google Scholar] [CrossRef] [PubMed]
- Li, C.D.; Nong, W.Y.; Zhao, S.C.; Lin, X.; Xie, Y.C.; Cheng, M.Y.; Xiao, Z.X.; Wong, A.Y.P.; Chan, T.F.; Hui, J.H.L.; et al. Differential microRNA expression, microRNA arm switching, and microRNA: Long noncoding RNA interaction in response to salinity stress in soybean. BMC Genom. 2022, 23, 65. [Google Scholar] [CrossRef]
- Zhou, H.; Ren, F.; Wang, X.; Qiu, K.L.; Sheng, Y.; Xie, Q.M.; Shi, P.; Zhang, J.Y.; Pan, H.F. Genome-wide identification and characterization of long noncoding RNAs during peach (Prunus persica) fruit development and ripening. Sci. Rep. 2022, 12, 11044. [Google Scholar] [CrossRef] [PubMed]
- Lv, Y.D.; Liang, Z.K.; Ge, M.; Wei, C.; Qi, W.C.; Zhang, T.F.; Lin, F.; Peng, Z.H.; Zhao, H. Genome-wide identification and functional prediction of nitrogen-responsive intergenic and intronic long non-coding RNAs in maize (Zea mays L.). BMC Genom. 2016, 17, 350. [Google Scholar] [CrossRef]
- Chen, M.; Wang, C.L.; Bao, H.; Chen, H.; Wang, Y.W. Genome-wide identification and characterization of novel lncRNAs in Populus under nitrogen deficiency. Mol. Genet. Genom. 2016, 291, 1663–1680. [Google Scholar] [CrossRef]
- Uzun, B.; Arslan, Ç.; Furat, Ş. Variation in fatty acid compositions, oil content and oil yield in a germplasm collection of sesame (Sesamum indicum L.). J. Am. Oil Chem. Soc. 2008, 85, 1135–1142. [Google Scholar] [CrossRef]
- Sabannavar, S.J.; Lakshman, H.C. Interactions between Azotobacter, Pseudomonas and Arbuscular Mycorrhizal Fungi on two varieties of sesamum indicum L. J. Agron. Crop Sci. 2011, 42, 2122–2133. [Google Scholar] [CrossRef]
- Gholamhoseini, M. Optimizing irrigation and nitrogen fertilization of Iranian sesame cultivars for grain yield and oil quality. J. Food Compos. Anal. 2022, 108, 104448. [Google Scholar] [CrossRef]
- Zebene, K.; Geleta, N. Effect of NPS fertilizer rates on yield and yield components of sesame (Sesamum indicum L.) varieties at uke, Western Ethiopia. J. Plant Sci. 2022, 10, 96–105. [Google Scholar]
- Dam, S.V.; Vosa, U.; Graaf, A.V.D.; Franke, L.; Magalhaes, J.P.D. Gene co-expression analysis for functional classification and gene-disease predictions. Brief Bioinform. 2018, 19, 575–592. [Google Scholar] [PubMed]
- Sinclair, T.R.; Rufty, T.W. Nitrogen and water resources commonly limit crop yield increases, not necessarily plant genetics. Glob Food Secur. 2012, 1, 94–98. [Google Scholar] [CrossRef]
- Sylvester-Bradley, R.; Kindred, D.R. Analysing nitrogen responses of cereals to prioritize routes to the improvement of nitrogen use efficiency. J. Exp. Bot. 2009, 60, 1939–1951. [Google Scholar] [CrossRef] [PubMed]
- Khan, S.; do Amaral Júnior, A.T.; Ferreira, F.R.A.; Kamphorst, S.H.; Gonçalves, G.M.B.; Freitas, M.S.M.; Silveira, V.; de Souza Filho, G.A.; do Amaral, J.F.T.; Smith, R.E.B.; et al. Limited nitrogen and plant growth stages discriminate well nitrogen use, uptake and utilization efficiency in Popcorn. Plants. 2020, 9, 893. [Google Scholar] [CrossRef] [PubMed]
- Ye, C.; Liu, Y.; Liu, J.Z.; Li, Y.D.; Sun, B.F.; Shu, S.F.; Wu, L.F. Simulation of the critical nitrogen dilution curve in Jiangxi double-cropped rice region based on leaf dry matter weight. PLoS ONE 2021, 16, e0259204. [Google Scholar] [CrossRef] [PubMed]
- Zhang, T.Z.; Liang, Q.; Li, C.Y.; Fu, S.; Kundu, J.K.; Zhou, X.P.; Wu, J.X. Transcriptome Analysis of Rice Reveals the lncRNA-mRNA Regulatory Network in Response to Rice Black-Streaked Dwarf Virus Infection. Viruses 2020, 12, 951. [Google Scholar] [CrossRef] [PubMed]
- Jampala, P.; Garhewal, A.; Lodha, M. Functions of long non-coding RNA in Arabidopsis thaliana. Plant Signal. Behav. 2021, 16, 1925440. [Google Scholar] [CrossRef] [PubMed]
- Khan, I.; Khan, S.; Akhoundian, M.; Shah, D.; Shah, S.S.; Jan, S.A. Biogenesis of Non-coding RNAs (ncRNAs) and Their Biological Role in Rice (Oryza sativa L.). Plant Mol. Biol. Report. 2023, 41, 333–344. [Google Scholar] [CrossRef]
- Ahmed, W.; Xia, Y.; Li, R.; Bai, G.; Siddique, K.H.; Guo, P. Non-coding RNAs: Functional roles in the regulation of stress response in Brassica crops. Genomics 2020, 112, 1419–1424. [Google Scholar] [CrossRef]
- Wang, Y.; Fan, X.; Lin, F.; He, G.; Terzaghi, W.; Zhu, D.; Deng, X.W. Arabidopsis noncoding RNA mediates control of photomorphogenesis by red light. Proc. Natl. Acad. Sci. USA 2014, 111, 10359–10364. [Google Scholar] [CrossRef]
- Liu, F.; Xu, Y.R.; Chang, K.X.; Li, S.N.; Liu, Z.G.; Qi, S.D.; Jia, J.B.; Zhang, M.; Crawford, N.M.; Wang, Y. The long noncoding RNA T5120 regulates nitrate response and assimilation in Arabidopsis. N. Phytol. 2019, 224, 117–131. [Google Scholar] [CrossRef] [PubMed]
- Wang, M.J.; Yuan, D.J.; Tu, L.L.; Gao, W.H.; He, Y.H.; Hu, H.Y.; Wang, P.C.; Liu, N.N.; Lindsey, K.; Zhang, X. Long noncoding RNAs and their proposed functions in fibre development of cotton (Gossypium spp.). N. Phytol. 2015, 207, 1181–1197. [Google Scholar] [CrossRef] [PubMed]
- Pang, J.; Zhang, X.; Ma, X.; Zhao, J. Spatio-Temporal Transcriptional Dynamics of Maize Long Non-Coding RNAs Responsive to Drought Stress. Genes 2019, 10, 138. [Google Scholar] [CrossRef] [PubMed]
- Léran, S.; Varala, K.; Boyer, J.C.; Chiurazzi, M.; Crawford, N.; Daniel-Vedele, F.; Lacombe, B. A unified nomenclature of NITRATE TRANSPORTER 1/PEPTIDE TRANSPORTER family members in plants. Trends Plant Sci. 2014, 19, 5–9. [Google Scholar] [CrossRef] [PubMed]
- Ali, I.; Ullah, S.; Iqbal, A.; Quan, Z.; Liang, H.; Ahmad, S.; Muhammad, I.; Amanullah, I.; Guo, Z.X.; Wei, S.Q.; et al. Combined application of biochar and nitrogen fertilizer promotes the activity of starch metabolism enzymes and the expression of related genes in rice in a dual cropping system. BMC Plant Biol. 2021, 21, 600. [Google Scholar] [CrossRef] [PubMed]
- García-Calderón, M.; Pérez-Delgado, C.M.; Palove-Balang, P.; Betti, M.; Márquez, A.J. Flavonoids and Isoflavonoids Biosynthesis in the Model Legume Lotus japonicus; Connections to Nitrogen Metabolism and Photorespiration. Plants 2020, 9, 774. [Google Scholar] [CrossRef] [PubMed]
- AbuQamar, S.F.; El-Tarabily, K.A.; Sham, A. Co-expression networks in predicting transcriptional gene regulation. Methods Mol. Biol. 2021, 2328, 1–11. [Google Scholar] [PubMed]
- Zhao, N.N.; Cui, S.L.; Li, X.K.; Liu, B.K.; Deng, H.T.; Liu, Y.R.; Hou, M.Y.; Yang, X.L.; Mu, G.J.; Liu, L.F. Transcriptome and Co-expression Network Analyses Reveal Differential Gene Expression and Pathways in Response to Severe Drought Stress in Peanut (Arachis hypogaea L.). Front Genet. 2021, 12, 672884. [Google Scholar] [CrossRef] [PubMed]
- Wang, H.C.; Ye, L.L.; Zhou, L.Z.; Yu, J.X.; Pang, B.; Zuo, D.; Gu, L.; Zhu, B.; Du, X.Y.; Wang, H.N. Co-expression network analysis of the transcriptome identified hub genes and pathways responding to saline-alkaline stress in sorghum bicolor L. Int. J. Mol. Sci. 2023, 24, 16831. [Google Scholar] [CrossRef]
- Dixon, R.A.; Paiva, N.L. Stress-induced phenylpropanoid metabolism. Plant Cell 1995, 7, 1085. [Google Scholar] [CrossRef]
- Sanchez-Ballesta, M.T.; Lafuente, M.T.; Zacarias, L.; Granell, A. Involvement of phenylalanine ammonia-lyase in the response of Fortune mandarin fruits to cold temperature. Physiol. Plant 2000, 108, 382–389. [Google Scholar] [CrossRef]
- Diaz, C.; Saliba-Colombani, V.; Loudet, O.; Belluomo, P.; Moreau, L.; Daniel-Vedele, F.; Morot-Gaudry, J.; Masclaux-Daubresse, C. Leaf yellowing and anthocyanin accumulation are two genetically independent strategies in response to nitrogen limitation in Arabidopsis thaliana. Plant Cell Physiol. 2006, 47, 74–83. [Google Scholar] [CrossRef]
- Stewart, A.J.; Bozonnet, S.; Mullen, W.; Jenkins, G.I.; Lean, M.E.J.; Crozier, A. Occurrence of flavonols in tomatoes and tomato-based products. J. Agr. Food Chem. 2000, 48, 2663–2669. [Google Scholar] [CrossRef] [PubMed]
- Ge, L.H.; Dou, Y.N.; Li, M.M.; Qu, P.J.; He, Z.; Liu, Y.; Xu, Z.S.; Chen, J.; Chen, M.; Ma, Y.Z. SiMYB3 in Foxtail Millet (Setaria italica) confers tolerance to low-Nitrogen stress by regulating root growth in transgenic plants. Int. J. Mol. Sci. 2023, 20, 5741. [Google Scholar] [CrossRef] [PubMed]
- He, X.; Qu, B.; Li, W.; Zhao, X.; Teng, W.; Ma, W.; Ren, Y. The nitrate inducible NAC transcription factor TaNAC2-5A controls nitrate response and increases wheat yield. Plant Physiol. 2015, 169, 1991–2005. [Google Scholar] [CrossRef]
- Zhang, P.Y.; Gao, T.M.; Su, X.Y.; Li, F.; Wang, D.Y.; Tian, Y.; Lu, H.L.; Miao, H.M.; Wei, S.L. Screening of nitrogen efficient varieties and construction of nitrogen efficiency assessment system at seedling stage of sesame (Sesamum indicum L.). J. Henan Agric. Sci. 2022, 51, 54–66. [Google Scholar]
- Langmead, B.; Salzberg, S.L. Fast gapped-read alignment with Bowtie 2. Nat. Methods. 2012, 9, 357–359. [Google Scholar] [CrossRef] [PubMed]
- Trapnell, C.; Pachter, L.; Salzberg, S.L. TopHat: Discovering splice junctions with RNA-Seq. Bioinformatics 2009, 25, 1105–1111. [Google Scholar] [CrossRef] [PubMed]
- Kerr, S.C.; Gaiti, F.; Tanurdzic, M. De novo plant transcriptome assembly and annotation using Illumina RNA-Seq reads. Methods Mol. Biol. 2019, 1933, 265–275. [Google Scholar]
- Sun, L.; Luo, H.T.; Bu, D.C.; Zhao, G.G.; Yu, K.T.; Zhang, C.H.; Liu, Y.N.; Chen, R.S.; Zhao, Y. Utilizing sequence intrinsic composition to classify protein-coding and long non-coding transcripts. Nucleic Acids Res. 2013, 41, e166. [Google Scholar] [CrossRef]
- Kang, Y.J.; Yang, D.C.; Kong, L.; Hou, M.; Meng, Y.Q.; Wei, L.; Gao, G. CPC2: A fast and accurate coding potential calculator based on sequence intrinsic features. Nucleic Acids Res. 2017, 45, W12–W16. [Google Scholar] [CrossRef] [PubMed]
- Wucher, V.; Legeai, F.; Hédan, B.; Rizk, G.; Lagoutte, L.; Leeb, T.; Jagannathan, V.; Cadieu, E.; David, A.; Lohi, H.; et al. FEELnc: A tool for long non-coding RNA annotation and its application to the dog transcriptome. Nucleic Acids Res. 2017, 45, e57. [Google Scholar] [CrossRef] [PubMed]
- Mistry, J.; Bateman, A.; Finn, R.D. Predicting active site residue annotations in the Pfam database. BMC Bioinform. 2007, 8, 298. [Google Scholar] [CrossRef] [PubMed]
- Trapnell, C.; Williams, B.A.; Pertea, G.; Mortazavi, A.; Kwan, G.; van Baren, M.J.; Salzberg, S.L.; Wold, B.J.; Pachter, L. Transcript assembly and quantification by RNA-Seq reveals unannotated transcripts and isoformswitching during cell differentiation. Nat. Biotechnol. 2010, 28, 511–515. [Google Scholar] [CrossRef] [PubMed]
- Robinson, M.D.; Oshlack, A. A scaling normalization method for differential expression analysis of RNA-seq data. Genome Biol. 2010, 11, R25. [Google Scholar] [CrossRef] [PubMed]
- Gao, Y.; Xu, H.; Shen, Y.Y.; Wang, J.B. Transcriptomic analysis of rice (Oryza sativa) endosperm using the RNA-Seq technique. Plant Mol. Biol. 2013, 81, 363–378. [Google Scholar] [CrossRef] [PubMed]
- Augustino, S.M.A.; Xu, Q.L.; Liu, X.Q.; Mi, S.Y.; Shi, L.Y.; Liu, Y.B.; Wen, H.; Wang, D.; Liu, L.; Zhang, Q.; et al. Integrated analysis of lncRNAs and mRNAs reveals key trans-target genes associated with ETECF4ac adhesion phenotype in porcine small intestine epithelial cells. BMC Genom. 2020, 21, 780. [Google Scholar] [CrossRef] [PubMed]
- Li, J.W.; Ma, W.; Zeng, P.; Wang, J.Y.; Geng, B.; Yang, J.C.; Cui, Q.H. LncTar: A tool for predicting the RNA targets of long noncoding RNAs. Brief Bioinform. 2015, 16, 806–902. [Google Scholar] [CrossRef]
- Shao, J.; Zhang, Y.; Fan, G.; Xin, Y.; Yao, Y. Transcriptome analysis identified a novel 3-LncRNA regulatory network of transthyretin attenuating glucose induced hRECs dysfunction in diabetic retinopathy. BMC Med. Genom. 2019, 12, 134. [Google Scholar] [CrossRef]
- Langfelder, P.; Horvath, S. WGCNA: An R package for weighted correlation network analysis. BMC Bioinform. 2008, 9, 559. [Google Scholar] [CrossRef]
- Wei, L.B.; Miao, H.M.; Zhao, R.H.; Han, X.H.; Zhang, T.D.; Zhang, H.Y. Identification and testing of reference genes for sesame gene expression analysis by quantitative real-time PCR. Planta 2013, 237, 873–889. [Google Scholar] [CrossRef] [PubMed]
- Schmittgen, T.D.; Livak, K.J. Analyzing real-time PCR data by the comparative CT method. Nat Protoc. 2008, 3, 1101–1108. [Google Scholar] [CrossRef] [PubMed]








| Traits | Tissue | ZZ | MD | ||||
|---|---|---|---|---|---|---|---|
| CK | LN | LN/CK | CK | LN | LN/CK | ||
| Dry weight (mg/plant DW) | Shoot | 448.50 ± 13.37 a | 190.33 ± 8.72 c | 0.42 | 346.67 ± 10.24 b | 102.67 ± 3.26 d | 0.30 |
| Root | 65.95 ± 4.10 bc | 91.50 ± 2.87 a | 1.39 | 58.10 ± 7.26 c | 71.80 ± 4.75 b | 1.24 | |
| N concentration (%) | Shoot | 7.07 ± 0.03 a | 3.94 ± 0.04 c | 0.56 | 6.51 ± 0.02 b | 3.37 ± 0.20 d | 0.52 |
| Root | 4.61 ± 0.15 a | 3.14 ± 0.19 c | 0.68 | 3.99 ± 0.17 b | 2.32 ± 0.25 f | 0.58 | |
| N accumulation (mg/plant DW) | Shoot | 31.69 ± 1.05 a | 7.49 ± 0.33 c | 0.24 | 22.56 ± 0.73 b | 3.46 ± 0.32 d | 0.15 |
| Root | 3.04 ± 1.11 a | 2.87 ± 0.09 a | 0.95 | 2.32 ± 0.30 b | 1.67 ± 0.13 c | 0.72 | |
Disclaimer/Publisher’s Note: The statements, opinions and data contained in all publications are solely those of the individual author(s) and contributor(s) and not of MDPI and/or the editor(s). MDPI and/or the editor(s) disclaim responsibility for any injury to people or property resulting from any ideas, methods, instructions or products referred to in the content. |
© 2024 by the authors. Licensee MDPI, Basel, Switzerland. This article is an open access article distributed under the terms and conditions of the Creative Commons Attribution (CC BY) license (https://creativecommons.org/licenses/by/4.0/).
Share and Cite
Zhang, P.; Li, F.; Tian, Y.; Wang, D.; Fu, J.; Rong, Y.; Wu, Y.; Gao, T.; Zhang, H. Transcriptome Analysis of Sesame (Sesamum indicum L.) Reveals the LncRNA and mRNA Regulatory Network Responding to Low Nitrogen Stress. Int. J. Mol. Sci. 2024, 25, 5501. https://doi.org/10.3390/ijms25105501
Zhang P, Li F, Tian Y, Wang D, Fu J, Rong Y, Wu Y, Gao T, Zhang H. Transcriptome Analysis of Sesame (Sesamum indicum L.) Reveals the LncRNA and mRNA Regulatory Network Responding to Low Nitrogen Stress. International Journal of Molecular Sciences. 2024; 25(10):5501. https://doi.org/10.3390/ijms25105501
Chicago/Turabian StyleZhang, Pengyu, Feng Li, Yuan Tian, Dongyong Wang, Jinzhou Fu, Yasi Rong, Yin Wu, Tongmei Gao, and Haiyang Zhang. 2024. "Transcriptome Analysis of Sesame (Sesamum indicum L.) Reveals the LncRNA and mRNA Regulatory Network Responding to Low Nitrogen Stress" International Journal of Molecular Sciences 25, no. 10: 5501. https://doi.org/10.3390/ijms25105501
APA StyleZhang, P., Li, F., Tian, Y., Wang, D., Fu, J., Rong, Y., Wu, Y., Gao, T., & Zhang, H. (2024). Transcriptome Analysis of Sesame (Sesamum indicum L.) Reveals the LncRNA and mRNA Regulatory Network Responding to Low Nitrogen Stress. International Journal of Molecular Sciences, 25(10), 5501. https://doi.org/10.3390/ijms25105501
