Syncytiotrophoblast Markers Are Downregulated in Placentas from Idiopathic Stillbirths
Abstract
1. Introduction
2. Results
2.1. Placental Samples Have Heterogeneous Gene Expression Patterns
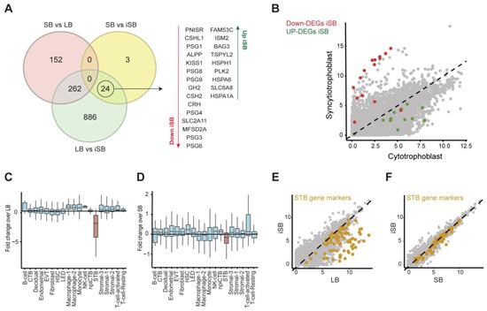
2.2. Differentially Expressed Genes in Idiopathic Stillbirth
2.3. Idiopathic Stillbirth Placental Samples Showed Dysregulation of Syncytiotrophoblast Markers
2.4. Immunohistochemical and Immunofluorescence Analysis
3. Discussion
4. Materials and Methods
4.1. Ethics and Placental Sample Collection
4.2. RNA and DNA Extraction
4.3. RNA-Seq Library Preparation and Sequencing Analysis
4.4. Pathway Enrichment Analysis
4.5. Cell-Type-Specific Gene Expression Signatures
4.6. Immunohistochemistry and Immunofluorescence
4.7. Imaging Analysis
4.8. Statistical Analysis
Supplementary Materials
Author Contributions
Funding
Institutional Review Board Statement
Informed Consent Statement
Data Availability Statement
Acknowledgments
Conflicts of Interest
References
- Metz, T.D.; Berry, R.S.; Fretts, R.C.; Reddy, U.M.; Turrentine, M.A. Management of Stillbirth. Obstet. Gynecol. 2020, 135, e110–e132. [Google Scholar] [CrossRef] [PubMed]
- Hug, L.; You, D.; Blencowe, H.; Mishra, A.; Wang, Z.; Fix, M.J.; Wakefield, J.; Moran, A.C.; Gaigbe-Togbe, V.; Suzuki, E.; et al. Global, regional, and national estimates and trends in stillbirths from 2000 to 2019: A systematic assessment. Lancet 2021, 398, 772–785. [Google Scholar] [CrossRef] [PubMed]
- Kelly, K.; Meaney, S.; Leitao, S.; O’donoghue, K. A review of stillbirth definitions: A rationale for change. Eur. J. Obstet. Gynecol. Reprod. Biol. 2020, 256, 235–245. [Google Scholar] [CrossRef]
- Lawn, J.E.; Blencowe, H.M.; Waiswa, P.; Amouzou, A.; Mathers, C.; Hogan, D.; Flenady, V.; Frøen, J.F.; Qureshi, Z.U.; Calderwood, C.; et al. Stillbirths: Rates, risk factors, and acceleration towards 2030. Lancet 2016, 387, 587–603. [Google Scholar] [CrossRef] [PubMed]
- Smith, R.; Maiti, K.; Aitken, R. Unexplained antepartum stillbirth: A consequence of placental aging? Placenta 2013, 34, 310–313. [Google Scholar] [CrossRef] [PubMed]
- Hoffman, M.K. The great obstetrical syndromes and the placenta. BJOG Int. J. Obstet. Gynaecol. 2023, 130, 8–15. [Google Scholar] [CrossRef]
- Cindrova-Davies, T.; Sferruzzi-Perri, A.N. Human placental development and function. Semin. Cell Dev. Biol. 2022, 131, 66–77. [Google Scholar] [CrossRef] [PubMed]
- Jaremek, A.; Jeyarajah, M.J.; Bhattad, G.J.; Renaud, S.J. Omics Approaches to Study Formation and Function of Human Placental Syncytiotrophoblast. Front. Cell Dev. Biol. 2021, 9, 674162. [Google Scholar] [CrossRef]
- Vasconcelos, S.; Caniçais, C.; Lopes, S.M.C.d.S.; Marques, C.J.; Dória, S. The role of DNA hydroxymethylation and TET enzymes in placental development and pregnancy outcome. Clin. Epigenetics 2023, 15, 66. [Google Scholar] [CrossRef]
- Yabe, S.; Alexenko, A.P.; Amita, M.; Yang, Y.; Schust, D.J.; Sadovsky, Y.; Ezashi, T.; Roberts, R.M. Comparison of syncytiotrophoblast generated from human embryonic stem cells and from term placentas. Proc. Natl. Acad. Sci. USA 2016, 113, E2598–E2607. [Google Scholar] [CrossRef]
- Fogarty, N.M.; Ferguson-Smith, A.C.; Burton, G.J. Syncytial Knots (Tenney-Parker Changes) in the Human Placenta. Am. J. Pathol. 2013, 183, 144–152. [Google Scholar] [CrossRef] [PubMed]
- Li, X.; Li, Z.-H.; Wang, Y.-X.; Liu, T.-H. A comprehensive review of human trophoblast fusion models: Recent developments and challenges. Cell Death Discov. 2023, 9, 372. [Google Scholar] [CrossRef] [PubMed]
- Ptacek, I.; Sebire, N.; Man, J.; Brownbill, P.; Heazell, A. Systematic review of placental pathology reported in association with stillbirth. Placenta 2014, 35, 552–562. [Google Scholar] [CrossRef] [PubMed]
- Robalo, R.; Pedroso, C.; Amaral, N.; Soares, C. Late Stillbirth: A ten year (Cohort Study Fetomortalidade Tardia: Estudo Coorte de dez anos). Rev. Científica Ordem Médicos 2013, 26, 39–42. [Google Scholar]
- Warland, J.; Mitchell, E.A. A triple risk model for unexplained late stillbirth. BMC Pregnancy Childbirth 2014, 14, 142. [Google Scholar] [CrossRef]
- Opsjøn, B.E.; Vogt, C. Explaining Fetal Death—What are the Contributions of Fetal Autopsy and Placenta Examination? Pediatr. Dev. Pathol. 2016, 19, 24–30. [Google Scholar] [CrossRef]
- Man, J.; Hutchinson, J.C.; Heazell, A.E.; Ashworth, M.; Jeffrey, I.; Sebire, N.J. Stillbirth and intrauterine fetal death: Role of routine histopathological placental findings to determine cause of death. Ultrasound Obstet. Gynecol. 2016, 48, 579–584. [Google Scholar] [CrossRef] [PubMed]
- Nappi, L.; Trezza, F.; Bufo, P.; Riezzo, I.; Turillazzi, E.; Borghi, C.; Bonaccorsi, G.; Scutiero, G.; Fineschi, V.; Greco, P. Classification of stillbirths is an ongoing dilemma. jpme 2016, 44, 837–843. [Google Scholar] [CrossRef] [PubMed]
- Page, J.M.; Silver, R.M. Stillbirth. Obstet. Gynecol. Clin. N. Am. 2020, 47, 439–451. [Google Scholar] [CrossRef]
- Reinebrant, H.; Leisher, S.; Coory, M.; Henry, S.; Wojcieszek, A.; Gardener, G.; Lourie, R.; Ellwood, D.; Teoh, Z.; Allanson, E.; et al. Making stillbirths visible: A systematic review of globally reported causes of stillbirth. BJOG Int. J. Obstet. Gynaecol. 2017, 125, 212–224. [Google Scholar] [CrossRef]
- Vergani, P.; Cozzolino, S.; Pozzi, E.; Cuttin, M.S.; Greco, M.; Ornaghi, S.; Lucchini, V. Identifying the causes of stillbirth: A comparison of four classification systems. Am. J. Obstet. Gynecol. 2008, 199, 319.e1–319.e4. [Google Scholar] [CrossRef]
- Ernst, L.; Rand, C.; Bao, R.; Andrade, J.; Linn, R.; Minturn, L.; Zhang, C.; Kang, W.; Weese-Mayer, D. Stillbirth: Genome-wide copy number variation profiling in archived placental umbilical cord samples with pathologic and clinical correlation. Placenta 2015, 36, 783–789. [Google Scholar] [CrossRef] [PubMed]
- Robson, S.J.; Leader, L.R. Management of subsequent pregnancy after an unexplained stillbirth. J. Perinatol. 2009, 30, 305–310. [Google Scholar] [CrossRef] [PubMed]
- Serena, C.; Marchetti, G.; Rambaldi, M.P.; Ottanelli, S.; Di Tommaso, M.; Avagliano, L.; Pieralli, A.; Mello, G.; Mecacci, F. Stillbirth and fetal growth restriction. J. Matern. Neonatal Med. 2012, 26, 16–20. [Google Scholar] [CrossRef]
- Li, H.; Huang, Q.; Liu, Y.; Garmire, L.X. Single cell transcriptome research in human placenta. Reproduction 2020, 160, R155–R167. [Google Scholar] [CrossRef] [PubMed]
- Mikheev, A.M.; Nabekura, T.; Kaddoumi, A.; Bammler, T.K.; Govindarajan, R.; Hebert, M.F.; Unadkat, J.D. Profiling Gene Expression in Human Placentae of Different Gestational Ages: An OPRU Network and UW SCOR Study. Reprod. Sci. 2008, 15, 866–877. [Google Scholar] [CrossRef] [PubMed]
- Li, J.; Li, J.; Wang, L.; Wang, L.; Ding, J.; Ding, J.; Cheng, Y.; Cheng, Y.; Diao, L.; Diao, L.; et al. Multiomics Studies Investigating Recurrent Pregnancy Loss: An Effective Tool for Mechanism Exploration. Front. Immunol. 2022, 13, 826198. [Google Scholar] [CrossRef]
- Lamont, K.; Scott, N.W.; Jones, G.T.; Bhattacharya, S. Risk of recurrent stillbirth: Systematic review and meta-analysis. BMJ 2015, 350, h3080. [Google Scholar] [CrossRef] [PubMed]
- Okae, H.; Toh, H.; Sato, T.; Hiura, H.; Takahashi, S.; Shirane, K.; Kabayama, Y.; Suyama, M.; Sasaki, H.; Arima, T. Derivation of Human Trophoblast Stem Cells. Cell Stem Cell 2018, 22, 50–63.e6. [Google Scholar] [CrossRef]
- Pique-Regi, R.; Romero, R.; Tarca, A.L.; Sendler, E.D.; Xu, Y.; Garcia-Flores, V.; Leng, Y.; Luca, F.; Hassan, S.S.; Gomez-Lopez, N. Single cell transcriptional signatures of the human placenta in term and preterm parturition. eLife 2019, 8, 52004. [Google Scholar] [CrossRef]
- Yong, H.E.J.; Chan, S.-Y.; Yong, H.E.J.; Chan, S.-Y. Current approaches and developments in transcript profiling of the human placenta. Hum. Reprod. Updat. 2020, 26, 799–840. [Google Scholar] [CrossRef] [PubMed]
- Sitras, V.; Fenton, C.; Paulssen, R.; Vårtun, Å.; Acharya, G. Differences in Gene Expression between First and Third Trimester Human Placenta: A Microarray Study. PLoS ONE 2012, 7, e33294. [Google Scholar] [CrossRef] [PubMed]
- Gonzalez, T.L.; Wertheimer, S.; Flowers, A.E.; Wang, Y.; Santiskulvong, C.; Clark, E.L.; Jefferies, C.A.; Lawrenson, K.; Chan, J.L.; Joshi, N.V.; et al. High-throughput mRNA-seq atlas of human placenta shows vast transcriptome remodeling from first to third trimester. bioRxiv 2023. [Google Scholar] [CrossRef]
- Okamoto, T.; Seo, H.; Mano, H.; Furuhashi, M.; Goto, S.; Tomoda, Y.; Matsui, N. Expression of Human Placenta Alkaline Phosphatase in Placenta During Pregnancy. Placenta 1990, 11, 319–327. [Google Scholar] [CrossRef]
- Bellazi, L.; Mornet, E.; Meurice, G.; Pata-Merci, N.; De Mazancourt, P.; Dieudonné, M.-N. Genome wide expression profile in human HTR-8/Svneo trophoblastic cells in response to overexpression of placental alkaline phosphatase gene. Placenta 2011, 32, 771–777. [Google Scholar] [CrossRef] [PubMed]
- Vatin, M.; Bouvier, S.; Bellazi, L.; Montagutelli, X.; Laissue, P.; Ziyyat, A.; Serres, C.; De Mazancourt, P.; Dieudonné, M.-N.; Mornet, E.; et al. Polymorphisms of Human Placental Alkaline Phosphatase Are Associated with in Vitro Fertilization Success and Recurrent Pregnancy Loss. Am. J. Pathol. 2014, 184, 362–368. [Google Scholar] [CrossRef] [PubMed]
- Miranda, J.; Paules, C.; Nair, S.; Lai, A.; Palma, C.; Scholz-Romero, K.; Rice, G.E.; Gratacos, E.; Crispi, F.; Salomon, C. Placental exosomes profile in maternal and fetal circulation in intrauterine growth restriction—Liquid biopsies to monitoring fetal growth. Placenta 2018, 64, 34–43. [Google Scholar] [CrossRef] [PubMed]
- Horikoshi, Y.; Matsumoto, H.; Takatsu, Y.; Ohtaki, T.; Kitada, C.; Usuki, S.; Fujino, M. Dramatic Elevation of Plasma Metastin Concentrations in Human Pregnancy: Metastin as a Novel Placenta-Derived Hormone in Humans. J. Clin. Endocrinol. Metab. 2003, 88, 914–919. [Google Scholar] [CrossRef] [PubMed]
- Colak, E.; Ozcimen, E.E.; Erinanç, O.H.; Tohma, Y.A.; Ceran, M.U. Is placental KISS-1 expression associated with first trimester abortion spontaneous? Obstet. Gynecol. Sci. 2020, 63, 490–496. [Google Scholar] [CrossRef]
- Park, D.; Lee, S.; Hong, S.R.; Han, A.; Kwak-Kim, J.; Yang, K.M. Expression of Kisspeptin and its Receptor GPR54 in the First Trimester Trophoblast of Women with Recurrent Pregnancy Loss. Am. J. Reprod. Immunol. 2011, 67, 132–139. [Google Scholar] [CrossRef]
- Liao, S.; Vickers, M.H.; Stanley, J.L.; Baker, P.N.; Perry, J.K. Human Placental Growth Hormone Variant in Pathological Pregnancies. Endocrinology 2018, 159, 2186–2198. [Google Scholar] [CrossRef] [PubMed]
- Mannik, J.; Vaas, P.; Rull, K.; Teesalu, P.; Rebane, T.; Laan, M. Differential Expression Profile of Growth Hormone/Chorionic Somatomammotropin Genes in Placenta of Small- and Large-for-Gestational-Age Newborns. J. Clin. Endocrinol. Metab. 2010, 95, 2433–2442. [Google Scholar] [CrossRef] [PubMed]
- Prager, S.; Wollmann, H.A.; Mergenthaler, S.; Mavany, M.; Eggermann, K.; Ranke, M.B.; Eggermann, T. Characterization of Genomic Variants in CSH1 and GH2, Two Candidate Genes for Silver-Russell Syndrome in 17q24-q25. Genet. Test. 2003, 7, 259–263. [Google Scholar] [CrossRef]
- Liu, A.-X.; Jin, F.; Zhang, W.-W.; Zhou, T.-H.; Zhou, C.-Y.; Yao, W.-M.; Qian, Y.-L.; Huang, H.-F. Proteomic Analysis on the Alteration of Protein Expression in the Placental Villous Tissue of Early Pregnancy Loss. Biol. Reprod. 2006, 75, 414–420. [Google Scholar] [CrossRef]
- Towler, C.M.; Horne, C.H.W. Plasma levels of pregnancy-specific &-glycoprotein in normal pregnancy. Br. J. Obstet. Gynaecol. 1976, 83, 775–779. [Google Scholar]
- Bohn, H.; Weinmann, E. Antifertilitiitswirkung einer aktiven Immunisierung von Affen mit dem schwangerschaftsspezifischen /31-Glykoprotein (SP1) des Menschen (Antifertility Effect of an Active Immunization of Monkeys with Human Pregnancy-Specific/31-Glycoprotein (SPI)). Gynakologie 1976, 221, 305–312. [Google Scholar] [CrossRef] [PubMed]
- Hau, J.; Gidley-Baird, A.A.; Westergaard, J.G.; Teisner, B. The effect on pregnancy of intrauterine administration of antibodies against two pregnancy-associated murine proteins: Murine pregnancy-specific beta 1-glycoprotein and murine pregnancy-associated alpha 2-glycoprotein. Biomed. Biochim. Acta 1985, 44, 1255–1259. [Google Scholar]
- Cui, Y.; He, L.; Yang, C.-Y.; Ye, Q. iTRAQ and PRM-based quantitative proteomics in early recurrent spontaneous abortion: Biomarkers discovery. Clin. Proteom. 2019, 16, 36. [Google Scholar] [CrossRef]
- Wang, P.; Pan, J.; Tian, X.; Dong, X.; Ju, W.; Wang, Y.; Zhong, N. Transcriptomics-determined chemokine-cytokine pathway presents a common pathogenic mechanism in pregnancy loss and spontaneous preterm birth. Am. J. Reprod. Immunol. 2021, 86, e13398. [Google Scholar] [CrossRef]
- Camolotto, S.; Racca, A.; Rena, V.; Nores, R.; Patrito, L.; Genti-Raimondi, S.; Panzetta-Dutari, G. Expression and Transcriptional Regulation of Individual Pregnancy-specific Glycoprotein Genes in Differentiating Trophoblast Cells. Placenta 2010, 31, 312–319. [Google Scholar] [CrossRef]
- Chen, Y.; Allars, M.; Pan, X.; Maiti, K.; Angeli, G.; Smith, R.; Nicholson, R.C. Effects of corticotrophin releasing hormone (CRH) on cell viability and differentiation in the human BeWo choriocarcinoma cell line: A potential syncytialisation inducer distinct from cyclic adenosine monophosphate (cAMP). Reprod. Biol. Endocrinol. 2013, 11, 30. [Google Scholar] [CrossRef]
- Roberts, R.M.; Ezashi, T.; Schulz, L.C.; Sugimoto, J.; Schust, D.J.; Khan, T.; Zhou, J. Syncytins expressed in human placental trophoblast. Placenta 2021, 113, 8–14. [Google Scholar] [CrossRef]
- Esnault, C.; Priet, S.; Ribet, D.; Vernochet, C.; Bruls, T.; Lavialle, C.; Weissenbach, J.; Heidmann, T. A placenta-specific receptor for the fusogenic, endogenous retrovirus-derived, human syncytin-2. Proc. Natl. Acad. Sci. USA 2008, 105, 17532–17537. [Google Scholar] [CrossRef]
- Ruano, C.S.M.; Miralles, F.; Méhats, C.; Vaiman, D. The Impact of Oxidative Stress of Environmental Origin on the Onset of Placental Diseases. Antioxidants 2022, 11, 106. [Google Scholar] [CrossRef]
- Redman, C.W.; Staff, A.C.; Roberts, J.M. Syncytiotrophoblast stress in preeclampsia: The convergence point for multiple pathways. Am. J. Obstet. Gynecol. 2021, 226, S907–S927. [Google Scholar] [CrossRef]
- Shi, Q.J.; Lei, Z.M.; Rao, C.V.; Lin, J. Novel role of human chorionic gonadotropin in differentiation of human cytotrophoblasts. Endocrinology 1993, 132, 1387–1395. [Google Scholar] [CrossRef] [PubMed]
- Weedon-Fekjær, M.; Taskén, K. Review: Spatiotemporal dynamics of hCG/cAMP signaling and regulation of placental function. Placenta 2012, 33, S87–S91. [Google Scholar] [CrossRef] [PubMed]
- Londero, A.P.; Orsaria, M.; Grassi, T.; Calcagno, A.; Marzinotto, S.; Ceraudo, M.; Fruscalzo, A.; Driul, L.; Mariuzzi, L. Placental hCG immunohistochemistry and serum free-Beta-hCG at 11–13 weeks’ gestation in intrauterine fetal demise. Histochem. Cell biol. 2012, 139, 595–603. [Google Scholar] [CrossRef] [PubMed]
- Güven, D.; Altunkaynak, B.; Altun, G.; Alkan, I.; Kocak, I. Histomorphometric changes in the placenta and umbilical cord during complications of pregnancy. Biotech. Histochem. 2018, 93, 198–210. [Google Scholar] [CrossRef]
- Warrander, L.K.; Batra, G.; Bernatavicius, G.; Greenwood, S.L.; Dutton, P.; Jones, R.L.; Sibley, C.P.; Heazell, A.E.P. Maternal Perception of Reduced Fetal Movements Is Associated with Altered Placental Structure and Function. PLoS ONE 2012, 7, e34851. [Google Scholar] [CrossRef]
- Costa, M. Scrutinising the regulators of syncytialization and their expression in pregnancy-related conditions. Mol. Cell. Endocrinol. 2015, 420, 180–193. [Google Scholar] [CrossRef] [PubMed]
- Rasmussen, M.; Reddy, M.; Nolan, R.; Camunas-Soler, J.; Khodursky, A.; Scheller, N.M.; Cantonwine, D.E.; Engelbrechtsen, L.; Mi, J.D.; Dutta, A.; et al. RNA profiles reveal signatures of future health and disease in pregnancy. Nature 2022, 601, 422–427. [Google Scholar] [CrossRef] [PubMed]
- Smith, T.; Heger, A.; Sudbery, I. UMI-tools: Modeling sequencing errors in Unique Molecular Identifiers to improve quantification accuracy. Genome Res. 2017, 27, 491–499. [Google Scholar] [CrossRef]
- Vorderman, R.; Cats, D.; van’t Hof, P.; Jasper; Mei, L.; Agaser, C.; Kuipers, T. Biowdl/RNA-seq: Release 5.0.0 (v5.0.0); Zenodo: Geneve, Switzerland, 2021. [Google Scholar] [CrossRef]
- Kolberg, L.; Raudvere, U.; Kuzmin, I.; Vilo, J.; Peterson, H. gprofiler2—An R package for gene list functional enrichment analysis and namespace conversion toolset g:Profiler. F1000Research 2020, 9, 709. [Google Scholar] [CrossRef]




| Sample ID | Maternal Age (Years) | Fetal Sex | Karyotype/aCGH Results | Gestational Age (Weeks) | Previous Obstetric History | Maternal Characteristics | Clinical Findings |
|---|---|---|---|---|---|---|---|
| LB 1 | 28 | F | NA | 38 | 3G1P1A | Non-smoker and maternal obesity. | Natural childbirth |
| LB 2 | 28 | M | NA | 36 + 6 days | 1G | Non-smoker | Natural childbirth |
| LB 3 | 38 | F | NA | 37 | 2G1P | Smoker (4 cigarettes/day) | Placenta previa, cesarean section |
| SB 1 | 31 | F | 46,XX | 34 | 2G1P | NA | Infection cause |
| SB 2 | 28 | M | arr(X,Y)x1,(1-22)x2 | 39 | 3G2P | NA | Infection cause |
| SB 3 | 35 | F | 46,XX | 26 | 3G2P | NA | Lympho-histiocytic villitis of unclear etiology, very likely of infectious origin |
| SB 4 | 32 | F | 46,XX | 31 | 3G1P1A | Smoker, maternal obesity and endometriosis | Umbilical cord torsion |
| SB 5 | 25 | F | 46,XX | 35 + 6 days | 1G | NA | True Knots in umbilical cord |
| iSB 1 | 39 | F | 46,XX | 35 | 2G1A | Hypertension | Placental insufficiency |
| iSB 2 | 24 | F | 46,XX | 36 | 2G1A | NA | Placental insufficiency |
| iSB 3 | 33 | F | 46,XX | 28 | 2G1A | Smoker (8 cigarettes/day) | Placental insufficiency and FGR |
| iSB 4 | 39 | M | arr(X,Y)x1,(1-22)x2 | 30 | 3G1P1A | Maternal obesity | Placental insufficiency and FGR |
Disclaimer/Publisher’s Note: The statements, opinions and data contained in all publications are solely those of the individual author(s) and contributor(s) and not of MDPI and/or the editor(s). MDPI and/or the editor(s) disclaim responsibility for any injury to people or property resulting from any ideas, methods, instructions or products referred to in the content. |
© 2024 by the authors. Licensee MDPI, Basel, Switzerland. This article is an open access article distributed under the terms and conditions of the Creative Commons Attribution (CC BY) license (https://creativecommons.org/licenses/by/4.0/).
Share and Cite
Vasconcelos, S.; Moustakas, I.; Branco, M.R.; Guimarães, S.; Caniçais, C.; Helm, T.v.d.; Ramalho, C.; Marques, C.J.; Sousa Lopes, S.M.C.d.; Dória, S. Syncytiotrophoblast Markers Are Downregulated in Placentas from Idiopathic Stillbirths. Int. J. Mol. Sci. 2024, 25, 5180. https://doi.org/10.3390/ijms25105180
Vasconcelos S, Moustakas I, Branco MR, Guimarães S, Caniçais C, Helm Tvd, Ramalho C, Marques CJ, Sousa Lopes SMCd, Dória S. Syncytiotrophoblast Markers Are Downregulated in Placentas from Idiopathic Stillbirths. International Journal of Molecular Sciences. 2024; 25(10):5180. https://doi.org/10.3390/ijms25105180
Chicago/Turabian StyleVasconcelos, Sara, Ioannis Moustakas, Miguel R. Branco, Susana Guimarães, Carla Caniçais, Talia van der Helm, Carla Ramalho, Cristina Joana Marques, Susana M. Chuva de Sousa Lopes, and Sofia Dória. 2024. "Syncytiotrophoblast Markers Are Downregulated in Placentas from Idiopathic Stillbirths" International Journal of Molecular Sciences 25, no. 10: 5180. https://doi.org/10.3390/ijms25105180
APA StyleVasconcelos, S., Moustakas, I., Branco, M. R., Guimarães, S., Caniçais, C., Helm, T. v. d., Ramalho, C., Marques, C. J., Sousa Lopes, S. M. C. d., & Dória, S. (2024). Syncytiotrophoblast Markers Are Downregulated in Placentas from Idiopathic Stillbirths. International Journal of Molecular Sciences, 25(10), 5180. https://doi.org/10.3390/ijms25105180

