PTTH–Torso Signaling System Controls Developmental Timing, Body Size, and Reproduction through Regulating Ecdysone Homeostasis in the Brown Planthopper, Nilaparvata lugens
Abstract
1. Introduction
2. Results
2.1. Identification and Sequence Analysis of NlPTTH and NlTorso
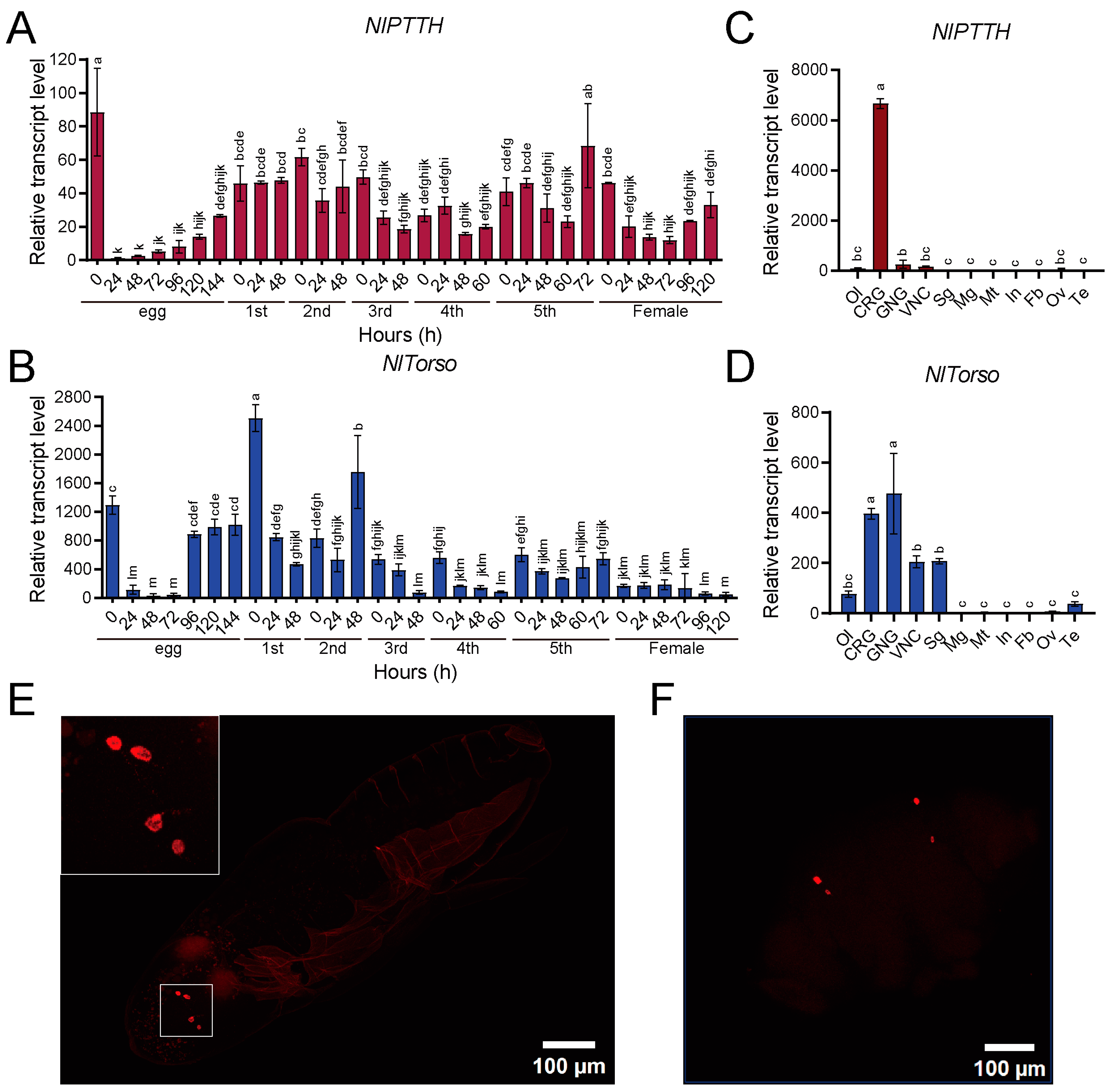
2.2. Spatiotemporal Expression and In Situ Hybridization Chain Reaction (HCR)
2.3. Establishment of Homozygous NlPTTH and NlTorso Mutant Lines
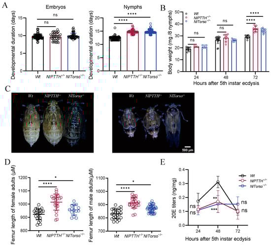
2.4. NlPTTH−/− and NlTorso−/− Mutants Exhibit Prolonged Nymphal Duration and Increased Body Size
2.5. Depletion of NlPTTH and NlTorso Impairs Adult Physiology in BPH
3. Discussion
4. Materials and Methods
4.1. Insect Rearing
4.2. Amplification and Analysis of the Sequence
4.3. Spatiotemporal Expression of NlPTTH and NlTorso in Wt BPHs
4.4. In Vitro Synthesis of Cas9 mRNA and Single Guide RNA (sgRNA)
4.5. Homozygous Mutant Line Screening
4.6. In Situ Amplifiers Based on the Hybridization Chain Reaction (HCR) Mechanism
4.7. Determination of 20-Hydroxyecdysone (20E)
4.8. Body Weight, Duration of Embryonic and Nymphal Stages and Adult Lifespan
4.9. Fecundity and Hatching Rate Analysis
4.10. Statistical Analysis
Author Contributions
Funding
Institutional Review Board Statement
Informed Consent Statement
Data Availability Statement
Acknowledgments
Conflicts of Interest
References
- Kawakami, A.; Kataoka, H.; Oka, T.; Mizoguchi, A.; Kimura-Kawakami, M.; Adachi, T.; Iwami, M.; Nagasawa, H.; Suzuki, A.; Ishizaki, H. Molecular cloning of the Bombyx mori prothoracicotropic hormone. Science 1990, 247, 1333–1335. [Google Scholar] [CrossRef] [PubMed]
- McBrayer, Z.; Ono, H.; Shimell, M.; Parvy, J.P.; Beckstead, R.B.; Warren, J.T.; Thummel, C.S.; Dauphin-Villemant, C.; Gilbert, L.I.; O’Connor, M.B. Prothoracicotropic hormone regulates developmental timing and body size in Drosophila. Dev. Cell 2007, 13, 857–871. [Google Scholar] [CrossRef]
- Gu, S.H.; Chow, Y.S. Analysis of ecdysteroidogenic activity of the prothoracic glands during the last larval instar of the silkworm, Bombyx mori. Arch. Insect Biochem. Physiol. 2005, 58, 17–26. [Google Scholar] [CrossRef] [PubMed]
- Scieuzo, C.; Nardiello, M.; Salvia, R.; Pezzi, M.; Chicca, M.; Leis, M.; Bufo, S.A.; Vinson, S.B.; Rao, A.; Vogel, H.; et al. Ecdysteroidogenesis and development in Heliothis virescens (Lepidoptera: Noctuidae): Focus on PTTH-stimulated pathways. J. Insect Physiol. 2018, 107, 57–67. [Google Scholar] [CrossRef] [PubMed]
- Rybczynski, R.; Snyder, C.A.; Hartmann, J.; Gilbert, L.I.; Sakurai, S. Manduca sexta prothoracicotropic hormone: Evidence for a role beyond steroidogenesis. Arch. Insect Biochem. Physiol. 2009, 70, 217–229. [Google Scholar] [CrossRef]
- Kataoka, H.; Nagasawa, H.; Isogai, A.; Ishizaki, H.; Suzuki, A. Prothoracicotropic hormone of the silkworm, Bombyx mori: Amino acid sequence and dimeric structure. Agric. Biol. Chem. 1991, 55, 73–86. [Google Scholar] [CrossRef]
- Mizoguchi, A.; Oka, T.; Kataoka, H.; Nagasawa, H.; Suzuki, A.; Ishizaki, H. Immunohistochemical Localization of Prothoracicotropic Hormone-Producing Neurosecretory Cells in the Brain of Bombyx mori: (prothoracicotropic hormone/Bombyx mori/monoclonal antibody/brain neurosecretory cell/neurohaemal organ). Dev. Growth Differ. 1990, 32, 591–598. [Google Scholar] [CrossRef] [PubMed]
- Agui, N.; Granger, N.A.; Gilbert, L.I.; Bollenbacher, W.E. Cellular localization of the insect prothoracicotropic hormone: In vitro assay of a single neurosecretory cell. Proc. Natl. Acad. Sci. USA 1979, 76, 5694–5698. [Google Scholar] [CrossRef] [PubMed]
- Dai, J.D.; Mizoguchi, A.; Gilbert, L.I. Immunoreactivity of neurosecretory granules in the brain-retrocerebral complex of Manduca sexta to heterologous antibodies against Bombyx prothoracicotropic hormone and bombyxin. Invertebr. Reprod. Dev. 1994, 26, 187–196. [Google Scholar] [CrossRef]
- Rybczynski, R.; Bell, S.C.; Gilbert, L.I. Activation of an extracellular signal-regulated kinase (ERK) by the insect prothoracicotropic hormone. Mol. Cell. Endocrinol. 2001, 184, 1–11. [Google Scholar] [CrossRef]
- Rybczynski, R.; Gilbert, L.I. Prothoracicotropic hormone stimulated extracellular signal-regulated kinase (ERK) activity: The changing roles of Ca2+- and cAMP-dependent mechanisms in the insect prothoracic glands during metamorphosis. Mol. Cell. Endocrinol. 2003, 205, 159–168. [Google Scholar] [CrossRef]
- Lin, J.L.; Gu, S.H. In vitro and in vivo stimulation of extracellular signal-regulated kinase (ERK) by the prothoracicotropic hormone in prothoracic gland cells and its developmental regulation in the silkworm, Bombyx mori. J. Insect Physiol. 2007, 53, 622–631. [Google Scholar] [CrossRef] [PubMed]
- Yamanaka, N.; Marqués, G.; O’Connor, M.B. Vesicle-Mediated Steroid Hormone Secretion in Drosophila melanogaster. Cell 2015, 163, 907–919. [Google Scholar] [CrossRef]
- Rewitz, K.F.; Yamanaka, N.; Gilbert, L.I.; O’Connor, M.B. The insect neuropeptide PTTH activates receptor tyrosine kinase torso to initiate metamorphosis. Science 2009, 326, 1403–1405. [Google Scholar] [CrossRef] [PubMed]
- Petryk, A.; Warren, J.T.; Marqués, G.; Jarcho, M.P.; Gilbert, L.I.; Kahler, J.; Parvy, J.P.; Li, Y.; Dauphin-Villemant, C.; O’Connor, M.B. Shade is the Drosophila P450 enzyme that mediates the hydroxylation of ecdysone to the steroid insect molting hormone 20-hydroxyecdysone. Proc. Natl. Acad. Sci. USA 2003, 100, 13773–13778. [Google Scholar] [CrossRef]
- Rewitz, K.F.; O’Connor, M.B.; Gilbert, L.I. Molecular evolution of the insect Halloween family of cytochrome P450s: Phylogeny, gene organization and functional conservation. Insect Biochem. Mol. Biol. 2007, 37, 741–753. [Google Scholar] [CrossRef]
- Yamanaka, N.; Rewitz, K.F.; O’Connor, M.B. Ecdysone control of developmental transitions: Lessons from Drosophila research. Annu. Rev. Entomol. 2013, 58, 497–516. [Google Scholar] [CrossRef] [PubMed]
- Nijhout, H.F.; Williams, C.M. Control of moulting and metamorphosis in the tobacco hornworm, Manduca sexta (L.): Growth of the last-instar larva and the decision to pupate. J. Exp. Biol. 1974, 61, 481–491. [Google Scholar] [CrossRef] [PubMed]
- Uchibori-Asano, M.; Kayukawa, T.; Sezutsu, H.; Shinoda, T.; Daimon, T. Severe developmental timing defects in the prothoracicotropic hormone (PTTH)-deficient silkworm, Bombyx mori. Insect Biochem. Mol. Biol. 2017, 87, 14–25. [Google Scholar] [CrossRef]
- Zhang, Z.J.; Liu, X.J.; Yu, Y.; Yang, F.Y.; Li, K. The receptor tyrosine kinase torso regulates ecdysone homeostasis to control developmental timing in Bombyx mori. Insect Sci. 2021, 28, 1582–1590. [Google Scholar] [CrossRef]
- Tanaka, Y.; Suetsugu, Y.; Yamamoto, K.; Noda, H.; Shinoda, T. Transcriptome analysis of neuropeptides and G-protein coupled receptors (GPCRs) for neuropeptides in the brown planthopper Nilaparvata lugens. Peptides 2014, 53, 125–133. [Google Scholar] [CrossRef]
- Vafopoulou, X.; Donaldson, L.W.; Steel, C. The prothoracicotropic hormone (PTTH) of Rhodnius prolixus (Hemiptera) is noggin-like: Molecular characterisation, functional analysis and evolutionary implications. Gen. Comp. Endocrinol. 2023, 332, 114184. [Google Scholar] [CrossRef]
- Wei, Z.; Hu, W.; Lin, Q.; Cheng, X.; Tong, M.; Zhu, L.; Chen, R.; He, G. Understanding rice plant resistance to the Brown Planthopper (Nilaparvata lugens): A proteomic approach. Proteomics 2009, 9, 2798–2808. [Google Scholar] [CrossRef]
- Rybczynski, R. “The prothoracicotropic hormone” in Comprehensive Molecular Insect Science, Oxford; Elsevier Press: Oxford, UK, 2005; pp. 61–123. [Google Scholar]
- Gilbert, L.I.; Rybczynski, R.; Warren, J.T. Control and biochemical nature of the ecdysteroidogenic pathway. Annu. Rev. Entomol. 2002, 47, 883–916. [Google Scholar] [CrossRef] [PubMed]
- Noguti, T.; Adachi-Yamada, T.; Katagiri, T.; Kawakami, A.; Iwami, M.; Ishibashi, J.; Kataoka, H.; Suzuki, A.; Go, M.; Ishizaki, H. Insect prothoracicotropic hormone: A new member of the vertebrate growth factor superfamily. FEBS Lett. 1995, 376, 251–256. [Google Scholar] [CrossRef]
- Gilbert, L.I.; Song, Q.; Rybczynski, R. Control of ecdysteroidogenesis: Activation and inhibition of prothoracic gland activity. Invert. Neurosci. 1997, 3, 205–216. [Google Scholar] [CrossRef] [PubMed]
- Agui, N.; Bollenbacher, W.E.; Granger, N.A.; Gilbert, L.I. Corpus allatum is release site for insect prothoracicotropic hormone. Nature 1980, 285, 669–670. [Google Scholar] [CrossRef]
- Namiki, T.; Niwa, R.; Sakudoh, T.; Shirai, K.; Takeuchi, H.; Kataoka, H. Cytochrome P450 CYP307A1/Spook: A regulator for ecdysone synthesis in insects. Biochem. Biophys. Res. Commun. 2005, 337, 367–374. [Google Scholar] [CrossRef]
- Niwa, R.; Sakudoh, T.; Namiki, T.; Saida, K.; Fujimoto, Y.; Kataoka, H. The ecdysteroidogenic P450 Cyp302a1/disembodied from the silkworm, Bombyx mori, is transcriptionally regulated by prothoracicotropic hormone. Insect Mol. Biol. 2005, 14, 563–571. [Google Scholar] [CrossRef]
- Yamanaka, N.; Honda, N.; Osato, N.; Niwa, R.; Mizoguchi, A.; Kataoka, H. Differential regulation of ecdysteroidogenic P450 gene expression in the silkworm, Bombyx mori. Biosci. Biotechnol. Biochem. 2007, 71, 2808–2814. [Google Scholar] [CrossRef]
- Huang, X.; Warren, J.T.; Gilbert, L.I. New players in the regulation of ecdysone biosynthesis. J. Genet. Genom. 2008, 35, 1–10. [Google Scholar] [CrossRef]
- Salvia, R.; Nardiello, M.; Scieuzo, C.; Scala, A.; Bufo, S.A.; Rao, A.; Vogel, H.; Falabella, P. Novel Factors of Viral Origin Inhibit TOR Pathway Gene Expression. Front. Physiol. 2018, 9, 1678. [Google Scholar] [CrossRef]
- Shimell, M.; Pan, X.; Martin, F.A.; Ghosh, A.C.; Leopold, P.; O’Connor, M.B.; Romero, N.M. Prothoracicotropic hormone modulates environmental adaptive plasticity through the control of developmental timing. Development 2018, 145, 159699. [Google Scholar] [CrossRef] [PubMed]
- Kang, P.; Liu, P.; Kim, J.; Bolton, M.; Kumar, A.; Miao, T.; Shimell, M.; O’Connor, M.B.; Powell-Coffman, J.; Bai, H. Ptth regulates lifespan through innate immunity pathway in Drosophila. bioRxiv 2023. [Google Scholar] [CrossRef] [PubMed]
- Xie, S.; Shen, B.; Zhang, C.; Huang, X.; Zhang, Y. sgRNAcas9: A software package for designing CRISPR sgRNA and evaluating potential off-target cleavage sites. PLoS ONE 2014, 9, e100448. [Google Scholar] [CrossRef]
- Xue, W.H.; Xu, N.; Yuan, X.B.; Chen, H.H.; Zhang, J.L.; Fu, S.J.; Zhang, C.X.; Xu, H.J. CRISPR/Cas9-mediated knockout of two eye pigmentation genes in the brown planthopper, Nilaparvata lugens (Hemiptera: Delphacidae). Insect Biochem. Mol. Biol. 2018, 93, 19–26. [Google Scholar] [CrossRef]
- Nakaoka, T.; Iga, M.; Yamada, T.; Koujima, I.; Takeshima, M.; Zhou, X.; Suzuki, Y.; Ogihara, M.H.; Kataoka, H. Deep sequencing of the prothoracic gland transcriptome reveals new players in insect ecdysteroidogenesis. PLoS ONE 2017, 12, e172951. [Google Scholar] [CrossRef]





Disclaimer/Publisher’s Note: The statements, opinions and data contained in all publications are solely those of the individual author(s) and contributor(s) and not of MDPI and/or the editor(s). MDPI and/or the editor(s) disclaim responsibility for any injury to people or property resulting from any ideas, methods, instructions or products referred to in the content. |
© 2024 by the authors. Licensee MDPI, Basel, Switzerland. This article is an open access article distributed under the terms and conditions of the Creative Commons Attribution (CC BY) license (https://creativecommons.org/licenses/by/4.0/).
Share and Cite
Luo, X.; Zhang, J.; Zhang, C.; Zhou, N. PTTH–Torso Signaling System Controls Developmental Timing, Body Size, and Reproduction through Regulating Ecdysone Homeostasis in the Brown Planthopper, Nilaparvata lugens. Int. J. Mol. Sci. 2024, 25, 5138. https://doi.org/10.3390/ijms25105138
Luo X, Zhang J, Zhang C, Zhou N. PTTH–Torso Signaling System Controls Developmental Timing, Body Size, and Reproduction through Regulating Ecdysone Homeostasis in the Brown Planthopper, Nilaparvata lugens. International Journal of Molecular Sciences. 2024; 25(10):5138. https://doi.org/10.3390/ijms25105138
Chicago/Turabian StyleLuo, Xumei, Jinli Zhang, Chuanxi Zhang, and Naiming Zhou. 2024. "PTTH–Torso Signaling System Controls Developmental Timing, Body Size, and Reproduction through Regulating Ecdysone Homeostasis in the Brown Planthopper, Nilaparvata lugens" International Journal of Molecular Sciences 25, no. 10: 5138. https://doi.org/10.3390/ijms25105138
APA StyleLuo, X., Zhang, J., Zhang, C., & Zhou, N. (2024). PTTH–Torso Signaling System Controls Developmental Timing, Body Size, and Reproduction through Regulating Ecdysone Homeostasis in the Brown Planthopper, Nilaparvata lugens. International Journal of Molecular Sciences, 25(10), 5138. https://doi.org/10.3390/ijms25105138

