Ectromelia Virus Affects the Formation and Spatial Organization of Adhesive Structures in Murine Dendritic Cells In Vitro
Abstract
:1. Introduction
2. Results
2.1. Immature BMDCs Exhibit the Presence of Different Types of Podosomes
2.2. ECTV Infection Induces Podosome Dissolution in BMDCs
2.3. Podosome Dissolution in ECTV-Infected BMDCs Is Not Associated with Cell Maturation
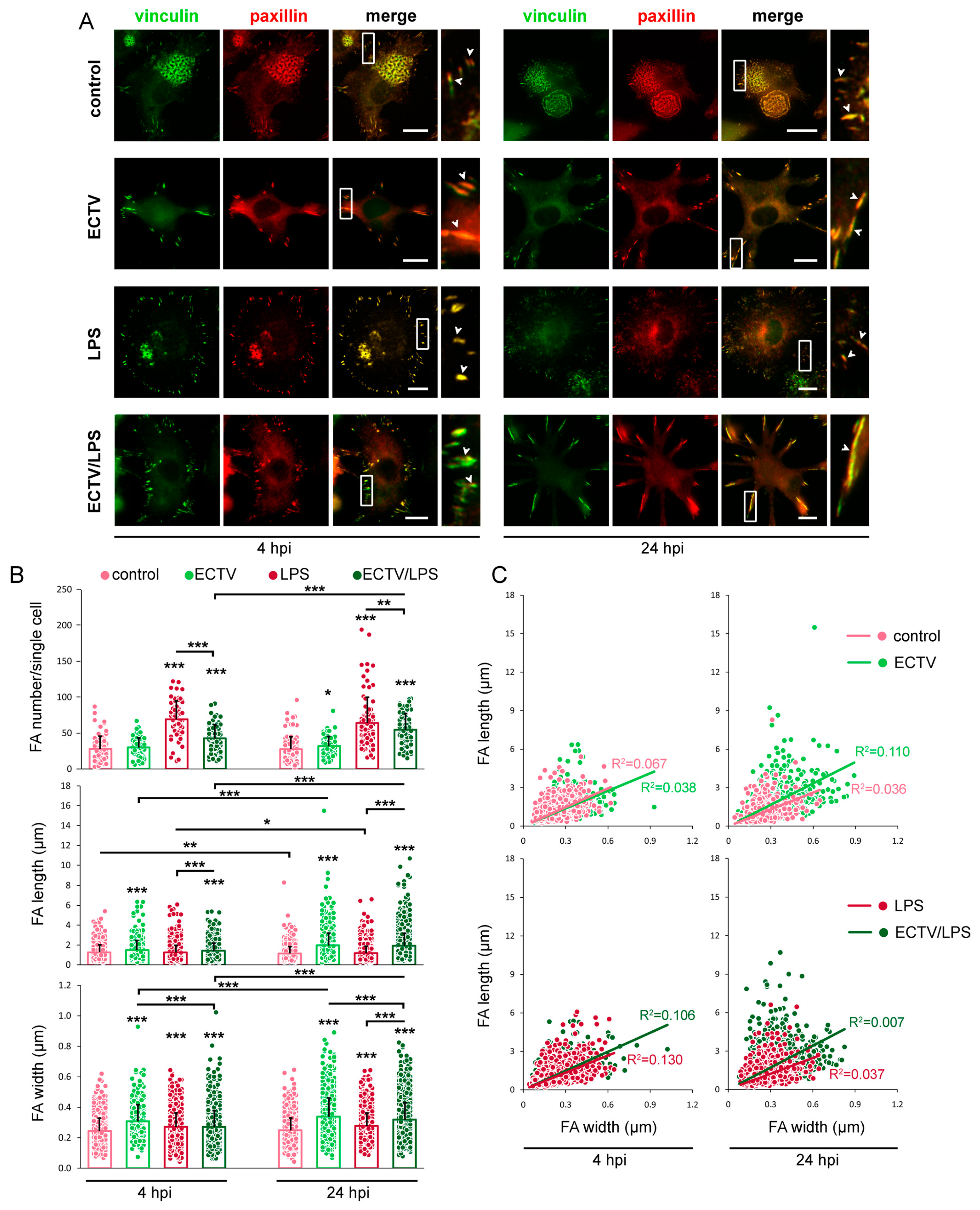
2.4. FAs Grow in Size in BMDCs Infected with ECTV
2.5. FAs Are Formed Preferentially in Long Cellular Extensions of ECTV-Infected BMDCs
2.6. ECTV Infection Does Not Affect BMDC Migration in the Wound Healing Assay
2.7. ECTV Infection Accelerates the Directional Migration of BMDCs toward the LPS-Conditioned BMDC Supernatants
3. Discussion
4. Materials and Methods
4.1. Virus
4.2. Animals
4.3. Obtaining a BMDC Culture
4.4. Infection of BMDC Cultures
4.5. Immunofluorescence Staining
4.6. Fluorescence Microscopy Analysis
4.7. Wound Healing Assay
4.8. Transwell Migration Assay
4.9. Multicolor Immunophenotyping and Flow Cytometry
4.10. Scanning Electron Microscopy (SEM)
4.11. Statistical Analysis
Author Contributions
Funding
Institutional Review Board Statement
Informed Consent Statement
Data Availability Statement
Acknowledgments
Conflicts of Interest
References
- Esteban, D.J.; Buller, R.M.L. Ectromelia Virus: The Causative Agent of Mousepox. J. Gen. Virol. 2005, 86, 2645–2659. [Google Scholar] [CrossRef] [PubMed]
- Alejo, A.; Saraiva, M.; Ruiz-Argüello, M.B.; Viejo-Borbolla, A.; de Marco, M.F.; Salguero, F.J.; Alcami, A. A Method for the Generation of Ectromelia Virus (ECTV) Recombinants: In Vivo Analysis of ECTV VCD30 Deletion Mutants. PLoS ONE 2009, 4, e5175. [Google Scholar] [CrossRef] [PubMed]
- Buller, R.M.; Potter, M.; Wallace, G.D. Variable Resistance to Ectromelia (Mousepox) Virus among Genera of Mus. Curr. Top. Microbiol. Immunol. 1986, 127, 319–322. [Google Scholar] [CrossRef] [PubMed]
- Fenner, F.; Henderson, D.A.; Arita, I.; Jezek, Z.; Ladnyi, I.D.L. Smallpox and Its Eradication; World Health Organization: Geneva, Switzerland, 1988; ISBN 9241561106. [Google Scholar]
- Ferrari, G.; Neukamm, J.; Baalsrud, H.T.; Breidenstein, A.M.; Ravinet, M.; Phillips, C.; Rühli, F.; Bouwman, A.; Schuenemann, V.J. Variola Virus Genome Sequenced from an Eighteenth-Century Museum Specimen Supports the Recent Origin of Smallpox. Philos. Trans. R. Soc. B 2020, 375, 20190572. [Google Scholar] [CrossRef] [PubMed]
- Fenner, F.; Wittek, R.; Dumbell, K.R. The Orthopoxviruses; Academic Press: San Diego, CA, USA, 1989; ISBN 0-12-253045-4. [Google Scholar]
- Shchelkunov, S.N. An Increasing Danger of Zoonotic Orthopoxvirus Infections. PLoS Pathog. 2013, 9, e1003756. [Google Scholar] [CrossRef] [PubMed]
- Atlas, R.M. The Threat of Bioterrorism Returns the Fear of Smallpox. Curr. Opin. Microbiol. 1998, 1, 719–721. [Google Scholar] [CrossRef] [PubMed]
- Miller, J.M. Agents of Bioterrorism. Preparing for Bioterrorism at the Community Health Care Level. Infect. Dis. Clin. N. Am. 2001, 15, 1127–1156. [Google Scholar] [CrossRef]
- Kluge, H.; Ammon, A. Monkeypox in Europe and beyond-Tackling a Neglected Disease Together. Eurosurveillance 2022, 27, 2200482. [Google Scholar] [CrossRef]
- Essbauer, S.; Pfeffer, M.; Meyer, H. Zoonotic Poxviruses. Vet. Microbiol. 2010, 140, 229–236. [Google Scholar] [CrossRef]
- de Oliveira, J.S.; Figueiredo, P.d.O.; Costa, G.B.; De Assis, F.L.; Drumond, B.P.; Da Fonseca, F.G.; Nogueira, M.L.; Kroon, E.G.; de Souza Trindade, G. Vaccinia Virus Natural Infections in Brazil: The Good, the Bad, and the Ugly. Viruses 2017, 9, 340. [Google Scholar] [CrossRef]
- Bruneau, R.C.; Tazi, L.; Rothenburg, S. Cowpox Viruses: A Zoo Full of Viral Diversity and Lurking Threats. Biomolecules 2023, 13, 325. [Google Scholar] [CrossRef] [PubMed]
- Oliveira, G.P.; Rodrigues, R.A.L.; Lima, M.T.; Drumond, B.P.; Abrahão, J.S. Poxvirus Host Range Genes and Virus-Host Spectrum: A Critical Review. Viruses 2017, 9, 331. [Google Scholar] [CrossRef] [PubMed]
- Szulc-Dabrowska, L.; Struzik, J.; Cymerys, J.; Winnicka, A.; Nowak, Z.; Toka, F.N.; Gierynska, M. The in Vitro Inhibitory Effect of Ectromelia Virus Infection on Innate and Adaptive Immune Properties of GM-CSF-Derived Bone Marrow Cells Is Mouse Strain-Independent. Front. Microbiol. 2017, 8, 2539. [Google Scholar] [CrossRef] [PubMed]
- Szulc-Dąbrowska, L.; Struzik, J.; Ostrowska, A.; Guzera, M.; Toka, F.N.; Bossowska-Nowicka, M.; Gieryńska, M.M.; Winnicka, A.; Nowak, Z.; Niemiałtowski, M.G. Functional Paralysis of GM-CSF-Derived Bone Marrow Cells Productively Infected with Ectromelia Virus. PLoS ONE 2017, 12, e0179166. [Google Scholar] [CrossRef] [PubMed]
- Liu, L.; Rich, B.E.; Inobe, J.I.; Chen, W.; Weiner, H.L. Induction of Th2 Cell Differentiation in the Primary Immune Response: Dendritic Cells Isolated from Adherent Cell Culture Treated with IL-10 Prime Naive CD4+ T Cells to Secrete IL-4. Int. Immunol. 1998, 10, 1017–1026. [Google Scholar] [CrossRef] [PubMed]
- Palucka, K.; Banchereau, J. Dendritic Cells: A Link between Innate and Adaptive Immunity. J. Clin. Immunol. 1999, 19, 12–25. [Google Scholar] [CrossRef] [PubMed]
- Eisenbarth, S.C. Dendritic Cell Subsets in T Cell Programming: Location Dictates Function. Nat. Rev. Immunol. 2019, 19, 89–103. [Google Scholar] [CrossRef]
- Steinman, R.M.; Hemmi, H. Dendritic Cells: Translating Innate to Adaptive Immunity. Curr. Top. Microbiol. Immunol. 2006, 311, 17–58. [Google Scholar] [CrossRef]
- West, M.A.; Wallin, R.P.A.; Matthews, S.P.; Svensson, H.G.; Zaru, R.; Ljunggren, H.G.; Prescott, A.R.; Watts, C. Enhanced Dendritic Cell Antigen Capture via Toll-like Receptor-Induced Actin Remodeling. Science 2004, 305, 1153–1157. [Google Scholar] [CrossRef]
- Mildner, A.; Jung, S. Development and Function of Dendritic Cell Subsets. Immunity 2014, 40, 642–656. [Google Scholar] [CrossRef]
- Reis E Sousa, C. Dendritic Cells in a Mature Age. Nat. Rev. Immunol. 2006, 6, 476–483. [Google Scholar] [CrossRef] [PubMed]
- ten Broeke, T.; Wubbolts, R.; Stoorvogel, W. MHC Class II Antigen Presentation by Dendritic Cells Regulated through Endosomal Sorting. Cold Spring Harb. Perspect. Biol. 2013, 5, a016873. [Google Scholar] [CrossRef] [PubMed]
- Feng, M.; Zhou, S.; Yu, Y.; Su, Q.; Li, X.; Lin, W. Regulation of the Migration of Distinct Dendritic Cell Subsets. Front. Cell Dev. Biol. 2021, 9, 635221. [Google Scholar] [CrossRef] [PubMed]
- Kuzan, A.; Michel, O. Struktury Protruzyjne i Retrakcyjne Formujące Się Podczas Migracji Komórki. Postepy Hig. Med. Dosw. 2018, 72, 392–405. [Google Scholar] [CrossRef]
- van Helden, S.F.G.; Krooshoop, D.J.E.B.; Broers, K.C.M.; Raymakers, R.A.P.; Figdor, C.G.; van Leeuwen, F.N. A Critical Role for Prostaglandin E2 in Podosome Dissolution and Induction of High-Speed Migration during Dendritic Cell Maturation. J. Immunol. 2006, 177, 1567–1574. [Google Scholar] [CrossRef] [PubMed]
- Baranov, M.V.; Beest, T.M.; Reinieren-Beeren, I.; Cambi, A.; Figdor, C.G.; Den Bogaart, G. Van Podosomes of Dendritic Cells Facilitate Antigen Sampling. J. Cell Sci. 2014, 127, 1052–1064. [Google Scholar] [CrossRef]
- Alonso, F.; Spuul, P.; Daubon, T.; Kramer, I.; Génot, E. Variations on the Theme of Podosomes: A Matter of Context. Biochim. Biophys. Acta Mol. Cell Res. 2019, 1866, 545–553. [Google Scholar] [CrossRef]
- Chou, H.C.; Antón, I.M.; Holt, M.R.; Curcio, C.; Lanzardo, S.; Worth, A.; Burns, S.; Thrasher, A.J.; Jones, G.E.; Calle, Y. WIP Regulates the Stability and Localization of WASP to Podosomes in Migrating Dendritic Cells. Curr. Biol. 2006, 16, 2337–2344. [Google Scholar] [CrossRef]
- Linder, S.; Cervero, P. The Podosome Cap: Past, Present, Perspective. Eur. J. Cell Biol. 2020, 99, 151087. [Google Scholar] [CrossRef]
- Linder, S.; Aepfelbacher, M. Podosomes: Adhesion Hot-Spots of Invasive Cells. Trends Cell Biol. 2003, 13, 376–385. [Google Scholar] [CrossRef]
- Linder, S.; Kopp, P. Podosomesat a Glance. J. Cell Sci. 2005, 118, 2079–2082. [Google Scholar] [CrossRef] [PubMed]
- Heuzé, M.L.; Vargas, P.; Chabaud, M.; Le Berre, M.; Liu, Y.J.; Collin, O.; Solanes, P.; Voituriez, R.; Piel, M.; Lennon-Duménil, A.M. Migration of Dendritic Cells: Physical Principles, Molecular Mechanisms, and Functional Implications. Immunol. Rev. 2013, 256, 240–254. [Google Scholar] [CrossRef] [PubMed]
- Kuo, J.C. Mechanotransduction at Focal Adhesions: Integrating Cytoskeletal Mechanics in Migrating Cells. J. Cell. Mol. Med. 2013, 17, 704–712. [Google Scholar] [CrossRef] [PubMed]
- Legerstee, K.; Houtsmuller, A.B. A Layered View on Focal Adhesions. Biology 2021, 10, 1189. [Google Scholar] [CrossRef] [PubMed]
- Paluch, E.K.; Aspalter, I.M.; Sixt, M. Focal Adhesion-Independent Cell Migration. Annu. Rev. Cell Dev. Biol. 2016, 32, 469–490. [Google Scholar] [CrossRef] [PubMed]
- Hynes, R.O. Integrins: Bidirectional, Allosteric Signaling Machines. Cell 2002, 110, 673–687. [Google Scholar] [CrossRef] [PubMed]
- Petit, V.; Thiery, J.P. Focal Adhesions: Structure and Dynamics. Biol. Cell 2000, 92, 477–494. [Google Scholar] [CrossRef]
- Block, M.R.; Badowski, C.; Millon-Fremillon, A.; Bouvard, D.; Bouin, A.P.; Faurobert, E.; Gerber-Scokaert, D.; Planus, E.; Albiges-Rizo, C. Podosome-Type Adhesions and Focal Adhesions, so Alike yet so Different. Eur. J. Cell Biol. 2008, 87, 491–506. [Google Scholar] [CrossRef]
- Schachtner, H.; Calaminus, S.D.; Thomas, S.G.; Machesky, L.M. Podosomes in Adhesion, Migration, Mechanosensing and Matrix Remodeling. Cytoskeleton 2013, 70, 572–589. [Google Scholar] [CrossRef]
- Weber, K.; Hey, S.; Cervero, P.; Linder, S. The Circle of Life: Phases of Podosome Formation, Turnover and Reemergence. Eur. J. Cell Biol. 2022, 101, 151218. [Google Scholar] [CrossRef]
- Hu, F.; Zhu, D.; Dong, H.; Zhang, P.; Xing, F.; Li, W.; Yan, R.; Zhou, J.; Xu, K.; Pan, L.; et al. Super-Resolution Microscopy Reveals Nanoscale Architecture and Regulation of Podosome Clusters in Primary Macrophages. iScience 2022, 25, 105514. [Google Scholar] [CrossRef] [PubMed]
- Georgess, D.; Machuca-Gayet, I.; Blangy, A.; Jurdic, P. Podosome Organization Drives Osteoclast-Mediated Bone Resorption. Cell Adh. Migr. 2014, 8, 191–204. [Google Scholar] [CrossRef] [PubMed]
- Lutz, M.B.; Kukutsch, N.; Ogilvie, A.L.J.; Rößner, S.; Koch, F.; Romani, N.; Schuler, G. An Advanced Culture Method for Generating Large Quantities of Highly Pure Dendritic Cells from Mouse Bone Marrow. J. Immunol. Methods 1999, 223, 77–92. [Google Scholar] [CrossRef] [PubMed]
- Szulc-Dabrowska, L.; Gregorczyk, K.P.; Struzik, J.; Boratynska-Jasinska, A.; Szczepanowska, J.; Wyzewski, Z.; Toka, F.N.; Gierynska, M.; Ostrowska, A.; Niemialtowski, M.G. Remodeling of the Fibroblast Cytoskeletal Architecture during the Replication Cycle of Ectromelia Virus: A Morphological in Vitro Study in a Murine Cell Line. Cytoskeleton 2016, 73, 396–417. [Google Scholar] [CrossRef] [PubMed]
- Gregorczyk, K.P.; Wyżewski, Z.; Szczepanowska, J.; Toka, F.N.; Mielcarska, M.B.; Bossowska-Nowicka, M.; Gieryńska, M.; Boratyńska-Jasińska, A.; Struzik, J.; Niemiałtowski, M.G.; et al. Ectromelia Virus Affects Mitochondrial Network Morphology, Distribution, and Physiology in Murine Fibroblasts and Macrophage Cell Line. Viruses 2018, 10, 266. [Google Scholar] [CrossRef]
- Evans, J.G.; Correia, I.; Krasavina, O.; Watson, N.; Matsudaira, P. Macrophage Podosomes Assemble at the Leading Lamella by Growth and Fragmentation. J. Cell Biol. 2003, 161, 697–705. [Google Scholar] [CrossRef]
- Kuo, S.L.; Chen, C.L.; Pan, Y.R.; Chiu, W.T.; Chen, H.C. Biogenesis of Podosome Rosettes through Fission. Sci. Rep. 2018, 8, 524. [Google Scholar] [CrossRef]
- Destaing, O.; Sanjay, A.; Itzstein, C.; Horne, W.C.; Toomre, D.; De Camilli, P.; Baron, R. The Tyrosine Kinase Activity of C-Src Regulates Actin Dynamics and Organization of Podosomes in Osteoclasts. Mol. Biol. Cell 2008, 19, 394–404. [Google Scholar] [CrossRef]
- Pan, Y.R.; Chen, C.L.; Chen, H.C. FAK Is Required for the Assembly of Podosome Rosettes. J. Cell Biol. 2011, 195, 113–129. [Google Scholar] [CrossRef]
- Derakhshani, S.; Kurz, A.; Japtok, L.; Schumacher, F.; Pilgram, L.; Steinke, M.; Kleuser, B.; Sauer, M.; Schneider-Schaulies, S.; Avota, E. Measles Virus Infection Fosters Dendritic Cell Motility in a 3D Environment to Enhance Transmission to Target Cells in the Respiratory Epithelium. Front. Immunol. 2019, 10, 1294. [Google Scholar] [CrossRef]
- Weidner, J.M.; Kanatani, S.; Hernández-Castañeda, M.A.; Fuks, J.M.; Rethi, B.; Wallin, R.P.A.; Barragan, A. Rapid Cytoskeleton Remodelling in Dendritic Cells Following Invasion by Toxoplasma Gondii Coincides with the Onset of a Hypermigratory Phenotype. Cell. Microbiol. 2013, 15, 1735–1752. [Google Scholar] [CrossRef] [PubMed]
- Ólafsson, E.B.; Varas-Godoy, M.; Barragan, A. Toxoplasma Gondii Infection Shifts Dendritic Cells into an Amoeboid Rapid Migration Mode Encompassing Podosome Dissolution, Secretion of TIMP-1, and Reduced Proteolysis of Extracellular Matrix. Cell. Microbiol. 2018, 20, e12808. [Google Scholar] [CrossRef] [PubMed]
- van Helden, S.F.G.; van den Dries, K.; Oud, M.M.; Raymakers, R.A.P.; Netea, M.G.; van Leeuwen, F.N.; Figdor, C.G. TLR4-Mediated Podosome Loss Discriminates Gram-Negative from Gram-Positive Bacteria in Their Capacity to Induce Dendritic Cell Migration and Maturation. J. Immunol. 2010, 184, 1280–1291. [Google Scholar] [CrossRef] [PubMed]
- Cougoule, C.; Lastrucci, C.; Guiet, R.; Mascarau, R.; Meunier, E.; Lugo-Villarino, G.; Neyrolles, O.; Poincloux, R.; Maridonneau-Parini, I. Podosomes, But Not the Maturation Status, Determine the Protease-Dependent 3D Migration in Human Dendritic Cells. Front. Immunol. 2018, 9, 846. [Google Scholar] [CrossRef] [PubMed]
- Nagasaki, A.; Kanada, M.; Uyeda, T.Q. Cell Adhesion Molecules Regulate Contractile Ring-Independent Cytokinesis in DictyosteliumDiscoideum. Cell Res. 2009, 19, 236–246. [Google Scholar] [CrossRef] [PubMed]
- Lee, J.; Jacobson, K. The Composition and Dynamics of Cell-Substratum Adhesions in Locomoting Fish Keratocytes. J. Cell Sci. 1997, 110 Pt 22, 2833–2844. [Google Scholar] [CrossRef]
- Hogg, N.; Laschinger, M.; Giles, K.; McDowall, A. T-Cell Integrins: More than Just Sticking Points. J. Cell Sci. 2003, 116, 4695–4705. [Google Scholar] [CrossRef]
- Rustad, K.C.; Wong, V.W.; Gurtner, G.C. The Role of Focal Adhesion Complexes in Fibroblast Mechanotransduction during Scar Formation. Differentiation. 2013, 86, 87–91. [Google Scholar] [CrossRef]
- Kim, D.H.; Wirtz, D. Focal Adhesion Size Uniquely Predicts Cell Migration. FASEB J. 2013, 27, 1351–1361. [Google Scholar] [CrossRef]
- Kim, D.H.; Wirtz, D. Predicting How Cells Spread and Migrate: Focal Adhesion Size Does Matter. Cell Adhes. Migr. 2013, 7, 293–296. [Google Scholar] [CrossRef]
- Stricker, J.; Aratyn-Schaus, Y.; Oakes, P.W.; Gardel, M.L. Spatiotemporal Constraints on the Force-Dependent Growth of Focal Adhesions. Biophys. J. 2011, 100, 2883–2893. [Google Scholar] [CrossRef] [PubMed]
- Cao, X.; Lin, Y.; Driscoll, T.P.; Franco-Barraza, J.; Cukierman, E.; Mauck, R.L.; Shenoy, V.B. A Chemomechanical Model of Matrix and Nuclear Rigidity Regulation of Focal Adhesion Size. Biophys. J. 2015, 109, 1807–1817. [Google Scholar] [CrossRef] [PubMed]
- West, M.A.; Prescott, A.R.; Kui, M.C.; Zhou, Z.; Rose-John, S.; Scheller, J.; Watts, C. TLR Ligand-Induced Podosome Disassembly in Dendritic Cells Is ADAM17 Dependent. J. Cell Biol. 2008, 182, 993–1005. [Google Scholar] [CrossRef] [PubMed]
- Szulc-Dąbrowska, L.; Gregorczyk-Zboroch, K.P.; Struzik, J.; Wyżewski, Z.; Ostrowska, A.; Toka, F.N.; Gieryńska, M. Long Actin-Based Cellular Protrusions as Novel Evidence of the Cytopathic Effect Induced in Immune Cells Infected by the Ectromelia Virus. Cent. J. Immunol. 2018, 43, 363–370. [Google Scholar] [CrossRef] [PubMed]
- Humrich, J.Y.; Thumann, P.; Greiner, S.; Humrich, J.H.; Averbeck, M.; Schwank, C.; Kämpgen, E.; Schuler, G.; Jenne, L. Vaccinia Virus Impairs Directional Migration and Chemokine Receptor Switch of Human Dendritic Cells. Eur. J. Immunol. 2007, 37, 954–965. [Google Scholar] [CrossRef] [PubMed]
- Aggio, J.B.; Krmeská, V.; Ferguson, B.J.; Wowk, P.F.; Rothfuchs, A.G. Vaccinia Virus Infection Inhibits Skin Dendritic Cell Migration to the Draining Lymph Node. J. Immunol. 2021, 206, 776–784. [Google Scholar] [CrossRef] [PubMed]
- Sanderson, C.M.; Smith, G.L. Vaccinia Virus Induces Ca2+-Independent Cell-Matrix Adhesion during the Motile Phase of Infection. J. Virol. 1998, 72, 9924–9933. [Google Scholar] [CrossRef] [PubMed]
- Pires de Miranda, M.; Reading, P.C.; Tscharke, D.C.; Murphy, B.J.; Smith, G.L. The Vaccinia Virus Kelch-like Protein C2L Affects Calcium-Independent Adhesion to the Extracellular Matrix and Inflammation in a Murine Intradermal Model. J. Gen. Virol. 2003, 84, 2459–2471. [Google Scholar] [CrossRef]
- Saraiva, N.; Prole, D.L.; Carrara, G.; Johnson, B.F.; Taylor, C.W.; Parsons, M.; Smith, G.L. HGAAP Promotes Cell Adhesion and Migration via the Stimulation of Store-Operated Ca2+ Entry and Calpain 2. J. Cell Biol. 2013, 202, 699–713. [Google Scholar] [CrossRef]
- Smith, G.L.; Benfield, C.T.O.; Maluquer de Motes, C.; Mazzon, M.; Ember, S.W.J.; Ferguson, B.J.; Sumner, R.P. Vaccinia Virus Immune Evasion: Mechanisms, Virulence and Immunogenicity. J. Gen. Virol. 2013, 94, 2367–2392. [Google Scholar] [CrossRef]
- Moreau, V.; Frischknecht, F.; Reckmann, I.; Vincentelli, R.; Rabut, G.; Stewart, D.; Way, M. A Complex of N-WASP and WIP Integrates Signalling Cascades That Lead to Actin Polymerization. Nat. Cell Biol. 2000, 2, 441–448. [Google Scholar] [CrossRef] [PubMed]
- Calle, Y.; Antón, I.M.; Thrasher, A.J.; Jones, G.E. WASP and WIP Regulate Podosomes in Migrating Leukocytes. J. Microsc. 2008, 231, 494–505. [Google Scholar] [CrossRef] [PubMed]
- Sokolik, C.G.; Qassem, N.; Chill, J.H. The Disordered Cellular Multi-Tasker WIP and Its Protein-Protein Interactions: A Structural View. Biomolecules 2020, 10, 1084. [Google Scholar] [CrossRef] [PubMed]









Disclaimer/Publisher’s Note: The statements, opinions and data contained in all publications are solely those of the individual author(s) and contributor(s) and not of MDPI and/or the editor(s). MDPI and/or the editor(s) disclaim responsibility for any injury to people or property resulting from any ideas, methods, instructions or products referred to in the content. |
© 2023 by the authors. Licensee MDPI, Basel, Switzerland. This article is an open access article distributed under the terms and conditions of the Creative Commons Attribution (CC BY) license (https://creativecommons.org/licenses/by/4.0/).
Share and Cite
Biernacka, Z.; Gregorczyk-Zboroch, K.; Lasocka, I.; Ostrowska, A.; Struzik, J.; Gieryńska, M.; Toka, F.N.; Szulc-Dąbrowska, L. Ectromelia Virus Affects the Formation and Spatial Organization of Adhesive Structures in Murine Dendritic Cells In Vitro. Int. J. Mol. Sci. 2024, 25, 558. https://doi.org/10.3390/ijms25010558
Biernacka Z, Gregorczyk-Zboroch K, Lasocka I, Ostrowska A, Struzik J, Gieryńska M, Toka FN, Szulc-Dąbrowska L. Ectromelia Virus Affects the Formation and Spatial Organization of Adhesive Structures in Murine Dendritic Cells In Vitro. International Journal of Molecular Sciences. 2024; 25(1):558. https://doi.org/10.3390/ijms25010558
Chicago/Turabian StyleBiernacka, Zuzanna, Karolina Gregorczyk-Zboroch, Iwona Lasocka, Agnieszka Ostrowska, Justyna Struzik, Małgorzata Gieryńska, Felix N. Toka, and Lidia Szulc-Dąbrowska. 2024. "Ectromelia Virus Affects the Formation and Spatial Organization of Adhesive Structures in Murine Dendritic Cells In Vitro" International Journal of Molecular Sciences 25, no. 1: 558. https://doi.org/10.3390/ijms25010558
APA StyleBiernacka, Z., Gregorczyk-Zboroch, K., Lasocka, I., Ostrowska, A., Struzik, J., Gieryńska, M., Toka, F. N., & Szulc-Dąbrowska, L. (2024). Ectromelia Virus Affects the Formation and Spatial Organization of Adhesive Structures in Murine Dendritic Cells In Vitro. International Journal of Molecular Sciences, 25(1), 558. https://doi.org/10.3390/ijms25010558

