Abstract
Calmodulin (CaM) and calmodulin-like (CML) proteins are major Ca2+ sensors involved in the regulation of plant development and stress responses by converting Ca2+ signals into appropriate cellular responses. However, characterization and expression analyses of CaM/CML genes in the precious species, Phoebe bournei, remain limited. In this study, five PbCaM and sixty PbCML genes were identified that only had EF-hand motifs with no other functional domains. The phylogenetic tree was clustered into 11 subgroups, including a unique clade of PbCaMs. The PbCaMs were intron-rich with four EF-hand motifs, whereas PbCMLs had two to four EF-hands and were mostly intronless. PbCaMs/CMLs were unevenly distributed across the 12 chromosomes of P. bournei and underwent purifying selection. Fragment duplication was the main driving force for the evolution of the PbCaM/CML gene family. Cis-acting element analysis indicated that PbCaMs/CMLs might be related to hormones, growth and development, and stress response. Expression analysis showed that PbCaMs were generally highly expressed in five different tissues and under drought stress, whereas PbCMLs showed specific expression patterns. The expression levels of 11 candidate PbCaMs/CMLs were responsive to ABA and MeJA, suggesting that these genes might act through multiple signaling pathways. The overexpression of PbCaM3/CML13 genes significantly increased the tolerance of yeast cells to drought stress. The identification and characterization of the CaM/CML gene family in P. bournei laid the foundation for future functional studies of these genes.
1. Introduction
Water is an important ecological factor that influences the growth and development of plants throughout their life. The vast majority of metabolic activities in plants must be mediated by water. For instance, the absorption and transportation of nutrients, as well as photosynthesis, respiration, transpiration, and other physiological actions of plants, are inseparable from the participation of water [1]. Drought generally causes widespread and negative effects on plants, such as slow cell division and elongation, reduced photosynthesis and transpiration, increased ROS, and unbalanced osmotic pressure [2,3]. Drought stress is one of the major environmental factors influencing the geographical distribution and biomass accumulation of trees [4]. The frequency and intensity of drought will continue to increase in the future [5].
Understanding the mechanisms by which plants sense and transmit drought stress signals to initiate adaptive responses is important for improving plant drought tolerance. Plants respond to environmental changes by activating signaling cascades to control and synergize physiological and biochemical reactions [6]. Ca2+, as a major intracellular second signaling molecule, is involved in many signaling pathways, including internal signaling and external stimulus responses [7]. There is growing evidence that a variety of external stresses, such as light, salinity, heat, cold, drought, and mechanical damage, can rapidly cause an increase in intracellular Ca2+ concentrations [8]. Associated changes in intracellular Ca2+ concentration are manifested as calcium signaling, and the conformational changes induced by Ca2+-binding proteins in response to Ca2+ can further modulate the activity of downstream targets, thereby delivering Ca2+ signaling [9].
Calcium-binding protein sensors can be classified into four groups: calmodulins (CaMs), CaM-like proteins (CMLs), Ca2+-dependent protein kinases (CDPKs), and calcineurin B-like proteins (CBLs) [10]. In most Ca2+ sensors, the EF-hand (a helix–loop–helix structure) is the most common pattern identified as the Ca2+-binding site [11]. CaM/CML proteins do not have any functional domains other than the EF-hand, unlike CDPK and CBL proteins. CaMs are highly conserved Ca2+-binding proteins in eukaryotes that typically contain four EF-hand motifs [12]. Calmodulin-like proteins (CMLs) belong to plant-specific Ca2+ sensors. Many genes encoding CML proteins have been identified as containing 1–6 EF-hands with no other known functional structural domains, and they share 30.2–84.6% sequence homology with CaMs. The identification of the CML gene family has been achieved in several plants, such as Arabidopsis thaliana, Zea mays, and Solanum lycopersicum [13,14,15]. These studies have shown that CML members vary widely in the sequence, length, and number of EF-hand motifs. Furthermore, in the genome-wide characterization of the CaM/CML gene family, there are more genes encoding CML proteins than CaM proteins in plant species [16]. For example, there are 168 and 54 CML members in Brassica napus and Phalaenopsis equestris, respectively, but only 25 and 4 corresponding CaM members [17,18].
As important Ca2+ sensors in plants, CaMs and CMLs have important complexities in the signaling networks that affect plant growth, development, and response to environmental changes [19]. For example, the cml24 mutant significantly reduced the rate of pollen germination and pollen tube growth [20]. CaMs and CMLs are also involved in abiotic stresses in plants, such as salt stress, drought stress, and cold stress. In tomato, SlCML37 transgenic tomato fruits significantly improved tolerance to low-temperature stress and may play a role in regulating the plant low-temperature response by interacting with SlUMP1, affecting proteasome assembly activity and modulating the degradation of target proteins [21]. In Medicago truncatula, salt stress, osmotic stress, and ABA treatment up-regulated MtCML40 expression, and plants overexpressing MtCML40 showed severe growth inhibition and reduced the photosynthetic rate under NaCl compared with WT, suggesting that MtCML40 negatively regulates salt tolerance [22]. The overexpression of OsDSR-1, a CML gene, in transgenic plants caused higher ABA sensitivity, ROS enzyme activity, and transcript levels in multiple ROS scavenging and stress-related genes, and these were more drought tolerant under drought stress compared with WT and OsDSR-1-Ri plants [23]. Moreover, ABA is the primary signal for plants to cope with drought and plays a crucial role in various physiological processes of their life cycle, such as stomatal closure, root regulation, the transcriptional activation of related genes, and metabolic alterations. Under drought conditions, endogenous ABA levels in plants are usually elevated to enhance drought tolerance [24]. AtCML9 expression was rapidly induced by ABA in Arabidopsis seedlings, and seed germination and seedling growth of the cml9 knockout mutant showed hypersensitivity to ABA [25].
Phoebe bournei is a subtropical evergreen broad-leaved tree species, preferring humidity and shade, with a long lifespan and slow growth, and seed reproduction is the main way of its natural renewal. Its wood is known as “noble wood” because of its strong resistance to decay, special fragrance, and unique golden–yellow texture, and it is also an important afforestation and ornamental tree species in the mountainous areas of southern China [26,27]. P. bournei is mainly found in areas with a warm and humid climate and abundant rainfall, such as Jiangxi, Fujian, Zhejiang, Guangdong, Guangxi, Guizhou, Hubei, and Hunan provinces [28]. However, in recent years, over-harvesting and habitat degradation have led to a reduction in the size and fragmentation of the natural population of P. bournei, seriously threatening its survival. At present, a number of protected areas have been established within its range and P. bournei is being propagated and promoted as a silvicultural species [29]. Therefore, the study of the response mechanism of P. bournei to drought stress is very important for the cultivation and conservation of this species. As important Ca2+ sensors, CaMs and CMLs are widely involved in plant responses to abiotic stresses and have been genome-wide analyzed in various model plants and crops [30,31]. However, the CaM/CML gene family of P. bournei have not been systematically identified and characterized. In this study, based on our previous genome and transcriptomic data [26], 5 CaM genes and 60 CML genes were identified from the genome of P. bournei and their protein physicochemical properties, phylogenetic relationships, gene structure and conserved motifs, chromosomal localization and homology, and cis-acting elements in the promoter regions were characterized. The expression profiles of PbCaMs/CMLs in five tissues and PEG treatment were determined, as well as their responses to ABA and MeJA treatments. The heterologous overexpression of candidate genes PbCaM3 and PbCML13 in INVSc1 yeast significantly increased the tolerance of yeast cells to drought stress. This study lays a foundation for the further investigation of PbCaMs/CMLs functions and provides theoretical support for molecular-assisted breeding to produce new drought-resistant germplasm of P. bournei.
2. Results
2.1. Identification and Characterization of CaM/CML Genes in P. bournei
Based on the Arabidopsis CaMs/CMLs and EF-hand motif sequences (PF00036), a total of 5 PbCaM and 60 PbCML members were identified in P. bournei. The corresponding protein sequences were further analyzed through NCBI CDD and SMART to confirm the presence of the EF-hand motif with no other functional domains. Based on their chromosomal localization, all PbCaM/CML genes were sequentially named from PbCaM1 to PbCaM5 and PbCML1 to PbCML60, respectively (Table S1).
All of the PbCaMs had four EF-hand domains and PbCMLs contained two to four EF-hands. The amino acid length of PbCaM/CML proteins ranged from 84 aa (PbCML8/26/34) to 442 aa (PbCML18), with the molecular weights ranging from 9.21 kDa (PbCML8) to 48.60 kDa (PbCML18), and the isoelectric points ranged from 4.04 (PbCML13/29) to 6.97 (PbCML47). The instability coefficients of these proteins ranged from 20.06 (PbCML8) to 68.51 (PbCML39), and the overall mean of the hydrophilicity scores (GRAVY) were all negative. Subcellular localization predictions indicated that most of the PbCaMs/CMLs were nuclear, cytoplasmic, and chloroplast proteins (Table S2).
2.2. Phylogenetic Analysis of CaM/CML Genes in P. bournei
To gain insights into the evolutionary relationships and potential functions of PbCaMs/CMLs, the phylogenetic tree was constructed with AtCaMs/CMLs as the reference proteins. PbCaM/CML proteins were classified into 11 subfamilies, each containing a different number of members, with the PbCaMs in a separate clade from the PbCMLs (Figure 1). Subfamily 8 had the largest number of members (13), followed by subfamilies 7 and 5 (10). Subfamily 9 was the smallest, containing only two members (PbCML4/24) (Table S3). The CaM/CML proteins from P. bournei and Arabidopsis shared high degrees of similarity, suggesting similar functions among the homologous members.
Figure 1.
Phylogenetic tree of CaM/CML proteins in A. thaliana and P. bournei. Numbers 1–11 represent different subfamilies. Blue triangles represent PbCaM/CML proteins and orange circles indicate AtCaM/CML proteins. Different colored circles represent CaM/CML subfamilies.
2.3. Gene Structure and Conserved Motifs Analysis of PbCaMs/CMLs
The gene structure and conserved motifs of the PbCaM/CML gene family were explored based on the phylogenetic relationships. Conserved motif analysis revealed that motifs 1 and 2 were present in all PbCaMs/CMLs, which were functionally conserved motifs. All PbCaM proteins contained the typical four EF-hands. Of the 60 PbCMLs, nearly half (29) contained four EF-hands, thirteen contained three EF-hands, and the remaining eighteen only contained two EF-hands. The motif composition of PbCaMs/CMLs was shown to correspond to their phylogenetic relationships. For example, PbCaM/CML members in subfamily 11 contained two conserved motifs, whereas subfamilies 1, 2, 4, 9, and 10 contained four conserved motifs (Figure 2B). There were eight different types of EF-hand domains, and gene members of the same subfamily had similar domain types (Figure 2C). The analysis of the intron–exon structure of PbCaMs/CMLs showed that the number of exons ranged from one to nine. Most PbCaMs/CMLs contained only one exon. PbCML2/56 had the highest number of exons (nine), followed by PbCML41/58 (eight) (Figure 2D). PbCaMs/CMLs with multiple exons mainly belonged to subfamilies 5 and 11, suggesting that the evolutionarily closely related PbCaMs/CMLs have similar gene structures.
Figure 2.
Phylogenetic tree, conserved motifs, gene domains, and gene structure of PbCaMs/CMLs. (A): Phylogenetic tree of PbCaM/CML proteins. (B): Distribution of conserved motifs in PbCaM/CML proteins. (C): Types and distribution of gene domains in PbCaMs/CMLs. (D): Gene structure of PbCaMs/CMLs.
2.4. Cis-Regulatory Elements Analysis in the Promoters of PbCaM/CML Genes
Cis-regulatory elements (CREs) play a vital role in gene expression. Various hormone response elements, growth and development elements, and stress response elements were identified in the promoter regions of PbCaM/CML genes (Figure 3A–C, Table S4). Hormone responses included abscisic acid (156), gibberellin (72), auxin (43), MeJA (174), and salicylic acid (48). The growth and development elements were light response elements (691), circadian control elements (14), seed-specific regulation elements (8), meristem expression elements (35), and endosperm expression elements (16). Stress response elements mainly included anaerobic induction (148), low-temperature response elements (52), defense and stress response elements (38), (MYB) drought-induced elements (66), and (MYB) flavonoid biosynthetic genes regulation elements (4). Almost all PbCaMs/CMLs contained ABA response elements (ABRE) in the promoter regions, with PbCML53 having the highest number of 11, followed by PbCML19 (8). Most members contained MeJA response elements, with PbCML9 in subfamily 8 and PbCML2 in subfamily 5 containing 12 and 10, respectively. In addition, 37 members contained drought-induced response elements, with PbCML16 from subfamily 8 containing the most (7). The flavonoid synthesis gene regulatory elements were found only in PbCML1/5/23/36 from subfamilies 10/11/11/7, respectively.
Figure 3.
Predicted CREs of PbCaMs/CMLs. (A): Distribution of CREs in the 2000 bp promoter region upstream of PbCaMs/CMLs. Different colored squares represent different response elements. (B): The number of CREs in the promoter region of PbCaMs/CMLs and their distribution in each subgroup. The horizontal coordinates of the heat map represent the different response elements, and the vertical coordinates represent 1–11 subfamilies. Warmer colors represent a greater number of response elements and cooler colors represent a smaller number of response elements. The horizontal coordinates of the bar graph represent 1–11 subfamilies and the vertical coordinates represent the number of PbCaM/CML genes. Numbers indicate the number of PbCaMs/CMLs contained in each subfamily. (C): Venn diagram of CREs associated with hormone response, growth and development, and stress response. Numbers represent the number of PbCaMs/CMLs containing the relevant response elements.
2.5. Chromosome Locations and Synteny Analysis of PbCaM/CML Genes
The 60 PbCMLs were unevenly distributed across all 12 chromosomes of P. bournei (Figure 4A). For example, chromosomes 1 and 2 contained ten CML genes, whereas chromosomes 6, 7, and 11 each contained only two CMLs. Five PbCaM genes were located on chromosomes 1, 2, and 3, respectively. The analysis of gene duplication events in PbCaMs/CMLs showed that 42 members were involved in 32 segmental duplications and 9 genes were involved in 5 tandem duplications. All 37 gene pairs involved in gene duplication had Ka/Ks ratios less than 1 and may have undergone purifying selection during evolution (Table S6).
Figure 4.
Homology analysis of CaM/CML genes within P. bournei and between P. bournei and A. thaliana, O. sativa, C. kanehirae, and P. trichocarpa. (A): Analysis of CaMs/CMLs gene duplication in P. bournei. The outermost colored circle represents the 12 chromosomes (LG01-12) of P. bournei, and the inner 2 circles represent the gene density on each chromosome. The blue lines indicate the segmental replication gene pairs; the red lines indicate the tandem replication gene pairs. Blue-labeled PbCaM/CML genes are involved in segmental duplication, yellow-labeled genes are involved in tandem duplication, and red-labeled genes are involved in both segmental and tandem duplication. (B): Homologous CaM/CML genes between P. bournei and A. thaliana, O. sativa, C. kanehirae, and P. trichocarpa. The 12 chromosomes of P. bournei, 5 chromosomes of A. thaliana, 12 chromosomes of O. sativa, 12 chromosomes of C. kanehirae, and 19 chromosomes of P. trichocarpa are plotted with different colors. The blue lines represent CaM/CML gene pairs that are homologous among different species.
To explore the evolution of PbCaMs/CMLs and their affinities with different species, the collinearity of CaMs/CMLs between P. bournei and A. thaliana, O. sativa, P. trichocarpa, and C. kanehirae was investigated (Figure 4B). A total of 60 PbCaMs/CMLs were collinearly associated with C. kanehirae, followed by P. trichocarpa (49), O. sativa (24), and A. thaliana (22) (Table S5). Thirteen PbCMLs (PbCML1/3/12/20/32/33/38/41/49/51/55/56/60) were collinearly associated among all four species.
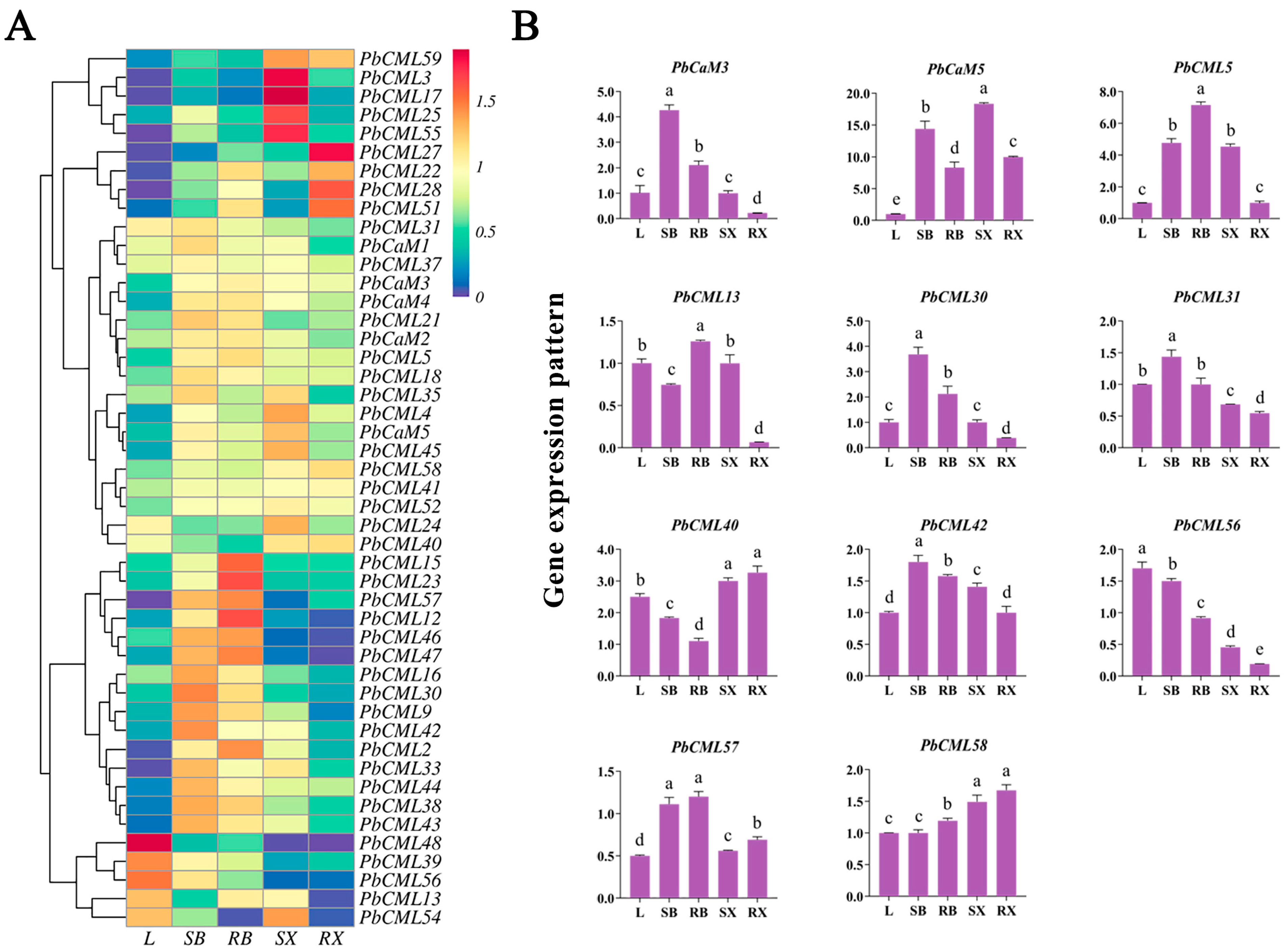
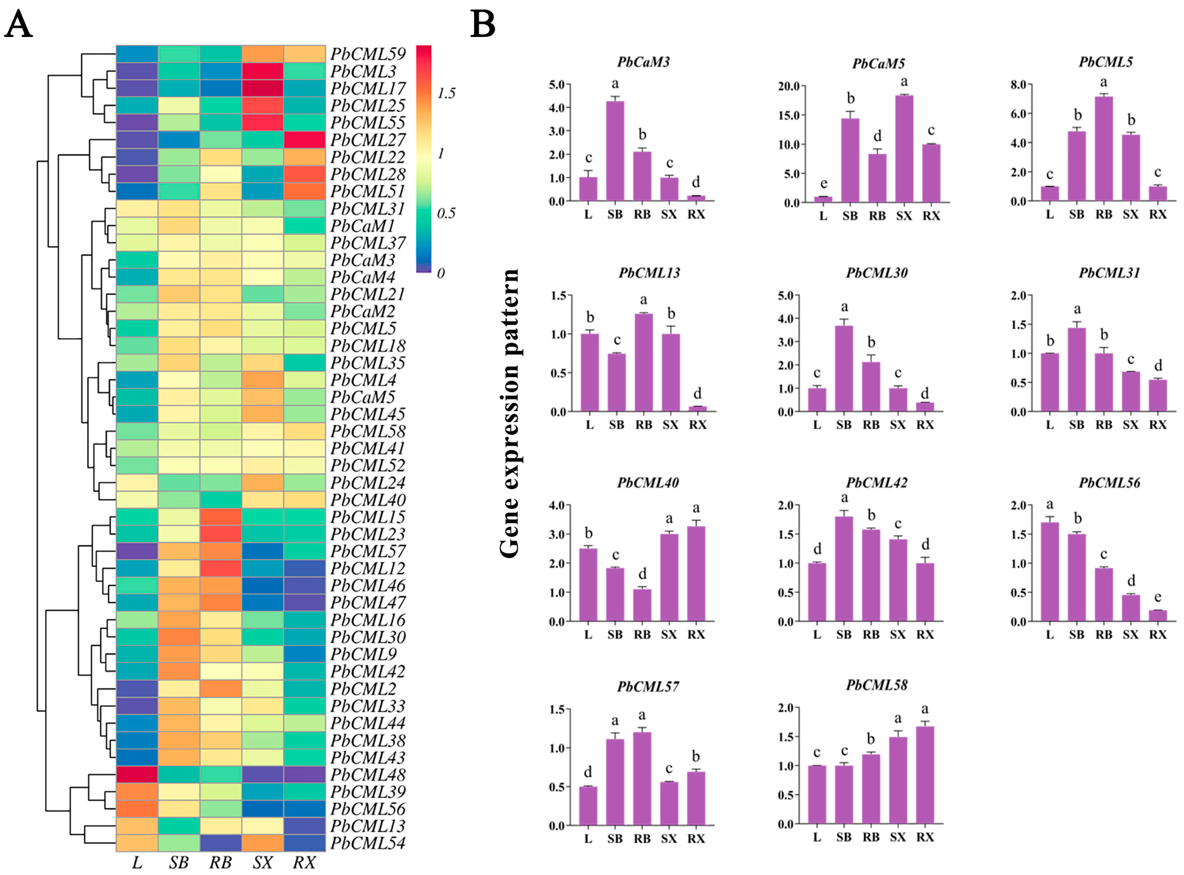
2.6. Expression Patterns of PbCaMs/CMLs in Different Tissues
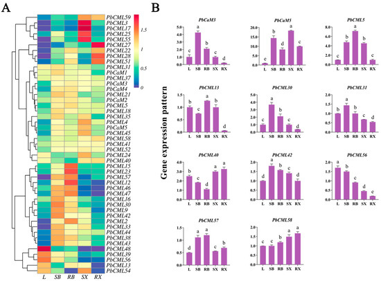
In order to detect the spatio-temporal expression patterns of PbCaM/CML genes, the expression profiles of 65 PbCaMs/CMLs in five tissues of P. bournei, including leaf, stem bark, stem xylem, root bark, and root xylem, were characterized using the FPKM values (Figure 5A, Table S7). After filtering the low-expressed genes, 47 PbCaMs/CMLs were retained. Most members from the same cluster showed similar expression patterns, with some genes preferentially expressed in specific tissues. For example, PbCML48/39/56 from subfamily 5 and PbCML13 from subfamily 2 were highly expressed in leaves; PbCML15/23/12 were preferentially expressed in root bark; PbCML3/17/25/55 and PbCML27/22/28/51 were preferentially expressed in the xylem of the stem and root, respectively. Five PbCaM genes (PbCaM1/2/3/4/5) were highly expressed in five tissues.
Figure 5.
Expression patterns of PbCaMs/CMLs in different tissues of P. bournei analyzed using transcriptome data and qRT-PCR. (A): Expression profiles of 11 PbCaMs/CMLs in 5 different tissues (leaf, stem bark, root bark, stem xylem, and root xylem). (B): qRT-PCR validation of the expression patterns of 11 PbCaMs/CMLs in 5 different tissues. Lowercase letters indicate significant differences, as p < 0.05.
The expression profiles of 11 PbCaMs/CMLs in five tissues were analyzed using qRT-PCR (Figure 5B). In agreement with the transcriptome data, PbCML56 was highly expressed in leaves, which was 8.9 times higher than that in root xylem. PbCaM3 and PbCML30/31/42 were highly expressed in stem bark, with PbCaM3 being the highest. PbCML13 and PbCML5 had the highest expression level in root bark. PbCaM5 was specifically highly expressed in stem xylem, with its expression being 18 times higher than that in leaves. PbCML57 was highly expressed in both stem and root bark, and PbCML40/58 was highly expressed in both stem and root xylem.
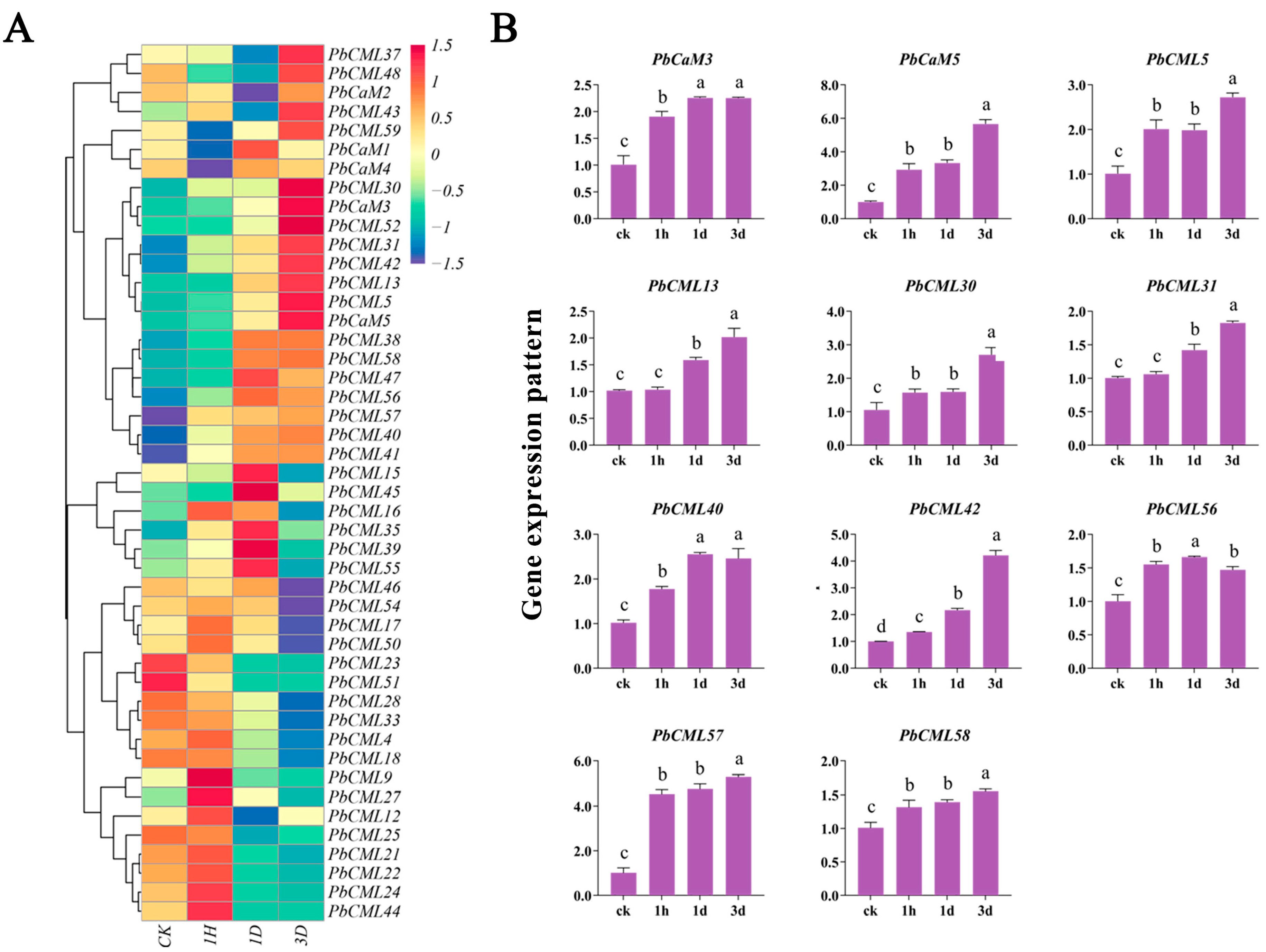
2.7. Expression Patterns of PbCaM/CML Genes in Response to Drought Stress
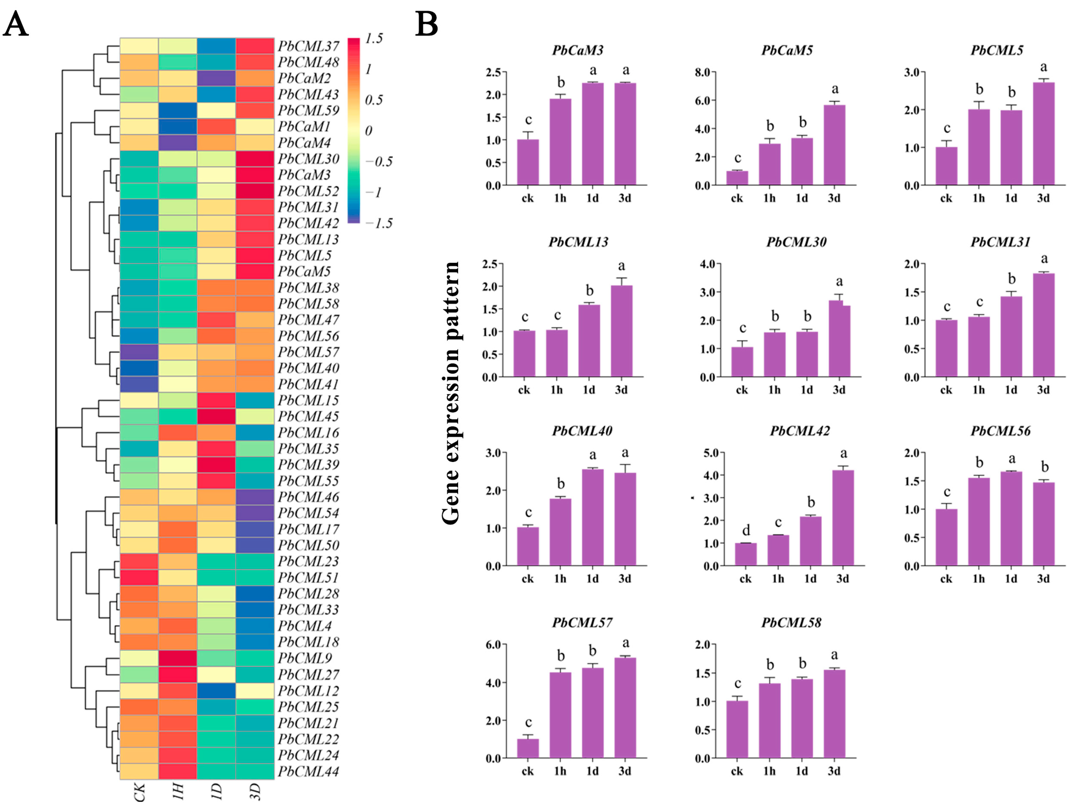
To investigate the potential functions of PbCaMs/CMLs in response to abiotic stress, the expression patterns of PbCaMs/CMLs under PEG treatment were analyzed by available FPKM data (Figure 6A, Table S7). A total of 46 PbCaMs/CMLs were preserved after the removal of low expressed genes. The expression levels of PbCML23/51 in subfamilies 11 and 7 were highest in CK and down-regulated with PEG treatment. The expression levels of PbCML9/12/22/24/27/44 were significantly increased after 1 h of PEG treatment, and then decreased, and PbCML15/35/39/45/55 were highly expressed after 1 d of PEG treatment. However, the expression levels of PbCaM3/5 and PbCML5/13/30/31/42 peaked after 3 d of PEG treatment.
Figure 6.
Expression patterns of PbCaMs/CMLs under drought stress analyzed using transcriptome data and qRT-PCR. (A): Expression profiles of 11 PbCaMs/CMLs under drought stress. (B): qRT-PCR validation of the expression patterns of 11 PbCaMs/CMLs under drought stress. Lowercase letters indicate significant differences, as p < 0.05.
The expression patterns of 11 genes induced by PEG were also analyzed using qRT-PCR (Figure 6B). Consistent with the transcriptome data, all the genes were induced by PEG with different fold changes. The expression level of PbCML56 peaked after 1 d of PEG treatment, while PbCaM3 had the highest expression after both 1 d and 3 d of PEG treatment with the highest FPKM value. The remaining genes were highly expressed after 3 d of PEG treatment, with PbCaM5 and PbCML57 being the most up-regulated genes, 5.7-fold and 5.3-fold higher than the control, respectively.
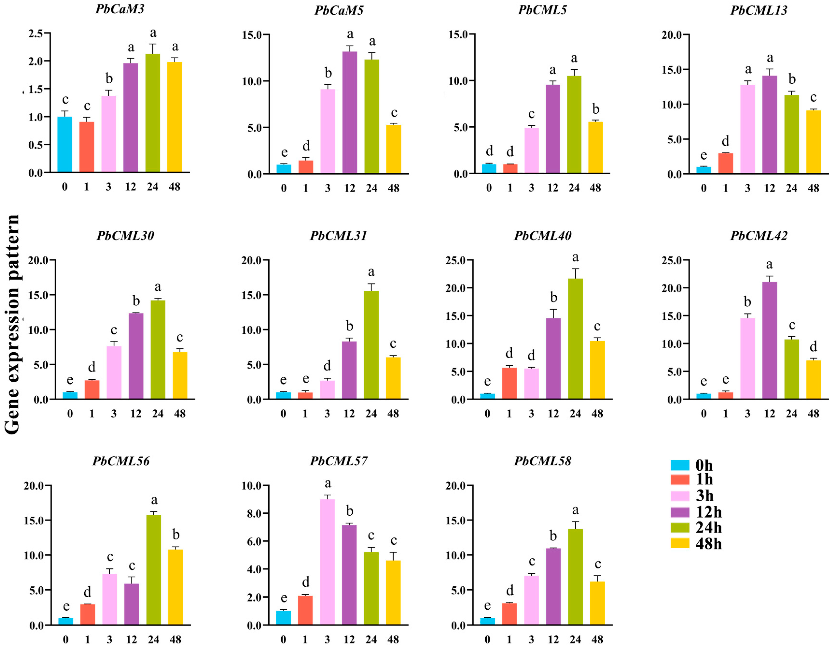
2.8. Expression Patterns of PbCaM/CML Genes in Response to ABA Treatment
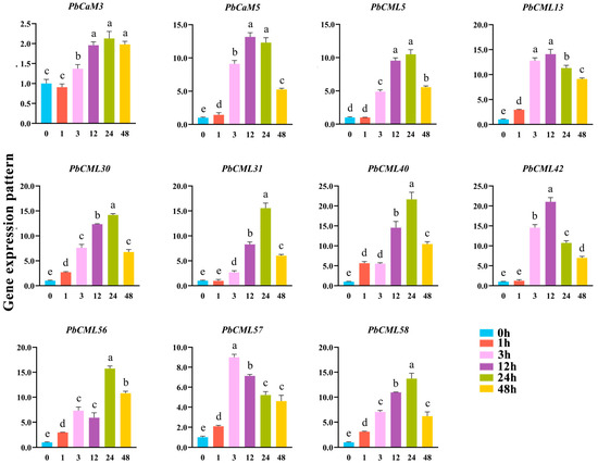
The expression patterns of 11 PbCaMs/CMLs under ABA treatment were performed by qRT-PCR (Figure 7). The expression levels of 11 genes were increased under ABA treatment with varying fold changes. PbCML57 had the highest expression level after 3 h of ABA treatment, and PbCML13 was highly expressed at both 3 and 12 h. PbCML30/31/40/56/58 were most abundantly expressed after 24 h of ABA treatment. The expression of PbCaM3 was maintained at a high level after 12, 24, and 48 h of ABA treatment.
Figure 7.
qRT-PCR validation of 11 PbCaMs/CMLs under ABA treatment. Lowercase letters indicate significant differences, as p < 0.05.
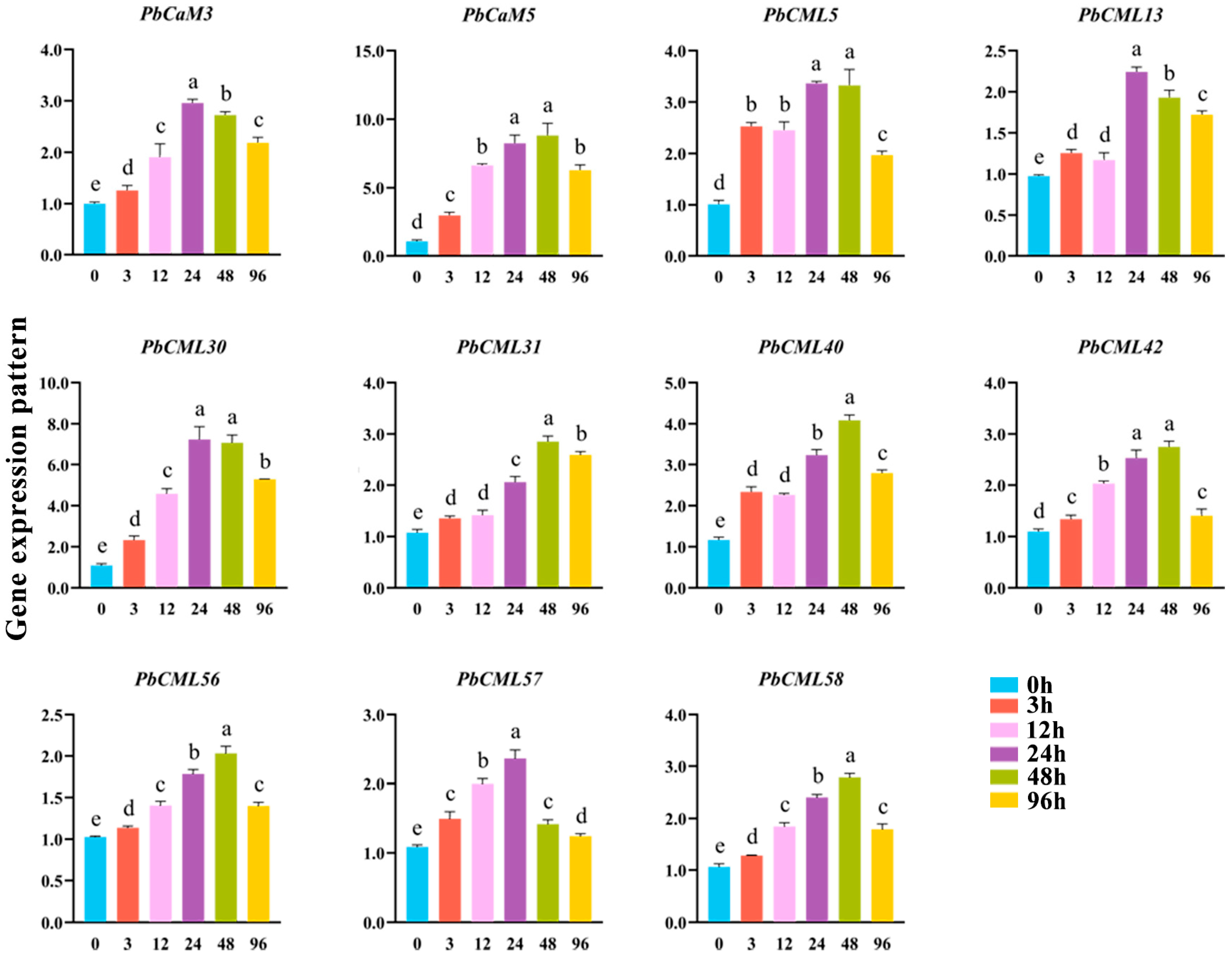
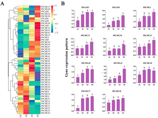
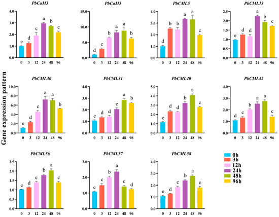
2.9. Expression Patterns of PbCaM/CML Genes in Response to MeJA Treatment
The expression patterns of 11 PbCaMs/CMLs under MeJA treatment were also performed using qRT-PCR (Figure 8). These genes were differentially induced by MeJA. PbCaM3 and PbCML13/57 had the highest expression level after 24 h of MeJA treatment, while PbCML31/40/56/58 had the highest expression level after 48 h of MeJA treatment. PbCaM5 and PbCML5/30/42 were highly expressed after both 24 and 48 h of MeJA treatment. In total, 39 members of the 65 PbCaMs/CMLs contained both ABA (ABRE) and MeJA (CGTCA-motif/TGACG-motif) response elements. It suggests that most PbCaM/CML genes may regulate plant response to drought stress by participating in multiple signal transduction pathways.
Figure 8.
qRT-PCR validation of 11 PbCaMs/CMLs under MeJA treatment. Lowercase letters indicate significant differences, as p < 0.05.
2.10. PbCaM3/PbCML13 Increased the Drought Tolerance of Yeast Cells
Drought response elements and stress response elements (TC-rich repeats) were abundantly present in the PbCaM3/PbCML13 promoters. The expression levels of PbCaM3/PbCML13 were increased under PEG, ABA, and MeJA treatments. To verify the function of PbCaM3/PbCML13, pYES2-PbCaM3/PbCML13 recombinant plasmids were constructed and transformed into INVSc1 yeast receptor cells. After confirming that PbCaM3/CML13 had successfully transformed yeast cells, yeast drought stress tolerance experiments were performed. Under normal conditions, yeast containing pYES2-PbCaM3/PbCML13 showed no significant differences in growth size and status compared with the empty vector (pYES2) (Figure 9A). However, the yeast with PbCaM3/PbCML13 grew better than the control under 5 mM PEG conditions. In particular, the number of yeast clones with PbCaM3/PbCML13 were significantly higher than that of the control after 10−3-fold and 10−4-fold dilution (Figure 9B). PbCaM3/PbCML13 heterologous transformed yeast improved the tolerance of cells to drought stress.
Figure 9.
Analysis of drought stress tolerance of PbCaM3/CML13 transgenic INVSc1 yeast. (A): Growth of yeast cells transformed with empty vector (PYES2) and PYES2-PbCaM3/CML13 on SD/-Ura solid medium. (B): Growth of yeast cells transformed empty vector (PYES2) and PYES2-PbCaM3/CML13 on SD/-Ura + 5 mM PEG solid medium.
3. Discussion
Calcium is not only an essential nutrient for plant growth and development but also a crucial signaling molecule that facilitates a wide array of physiological processes [32]. Ca2+ sensor proteins are key proteins in the control of intracellular Ca2+ homeostasis by binding to Ca2+ and modulating downstream targets in response to a variety of stimuli-induced Ca2+ fluctuations and signaling transduction [33,34]. CaM proteins and CML proteins, as crucial members of Ca2+ sensors, are highly conserved in eukaryotes and specific in plants, respectively. It is noteworthy that these proteins solely possess the EF-hand domain, lacking any other functional domains [35]. The identification of CaM/CML genes has been completed in a number of model plant species, such as Arabidopsis [13], rice [36], tomato [15], and others [37,38]. However, the identification and functional analysis of the CaM/CML gene family in non-model species have not been fully investigated. P. bournei, as a source of “golden Nanmu” wood, has high economic and ecological values and is widely afforested in the mountainous areas of southern China. In this study, five PbCaM and sixty PbCML genes were identified in the whole genome of P. bournei, which showed extensive differences in protein length, molecular weight, and theoretical isoelectric point (Table S2), indicating the diversity of PbCaMs/CMLs.
The number of PbCaMs/CMLs was similar to that of grapevine (three VviCaMs and sixty-two VviCMLs) [39], more than that of Arabidopsis (six AtCaMs and fifty AtCMLs) [13] and apple (four MdCaMs and fifty-eight MdCMLs) [40], but less than that of B. napus (25 BnaCaMs and 168 BnaCMLs) [17], which suggests that the evolutionary process of PbCaMs/CMLs is not identical to that of other species. The predicted number of EF-hands were four in PbCaMs and two–four in PbCMLs, which is consistent with those in apple [40]. Based on phylogenetic relationships, PbCaM/CML proteins were clustered into 11 subgroups (Figure 1), which was the same as that of B. napus [17], less than Nelumbo nucifera (twelve subgroups) [41], and more than wheat (seven subgroups) [38]. All PbCaM genes were clustered in a unique subgroup. The clustering of PbCaM/CML proteins with AtCaMs/CMLs showed their evolutionary relationships and potential functional similarities, providing a useful reference for exploring the gene functions of PbCaMs/CMLs [40]. It has been reported that in plants, most CMLs are intronless, whereas CaMs are intron-rich [42]. Partial duplications have probably affected the intron numbers in a gene. In addition, the number of introns/exons can alter the speed of the gene expression process and the mRNA processing, suggesting that genes with a low number of introns/exons may be faster expressed [43,44]. Similarly, in our study, PbCaMs in subgroup 1 and PbCMLs in subgroups 2/5/11 were intron-rich, whereas other PbCMLs, such as those in subgroups 6 and 9, were intronless (Figure 2D). The results suggest that CaM/CML genes are structurally diverse and conserved in different plant species, which may lead to functional diversity.
Chromosomal localization results showed that PbCaMs/CMLs were unevenly distributed on all 12 chromosomes of P. bournei, suggesting that the evolution of PbCaMs/CMLs was shaped by segmental duplication. Gene duplication analysis further confirmed that segmental duplications (32) were much larger than tandem duplications (5) as the main driving force for the evolution of PbCaMs/CMLs (Figure 4A). All gene pairs involved in gene duplications were classified into the same subgroup, and the Ka/Ks ratios were less than 1, suggesting that PbCaM/CML genes are highly conserved in the process of family expansion (Table S6). The specific expression of genes is closely linked to cis-acting elements in their promoter regions. Previous studies have shown that certain CaM/CML genes with specific cis-acting elements are involved in hormonal or abiotic stress responses [45]. For example, the promoter region of the AtCML9 gene (homologue of PbCML13) was enriched with ABRE and GT1-box elements, and its expression was significantly induced by salinity, drought, and ABA treatments [25]. In P. bournei, PbCaMs/CMLs contained various cis-elements related to hormones, growth and development, and stress (Figure 3). More than half of the PbCaMs/CMLs contained cis-acting elements associated with ABA (ABRE), MeJA (CGTCA-motif/TGACG-motif), and drought stress (MBS), suggesting that PbCaMs/CMLs may be extensively involved in the ABA and JA pathways to regulate drought.
The significant functions of CaMs/CMLs in plant development and stress tolerance have been extensively reported. For instance, transgenic Arabidopsis seedlings overexpressing CAM7 exhibited a stronger inhibition of hypocotyl elongation and higher chlorophyll content under light at multiple wavelengths [46]. AtCML39 is involved in the regulation of seed germination and fruit development in Arabidopsis, and CML39 deletion results in shorter siliques and reduced seed as well as ovule numbers [47]. In addition, CaMs/CMLs are also involved in the response to various abiotic stresses such as drought and salinity. In Solanum pennellii, SpCaM6 transcription in stems and roots was highly induced by drought, salt, and ABA treatments [48]. In rice, OsCML4 confers drought tolerance by scavenging ROS in plants and inducing the expression of stress-related genes [49]. We determined the expression patterns of PbCaMs/CMLs in different P. bournei tissues and under drought stress using RNA-seq and qRT-PCR analyses to assess their potential functions (Figure 5 and Figure 6). It was found that the evolutionarily conserved CaMs exhibited a broad spatiotemporal expression profile in five different tissues, whereas most of the CMLs showed more tissue-specific expression patterns. Among all PbCaMs, PbCaM3 had high expression levels in all five tissues, suggesting that PbCaM3 has an important and pervasive function in P. bournei trunk formation and overall growth and development. In addition, some PbCMLs were highly expressed in specific tissues, such as PbCML48 in leaves, PbCML23 in stem bark and root bark, PbCML44 in stem xylem, and PbCML27 in root xylem. Similarly, the expression of PbCaMs was maintained at a high level under drought treatment, with PbCaM2/3 being the highest, whereas PbCMLs were only expressed at specific times and stages, for example, PbCML27/55/13 were highly expressed at 1 h, 1 d, and 3 d, respectively.
It has been shown that ABA and MeJA are the two main signals used by plants to cope with drought [50,51]. The expression patterns of PbCaMs/CMLs in response to ABA and MeJA may be helpful in exploring the functional members of stress tolerance. Eleven selected PbCaMs/CMLs were analyzed using qRT-PCR in response to ABA and MeJA (Figure 7 and Figure 8). All of these genes were differentially induced by ABA and MeJA to up-regulate their expression. Most members were expressed at higher levels during the mid-treatment period (24–48 h), with the expression of PbCML13 increasing more than 14-fold after 12 h of ABA treatment, and the expression of PbCaM5 increasing nearly 9-fold after 48 h of MeJA treatment. We screened two drought tolerance candidate genes, PbCaM3 and PbCML13, and when they were overexpressed into INVSc1 yeast, the transgenic yeast cells grew significantly better under drought conditions compared with the control (Figure 9), suggesting that PbCaM3 and PbCML13 may play a role in the drought tolerance of P. bournei, consistent with the results of Jia et al. [52]. In summary, the identification and expression analysis of PbCaMs/CMLs lays the foundation for future functional studies and is important for advancing the molecular breeding of drought tolerance in P. bournei.
4. Materials and Methods
4.1. Identification and Analysis of the CaM/CML Gene Family in P. bournei
The AtCaM/CML protein sequences retrieved from the TAIR database (https://www.arabidopsis.org/, accessed on 22 October 2023) [53] were used to perform a BLASTp homology search against P. bournei proteins with an e-value of 10−5 (Table S8). Moreover, a hidden Markov model (HMM) profile of EF-hand motif (PF00036) was obtained from the Pfam database [54] and used to search the P. bournei local protein database using the HMM search tool (Table S8) [55]. After removing redundancy from the BLAST and HMMER hits, the remaining sequences were uploaded to SMART [56] and the NCBI Conserved Domain Database [57] to confirm the existence and integrity of the EF-hand domain without any other domains. The identified PbCaM/CML genes were named according to their location on the P. bournei chromosomes. The physicochemical properties of the PbCaM/CML proteins were analyzed using the ExPASy ProtParam tool [58] and subcellular localization was predicted by the WOLF PSORT online website [59].
4.2. Sequence Alignment and Phylogenetic Analysis of PbCaM/CML Proteins
The multiple sequence alignment of PbCaM/CML and AtCaM/CML proteins was performed using the ClustalW tool [60]. Using the neighbor-joining (NJ) method, a phylogenetic tree was constructed through the MEGA-X software, with a bootstrap of 1000 [61]. The output evolutionary tree was annotated and embellished in groups using the iTOL online website (https://itol.embl.de/, accessed on 27 October 2023).
4.3. Gene Structure and Conserved Motifs Analysis of PbCaMs/CMLs
The conserved motifs of PbCaM/CML proteins were predicted via the MEME online website, setting the number of motifs to 4 [62]. Based on the P. bournei genome annotation file, a joint analysis of the intron–exon structure and conserved motifs of PbCaMs/CMLs based on phylogenetic relationships was performed using TBtools software [63].
4.4. Analysis of Cis-Acting Elements in the Promoters of PbCaMs/CMLs
Based on the full-length of P. bournei DNA sequences, 2000 bp sequences upstream of the PbCaMs/CMLs transcription start site were extracted using TBtools and submitted to the PlantCARE database to predict their cis-regulatory elements [64].
4.5. Chromosomal Locations and Synteny Analysis of PbCaMs/CMLs
A. thaliana, Oryza sativa, Cinnamomum kanehirae, and Populus trichocarpa genome data were downloaded from the NCBl database (https://www.ncbi.nlm.nih.gov/, accessed on 3 November 2023). Using genome files and gene annotation files for the corresponding species, association analyses were carried out within the P. bournei genome and between P. bournei and other species using the MCScanX tool in TBtools. Visualization of gene complexes and anchoring of PbCaM/CML genes to the corresponding chromosomes were conducted using Advanced Circos and Dual Synteny Plot tools. The Ka/Ks ratios of homologous gene pairs involved in the P. bournei gene duplication were calculated using KaKsCalculator (3.0). The evolutionary divergence time of the PbCaM/CML gene family was calculated according to the equation T = Ks/2λ (where λ = 1.5 × 10−8 in dicotyledons) [65].
4.6. Expression Patterns of PbCaMs/CMLs in Different Tissues
The five different tissues (including leaf, stem bark, root bark, stem xylem, and root xylem) and transcriptome data used for the analysis of spatiotemporal expression patterns of PbCaM/CML genes were obtained from Song et al. [66]. Heatmaps were constructed using the Lianchuan Cloud platform (https://www.omicstudio.cn/analysis, accessed on 15 November 2023) [67].
4.7. Plant Materials and Treatments
Plant materials were selected from 1.5-year-old cultivars of P. bournei ‘Wuyuan 8’ with uniform growth. The experiment was conducted with four replicates of six seedlings each. For the drought treatment, container seedlings were debagged and pre-cultured in 1/4 Hoagland nutrient solution for 3 months. Subsequently, treated groups were induced with 10% PEG and untreated plants served as control and sampled at 1, 24, and 72 h. The collected samples were snap-frozen in liquid nitrogen and stored at −80 °C. The expression patterns of PbCaM/CML genes under drought stress were analyzed based on the well-established transcriptome database by our team.
For hormone treatments, plants were sprayed evenly with 1 mM ABA solution until the soil surface was completely moistened, and samples were taken at 1, 3, 12, 24, and 48 h using sprayed water as control. Seedlings were treated with 2 mM MeJA in the same way, and untreated plants were used as control and sampled at 0, 3, 12, 24, 48, and 96 h. The samples were immediately processed as described above.
4.8. RNA Isolation and Gene Expression Analysis
Total RNA was extracted using the M5 Plant RNeasy Complex Mini Kit (MF045, Mei5bio, Beijing, China) and reverse transcription was performed using the HiScript III All-in-one RT SuperMix Perfect for qPCR (R333, Vazyme, Nanjing, China). Quantitative real-time PCR (qRT-PCR) was carried out using the ChamQ SYBR Color qPCR Master Mix (Q411, Vazyme, Nanjing, China) on a CFX-96-well real-time PCR system (Bio-Rad, Hercules, CA, USA). The qRT-PCR reaction procedure was a two-step amplification method: pre-denaturation phase 95 °C for 30 s; cyclic reaction phase 95 °C for 10 s and 60 °C for 30 s, repeated for 40 cycles; melting phase 95 °C for 15 s, 60 °C for 60 s, and 95 °C for 15 s. The fold change in target genes was calculated as described in [40], with PbEF1α as an internal reference gene. The primers are listed in Table S9.
4.9. Molecular Cloning of PbCaM3/PbCML13
The specific primers for PbCaM3/PbCML13 were designed and listed in Table S9. High fidelity PCR amplification was performed using 2× TransStart FastPfu PCR SuperMix (AS221-01, Transgen, Beijing, China) with the reverse transcribed cDNA as a template, and then the fragment was recovered and purified.
4.10. Analysis of Drought Tolerance in PbCaM3/CML13 Transgenic Yeasts
Yeast ectopic expression analysis was performed as described in [52], with some modifications. Yeast INVSc1 receptor cells successfully transformed with recombinant and empty vector plasmids were inoculated into 1 mL of SC/-Ura liquid medium containing 2% w/v galactose to induce gene expression and incubated at 30 °C until OD = 0.3. Cultured yeast cells were serially diluted with ddH2O at a 10-fold gradient (1×, 10×, 100×, 1000×), and then 2 μL of the sample was spotted on SD/-Ura and SD/-Ura + 5 mM PEG solid medium. The yeast tolerance to drought stress was observed after 2 days of incubation at 30 °C.
4.11. Statistical Analysis
All data were statistically analyzed using SPSS software (v26.0). Significant differences in data related to the expression patterns of PbCaMs/CMLs were determined by one-way ANOVA, and Duncan’s multiple comparisons test, as p < 0.05. Graphs were plotted using GraphPad Prism 9.3.
5. Conclusions
In this study, a total of five PbCaM and sixty PbCML genes were identified in the genome of P. bournei. Through further analyses of phylogeny, conserved motifs, gene structure, chromosomal location, gene duplication, promoter cis-acting elements, and expression characteristics in different tissues and abiotic stresses, it was found that the PbCaM genes were more conserved than the PbCML genes, and their functions were more general and diverse. The diverse expression of PbCaM/CML genes suggests that they may play important roles in the response of different tissues to various stresses. The overexpression of two stress-inducible genes, PbCaM3 and PbCML13, significantly enhanced drought stress tolerance in yeast cells. The CaM/CML gene family in P. bournei was analyzed for the first time, which contributes to the understanding of the function of PbCaMs/CMLs in regulating the response of plants to abiotic stresses, especially drought stress.
Supplementary Materials
The following supporting information can be downloaded at: https://www.mdpi.com/article/10.3390/ijms25010545/s1.
Author Contributions
Conceptualization, Z.T. and J.Z.; Methodology, L.W. and N.F.; Data Curation, N.F. and Q.Y.; Writing—Original Draft Preparation, N.F. and L.W.; Writing—Review and Editing, J.Z., X.H., and Y.Z.; Project Administration, Z.T. and J.Z.; Funding Acquisition, J.Z. and Z.T. All authors have read and agreed to the published version of the manuscript.
Funding
This research was supported by the Zhejiang Science and Technology Major Program on Agricultural New Variety Breeding (Grant No. 2021C02070-10) and the National Natural Science Foundation of China (Grant No. 32171828).
Institutional Review Board Statement
Not applicable.
Informed Consent Statement
Not applicable.
Data Availability Statement
Data are contained within the article and supplementary materials.
Conflicts of Interest
The authors declare no conflicts of interest.
References
- Mathur, P.; Roy, S. Insights into the plant responses to drought and decoding the potential of root associated microbiome for inducing drought tolerance. Physiol. Plant. 2021, 172, 1016–1029. [Google Scholar] [CrossRef] [PubMed]
- Zhang, Y.; Zhu, H.; Zhang, Q.; Li, M.; Yan, M.; Wang, R.; Wang, L.; Welti, R.; Zhang, W.; Wang, X. Phospholipase Dα1 and phosphatidic acid regulate NADPH oxidase activity and production of reactive oxygen species in ABA-mediated stomatal closure in Arabidopsis. Plant Cell 2009, 21, 2357–2377. [Google Scholar] [CrossRef] [PubMed]
- Li, Q.-F.; Wang, J.-D.; Xiong, M.; Wei, K.; Zhou, P.; Huang, L.-C.; Zhang, C.-Q.; Fan, X.-L.; Liu, Q.-Q. iTRAQ-based analysis of proteins co-regulated by brassinosteroids and gibberellins in rice embryos during seed germination. Int. J. Mol. Sci. 2018, 19, 3460. [Google Scholar] [CrossRef] [PubMed]
- Zhu, J.-K. Abiotic stress signaling and responses in plants. Cell 2016, 167, 313–324. [Google Scholar] [CrossRef] [PubMed]
- Gupta, A.; Rico-Medina, A.; Caño-Delgado, A.I. The physiology of plant responses to drought. Science 2020, 368, 266–269. [Google Scholar] [CrossRef]
- Huang, G.-T.; Ma, S.-L.; Bai, L.-P.; Zhang, L.; Ma, H.; Jia, P.; Liu, J.; Zhong, M.; Guo, Z.-F. Signal transduction during cold, salt, and drought stresses in plants. Mol. Biol. Rep. 2012, 39, 969–987. [Google Scholar] [CrossRef]
- La Verde, V.; Dominici, P.; Astegno, A. Towards understanding plant calcium signaling through calmodulin-like proteins: A biochemical and structural perspective. Int. J. Mol. Sci. 2018, 19, 1331. [Google Scholar] [CrossRef]
- Hashimoto, K.; Kudla, J. Calcium decoding mechanisms in plants. Biochimie 2011, 93, 2054–2059. [Google Scholar] [CrossRef]
- Edel, K.H.; Marchadier, E.; Brownlee, C.; Kudla, J.; Hetherington, A.M. The evolution of calcium-based signalling in plants. Curr. Biol. 2017, 27, R667–R679. [Google Scholar] [CrossRef]
- Nehra, A.; Kundu, P.; Ahlawat, K.; Chhikara, A.; Agarwala, N.; Tuteja, N.; Gill, S.S.; Gill, R. Comprehensive genomic insight deciphers significance of EF-hand gene family in foxtail millet [Setaria italica (L.) P. Beauv.]. S. Afr. J. Bot. 2022, 148, 652–665. [Google Scholar] [CrossRef]
- Bagur, R.; Hajnóczky, G. Intracellular Ca2+ sensing: Its role in calcium homeostasis and signaling. Mol. Cell 2017, 66, 780–788. [Google Scholar] [CrossRef] [PubMed]
- Nie, S.; Zhang, M.; Zhang, L. Genome-wide identification and expression analysis of calmodulin-like (CML) genes in Chinese cabbage (Brassica rapa L. ssp. pekinensis). BMC Genom. 2017, 18, 842. [Google Scholar] [CrossRef] [PubMed]
- McCormack, E.; Tsai, Y.-C.; Braam, J. Handling calcium signaling: Arabidopsis CaMs and CMLs. Trends Plant Sci. 2005, 10, 383–389. [Google Scholar] [CrossRef] [PubMed]
- Wang, Z.; Wang, L.; Li, J.; Yang, W.; Ci, J.; Ren, X.; Wang, W.; Wang, Y.; Jiang, L.; Yang, W. Identification and expression analysis revealed drought stress-responsive calmodulin and calmodulin-like genes in maize. J. Plant Interact. 2022, 17, 450–461. [Google Scholar] [CrossRef]
- Munir, S.; Khan, M.R.G.; Song, J.; Munir, S.; Zhang, Y.; Ye, Z.; Wang, T. Genome-wide identification, characterization and expression analysis of calmodulin-like (CML) proteins in tomato (Solanum lycopersicum). Plant Physiol. Biochem. 2016, 102, 167–179. [Google Scholar] [CrossRef]
- Li, Q.; Gao, L.; Yu, F.; Lü, S.; Yang, P. Evolution and diversification of CaM/CML gene family in green plants. Plant Physiol. Biochem. 2023, 202, 107922. [Google Scholar] [CrossRef]
- He, X.; Liu, W.; Li, W.; Liu, Y.; Wang, W.; Xie, P.; Kang, Y.; Liao, L.; Qian, L.; Liu, Z.; et al. Genome-wide identification and expression analysis of CaM/CML genes in Brassica napus under abiotic stress. J. Plant Physiol. 2020, 255, 153251. [Google Scholar] [CrossRef]
- Yang, Q.; Wang, T.; Liang, L.; Li, L.; Liu, L. Genome-wide analysis of CaM/CML gene family in two orchidaceae species. For. Res. 2018, 31, 15–25. [Google Scholar] [CrossRef]
- Xue, N.; Sun, M.; Gai, Z.; Bai, M.; Sun, J.; Sai, S.; Zhang, L. Genome-wide identification and expression analysis of calmodulin (CaM) and calmodulin-like (CML) genes in the brown algae Saccharina japonica. Plants 2023, 12, 1934. [Google Scholar] [CrossRef]
- Yang, X.; Wang, S.-S.; Wang, M.; Qiao, Z.; Bao, C.-C.; Zhang, W. Arabidopsis thaliana calmodulin-like protein CML24 regulates pollen tube growth by modulating the actin cytoskeleton and controlling the cytosolic Ca2+ concentration. Plant Mol. Biol. 2014, 86, 225–236. [Google Scholar] [CrossRef]
- Tang, M.; Xu, C.; Cao, H.; Shi, Y.; Chen, J.; Chai, Y.; Li, Z. Tomato calmodulin-like protein SlCML37 is a calcium (Ca2+) sensor that interacts with proteasome maturation factor SlUMP1 and plays a role in tomato fruit chilling stress tolerance. J. Plant Physiol. 2021, 258–259, 153373. [Google Scholar] [CrossRef] [PubMed]
- Zhang, X.; Wang, T.; Liu, M.; Sun, W.; Zhang, W.-H. Calmodulin-like gene MtCML40 is involved in salt tolerance by regulating MtHKTs transporters in Medicago truncatula. Environ. Exp. Bot. 2019, 157, 79–90. [Google Scholar] [CrossRef]
- Yin, X.; Huang, L.; Wang, M.; Cui, Y.; Xia, X. OsDSR-1, a calmodulin-like gene, improves drought tolerance through scavenging of reactive oxygen species in rice (Oryza sativa L.). Mol. Breed. 2017, 37, 75. [Google Scholar] [CrossRef]
- Sun, Y.; Oh, D.-H.; Duan, L.; Ramachandran, P.; Ramirez, A.; Bartlett, A.; Tran, K.-N.; Wang, G.; Dassanayake, M.; Dinneny, J.R. Divergence in the ABA gene regulatory network underlies differential growth control. Nat. Plants 2022, 8, 549–560. [Google Scholar] [CrossRef] [PubMed]
- Magnan, F.; Ranty, B.; Charpenteau, M.; Sotta, B.; Galaud, J.P.; Aldon, D. Mutations in AtCML9, a calmodulin-like protein from Arabidopsis thaliana, alter plant responses to abiotic stress and abscisic acid. Plant J. 2008, 56, 575–589. [Google Scholar] [CrossRef] [PubMed]
- Han, X.; Zhang, J.; Han, S.; Chong, S.L.; Meng, G.; Song, M.; Wang, Y.; Zhou, S.; Liu, C.; Lou, L.; et al. The chromosome-scale genome of Phoebe bournei reveals contrasting fates of terpene synthase (TPS)-a and TPS-b subfamilies. Plant Commun. 2022, 3, 100410. [Google Scholar] [CrossRef]
- Wang, L.; Wang, Q.; Fu, N.; Song, M.; Han, X.; Yang, Q.; Zhang, Y.; Tong, Z.; Zhang, J. Cyanidin-3-O-glucoside contributes to leaf color change by regulating two bHLH transcription factors in Phoebe bournei. Int. J. Mol. Sci. 2023, 24, 3829. [Google Scholar] [CrossRef]
- Ge, Y.; He, X.; Wang, J.; Jiang, B.; Ye, R.; Lin, X. Physiological and biochemical responses of Phoebe bournei seedlings to water stress and recovery. Acta Physiol. Plant. 2014, 36, 1241–1250. [Google Scholar] [CrossRef]
- Liao, W.; Tang, X.; Li, J.; Zheng, Q.; Wang, T.; Cheng, S.; Chen, S.; Cao, S.; Cao, G. Genome wide investigation of Hsf gene family in Phoebe bournei: Identification, evolution, and expression after abiotic stresses. J. For. Res. 2023, 35, 11. [Google Scholar] [CrossRef]
- Cai, K.; Kuang, L.; Yue, W.; Xie, S.; Xia, X.; Zhang, G.; Wang, J. Calmodulin and calmodulin-like gene family in barley: Identification, characterization and expression analyses. Front. Plant Sci. 2022, 13, 964888. [Google Scholar] [CrossRef]
- Zeng, H.; Zhang, Y.; Zhang, X.; Pi, E.; Zhu, Y. Analysis of EF-hand proteins in soybean genome suggests their potential roles in environmental and nutritional stress signaling. Front. Plant Sci. 2017, 8, 877. [Google Scholar] [CrossRef] [PubMed]
- McAinsh, M.R.; Pittman, J.K. Shaping the calcium signature. New Phytol. 2009, 181, 275–294. [Google Scholar] [CrossRef] [PubMed]
- Bergey, D.R.; Kandel, R.; Tyree, B.K.; Dutt, M.; Dhekney, S.A. The role of calmodulin and related proteins in plant cell function: An ever-thickening plot. Springer Sci. Rev. 2014, 2, 145–159. [Google Scholar] [CrossRef]
- Sarwat, M.; Ahmad, P.; Nabi, G.; Hu, X. Ca2+ signals: The versatile decoders of environmental cues. Crit. Rev. Biotechnol. 2013, 33, 97–109. [Google Scholar] [CrossRef] [PubMed]
- Perochon, A.; Aldon, D.; Galaud, J.-P.; Ranty, B. Calmodulin and calmodulin-like proteins in plant calcium signaling. Biochimie 2011, 93, 2048–2053. [Google Scholar] [CrossRef] [PubMed]
- Boonburapong, B.; Buaboocha, T. Genome-wide identification and analyses of the rice calmodulin and related potential calcium sensor proteins. BMC Plant Biol. 2007, 7, 4. [Google Scholar] [CrossRef] [PubMed][Green Version]
- Liu, D.; Yang, Q. Expression patterns of NbrgsCaM family genes in Nicotiana benthamiana and their potential roles in development and stress responses. Sci. Rep. 2020, 10, 9652. [Google Scholar] [CrossRef]
- Liu, Y.; Chen, W.; Liu, L.; Su, Y.; Li, Y.; Jia, W.; Jiao, B.; Wang, J.; Yang, F.; Dong, F.; et al. Genome-wide identification and expression analysis of calmodulin and calmodulin-like genes in wheat (Triticum aestivum L.). Plant Signal. Behav. 2022, 17, 2013646. [Google Scholar] [CrossRef]
- Vandelle, E.; Vannozzi, A.; Wong, D.; Danzi, D.; Digby, A.-M.; Dal Santo, S.; Astegno, A. Identification, characterization, and expression analysis of calmodulin and calmodulin-like genes in grapevine (Vitis vinifera) reveal likely roles in stress responses. Plant Physiol. Biochem. 2018, 129, 221–237. [Google Scholar] [CrossRef]
- Li, C.; Meng, D.; Zhang, J.; Cheng, L. Genome-wide identification and expression analysis of calmodulin and calmodulin-like genes in apple (Malus × domestica). Plant Physiol. Biochem. 2019, 139, 600–612. [Google Scholar] [CrossRef]
- Gao, L.; Damaris, R.N.; Yu, F.; Yang, P. Genome-wide identification and expression analysis of CaM/CML gene family in sacred lotus (Nelumbo nucifera). Plant Mol. Biol. Rep. 2022, 40, 418–432. [Google Scholar] [CrossRef]
- Mohanta, T.K.; Kumar, P.; Bae, H. Genomics and evolutionary aspect of calcium signaling event in calmodulin and calmodulin-like proteins in plants. BMC Plant Biol. 2017, 17, 38. [Google Scholar] [CrossRef] [PubMed]
- Arab, M.; Najafi Zarrini, H.; Nematzadeh, G.; Heidari, P.; Hashemipetroudi, S.H.; Kuhlmann, M. Comprehensive analysis of calcium sensor families, CBL and CIPK, in Aeluropus littoralis and their expression profile in response to salinity. Genes 2023, 14, 753. [Google Scholar] [CrossRef] [PubMed]
- Yaghobi, M.; Heidari, P. Genome-wide analysis of aquaporin gene family in Triticum turgidum and its expression profile in response to salt stress. Genes 2023, 14, 202. [Google Scholar] [CrossRef] [PubMed]
- Yang, M.; Chen, J.; Liu, T.; Xiang, L.; Zhou, B.-F. Genome-wide identification and expression analysis of calmodulin-like gene family in Paspalums vaginatium revealed their role in response to salt and cold stress. Curr. Issues Mol. Biol. 2023, 45, 1693–1711. [Google Scholar] [CrossRef] [PubMed]
- Basu, R.; Dutta, S.; Pal, A.; Sengupta, M.; Chattopadhyay, S. Calmodulin 7: Recent insights into emerging roles in plant development and stress. Plant Mol. Biol. 2021, 107, 1–20. [Google Scholar] [CrossRef] [PubMed]
- Midhat, U.; Ting, M.K.Y.; Teresinski, H.J.; Snedden, W.A. The calmodulin-like protein, CML39, is involved in regulating seed development, germination, and fruit development in Arabidopsis. Plant Mol. Biol. 2018, 96, 375–392. [Google Scholar] [CrossRef]
- Shi, J.; Du, X. Identification, characterization and expression analysis of calmodulin and calmodulin-like proteins in Solanum pennellii. Sci. Rep. 2020, 10, 7474. [Google Scholar] [CrossRef]
- Yin, X.M.; Huang, L.F.; Zhang, X.; Wang, M.L.; Xu, G.Y.; Xia, X.J. OsCML4 improves drought tolerance through scavenging of reactive oxygen species in rice. J. Plant Biol. 2015, 58, 68–73. [Google Scholar] [CrossRef]
- Aslam, M.M.; Waseem, M.; Jakada, B.H.; Okal, E.J.; Lei, Z.; Saqib, H.S.A.; Yuan, W.; Xu, W.; Zhang, Q. Mechanisms of abscisic acid-mediated drought stress responses in plants. Int. J. Mol. Sci. 2022, 23, 1084. [Google Scholar] [CrossRef]
- Yu, X.; Zhang, W.; Zhang, Y.; Zhang, X.; Lang, D.; Zhang, X. The roles of methyl jasmonate to stress in plants. Funct. Plant Biol. 2019, 46, 197–212. [Google Scholar] [CrossRef] [PubMed]
- Jia, T.; Hou, J.; Iqbal, M.Z.; Zhang, Y.; Cheng, B.; Feng, H.; Li, Z.; Liu, L.; Zhou, J.; Feng, G.; et al. Overexpression of the white clover TrSAMDC1 gene enhanced salt and drought resistance in Arabidopsis thaliana. Plant Physiol. Biochem. 2021, 165, 147–160. [Google Scholar] [CrossRef] [PubMed]
- Berardini, T.Z.; Reiser, L.; Li, D.; Mezheritsky, Y.; Muller, R.; Strait, E.; Huala, E. The Arabidopsis information resource: Making and mining the “gold standard” annotated reference plant genome. Genesis 2015, 53, 474–485. [Google Scholar] [CrossRef] [PubMed]
- Mistry, J.; Chuguransky, S.; Williams, L.; Qureshi, M.; Salazar, G.A.; Sonnhammer, E.L.L.; Tosatto, S.C.; Paladin, L.; Raj, S.; Richardson, L.J.; et al. Pfam: The protein families database in 2021. Nucleic Acids Res. 2021, 49, D412–D419. [Google Scholar] [CrossRef] [PubMed]
- Potter, S.C.; Luciani, A.; Eddy, S.R.; Park, Y.; Lopez, R.; Finn, R.D. HMMER web server: 2018 update. Nucleic Acids Res. 2018, 46, W200–W204. [Google Scholar] [CrossRef]
- Letunic, I.; Bork, P. 20 years of the SMART protein domain annotation resource. Nucleic Acids Res. 2018, 46, D493–D496. [Google Scholar] [CrossRef]
- Lu, S.; Wang, J.; Chitsaz, F.; Derbyshire, M.K.; Geer, R.C.; Gonzales, N.R.; Gwadz, M.; Hurwitz, D.I.; Marchler, G.H.; Song, J.S.; et al. CDD/SPARCLE: The conserved domain database in 2020. Nucleic Acids Res. 2020, 48, D265–D268. [Google Scholar] [CrossRef]
- Gasteiger, E.; Gattiker, A.; Hoogland, C.; Ivanyi, I.; Appel, R.D.; Bairoch, A. ExPASy: The proteomics server for in-depth protein knowledge and analysis. Nucleic Acids Res. 2003, 31, 3784–3788. [Google Scholar] [CrossRef]
- Horton, P.; Park, K.-J.; Obayashi, T.; Fujita, N.; Harada, H.; Adams-Collier, C.J.; Nakai, K. WoLF PSORT: Protein localization predictor. Nucleic Acids Res. 2007, 35, W585–W587. [Google Scholar] [CrossRef]
- Thompson, J.D.; Gibson, T.J.; Higgins, D.G. Multiple sequence alignment using ClustalW and ClustalX. Curr. Protoc. Bioinform. 2003, 2, 2.3.1–2.3.22. [Google Scholar] [CrossRef]
- Kumar, S.; Stecher, G.; Li, M.; Knyaz, C.; Tamura, K. MEGA X: Molecular evolutionary genetics analysis across computing platforms. Mol. Biol. Evol. 2018, 35, 1547–1549. [Google Scholar] [CrossRef] [PubMed]
- Machanick, P.; Bailey, T.L. MEME-ChIP: Motif analysis of large DNA datasets. Bioinformatics 2011, 27, 1696–1697. [Google Scholar] [CrossRef] [PubMed]
- Chen, C.; Wu, Y.; Li, J.; Wang, X.; Zeng, Z.; Xu, J.; Liu, Y.; Feng, J.; Chen, H.; He, Y.; et al. TBtools-II: A “one for all, all for one” bioinformatics platform for biological big-data mining. Mol. Plant 2023, 16, 1733–1742. [Google Scholar] [CrossRef] [PubMed]
- Lescot, M.; Déhais, P.; Thijs, G.; Marchal, K.; Moreau, Y.; Van de Peer, Y.; Rouzé, P.; Rombauts, S. PlantCARE, a database of plant cis-acting regulatory elements and a portal to tools for in silico analysis of promoter sequences. Nucleic Acids Res. 2002, 30, 325–327. [Google Scholar] [CrossRef]
- Liang, J.; Fang, Y.; An, C.; Yao, Y.; Wang, X.; Zhang, W.; Liu, R.; Wang, L.; Aslam, M.; Cheng, Y.; et al. Genome-wide identification and expression analysis of the bHLH gene family in passion fruit (Passiflora edulis) and its response to abiotic stress. Int. J. Biol. Macromol. 2023, 225, 389–403. [Google Scholar] [CrossRef]
- Song, M.; Wang, L.; Zhang, Y.; Wang, Q.; Han, X.; Yang, Q.; Zhang, J.; Tong, Z. Temporospatial pattern of flavonoid metabolites and potential regulatory pathway of PbMYB211-coordinated kaempferol-3-O-rhamnoside biosynthesis in Phoebe bournei. Plant Physiol. Biochem. 2023, 202, 107913. [Google Scholar] [CrossRef]
- Lyu, F.; Han, F.; Ge, C.; Mao, W.; Chen, L.; Hu, H.; Chen, G.; Lang, Q.; Fang, C. OmicStudio: A composable bioinformatics cloud platform with real-time feedback that can generate high-quality graphs for publication. iMeta 2023, 2, e85. [Google Scholar] [CrossRef]
Disclaimer/Publisher’s Note: The statements, opinions and data contained in all publications are solely those of the individual author(s) and contributor(s) and not of MDPI and/or the editor(s). MDPI and/or the editor(s) disclaim responsibility for any injury to people or property resulting from any ideas, methods, instructions or products referred to in the content. |
© 2023 by the authors. Licensee MDPI, Basel, Switzerland. This article is an open access article distributed under the terms and conditions of the Creative Commons Attribution (CC BY) license (https://creativecommons.org/licenses/by/4.0/).








