MNX1 Promotes Anti-HER2 Therapy Sensitivity via Transcriptional Regulation of CD-M6PR in HER2-Positive Breast Cancer
Abstract
1. Introduction
2. Results
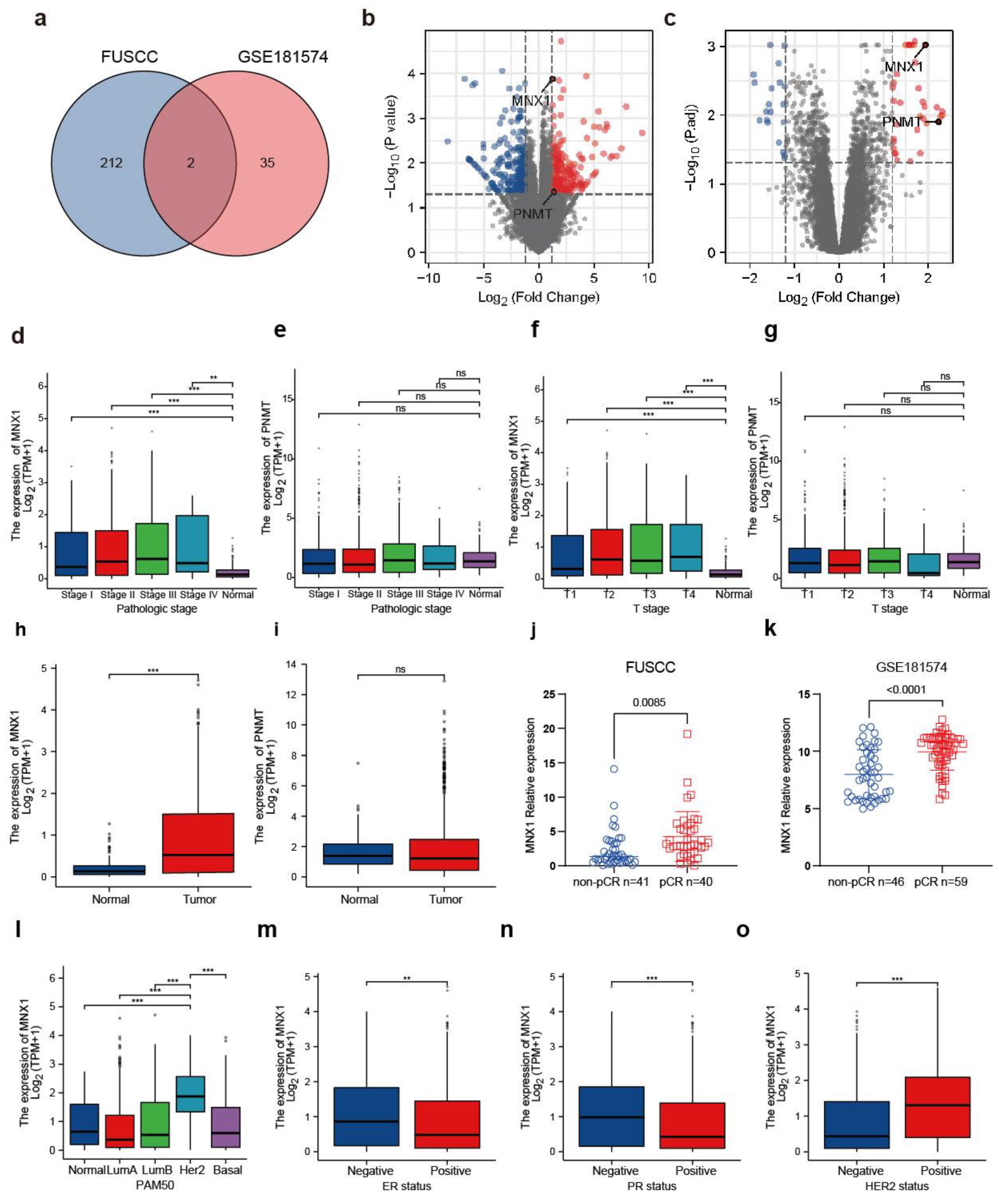
2.1. Screening for Genes That May Affect Drug Efficacy in HER2-Positive Breast Cancer
2.2. Overexpression of MNX1 Was Correlated with Good Prognosis
2.3. Overexpression of MNX1 Inhibits HER2-Positive Breast Cancer Cell Proliferation and Enhances Drug Sensitivity
2.4. MNX1 Positively Regulates CD-M6PR as a Transcription Factor
2.5. Overexpression of M6PR Enhanced Drug Sensitivity of HER2-Positive Breast Cancer Cells
3. Discussion
4. Materials and Methods
4.1. Analysis of Public Data
4.2. Patients and Tissue Samples
4.3. Expression Plasmids, Truncated Plasmids, shRNAs, and Reagents
4.4. Cell Lines and Cell Culture
4.5. RNA Isolation, RT-PCR, and RT-qPCR
4.6. RNA-Seq
4.7. Immunohistochemistry
4.8. Chromatin Immunoprecipitation (ChIP)
4.9. Luciferase Activity Assay
4.10. Western Blot Analysis
4.11. IC50
4.12. Statistical Analysis
Supplementary Materials
Author Contributions
Funding
Institutional Review Board Statement
Informed Consent Statement
Data Availability Statement
Acknowledgments
Conflicts of Interest
References
- Sung, H.; Ferlay, J.; Siegel, R.L.; Laversanne, M.; Soerjomataram, I.; Jemal, A.; Bray, F. Global Cancer Statistics 2020: GLOBOCAN Estimates of Incidence and Mortality Worldwide for 36 Cancers in 185 Countries. CA Cancer J. Clin. 2021, 71, 209–249. [Google Scholar] [CrossRef] [PubMed]
- Wolff, A.C.; Hammond, M.E.; Hicks, D.G.; Dowsett, M.; McShane, L.M.; Allison, K.H.; Allred, D.C.; Bartlett, J.M.; Bilous, M.; Fitzgibbons, P.; et al. Recommendations for human epidermal growth factor receptor 2 testing i n breast cancer: American Society of Clinical Oncology/College of American Pathologists clinical practice guideline update. J. Clin. Oncol. 2013, 31, 3997–4013. [Google Scholar] [CrossRef] [PubMed]
- Goutsouliak, K.; Veeraraghavan, J.; Sethunath, V.; De Angelis, C.; Osborne, C.K.; Rimawi, M.F.; Schiff, R. Towards personalized treatment for early stage HER2-positive breast cancer. Nat. Rev. Clin. Oncol. 2020, 17, 233–250. [Google Scholar] [CrossRef] [PubMed]
- Yu, J.; Fang, T.; Yun, C.; Liu, X.; Cai, X. Antibody-drug conjugates targeting the human epidermal growth factor receptor family in cancers. Front. Mol. Biosci. 2022, 9, 847835. [Google Scholar] [CrossRef] [PubMed]
- Piccart-Gebhart, M.J.; Procter, M.; Leyland-Jones, B.; Goldhirsch, A.; Untch, M.; Smith, I.; Gianni, L.; Baselga, J.; Bell, R.; Jackisch, C.; et al. Trastuzumab after adjuvant chemotherapy in HER2-positive breast cancer. N. Engl. J. Med. 2005, 353, 1659–1672. [Google Scholar] [CrossRef] [PubMed]
- Geyer, C.E.; Forster, J.; Lindquist, D.; Chan, S.; Romieu, C.G.; Pienkowski, T.; Jagiello-Gruszfeld, A.; Crown, J.; Chan, A.; Kaufman, B.; et al. Lapatinib plus capecitabine for HER2-positive advanced breast cancer. N. Engl. J. Med. 2006, 355, 2733–2743. [Google Scholar] [CrossRef] [PubMed]
- Yan, M.; Ouyang, Q.; Sun, T.; Niu, L.; Yang, J.; Li, L.; Song, Y.; Hao, C.; Chen, Z.; Orlandi, A.; et al. Pyrotinib plus capecitabine for patients with human epidermal growth factor receptor 2-positive breast cancer and brain metastases (PERMEATE): A multicentre, single-arm, two-cohort, phase 2 trial. Lancet Oncol. 2022, 23, 353–361. [Google Scholar] [CrossRef]
- Xu, B.; Yan, M.; Ma, F.; Hu, X.; Feng, J.; Ouyang, Q.; Tong, Z.; Li, H.; Zhang, Q.; Sun, T.; et al. Pyrotinib plus capecitabine versus lapatinib plus capecitabine for the treatment of HER2-positive metastatic breast cancer (phoebe): A multicentre, open-label, randomised, controlled, phase 3 trial. Lancet Oncol. 2021, 22, 351–360. [Google Scholar] [CrossRef]
- Slamon, D.J.; Leyland-Jones, B.; Shak, S.; Fuchs, H.; Paton, V.; Bajamonde, A.; Fleming, T.; Eiermann, W.; Wolter, J.; Pegram, M.; et al. Use of chemotherapy plus a monoclonal antibody against HER2 for metastatic breast cancer that overexpresses HER2. N. Engl. J. Med. 2001, 344, 783–792. [Google Scholar] [CrossRef]
- Lebert, J.; Lilly, E.J. Developments in the management of metastatic HER2-positive breast cancer: A review. Curr. Oncol. 2022, 29, 2539–2549. [Google Scholar] [CrossRef]
- Pedersen, K.; Angelini, P.D.; Laos, S.; Bach-Faig, A.; Cunningham, M.P.; Ferrer-Ramón, C.; Luque-García, A.; García-Castillo, J.; Parra-Palau, J.L.; Scaltriti, M.; et al. A naturally occurring HER2 carboxy-terminal fragment promotes mammary tumor growth and metastasis. Mol. Cell. Biol. 2009, 29, 3319–3331. [Google Scholar] [CrossRef] [PubMed]
- Scaltriti, M.; Rojo, F.; Ocaña, A.; Anido, J.; Guzman, M.; Cortes, J.; Di Cosimo, S.; Matias-Guiu, X.; Ramon y Cajal, S.; Arribas, J.; et al. Expression of p95HER2, a truncated form of the HER2 receptor, and response to anti-HER2 therapies in breast cancer. J. Natl Cancer Inst. 2007, 99, 628–638. [Google Scholar] [CrossRef] [PubMed]
- Xu, X.; De Angelis, C.; Burke, K.A.; Nardone, A.; Hu, H.; Qin, L.; Veeraraghavan, J.; Sethunath, V.; Heiser, L.M.; Wang, N.; et al. HER2 reactivation through acquisition of the HER2 L755S mutation as a mechanism of acquired resistance to HER2-targeted therapy in HER2(+) breast cancer. Clin. Cancer Res. 2017, 23, 5123–5134. [Google Scholar] [CrossRef] [PubMed]
- Li, B.T.; Smit, E.F.; Goto, Y.; Nakagawa, K.; Udagawa, H.; Mazières, J.; Nagasaka, M.; Bazhenova, L.; Saltos, A.N.; Felip, E.; et al. Trastuzumab deruxtecan in HER2-mutant non-small-cell lung cancer. N. Engl. J. Med. 2022, 386, 241–251. [Google Scholar] [CrossRef] [PubMed]
- Schlam, I.; Tarantino, P.; Tolaney, S.M. Overcoming resistance to HER2-directed therapies in breast cancer. Cancers 2022, 14, 3996. [Google Scholar] [CrossRef] [PubMed]
- Manning, B.D.; Cantley, L.C. AKT/PKB signaling: Navigating downstream. Cell 2007, 129, 1261–1274. [Google Scholar] [CrossRef] [PubMed]
- García-Alonso, S.; Ocaña, A.; Pandiella, A. Resistance to antibody-drug conjugates. Cancer Res. 2018, 78, 2159–2165. [Google Scholar] [CrossRef]
- Ocaña, A.; Amir, E.; Pandiella, A. HER2 heterogeneity and resistance to anti-HER2 antibody-drug conjugates. Breast Cancer Res. 2020, 22, 15. [Google Scholar] [CrossRef]
- Wuerstlein, R.; Harbeck, N. Neoadjuvant therapy for HER2-positive breast cancer. Rev. Recent Clin. Trials 2017, 12, 81–92. [Google Scholar] [CrossRef]
- Schwaller, J. Novel insights into the role of aberrantly expressed MNX1 (HLXB9) in infant acute myeloid leukemia. Haematologica 2019, 104, 1–3. [Google Scholar] [CrossRef]
- Federico, C.; Owoka, T.; Ragusa, D.; Sturiale, V.; Caponnetto, D.; Leotta, C.G.; Bruno, F.; Foster, H.A.; Rigamonti, S.; Giudici, G.; et al. Deletions of chromosome 7q affect nuclear organization and HLXB9 gene expression in hematological disorders. Cancers 2019, 11, 585. [Google Scholar] [CrossRef] [PubMed]
- Zhu, B.; Wu, Y.; Luo, J.; Zhang, Q.; Huang, J.; Li, Q.; Xu, L.; Lu, E.; Ren, B. MNX1 promotes malignant progression of cervical cancer via repressing the transcription of p21(cip1). Front. Oncol. 2020, 10, 1307. [Google Scholar] [CrossRef] [PubMed]
- Yang, X.; Pan, Q.; Lu, Y.; Jiang, X.; Zhang, S.; Wu, J. MNX1 promotes cell proliferation and activates Wnt/β-catenin signaling in colorectal cancer. Cell Biol. Int. 2019, 43, 402–408. [Google Scholar] [CrossRef] [PubMed]
- Chen, M.; Wu, R.; Li, G.; Liu, C.; Tan, L.; Xiao, K.; Ye, Y.; Qin, Z. Motor neuron and pancreas homeobox 1/HLXB9 promotes sustained proliferation in bladder cancer by upregulating CCNE1/2. J. Exp. Clin. Cancer Res. 2018, 37, 154. [Google Scholar] [CrossRef] [PubMed]
- Tian, T.; Wang, M.; Zhu, Y.; Zhu, W.; Yang, T.; Li, H.; Lin, S.; Dai, C.; Deng, Y.; Song, D.; et al. Expression, clinical significance, and functional prediction of MNX1 in breast cancer. Mol. Ther. Nucleic Acids 2018, 13, 399–406. [Google Scholar] [CrossRef] [PubMed]
- Ferguson, S.; Gautrey, H.E.; Strathdee, G. The dual role of HLXB9 in leukemia. Pediatr. Blood Cancer 2011, 56, 349–352. [Google Scholar] [CrossRef] [PubMed]
- Wang, Z.; Dahiya, S.; Provencher, H.; Muir, B.; Carney, E.; Coser, K.; Shioda, T.; Ma, X.J.; Sgroi, D.C. The prognostic biomarkers HOXB13, IL17BR, and CHDH are regulated by estrogen in breast cancer. Clin. Cancer Res. 2007, 13, 6327–6334. [Google Scholar] [CrossRef]
- Jung, C.; Kim, R.S.; Lee, S.J.; Wang, C.; Jeng, M.H. HOXB13 homeodomain protein suppresses the growth of prostate cancer cells by the negative regulation of T-cell factor 4. Cancer Res. 2004, 64, 3046–3051. [Google Scholar] [CrossRef]
- Boimel, P.J.; Cruz, C.; Segall, J.E. A functional in vivo screen for regulators of tumor progression identifies HOXB2 as a regulator of tumor growth in breast cancer. Genomics 2011, 98, 164–172. [Google Scholar] [CrossRef]
- Hur, H.; Lee, J.Y.; Yun, H.J.; Park, B.W.; Kim, M.H. Analysis of HOX gene expression patterns in human breast cancer. Mol. Biotechnol. 2014, 56, 64–71. [Google Scholar] [CrossRef]
- Zhou, G.; Liu, X.; Xiong, B.; Sun, Y. Homeobox B4 inhibits breast cancer cell migration by directly binding to StAR-related lipid transfer domain protein 13. Oncol. Lett. 2017, 14, 4625–4632. [Google Scholar] [CrossRef] [PubMed][Green Version]
- Sun, Y.; Zhou, B.; Mao, F.; Xu, J.; Miao, H.; Zou, Z.; Phuc Khoa, L.T.; Jang, Y.; Cai, S.; Witkin, M.; et al. HOXA9 reprograms the enhancer landscape to promote leukemogenesis. Cancer Cell 2018, 34, 643–658.e5. [Google Scholar] [CrossRef] [PubMed]
- Gilbert, P.M.; Mouw, J.K.; Unger, M.A.; Lakins, J.N.; Gbegnon, M.K.; Clemmer, V.B.; Benezra, M.; Licht, J.D.; Boudreau, N.J.; Tsai, K.K.; et al. HOXA9 regulates BRCA1 expression to modulate human breast tumor phenotype. J. Clin. Investig. 2010, 120, 1535–1550. [Google Scholar] [CrossRef] [PubMed]
- Oh, D.Y.; Bang, Y.J. HER2-targeted therapies—A role beyond breast cancer. Nat. Rev. Clin. Oncol. 2020, 17, 33–48. [Google Scholar] [CrossRef]
- Koster, K.L.; Huober, J.; Joerger, M. New antibody-drug conjugates (ADCs) in breast cancer-an overview of ADCs recently approved and in later stages of development. Explor. Target Antitumor Ther. 2022, 3, 27–36. [Google Scholar] [CrossRef]
- Ogitani, Y.; Hagihara, K.; Oitate, M.; Naito, H.; Agatsuma, T. Bystander killing effect of DS-8201a, a novel anti-human epidermal growth factor receptor 2 antibody-drug conjugate, in tumors with human epidermal growth factor receptor 2 heterogeneity. Cancer Sci. 2016, 107, 1039–1046. [Google Scholar] [CrossRef]
- Bannoud, N.; Carvelli, F.L.; Troncoso, M.; Sartor, T.; Vargas-Roig, L.M.; Sosa, M. Cation-dependent mannose-6-phosphate receptor expression and distribution are influenced by estradiol in MCF-7 breast cancer cells. PLoS ONE 2018, 13, e0201844. [Google Scholar] [CrossRef]





| Factor | Cases (%) | Low (%) | High (%) | p Value |
|---|---|---|---|---|
| n = 183 | n = 125 | n = 58 | ||
| Age | 0.37 | |||
| ≤45 | 32 (17.5) | 24 (13.1) | 8 (4.4) | |
| >45 | 151 (82.5) | 101 (55.2) | 50 (27.3) | |
| Menstruation | 0.952 | |||
| Non-menopause | 70 (38.3) | 48 (26.2) | 22 (12.0) | |
| Menopause | 113 (61.7) | 77 (42.1) | 36 (19.7) | |
| Histological grade | 0.639 | |||
| G2 | 90 (49.2) | 60 (32.8) | 30 (16.4) | |
| G3 | 93 (50.8) | 65 (35.5) | 28 (15.3) | |
| ER Status | 0.495 | |||
| ER-negative | 182 (99.5) | 124 (67.8) | 58 (31.7) | |
| ER-positive | 1 (0.5) | 1 (0.5) | 0 (0.0) | |
| PR Status | 0.231 | |||
| PR-negative | 152 (83.1) | 101 (55.2) | 51 (27.9) | |
| PR-positive | 31 (16.9) | 24 (13.1) | 7 (3.8) | |
| Pathological tumor stage | <0.0001 | |||
| pT1 | 48 (26.2) | 21 (11.5) | 27 (14.8) | |
| pT2 | 127 (69.4) | 98 (53.6) | 29 (15.8) | |
| pT3 | 8 (4.4) | 6 (3.3) | 2 (1.1) | |
| Pathological nodal stage | 0.445 | |||
| pN0 | 94 (51.4) | 61 (33.3) | 33 (18.0) | |
| pN1 | 40 (21.9) | 26 (14.2) | 14 (7.7) | |
| pN2 | 21 (11.5) | 16 (8.7) | 5 (2.7) | |
| pN3 | 28 (15.3) | 22 (12.0) | 6 (3.3) | |
| ki67 Status | 0.299 | |||
| ≤20% | 48 (26.2) | 36 (19.7) | 12 (6.6) | |
| >20% | 77 (42.1) | 48 (26.2) | 29 (15.8) | |
| Non-detect | 58 (31.7) | 41 (22.4) | 17 (9.3) | |
| Surgery type | 0.856 | |||
| Conservative surgery | 7 (3.8) | 5 (2.7) | 2 (1.1) | |
| Mastectomy | 176 (96.2) | 120 (65.6) | 56 (30.6) | |
| Factor | HR | 95% CI | p Value |
|---|---|---|---|
| Age | 0.558 | ||
| ≤45 vs. >45 | 0.791 | (0.362–1.731) | |
| Menstruation | 0.598 | ||
| Non-menopause vs. menopause | 1.193 | (0.619–2.296) | |
| Histological grade | 0.282 | ||
| G2 vs. G3 | 1.421 | (0.749–2.694) | |
| ER Status | 0.074 | ||
| ER-positive vs. ER-negative | 6.17 | (0.836–45.556) | |
| PR Status | 0.79 | ||
| PR-positive vs. PR-negative | 1.917 | (0.927–3.964) | |
| pT | 0.077 | ||
| pT1 vs. pT2 | 0.241 | (0.070–0.829) | 0.024 |
| pT1 vs. pT3 | 0.379 | (0.132–1.090) | 0.072 |
| pN | <0.0001 | ||
| pN0 vs. pN1 | 0.096 | (0.044–0.210) | <0.0001 |
| pN0 vs. pN2 | 0.099 | (0.036–0.271) | <0.0001 |
| pN0 vs. pN3 | 0.334 | (0.132–0.848) | 0.021 |
| ki67 Status | 0.469 | ||
| ≤20% vs. >20% | 1.33 | (0.614–2.880) | |
| Radiotherapy | 0.037 | ||
| Yes vs. No | 1.972 | (1.043–3.730) | |
| MNX1 expression | 0.013 | ||
| High vs. low | 0.329 | (0.137–0.787) |
| Factor | HR | 95% CI | p Value |
|---|---|---|---|
| pN | <0.0001 | ||
| pN0 vs. pN1 | 0.064 | (0.024–0.168) | <0.0001 |
| pN0 vs. pN2 | 0.084 | (0.029–0.239) | <0.0001 |
| pN0 vs. pN3 | 0.37 | (0.144–0.952) | 0.039 |
| Radiotherapy | 0.123 | ||
| Yes vs. No | 0.528 | (0.235–1.189) | |
| MNX1 expression | 0.031 | ||
| High vs. low | 0.381 | (0.159–0.917) |
Disclaimer/Publisher’s Note: The statements, opinions and data contained in all publications are solely those of the individual author(s) and contributor(s) and not of MDPI and/or the editor(s). MDPI and/or the editor(s) disclaim responsibility for any injury to people or property resulting from any ideas, methods, instructions or products referred to in the content. |
© 2023 by the authors. Licensee MDPI, Basel, Switzerland. This article is an open access article distributed under the terms and conditions of the Creative Commons Attribution (CC BY) license (https://creativecommons.org/licenses/by/4.0/).
Share and Cite
Chi, W.; Xiu, B.; Xiong, M.; Wang, X.; Li, P.; Zhang, Q.; Hou, J.; Sang, Y.; Zhou, X.; Chen, M.; et al. MNX1 Promotes Anti-HER2 Therapy Sensitivity via Transcriptional Regulation of CD-M6PR in HER2-Positive Breast Cancer. Int. J. Mol. Sci. 2024, 25, 221. https://doi.org/10.3390/ijms25010221
Chi W, Xiu B, Xiong M, Wang X, Li P, Zhang Q, Hou J, Sang Y, Zhou X, Chen M, et al. MNX1 Promotes Anti-HER2 Therapy Sensitivity via Transcriptional Regulation of CD-M6PR in HER2-Positive Breast Cancer. International Journal of Molecular Sciences. 2024; 25(1):221. https://doi.org/10.3390/ijms25010221
Chicago/Turabian StyleChi, Weiru, Bingqiu Xiu, Min Xiong, Xuliren Wang, Pei Li, Qi Zhang, Jianjing Hou, Yuting Sang, Xujie Zhou, Ming Chen, and et al. 2024. "MNX1 Promotes Anti-HER2 Therapy Sensitivity via Transcriptional Regulation of CD-M6PR in HER2-Positive Breast Cancer" International Journal of Molecular Sciences 25, no. 1: 221. https://doi.org/10.3390/ijms25010221
APA StyleChi, W., Xiu, B., Xiong, M., Wang, X., Li, P., Zhang, Q., Hou, J., Sang, Y., Zhou, X., Chen, M., Zheng, S., Zhang, L., Xue, J., Chi, Y., & Wu, J. (2024). MNX1 Promotes Anti-HER2 Therapy Sensitivity via Transcriptional Regulation of CD-M6PR in HER2-Positive Breast Cancer. International Journal of Molecular Sciences, 25(1), 221. https://doi.org/10.3390/ijms25010221

