Phosphorylated Adapter RNA Export Protein Is Methylated at Lys 381 by an Methyltransferase-like 21C (METTL21C)
Abstract
:1. Introduction
2. Results
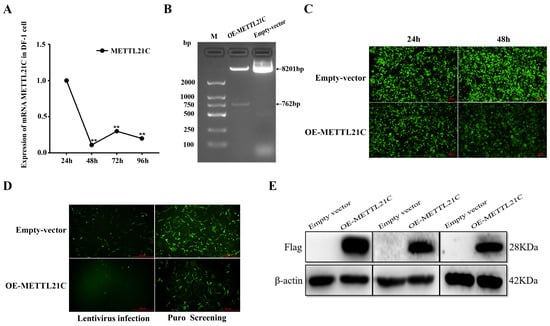
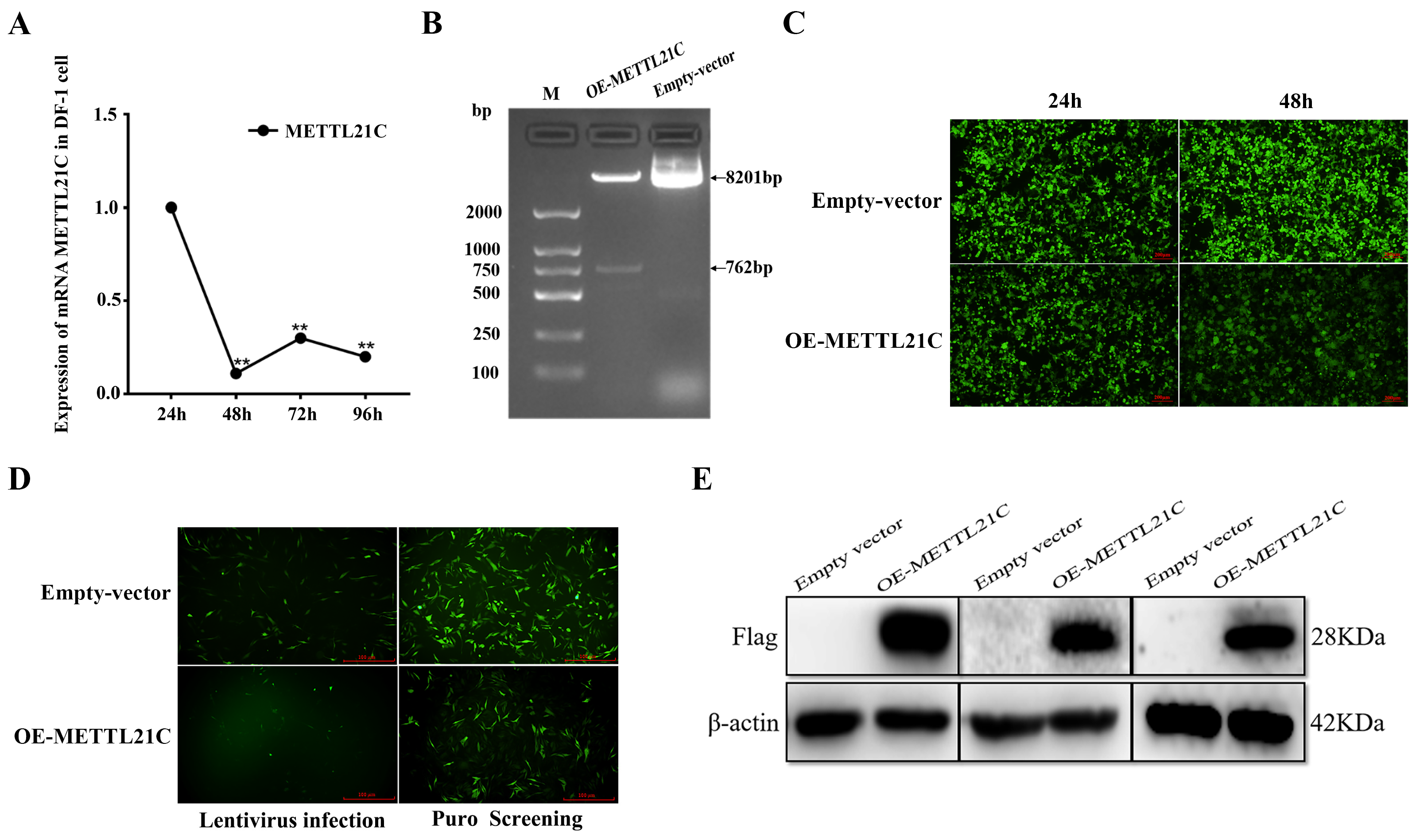
2.1. Construction of the DF-1 Cell Line Overexpressing METTL21C
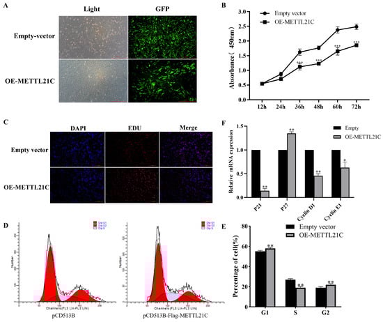
2.2. Overexpression of METTL21C Inhibited DF-1 Cell Proliferation
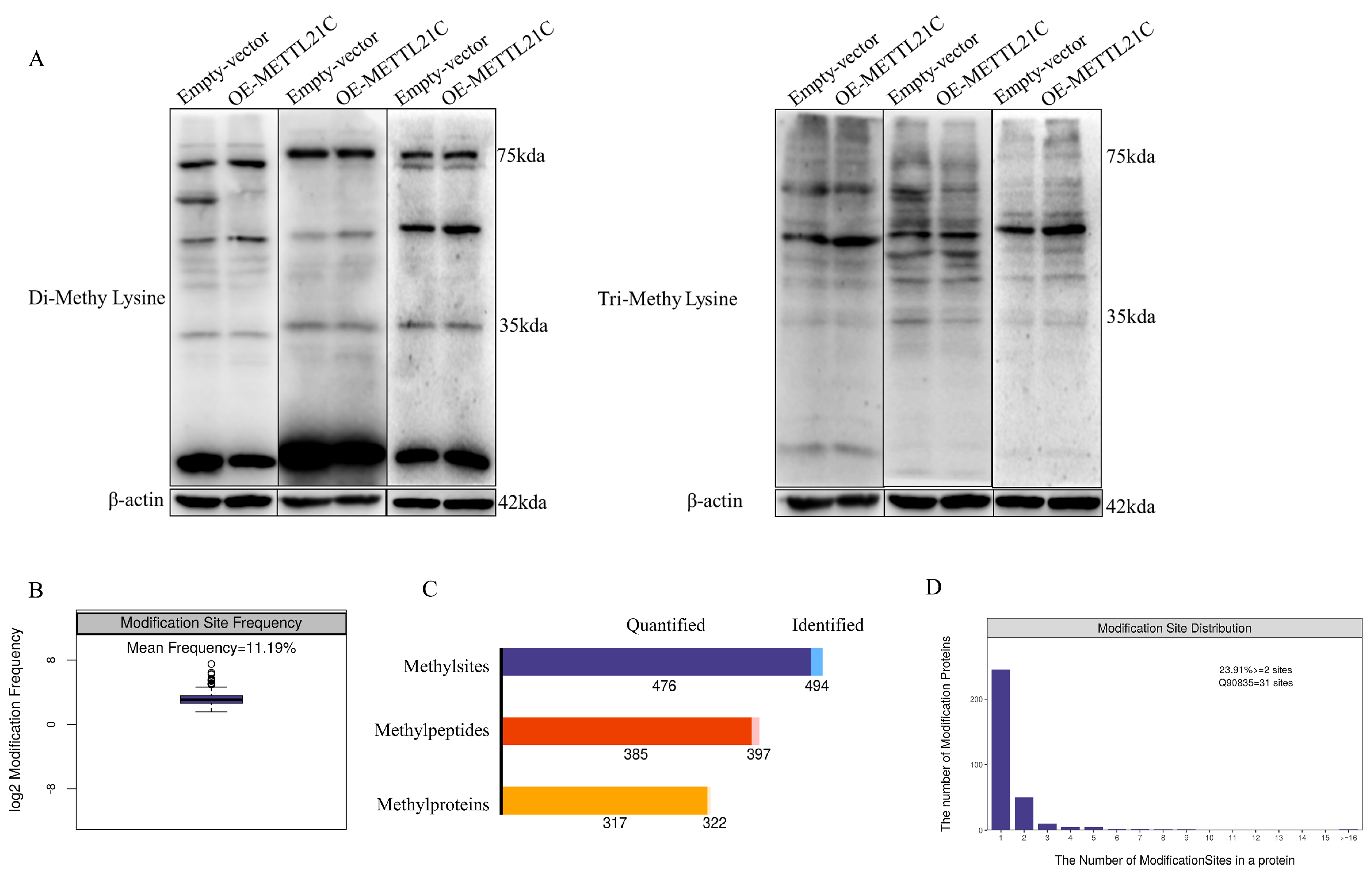
2.3. Dimethylation and Trimethylation Detection
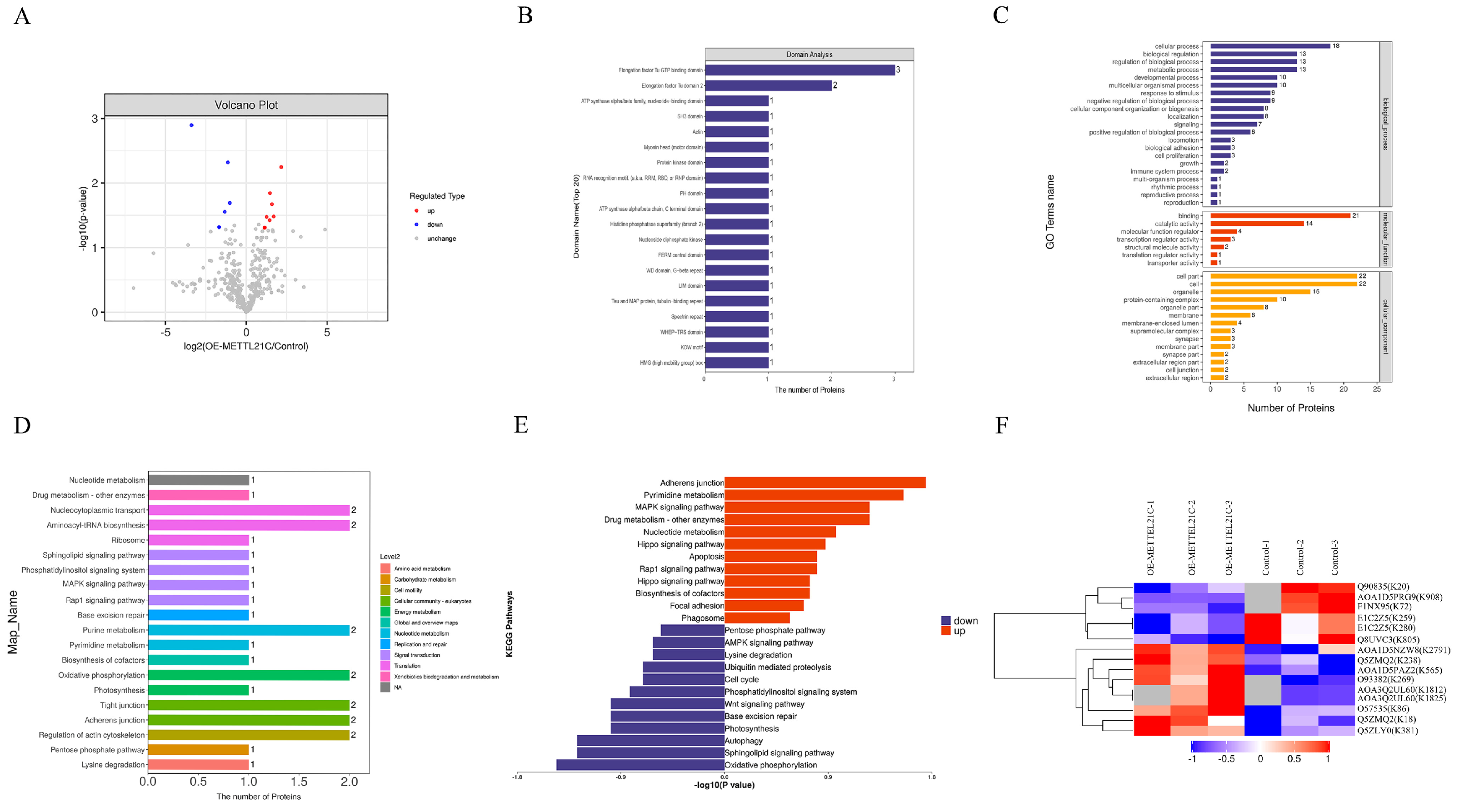
2.4. Omics Analysis of Differentially Expressed Methylated Proteins
2.5. Effect of Trimethylation of PHAX (K381) Mediated by METTL21C on Cell Proliferation
3. Discussion
4. Materials and Methods
4.1. Cell Culture
4.2. Lentivirus Packaging
4.3. CCK-8
4.4. Detection of Cell Proliferation Activity by EdU Incorporation
4.5. Flow Cytometry
4.6. Real-Time Fluorescence Quantitative PCR
4.7. Antibodies and Immunoblotting
4.8. Quantitative Proteomic Analysis of Methylated 4D-Label-Free
4.9. Construction of the PHAX Overexpression Vector
4.10. Co-IP
5. Conclusions
Author Contributions
Funding
Institutional Review Board Statement
Informed Consent Statement
Data Availability Statement
Acknowledgments
Conflicts of Interest
References
- Xu, H.; Zhou, J.; Lin, S.; Deng, W.; Zhang, Y.; Xue, Y. PLMD: An updated data resource of protein lysine modifications. J. Genet. Genom. 2017, 44, 243–250. [Google Scholar] [CrossRef] [PubMed]
- Wang, Q.; Wang, K.; Ye, M. Strategies for large-scale analysis of non-histone protein methylation by LC-MS/MS. Analyst 2017, 142, 3536–3548. [Google Scholar] [CrossRef] [PubMed]
- Nie, Q.; Chen, R.; Shu, Y.; Chen, P.; Wu, J.; Han, M. Advances in non-histone methylation. Chem. Life 2015, 35, 31–37. [Google Scholar] [CrossRef]
- Di Blasi, R.; Blyuss, O.; Timms, J.F.; Conole, D.; Ceroni, F.; Whitwell, H.J. Non-Histone Protein Methylation: Biological Significance and Bioengineering Potential. ACS Chem. Biol. 2021, 16, 238–250. [Google Scholar] [CrossRef]
- Zhang, X.; Huang, Y.; Shi, X. Emerging roles of lysine methylation on non-histone proteins. Cell. Mol. Life Sci. 2015, 72, 4257–4272. [Google Scholar] [CrossRef]
- Greer, E.L.; Shi, Y. Histone methylation: A dynamic mark in health, disease and inheritance. Nat. Rev. Genet. 2012, 13, 343–357. [Google Scholar] [CrossRef]
- Sun, Y.; Lei, Z.; Cao, P.; Gao, J.; Lu, H. Research progress of non-histone methyltransferase-like 21(METTL21). Chem. Life 2022, 42, 1337–1343. [Google Scholar] [CrossRef]
- Chuikov, S.; Kurash, J.K.; Wilson, J.R.; Xiao, B.; Justin, N.; Ivanov, G.S.; McKinney, K.; Tempst, P.; Prives, C.; Gamblin, S.J.; et al. Regulation of p53 activity through lysine methylation. Nature 2004, 432, 353–360. [Google Scholar] [CrossRef]
- Choi, J.; Jang, H.; Kim, H.; Lee, J.H.; Kim, S.T.; Cho, E.J.; Youn, H.D. Modulation of lysine methylation in myocyte enhancer factor 2 during skeletal muscle cell differentiation. Nucleic Acids Res. 2014, 42, 224–234. [Google Scholar] [CrossRef]
- Urulangodi, M.; Mohanty, A. DNA damage response and repair pathway modulation by non-histone protein methylation: Implications in neurodegeneration. J. Cell Commun. Signal. 2020, 14, 31–45. [Google Scholar] [CrossRef]
- Rodríguez-Paredes, M.; Lyko, F. The importance of non-histone protein methylation in cancer therapy. Nat. Rev. Mol. Cell Biol. 2019, 20, 569–570. [Google Scholar] [CrossRef] [PubMed]
- Buuh, Z.Y.; Lyu, Z.; Wang, R.E. Interrogating the Roles of Post-Translational Modifications of Non-Histone Proteins. J. Med. Chem. 2018, 61, 3239–3252. [Google Scholar] [CrossRef] [PubMed]
- Jakobsson, M.E.; Moen, A.; Bousset, L.; Egge-Jacobsen, W.; Kernstock, S.; Melki, R.; Falnes, P. Identification and characterization of a novel human methyltransferase modulating Hsp70 protein function through lysine methylation. J. Biol. Chem. 2013, 288, 27752–27763. [Google Scholar] [CrossRef] [PubMed]
- Malecki, J.; Aileni, V.K.; Ho, A.Y.Y.; Schwarz, J.; Moen, A.; Sørensen, V.; Nilges, B.S.; Jakobsson, M.E.; Leidel, S.A.; Falnes, P. The novel lysine specific methyltransferase METTL21B affects mRNA translation through inducible and dynamic methylation of Lys-165 in human eukaryotic elongation factor 1 alpha (eEF1A). Nucleic Acids Res. 2017, 45, 4370–4389. [Google Scholar] [CrossRef]
- Mateyak, M.K.; Kinzy, T.G. eEF1A: Thinking outside the ribosome. J. Biol. Chem. 2010, 285, 21209–21213. [Google Scholar] [CrossRef]
- Wiederstein, J.L.; Nolte, H.; Günther, S.; Piller, T.; Baraldo, M.; Kostin, S.; Bloch, W.; Schindler, N.; Sandri, M.; Blaauw, B.; et al. Skeletal Muscle-Specific Methyltransferase METTL21C Trimethylates p97 and Regulates Autophagy-Associated Protein Breakdown. Cell Rep. 2018, 23, 1342–1356. [Google Scholar] [CrossRef]
- Cloutier, P.; Lavallée-Adam, M.; Faubert, D.; Blanchette, M.; Coulombe, B. A newly uncovered group of distantly related lysine methyltransferases preferentially interact with molecular chaperones to regulate their activity. PLoS Genet. 2013, 9, e1003210. [Google Scholar] [CrossRef]
- Zoabi, M.; Zhang, L.; Li, T.M.; Elias, J.E.; Carlson, S.M.; Gozani, O. Methyltransferase-like 21C (METTL21C) methylates alanine tRNA synthetase at Lys-943 in muscle tissue. J. Biol. Chem. 2020, 295, 11822–11832. [Google Scholar] [CrossRef]
- Wang, C.; Arrington, J.; Ratliff, A.C.; Chen, J.; Horton, H.E.; Nie, Y.; Yue, F.; Hrycyna, C.A.; Tao, W.A.; Kuang, S. Methyltransferase-like 21c methylates and stabilizes the heat shock protein Hspa8 in type I myofibers in mice. J. Biol. Chem. 2019, 294, 13718–13728. [Google Scholar] [CrossRef]
- Zhao, R. Mechanism of Regulation of Chicken Myoblast Proliferation by Lysine Methylation Modification of IGF2BP1 Mediated by METTL21C. Master’s Thesis, Shaanxi University of Technology, Hanzhong, China, 2020. [Google Scholar] [CrossRef]
- Cheng, J.; Li, R.Q.; Wang, L.; Zhang, T.; Yuan, G.Q.; Lu, H.Z. Methyltransferase like 21C interaction with Hsc70 affects chicken myoblast differentiation. Ital. J. Anim. Sci. 2023, 22, 605–614. [Google Scholar] [CrossRef]
- Westbrook, T.F.; Nguyen, D.X.; Thrash, B.R.; McCance, D.J. E7 abolishes raf-induced arrest via mislocalization of p21(Cip1). Mol. Cell. Biol. 2002, 22, 7041–7052. [Google Scholar] [CrossRef] [PubMed]
- Chen, Y.; Liu, X.; Wang, H.; Liu, S.; Hu, N.; Li, X. Akt Regulated Phosphorylation of GSK-3β/Cyclin D1, p21 and p27 Contributes to Cell Proliferation Through Cell Cycle Progression From G1 to S/G2M Phase in Low-Dose Arsenite Exposed HaCat Cells. Front. Pharmacol. 2019, 10, 1176. [Google Scholar] [CrossRef] [PubMed]
- Kernstock, S.; Davydova, E.; Jakobsson, M.; Moen, A.; Pettersen, S.; Mælandsmo, G.M.; Egge-Jacobsen, W.; Falnes, P. Lysine methylation of VCP by a member of a novel human protein methyltransferase family. Nat. Commun. 2012, 3, 1038. [Google Scholar] [CrossRef] [PubMed]
- Dang, S.; Lei, J.; Tang, C.; Feng, G.; Zhang, Q.; Lu, H. Effect of downregulation of METTL21C on differentiation of mouse myoblasts. Adv. Vet. Med. 2021, 42, 36–42. [Google Scholar] [CrossRef]
- Wang, S.; Zhao, J.; Wang, L.; Zhang, T.; Zeng, W.; Lu, H. METTL21C mediates lysine trimethylation of IGF2BP1 to regulate chicken myoblast proliferation. Br. Poult. Sci. 2023, 64, 74–80. [Google Scholar] [CrossRef] [PubMed]
- Adan, A.; Kiraz, Y.; Baran, Y. Cell Proliferation and Cytotoxicity Assays. Curr. Pharm. Biotechnol. 2016, 17, 1213–1221. [Google Scholar] [CrossRef]
- Luhtala, S.; Staff, S.; Tanner, M.; Isola, J. Cyclin E amplification, over-expression, and relapse-free survival in HER-2-positive primary breast cancer. Tumour Biol. 2016, 37, 9813–9823. [Google Scholar] [CrossRef]
- Ohtsubo, M.; Theodoras, A.M.; Schumacher, J.; Roberts, J.M.; Pagano, M. Human cyclin E, a nuclear protein essential for the G1-to-S phase transition. Mol. Cell. Biol. 1995, 15, 2612–2624. [Google Scholar] [CrossRef]
- Resnitzky, D.; Reed, S.I. Different roles for cyclins D1 and E in regulation of the G1-to-S transition. Mol. Cell. Biol. 1995, 15, 3463–3469. [Google Scholar] [CrossRef]
- Jin, M.; Inoue, S.; Umemura, T.; Moriya, J.; Arakawa, M.; Nagashima, K.; Kato, H. Cyclin D1, p16 and retinoblastoma gene product expression as a predictor for prognosis in non-small cell lung cancer at stages I and II. Lung Cancer 2001, 34, 207–218. [Google Scholar] [CrossRef]
- Morales, C.P.; Souza, R.F.; Spechler, S.J. Hallmarks of cancer progression in Barrett’s oesophagus. Lancet 2002, 360, 1587–1589. [Google Scholar] [CrossRef] [PubMed]
- Hydbring, P.; Malumbres, M.; Sicinski, P. Non-canonical functions of cell cycle cyclins and cyclin-dependent kinases. Nat. Rev. Mol. Cell Biol. 2016, 17, 280–292. [Google Scholar] [CrossRef] [PubMed]
- Zhou, H.; Zhou, W. Histone deacetylase inhibitors regulate the level of p21(WAF1/CIP1) promoter acetylation and affect the MCF-7 cell cycle in breast cancer. Chin. Bull. Pharmacol. 2017, 33, 1421–1424. [Google Scholar]
- Huang, J.; Hsu, Y.H.; Mo, C.; Abreu, E.; Kiel, D.P.; Bonewald, L.F.; Brotto, M.; Karasik, D. METTL21C is a potential pleiotropic gene for osteoporosis and sarcopenia acting through the modulation of the NF-κB signaling pathway. J. Bone Miner. Res. 2014, 29, 1531–1540. [Google Scholar] [CrossRef] [PubMed]
- Xu, J. Application Value of IGF2BP1 and IGF2BP3 in Pathological Diagnosis of Hepatocellular Carcinoma. Master’s Thesis, Qingdao University, Qingdao, China, 2019. [Google Scholar] [CrossRef]
- Lund, P.J.; Lehman, S.M.; Garcia, B.A. Quantitative analysis of global protein lysine methylation by mass spectrometry. Methods Enzymol. 2019, 626, 475–498. [Google Scholar] [CrossRef]
- Barik, S. Special Issue: Structure, Function and Evolution of Protein Domains. Int. J. Mol. Sci. 2022, 23, 6201. [Google Scholar] [CrossRef] [PubMed]
- Yang, H.; Perrier, J.; Whitford, P.C. Disorder guides domain rearrangement in elongation factor Tu. Proteins 2018, 86, 1037–1046. [Google Scholar] [CrossRef]
- Alberico, E.O.; Zhu, Z.C.; Wu, Y.O.; Gardner, M.K.; Kovar, D.R.; Goodson, H.V. Interactions between the Microtubule Binding Protein EB1 and F-Actin. J. Mol. Biol. 2016, 428, 1304–1314. [Google Scholar] [CrossRef]
- Zhang, X.; Cai, J.; Zheng, Z.; Polin, L.; Lin, Z.; Dandekar, A.; Li, L.; Sun, F.; Finley, R.L., Jr.; Fang, D.; et al. A novel ER-microtubule-binding protein, ERLIN2, stabilizes Cyclin B1 and regulates cell cycle progression. Cell Discov. 2015, 1, 15024. [Google Scholar] [CrossRef]
- Kashina, A.S. Regulation of actin isoforms in cellular and developmental processes. Semin. Cell Dev. Biol. 2020, 102, 113–121. [Google Scholar] [CrossRef]
- Johnson, G.V.; Jope, R.S. The role of microtubule-associated protein 2 (MAP-2) in neuronal growth, plasticity, and degeneration. J. Neurosci. Res. 1992, 33, 505–512. [Google Scholar] [CrossRef] [PubMed]
- Wang, X.; Zhang, C.; Shi, L.; Shao, G. Bioinformatics analysis of potato nucleoside diphosphokinase gene (NDPKs). Genom. Appl. Biol. 2020, 39, 4058–4066. [Google Scholar] [CrossRef]
- Munshi, R.; Kandl, K.A.; Carr-Schmid, A.; Whitacre, J.L.; Adams, A.E.; Kinzy, T.G. Overexpression of translation elongation factor 1A affects the organization and function of the actin cytoskeleton in yeast. Genetics 2001, 157, 1425–1436. [Google Scholar] [CrossRef] [PubMed]
- Jia, M.; Zhang, Y. Physiological function of Inversin and its role in several biological processes. Chin. J. Pract. Rural. Dr. 2014, 2. [Google Scholar] [CrossRef]
- Machitani, M.; Taniguchi, I.; McCloskey, A.; Suzuki, T.; Ohno, M. The RNA transport factor PHAX is required for proper histone H2AX expression and DNA damage response. RNA 2020, 26, 1716–1725. [Google Scholar] [CrossRef] [PubMed]
- Huryn, D.M.; Kornfilt, D.J.P.; Wipf, P. p97: An Emerging Target for Cancer, Neurodegenerative Diseases, and Viral Infections. J. Med. Chem. 2020, 63, 1892–1907. [Google Scholar] [CrossRef] [PubMed]
- Ohno, M.; Segref, A.; Bachi, A.; Wilm, M.; Mattaj, I.W. PHAX, a mediator of U snRNA nuclear export whose activity is regulated by phosphorylation. Cell 2000, 101, 187–198. [Google Scholar] [CrossRef]
- Kitao, S.; Segref, A.; Kast, J.; Wilm, M.; Mattaj, I.W.; Ohno, M. A compartmentalized phosphorylation/dephosphorylation system that regulates U snRNA export from the nucleus. Mol. Cell. Biol. 2008, 28, 487–497. [Google Scholar] [CrossRef]
- Lu, H.; Yin, M.; Wang, L.; Cheng, J.; Cheng, W.; An, H.; Zhang, T. FGF13 interaction with SHCBP1 activates AKT-GSK3α/β signaling and promotes the proliferation of A549 cells. Cancer Biol. Ther. 2020, 21, 1014–1024. [Google Scholar] [CrossRef]





| Primers | Sequences (5′–3′) |
|---|---|
| METTL21C-F | GAAGAAGCAGCCTGTGAAGAGC |
| METTL21C-R | TCAAAGTAGGGGAACTGGTGGG |
| β-actin-F | CTGTGCCCATCTATGAAGGCTA |
| β-actin-R | ATTTCTCTCTCGGCTGTGGTG |
Disclaimer/Publisher’s Note: The statements, opinions and data contained in all publications are solely those of the individual author(s) and contributor(s) and not of MDPI and/or the editor(s). MDPI and/or the editor(s) disclaim responsibility for any injury to people or property resulting from any ideas, methods, instructions or products referred to in the content. |
© 2023 by the authors. Licensee MDPI, Basel, Switzerland. This article is an open access article distributed under the terms and conditions of the Creative Commons Attribution (CC BY) license (https://creativecommons.org/licenses/by/4.0/).
Share and Cite
Ke, M.; Yu, X.; Sun, Y.; Han, S.; Wang, L.; Zhang, T.; Zeng, W.; Lu, H. Phosphorylated Adapter RNA Export Protein Is Methylated at Lys 381 by an Methyltransferase-like 21C (METTL21C). Int. J. Mol. Sci. 2024, 25, 145. https://doi.org/10.3390/ijms25010145
Ke M, Yu X, Sun Y, Han S, Wang L, Zhang T, Zeng W, Lu H. Phosphorylated Adapter RNA Export Protein Is Methylated at Lys 381 by an Methyltransferase-like 21C (METTL21C). International Journal of Molecular Sciences. 2024; 25(1):145. https://doi.org/10.3390/ijms25010145
Chicago/Turabian StyleKe, Meiling, Xiaoke Yu, Yuanyuan Sun, Shuai Han, Ling Wang, Tao Zhang, Wenxian Zeng, and Hongzhao Lu. 2024. "Phosphorylated Adapter RNA Export Protein Is Methylated at Lys 381 by an Methyltransferase-like 21C (METTL21C)" International Journal of Molecular Sciences 25, no. 1: 145. https://doi.org/10.3390/ijms25010145
APA StyleKe, M., Yu, X., Sun, Y., Han, S., Wang, L., Zhang, T., Zeng, W., & Lu, H. (2024). Phosphorylated Adapter RNA Export Protein Is Methylated at Lys 381 by an Methyltransferase-like 21C (METTL21C). International Journal of Molecular Sciences, 25(1), 145. https://doi.org/10.3390/ijms25010145
