ETV6::ABL1-Positive Myeloid Neoplasm: A Case of a Durable Response to Imatinib Mesylate without Additional or Previous Treatment
Abstract
1. Introduction
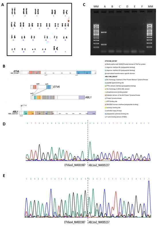
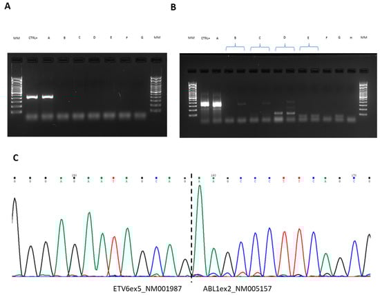
2. Case Description
3. Discussion
4. Conclusions
Supplementary Materials
Author Contributions
Funding
Institutional Review Board Statement
Informed Consent Statement
Data Availability Statement
Acknowledgments
Conflicts of Interest
References
- De Braekeleer, E.; Douet-Guilbert, N.; Morel, F.; Le Bris, M.J.; Basinko, A.; De Braekeleer, M. ETV6 Fusion Genes in Hematological Malignancies: A Review. Leuk. Res. 2012, 36, 945–961. [Google Scholar] [CrossRef] [PubMed]
- Zaliova, M.; Moorman, A.V.; Cazzaniga, G.; Stanulla, M.; Harvey, R.C.; Roberts, K.G.; Heatley, S.L.; Loh, M.L.; Konopleva, M.; Chen, I.M.; et al. Characterization of Leukemias with ETV6-ABL1 Fusion. Haematologica 2016, 101, 1082–1093. [Google Scholar] [CrossRef] [PubMed]
- Cessna, M.H.; Paulraj, P.; Hilton, B.; Sadre-Bazzaz, K.; Szankasi, P.; Cluff, A.; Patel, J.L.; Hoda, D.; Toydemir, R.M. Chronic Myelomonocytic Leukemia with ETV6-ABL1 Rearrangement and SMC1A Mutation. Cancer Genet. 2019, 238, 31–36. [Google Scholar] [CrossRef] [PubMed]
- Metzgeroth, G.; Steiner, L.; Naumann, N.; Lübke, J.; Kreil, S.; Fabarius, A.; Haferlach, C.; Haferlach, T.; Hofmann, W.K.; Cross, N.C.P.; et al. Myeloid/Lymphoid Neoplasms with Eosinophilia and Tyrosine Kinase Gene Fusions: Reevaluation of the Defining Characteristics in a Registry-Based Cohort. Leukemia 2023, 37, 1860–1867. [Google Scholar] [CrossRef] [PubMed]
- Qi, Z.; Smith, C.; Shah, N.P.; Yu, J. Complex Genomic Rearrangements Involving ETV6::ABL1 Gene Fusion in an Individual with Myeloid Neoplasm. Genes 2023, 14, 1851. [Google Scholar] [CrossRef] [PubMed]
- Choi, S.I.; Jang, M.A.; Jeong, W.J.; Jeon, B.R.; Lee, Y.W.; Shin, H.B.; Hong, D.S.; Lee, Y.K. A Case of Chronic Myeloid Leukemia with Rare Variant Etv6/Abl1 Rearrangement. Ann. Lab. Med. 2017, 37, 77–80. [Google Scholar] [CrossRef] [PubMed]
- Hock, H.; Shimamura, A. ETV6 in Hematopoiesis and Leukemia Predisposition. Semin. Hematol. 2017, 54, 98–104. [Google Scholar] [CrossRef] [PubMed]
- Amarante-Mendes, G.P.; Rana, A.; Datoguia, T.S.; Hamerschlak, N.; Brumatti, G. BCR-ABL1 Tyrosine Kinase Complex Signaling Transduction: Challenges to Overcome Resistance in Chronic Myeloid Leukemia. Pharmaceutics 2022, 14, 215. [Google Scholar] [CrossRef]
- Xie, W.; Wang, S.A.; Hu, S.; Xu, J.; Medeiros, L.J.; Tang, G. Myeloproliferative Neoplasm with ABL1/ETV6 Rearrangement Mimics Chronic Myeloid Leukemia and Responds to Tyrosine Kinase Inhibitors. Cancer Genet. 2018, 228, 41–46. [Google Scholar] [CrossRef]
- Okuda, K.; Golub, T.R.; Gilliland, D.G.; Griffin, J.D. P210BCR/ABL, P190BCR/ABL, and TEL/ABL Activate Similar Signal Transduction Pathways in Hematopoietic Cell Lines. Oncogene 1996, 13, 1147–1152. [Google Scholar]
- Tirado, C.A.; Siangchin, K.; Shabsovich, D.S.; Sharifian, M.; Schiller, G. A Novel Three-Way Rearrangement Involving ETV6 (12p13) and ABL1 (9q34) with an Unknown Partner on 3p25 Resulting in a Possible ETV6-ABL1 Fusion in a Patient with Acute Myeloid Leukemia: A Case Report and a Review of the Literature. Biomark. Res. 2016, 4, 16. [Google Scholar] [CrossRef] [PubMed]
- La Starza, R.; Trubia, M.; Testoni, N.; Ottaviani, E.; Belloni, E.; Crescenzi, B.; Martelli, M.F.; Flandrin, G.; Giuseppe Pelicci, P.; Mecucci, C. Clonal Eosinophils Are a Morphologic Hallmark of ETV6/ABL1 Positive Acute Myeloid Leukemia. Haematologica 2002, 87, 789–794. [Google Scholar] [PubMed]
- Gancheva, K.; Virchis, A.; Howard-Reeves, J.; Cross, N.C.; Brazma, D.; Grace, C.; Kotzampaltiris, P.; Partheniou, F.; Nacheva, E. Myeloproliferative Neoplasm with ETV6-ABL1 Fusion: A Case Report and Literature Review. Mol. Cytogenet. 2013, 6, 39. [Google Scholar] [CrossRef] [PubMed]
- Okuda, K.; Weisberg, E.; Gilliland, D.G.; Griffin, J.D. ARG Tyrosine Kinase Activity Is Inhibited by STI571. Blood 2001, 97, 2440–2448. [Google Scholar] [CrossRef] [PubMed]
- Nand, R.; Bryke, C.; Kroft, S.H.; Divgi, A.; Bredeson, C.; Atallah, E. Myeloproliferative Disorder with Eosinophilia and ETV6-ABL Gene Rearrangement: Efficacy of Second-Generation Tyrosine Kinase Inhibitors. Leuk. Res. 2009, 33, 1144–1146. [Google Scholar] [CrossRef] [PubMed]
- Schwaab, J.; Naumann, N.; Luebke, J.; Jawhar, M.; Somervaille, T.C.P.; Williams, M.S.; Frewin, R.; Jost, P.J.; Lichtenegger, F.S.; La Rosée, P.; et al. Response to Tyrosine Kinase Inhibitors in Myeloid Neoplasms Associated with PCM1-JAK2, BCR-JAK2 and ETV6-ABL1 Fusion Genes. Am. J. Hematol. 2020, 95, 824–833. [Google Scholar] [CrossRef] [PubMed]
- Kakadia, P.M.; Schmidmaier, R.; Völkl, A.; Schneider, I.; Huk, N.; Schneider, S.; Panzner, G.; Neidel, U.; Fritz, B.; Spiekermann, K.; et al. An ETV6-ABL1 Fusion in a Patient with Chronic Myeloproliferative Neoplasm: Initial Response to Imatinib Followed by Rapid Transformation into ALL. Leuk. Res. Rep. 2016, 6, 50–54. [Google Scholar] [CrossRef] [PubMed][Green Version]
- Barbouti, A.; Ahlgren, T.; Johansson, B.; Höglund, M.; Lassen, C.; Turesson, I.; Mitelman, F.; Fioretos, T. Clinical and Genetic Studies of ETV6/ABL1-Positive Chronic Myeloid Leukaemia in Blast Crisis Treated with Imatinib Mesylate. Br. J. Haematol. 2003, 122, 85–93. [Google Scholar] [CrossRef]
- Righi, S.; Novero, D.; Godio, L.; Bertuzzi, C.; Bacci, F.; Agostinelli, C.; Sagramoso, C.; Rossi, M.; Piccioli, M.; Gazzola, A.; et al. Myeloid Nuclear Differentiation Antigen: An Aid in Differentiating Lymphoplasmacytic Lymphoma and Splenic Marginal Zone Lymphoma in Bone Marrow Biopsies at Presentation. Hum. Pathol. 2022, 124, 67–75. [Google Scholar] [CrossRef]
- Jeon, M.J.; Yu, E.S.; Kim, D.S.; Choi, C.W.; Kim, H.N.; Ah Kwon, J.; Yoon, S.Y.; Yoon, J. Performance Evaluation and Clinical Impact of the Oncomine Myeloid Research Assay for Gene Expression Analysis in Myeloid Haematologic Malignancies. J. Clin. Pathol. 2022, 76, 778–783. [Google Scholar] [CrossRef]
- Simonetti, G.; Padella, A.; do Valle, I.F.; Fontana, M.C.; Fonzi, E.; Bruno, S.; Baldazzi, C.; Guadagnuolo, V.; Manfrini, M.; Ferrari, A.; et al. Aneuploid Acute Myeloid Leukemia Exhibits a Signature of Genomic Alterations in the Cell Cycle and Protein Degradation Machinery. Cancer 2019, 125, 712–725. [Google Scholar] [CrossRef] [PubMed]





Disclaimer/Publisher’s Note: The statements, opinions and data contained in all publications are solely those of the individual author(s) and contributor(s) and not of MDPI and/or the editor(s). MDPI and/or the editor(s) disclaim responsibility for any injury to people or property resulting from any ideas, methods, instructions or products referred to in the content. |
© 2023 by the authors. Licensee MDPI, Basel, Switzerland. This article is an open access article distributed under the terms and conditions of the Creative Commons Attribution (CC BY) license (https://creativecommons.org/licenses/by/4.0/).
Share and Cite
Bochicchio, M.T.; Marconi, G.; Baldazzi, C.; Bandini, L.; Ruggieri, F.; Lucchesi, A.; Agostinelli, C.; Sabattini, E.; Orsatti, A.; Ferrari, A.; et al. ETV6::ABL1-Positive Myeloid Neoplasm: A Case of a Durable Response to Imatinib Mesylate without Additional or Previous Treatment. Int. J. Mol. Sci. 2024, 25, 118. https://doi.org/10.3390/ijms25010118
Bochicchio MT, Marconi G, Baldazzi C, Bandini L, Ruggieri F, Lucchesi A, Agostinelli C, Sabattini E, Orsatti A, Ferrari A, et al. ETV6::ABL1-Positive Myeloid Neoplasm: A Case of a Durable Response to Imatinib Mesylate without Additional or Previous Treatment. International Journal of Molecular Sciences. 2024; 25(1):118. https://doi.org/10.3390/ijms25010118
Chicago/Turabian StyleBochicchio, Maria Teresa, Giovanni Marconi, Carmen Baldazzi, Lorenza Bandini, Francesca Ruggieri, Alessandro Lucchesi, Claudio Agostinelli, Elena Sabattini, Agnese Orsatti, Anna Ferrari, and et al. 2024. "ETV6::ABL1-Positive Myeloid Neoplasm: A Case of a Durable Response to Imatinib Mesylate without Additional or Previous Treatment" International Journal of Molecular Sciences 25, no. 1: 118. https://doi.org/10.3390/ijms25010118
APA StyleBochicchio, M. T., Marconi, G., Baldazzi, C., Bandini, L., Ruggieri, F., Lucchesi, A., Agostinelli, C., Sabattini, E., Orsatti, A., Ferrari, A., Capirossi, G., Servili, C., Ghelli Luserna di Rorà, A., Martinelli, G., Simonetti, G., & Rosti, G. (2024). ETV6::ABL1-Positive Myeloid Neoplasm: A Case of a Durable Response to Imatinib Mesylate without Additional or Previous Treatment. International Journal of Molecular Sciences, 25(1), 118. https://doi.org/10.3390/ijms25010118

