GmTCP and GmNLP Underlying Nodulation Character in Soybean Depending on Nitrogen
Abstract
1. Introduction
2. Results
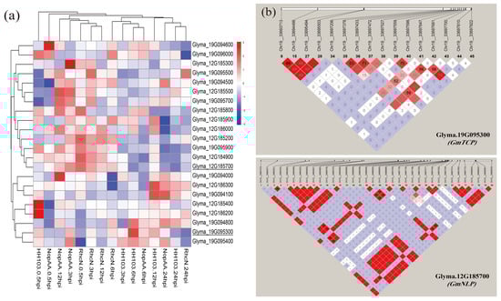
2.1. Identification of Candidate Genes Associated with Nodulation Traits
2.2. TCP and NLP Homolog Genes’ Responses to the Nitrogen Concentration in Arabidopsis
2.3. Response of GmTCP and GmNLP to Different Nitrate Concentrations
2.4. Effects of GmTCP and GmNLP on the Nodulation
2.5. Expression Pattern of GmTCP during Root Growth and Nodulation
3. Discussion
4. Materials and Methods
4.1. Candidate Gene Identification Based on RNA-Seq Data
4.2. Strains, Plant Materials and Growth Conditions
4.3. Plasmid Construct
4.4. Agrobacterium Rhizogenes-Mediated Transformation of Soybean to Study Root Biology
4.5. Biological Nitrogen Fixation Traits
4.6. GUS Staining
5. Conclusions
Supplementary Materials
Author Contributions
Funding
Institutional Review Board Statement
Informed Consent Statement
Data Availability Statement
Acknowledgments
Conflicts of Interest
References
- Nicolás, M.; Noelia, C.; Gabriel, G.; Carolina, A.; Diana, L.; Damián, M.; Carlos, U. Soybean yield, protein content and oil quality in response to interaction of arbuscular mycorrhizal fungi and native microbial populations from mono- and rotation-cropped soils. Appl. Soil Ecol. 2020, 152, 103575. [Google Scholar]
- Jinxia, Y.; Can, W.; Fengrong, Z.; Li, C.; Zhengxi, S.; Yupeng, C.; Yuanqing, L.; Junwen, L.; Yongliang, W.; Yanyan, C.; et al. A nitrogen fixing symbiosis-specific pathway required for legume flowering. Sci. Adv. 2023, 9, eade1150. [Google Scholar]
- Schwember, A.R.; Schulze, J.; Del Pozo, A.; Cabeza, R.A. Regulation of symbiotic nitrogen fixation in legume root nodules. Plants 2019, 8, 333. [Google Scholar] [CrossRef] [PubMed]
- Massawe, P.; Mtei, K.; Munishi, L.; Ndakidemi, P. Improving soil fertility and crops yield through maize-legumes (Common bean and Dolichos lablab) intercropping systems. J. Agric. Sci. 2016, 8, 148–163. [Google Scholar] [CrossRef]
- Jinggui, F.; Xudong, Z.; Chen, W.; Lingfei, S. Applications of DNA technologies in agriculture. Curr. Genom. 2016, 17, 379–386. [Google Scholar]
- Ayaz, A.; Saqib, S.; Huang, H.; Zaman, W.; Lü, S.; Zhao, H. Genome-wide comparative analysis of long-chain acyl-CoA synthetases (LACSs) gene family: A focus on identification, evolution and expression profiling related to lipid synthesis. Plant Physiol. Biochem. 2021, 161, 1–11. [Google Scholar] [CrossRef]
- Shi, Y.; Zhang, Z.; Wen, Y.; Yu, G.; Zou, J.; Huang, S.; Wang, J.; Zhu, J.; Wang, J.; Chen, L.; et al. RNA sequencing-associated study identifies GmDRR1 as positively regulating the establishment of symbiosis in soybean. Mol. Plant-Microbe Interact. 2020, 33, 798–807. [Google Scholar] [CrossRef]
- Ayaz, A.; Huang, H.; Zheng, M.; Zaman, W.; Li, D.; Saqib, S.; Zhao, H.; Lü, S. Molecular cloning and functional analysis of GmLACS2-3 reveals its involvement in cutin and suberin biosynthesis along with abiotic stress tolerance. Int. Journal. Mol. Sci. 2021, 22, 9175. [Google Scholar] [CrossRef]
- Liu, Y.; Sun, M.; Chen, Q.; Xin, D.; Sun, X. Mapping quantitative trait loci related to nodule number in soybean (Glycine max(L.) Merr.) in response to the Sinorhizobium (Ensifer) fredii HH103 NopT typeIII effector. J. Plant. Interact. 2021, 16, 126–135. [Google Scholar] [CrossRef]
- Hejia, N.; Yang, P.; Jinhui, W.; Jing, W.; Yantong, Y.; Tingting, F.; Zikun, Z.; Jialin, Z.; Xipeng, P.; Zhuoling, C.; et al. Mapping of Quantitative Trait Loci Underlying Nodule Traits in Soybean (Glycine max (L.) Merr.) and Identification of Genes. Whose Expression Is. Affected by the Sinorhizobium fredii HH103 Effector Proteins NopL and NopT. Agronomy 2022, 12, 946. [Google Scholar]
- Margaret, I.; Becker, A.; Blom, J.; Bonilla, I.; Goesmann, A.; Göttfert, M.; Lloret, J.; Mittard-Runte, V.; Rückert, C.; Ruiz-Sainz, Z.; et al. Symbiotic properties and first analyses of the genomic sequence of the fast growing model strain Sinorhizobium fredii HH103 nodulating soybean. J. Biotechnol. 2011, 155, 11–19. [Google Scholar] [CrossRef]
- Manassero, N.G.U.; Viola, I.L.; Welchen, E.; Gonzalez, D.H. TCP transcription factors: Architectures of plant form. Biomol. Concepts 2013, 4, 111–127. [Google Scholar] [CrossRef] [PubMed]
- Cubas, P.; Lauter, N.; Doebley, J.; Coen, E. The TCP domain: A motif found in proteins regulating plant growth and development. Plant J. 1999, 18, 215–222. [Google Scholar] [CrossRef]
- Horn, S.; Pabón-mora, N.; Theuß, V.S.; Busch, A.; Zachgo, S. Analysis of the CYC/TB1 class of TCP transcription factors in basal angiosperms and magnoliids. Plant J. 2015, 81, 559–571. [Google Scholar] [CrossRef] [PubMed]
- Danisman, S.; van Dijk, A.D.; Bimbo, A.; van der Wal, F.; Hennig, L.; de Folter, S.; Angenent, C.; Immink, R.G. Analysis of functional redundancies within the Arabidopsis TCP transcription factor family. J. Exp. Bot. 2013, 64, 5673–5685. [Google Scholar] [CrossRef]
- Shutian, L. The Arabidopsis thaliana TCP transcription factors: A broadening horizon beyond development. Plant Signal. Behav. 2015, 10, e1044192. [Google Scholar]
- Guan, P.; Wang, R.; Nacry, P.; Breton, G.; Kayd, S.A.; Pruneda-Paz, J.L.; Davani, A.; Crawford, N.M. Nitrate foraging by Arabidopsis roots is mediated by the transcription factor TCP20 through the systemic signaling pathway. Proc. Natl. Acad. Sci. USA 2014, 111, 15267–15272. [Google Scholar] [CrossRef]
- Lei, L.; Wenrui, Z.; Yimin, A.; Binghao, D.; Dan, W.; Changhong, G. Genome-wide analysis of the TCP transcription factor genes in five legume genomes and their response to salt and drought stresses. Funct. Integr. Genom. 2020, 20, 537–550. [Google Scholar]
- Liu, Y.; Guan, X.; Liu, S.; Yang, M.; Ren, J.; Guo, M.; Huang, Z.; Zhang, Y. Genome-Wide Identification and Analysis of TCP Transcription Factors Involved in the Formation of Leafy Head in Chinese Cabbage. Int. J. Mol. Sci. 2018, 19, 847. [Google Scholar] [CrossRef]
- Lopez, J.A.; Sun, Y.; Blair, P.B.; Mukhtar, M.S. TCP three-way handshake: Linking developmental processes with plant immunity. Trends Plant Sci. 2015, 20, 238–245. [Google Scholar] [CrossRef]
- Takeda, T.; Amano, K.; Ohto, M.A.; Nakamura, K.; Sato, S.; Kato, T.; Tabata, S.; Ueguchi, C. RNA Interference of the Arabidopsis Putative Transcription Factor TCP16 Gene Results in Abortion of Early Pollen Development. Plant Mol. Biol. 2006, 61, 165–177. [Google Scholar] [CrossRef] [PubMed]
- Huang, T.; Irish, V.F. Temporal Control of Plant Organ Growth by TCP Transcription Factors. Curr. Biol. 2015, 25, 1765–1770. [Google Scholar] [CrossRef]
- Palatnik, J.F.; Allen, E.; Wu, X.; Schommer, C.; Schwab, R.; Carrington, J.C.; Weigel, D. Control of leaf morphogenesis by micro RNAs. Nature 2003, 425, 257–263. [Google Scholar] [CrossRef] [PubMed]
- Danisman, S. TCP Transcription Factors at the Interface between Environmental Challenges and the Plant’s Growth Responses. Front. Plant Sci. 2016, 7, 1930–1942. [Google Scholar] [CrossRef]
- Herve, C.; Dabos, P.; Bardet, C.; Jauneau, A.; Auriac, M.C.; Ramboer, A.; Lacout, F.; Tremousaygue, D. In Vivo Interference with AtTCP20 Function Induces Severe Plant Growth Alterations and Deregulates the Expression of Many Genes Important for Development. Am. Soc. Plant. Biol. 2009, 3, 1462–1477. [Google Scholar] [CrossRef]
- Guan, P.; Ripoll, J.J.; Wang, R.; Vuong, L.; Bailey-Steinitz, L.J.; Ye, D.; Crawford, N.M. Interacting TCP and NLP transcription factors control plant responses to nitrate availability. Plant Biol. 2017, 114, 2419–2424. [Google Scholar] [CrossRef]
- Feng, Z.J.; Xu, S.C.; Liu, N.; Zhang, G.W.; Hu, Q.Z.; Gong, Y.M. Soybean TCP transcription factors: Evolution, classification, protein interaction and stress and hormone responsiveness. Plant Physiol. Biochem. 2018, 127, 129–142. [Google Scholar] [CrossRef] [PubMed]
- Davière, J.M.; Wild, M.; Regnault, T.; Baumberger, N.; Eisler, H.; Genschik, P.; Achard, P. Class I TCP-DELLA Interactions in Inflorescence Shoot Apex Determine Plant Height. Curr. Biol. 2014, 24, 1923–1928. [Google Scholar]
- Li, Y.; Hou, Z.; Li, W.; Li, H.; Lu, S.; Gan, Z.; Du, H.; Li, H.; Zhang, Y.; Kong, F.; et al. The legume-specific transcription factor E1 controls leaf morphology in soybean. BMC Plant Biol. 2021, 21, 1–12. [Google Scholar] [CrossRef]
- Fan, S.; Zhang, Z.; Song, Y.; Zhang, J.; Wang, P. CRISPR/Cas9-mediated targeted mutagenesis of GmTCP19L increasing susceptibility to Phytophthora sojae in soybean. PLoS ONE 2022, 17, e0267502. [Google Scholar] [CrossRef] [PubMed]
- Chardin, C.; Girin, T.; Roudier, F.; Meyer, C.; Krapp, A. The plant RWP-RK transcription factors: Key regulators of nitrogen responses and of gametophyte development. J. Exp. Bot. 2014, 65, 5577–5587. [Google Scholar] [CrossRef]
- Sumimoto, H.; Kamakura, S.; Ito, T. Structure and function of the PB1 domain, a protein interaction module conserved in animals, fungi, amoebas, and plants. Sci. STKE 2007, 401, re6. [Google Scholar] [CrossRef] [PubMed]
- Konishi, M.; Yanagisawa, S. The role of protein-protein interactions mediated by the PB1 domain of NLP transcription factors in nitrate-inducible gene expression. BMC Plant Biol. 2019, 19, 90. [Google Scholar] [CrossRef]
- Orsel, M.; Krapp, A.; Daniel-Vedele, F. Analysis of the NRT2 nitrate transporter family in Arabidopsis. Structure and gene expression. Plant Physiol. 2002, 129, 886–896. [Google Scholar] [CrossRef] [PubMed]
- Nishida, H.; Nosaki, S.; Suzuki, T.; Ito, M.; Miyakawa, T.; Nomoto, M.; Tada, Y.; Miura, K.; Tanokura, M.; Kawaguchi, M.; et al. Different DNA-binding specificities of NLP and NIN transcription factors underlie nitrate-induced control of root nodulation. Plant Cell 2021, 33, 2340–2359. [Google Scholar] [CrossRef] [PubMed]
- Wang, L.; Sun, Z.; Su, C.; Wang, Y.; Yan, Q.; Chen, J.; Thomas, O.; Li, X. A GmNINa-miR172c-NNC1 regulatory network coordinates the nodulation and autoregulation of nodulation pathways in soybean. Mol. Plant 2019, 12, 1211–1226. [Google Scholar] [CrossRef] [PubMed]
- Jiang, S.; Jardinaud, M.F.; Gao, J.; Pecrix, Y.; Wen, J.; Mysore, K.; Murray, J.D. NIN-like protein transcription factors regulate leghemoglobin genes in legume nodules. Science 2021, 374, 625–628. [Google Scholar] [CrossRef] [PubMed]
- Lin, J.S.; Li, X.; Luo, Z.; Mysore, K.S.; Wen, J.; Xie, F. NIN interacts with NLPs to mediate nitrate inhibition of nodulation in Medicago Truncatula. Nat. Plants 2018, 4, 942–952. [Google Scholar] [CrossRef]
- Fumika, M.; Momoyo, I.; Shohei, N.; Hanna, N.; Masahiro, W.; Takamasa, S.; Kenji, M.; Masayoshi, K.; Takuya, S. Nitrate transport via NRT2.1 mediates NIN-LIKE PROTEIN-dependent suppression of root nodulation in Lotus japonicus. Plant Cell 2022, 34, 1844–1862. [Google Scholar]
- Baker, M. Similarities between legume–Rhizobium communication and steroid-mediated intercellular communication in vertebrates. Can. J. Microbiol. 1992, 38, 541–547. [Google Scholar] [CrossRef] [PubMed]
- Purcell, L.C.; Salmeron, M.; Ashlock, L. Soybean growth and development. Ark. Soybean Prod. Handb. 2014, 197, 1–8. [Google Scholar]
- Green, R.; Rogers, E.J. Transformation of chemically competent E. coli. Methods Enzym. 2013, 529, 329–336. [Google Scholar]
- Nagesh, K.T.; Ambuj, S.; Karttik, C.B.; Rao, P.V.L. Optimization of culture medium for production of recombinant dengue protein in Escherichia coli. Ind. Biotechnol. 2009, 5, 179–183. [Google Scholar]
- Attila, K.; Dongxue, L.; Arief, I.; Nguyen, C.D.; Sureeporn, N.; Mark, K.; Peter, M.G. Agrobacterium rhizogenes-mediated transformation of soybean to study root biology. Nat. Protoc. 2007, 2, 948–952. [Google Scholar]
- Zhu, J.; Wang, J.; Li, Q.; Wang, J.; Liu, Y.; Li, J.; Chen, L.; Shi, Y.; Li, S.; Zhang, Y.; et al. QTL analysis of nodule traits and the identification of loci interacting with the type III secretion system in soybean. Mol. Genet. Genom. 2019, 294, 1049–1058. [Google Scholar] [CrossRef] [PubMed]
- Lauren, K.D.; Emily, O.; Braybrook, S.A. Fake news blues: A GUS staining protocol to reduce false-negative data. Am. Soc. Plant Biol. 2022, 6, e367. [Google Scholar]





Disclaimer/Publisher’s Note: The statements, opinions and data contained in all publications are solely those of the individual author(s) and contributor(s) and not of MDPI and/or the editor(s). MDPI and/or the editor(s) disclaim responsibility for any injury to people or property resulting from any ideas, methods, instructions or products referred to in the content. |
© 2023 by the authors. Licensee MDPI, Basel, Switzerland. This article is an open access article distributed under the terms and conditions of the Creative Commons Attribution (CC BY) license (https://creativecommons.org/licenses/by/4.0/).
Share and Cite
Kim, Y.; Wang, J.; Ma, C.; Jong, C.; Jin, M.; Cha, J.; Wang, J.; Peng, Y.; Ni, H.; Li, H.; et al. GmTCP and GmNLP Underlying Nodulation Character in Soybean Depending on Nitrogen. Int. J. Mol. Sci. 2023, 24, 7750. https://doi.org/10.3390/ijms24097750
Kim Y, Wang J, Ma C, Jong C, Jin M, Cha J, Wang J, Peng Y, Ni H, Li H, et al. GmTCP and GmNLP Underlying Nodulation Character in Soybean Depending on Nitrogen. International Journal of Molecular Sciences. 2023; 24(9):7750. https://doi.org/10.3390/ijms24097750
Chicago/Turabian StyleKim, Yunchol, Jinhui Wang, Chao Ma, Cholnam Jong, Myongil Jin, Jinmyong Cha, Jing Wang, Yang Peng, Hejia Ni, Haibo Li, and et al. 2023. "GmTCP and GmNLP Underlying Nodulation Character in Soybean Depending on Nitrogen" International Journal of Molecular Sciences 24, no. 9: 7750. https://doi.org/10.3390/ijms24097750
APA StyleKim, Y., Wang, J., Ma, C., Jong, C., Jin, M., Cha, J., Wang, J., Peng, Y., Ni, H., Li, H., Yang, M., Chen, Q., & Xin, D. (2023). GmTCP and GmNLP Underlying Nodulation Character in Soybean Depending on Nitrogen. International Journal of Molecular Sciences, 24(9), 7750. https://doi.org/10.3390/ijms24097750

