Synergistic Effect of QNZ, an Inhibitor of NF-κB Signaling, and Bone Morphogenetic Protein 2 on Osteogenic Differentiation in Mesenchymal Stem Cells through Fibroblast-Induced Yes-Associated Protein Activation
Abstract
1. Introduction
2. Results
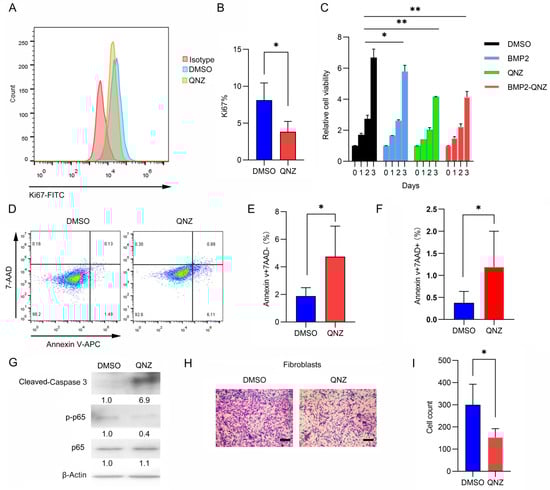
2.1. QNZ Inhibited the Proliferation and Migration of Fibroblasts
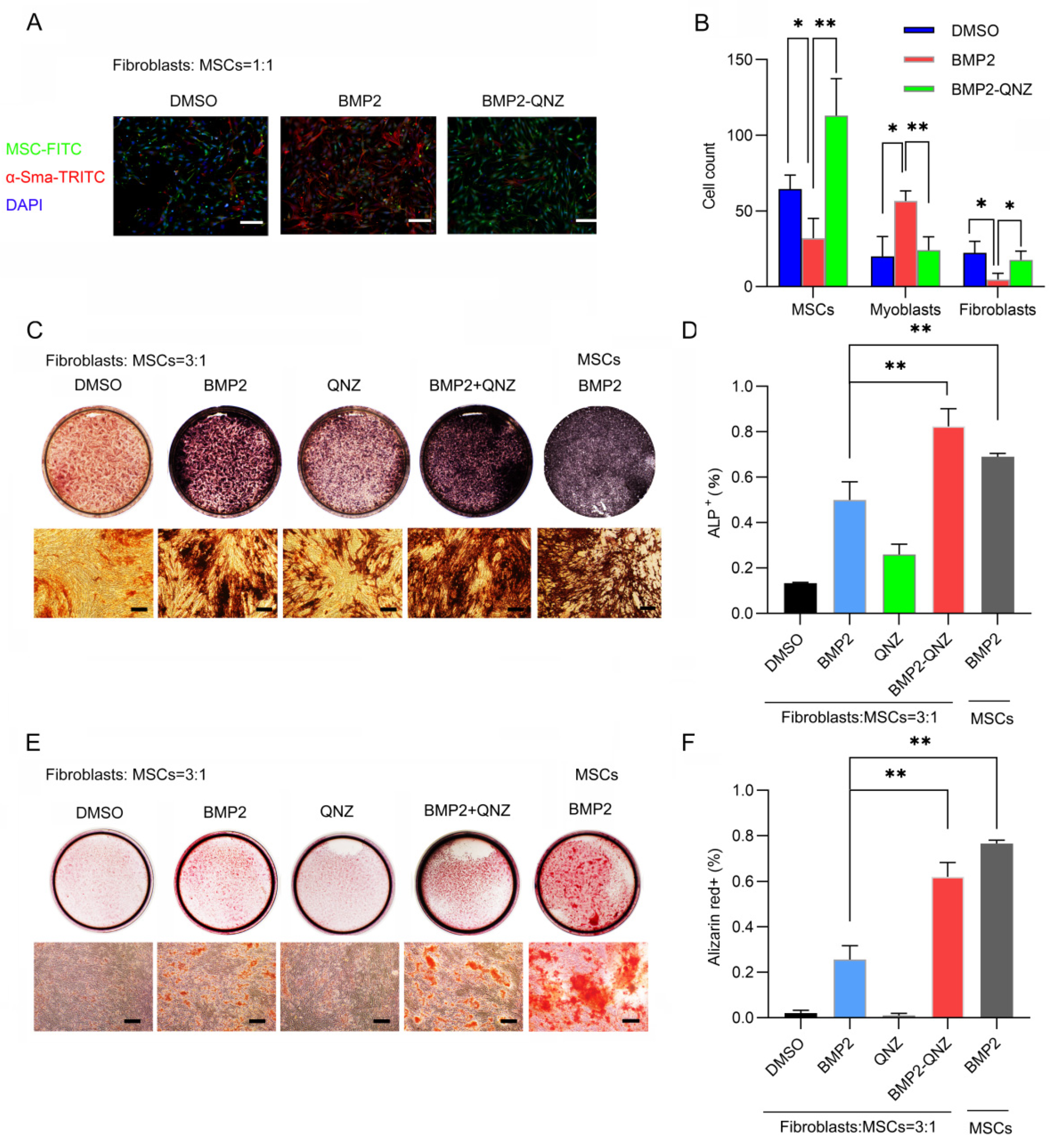
2.2. QNZ Promoted BMP2-Mediated Homing and Osteoblast Differentiation in MSCs When Co-Cultured with Fibroblasts
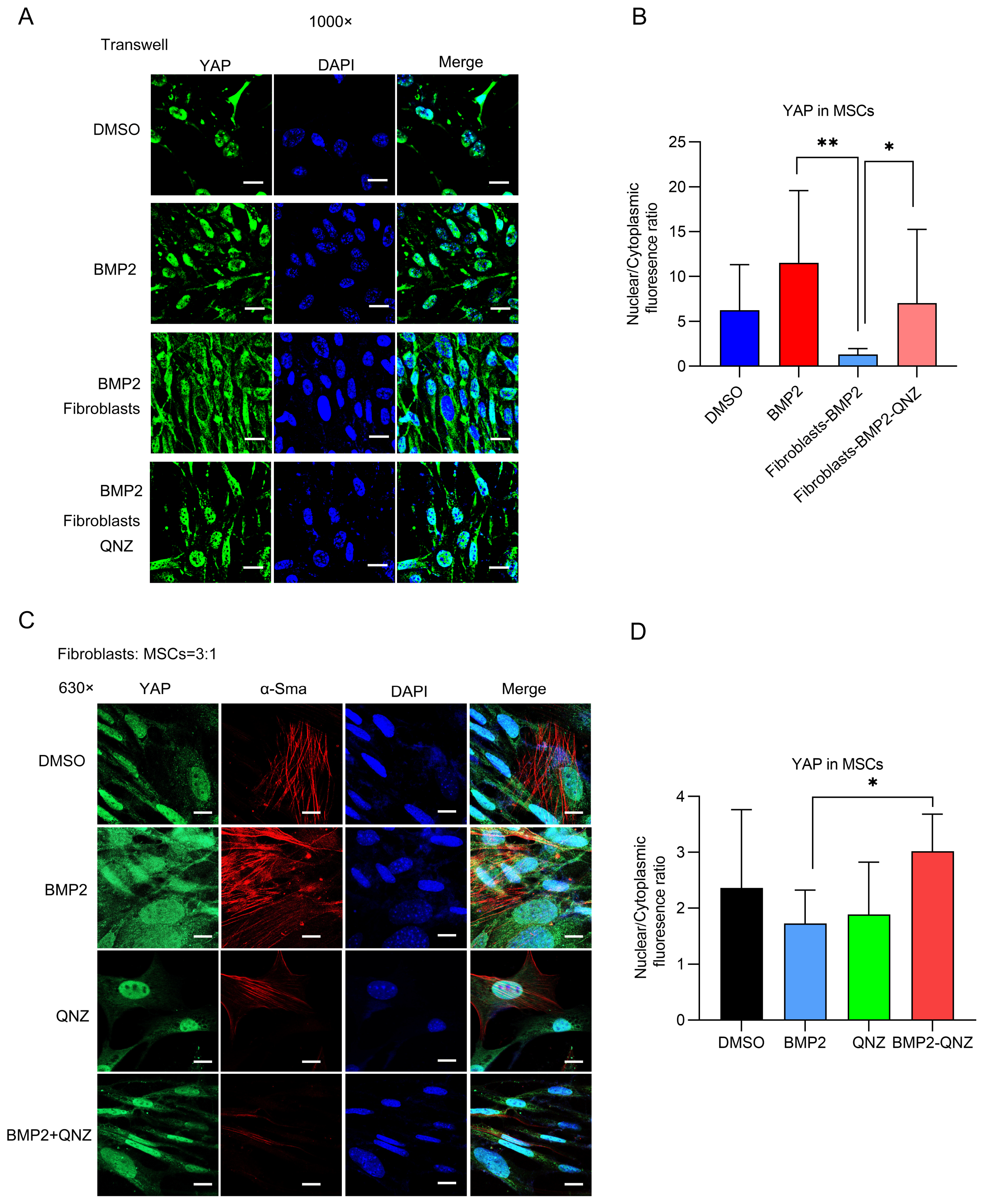
2.3. QNZ Treatment Promoted an Osteogenic Phenotype in MSCs When Co-Cultured with Fibroblasts
2.4. BMP2/QNZ/Collagen I Biomaterials Enhanced the Osteogenic Differentiation of MSCs
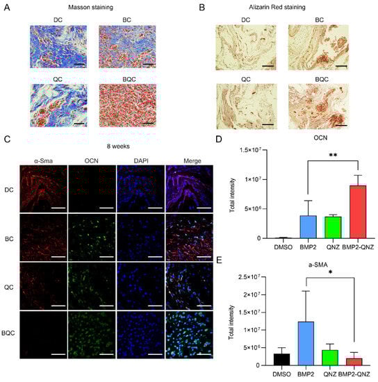
2.5. BMP2/QNZ/Collagen I Biomaterials Enhanced Osteogenesis In Vivo
3. Discussion
4. Materials and Methods
4.1. Antibodies and Reagents
4.2. Cell Culture
4.3. Alkaline Phosphatase (ALP) Staining
4.4. Alizarin Red Staining
4.5. CFSE-Labeled MSCs
4.6. Cell Proliferation
4.7. Apoptosis
4.8. Cell Migration
4.9. Synthesis of BMP2/QNZ Collagen Materials
4.10. Mice
4.11. Masson Staining and Alizarin Red Staining
4.12. Immunofluorescence
4.13. Immunoblotting Assay
4.14. Quantitative Real-Time PCR
4.15. Statistical Analysis
Supplementary Materials
Author Contributions
Funding
Institutional Review Board Statement
Informed Consent Statement
Data Availability Statement
Acknowledgments
Conflicts of Interest
References
- Majidinia, M.; Sadeghpour, A.; Yousefi, B. The roles of signaling pathways in bone repair and regeneration. J. Cell. Physiol. 2018, 233, 2937–2948. [Google Scholar] [CrossRef] [PubMed]
- Lowery, J.W.; Rosen, V. The BMP Pathway and Its Inhibitors in the Skeleton. Physiol. Rev. 2018, 98, 2431–2452. [Google Scholar] [CrossRef]
- Agarwal, R.; Garcia, A.J. Biomaterial strategies for engineering implants for enhanced osseointegration and bone repair. Adv. Drug Deliv. Rev. 2015, 94, 53–62. [Google Scholar] [CrossRef] [PubMed]
- Wildemann, B.; Ignatius, A.; Leung, F.; Taitsman, L.A.; Smith, R.M.; Pesantez, R.; Stoddart, M.J.; Richards, R.G.; Jupiter, J.B. Non-union bone fractures. Nat. Rev. Dis. Prim. 2021, 7, 57. [Google Scholar] [CrossRef] [PubMed]
- Bernhard, J.; Ferguson, J.; Rieder, B.; Heimel, P.; Nau, T.; Tangl, S.; Redl, H.; Vunjak-Novakovic, G. Tissue-engineered hypertrophic chondrocyte grafts enhanced long bone repair. Biomaterials 2017, 139, 202–212. [Google Scholar] [CrossRef]
- Stigbrand, H.; Gustafsson, O.; Ullmark, G. A 2- to 16-Year Clinical Follow-Up of Revision Total Hip Arthroplasty Using a New Acetabular Implant Combined With Impacted Bone Allografts and a Cemented Cup. J. Arthroplast. 2018, 33, 815–822. [Google Scholar] [CrossRef]
- Toosi, S.; Behravan, N.; Behravan, J. Nonunion fractures, mesenchymal stem cells and bone tissue engineering. J. Biomed. Mater. Res. A 2018, 106, 2552–2562. [Google Scholar] [CrossRef] [PubMed]
- Halloran, D.; Durbano, H.W.; Nohe, A. Bone Morphogenetic Protein-2 in Development and Bone Homeostasis. J. Dev. Biol. 2020, 8, 19. [Google Scholar] [CrossRef]
- Cai, H.; Zou, J.; Wang, W.; Yang, A. BMP2 induces hMSC osteogenesis and matrix remodeling. Mol. Med. Rep. 2021, 23, 125. [Google Scholar] [CrossRef]
- Walmsley, G.G.; Ransom, R.C.; Zielins, E.R.; Leavitt, T.; Flacco, J.S.; Hu, M.S.; Lee, A.S.; Longaker, M.T.; Wan, D.C. Stem Cells in Bone Regeneration. Stem Cell Rev. Rep. 2016, 12, 524–529. [Google Scholar] [CrossRef]
- Pajarinen, J.; Lin, T.; Gibon, E.; Kohno, Y.; Maruyama, M.; Nathan, K.; Lu, L.; Yao, Z.; Goodman, S.B. Mesenchymal stem cell-macrophage crosstalk and bone healing. Biomaterials 2019, 196, 80–89. [Google Scholar] [CrossRef] [PubMed]
- Ruhe, P.Q.; Boerman, O.C.; Russel, F.G.; Spauwen, P.H.; Mikos, A.G.; Jansen, J.A. Controlled release of rhBMP-2 loaded poly(dl-lactic-co-glycolic acid)/calcium phosphate cement composites in vivo. J. Control. Release 2005, 106, 162–171. [Google Scholar] [CrossRef] [PubMed]
- Olthof, M.G.L.; Kempen, D.H.R.; Herrick, J.L.; Yaszemski, M.J.; Dhert, W.J.A.; Lu, L. Effect of different sustained bone morphogenetic protein-2 release kinetics on bone formation in poly(propylene fumarate) scaffolds. J. Biomed. Mater. Res. B Appl. Biomater. 2018, 106, 477–487. [Google Scholar] [CrossRef] [PubMed]
- Lohse, N.; Moser, N.; Backhaus, S.; Annen, T.; Epple, M.; Schliephake, H. Continuous delivery of rhBMP2 and rhVEGF165 at a certain ratio enhances bone formation in mandibular defects over the delivery of rhBMP2 alone—An experimental study in rats. J. Control. Release 2015, 220 Pt A, 201–209. [Google Scholar] [CrossRef]
- Hankenson, K.D.; Gagne, K.; Shaughnessy, M. Extracellular signaling molecules to promote fracture healing and bone regeneration. Adv. Drug Deliv. Rev. 2015, 94, 3–12. [Google Scholar] [CrossRef]
- Wang, T.; Guo, S.; Zhang, H. Synergistic Effects of Controlled-Released BMP-2 and VEGF from nHAC/PLGAs Scaffold on Osteogenesis. Biomed. Res. Int. 2018, 2018, 3516463. [Google Scholar] [CrossRef]
- Liu, K.; Meng, C.X.; Lv, Z.Y.; Zhang, Y.J.; Li, J.; Li, K.Y.; Liu, F.Z.; Zhang, B.; Cui, F.Z. Enhancement of BMP-2 and VEGF carried by mineralized collagen for mandibular bone regeneration. Regen. Biomater. 2020, 7, 435–440. [Google Scholar] [CrossRef]
- Ghuman, M.S.; Al-Masri, M.; Xavier, G.; Cobourne, M.T.; McKay, I.J.; Hughes, F.J. Gingival fibroblasts prevent BMP-mediated osteoblastic differentiation. J. Periodontal Res. 2019, 54, 300–309. [Google Scholar] [CrossRef]
- Kaneda-Ikeda, E.; Iwata, T.; Mizuno, N.; Nagahara, T.; Kajiya, M.; Ouhara, K.; Yoshioka, M.; Ishida, S.; Kawaguchi, H.; Kurihara, H. Regulation of osteogenesis via miR-101-3p in mesenchymal stem cells by human gingival fibroblasts. J. Bone Miner. Metab. 2020, 38, 442–455. [Google Scholar] [CrossRef]
- Simone, S.; Cosola, C.; Loverre, A.; Cariello, M.; Sallustio, F.; Rascio, F.; Gesualdo, L.; Schena, F.P.; Grandaliano, G.; Pertosa, G. BMP-2 induces a profibrotic phenotype in adult renal progenitor cells through Nox4 activation. Am. J. Physiol. Renal Physiol. 2012, 303, F23–F34. [Google Scholar] [CrossRef]
- Zhu, S.B.; Xu, Y.Q.; Gao, H.; Deng, Y. NF-kappaB inhibitor QNZ protects human chondrocyte degeneration by promoting glucose uptake through Glut4 activation. Eur. Rev. Med. Pharmacol. Sci. 2020, 24, 4642–4651. [Google Scholar] [PubMed]
- Varelas, X. The Hippo pathway effectors TAZ and YAP in development, homeostasis and disease. Development 2014, 141, 1614–1626. [Google Scholar] [CrossRef] [PubMed]
- Azi, M.L.; Teixeira, A.A.A.; Cotias, R.B.; Joeris, A.; Kfuri, M. Induced-Membrane Technique in the Management of Posttraumatic Bone Defects. JBJS Essent. Surg. Tech. 2019, 9, e22. [Google Scholar] [CrossRef] [PubMed]
- Sampath, T.K.; Reddi, A.H. Discovery of bone morphogenetic proteins—A historical perspective. Bone 2020, 140, 115548. [Google Scholar] [CrossRef] [PubMed]
- Fu, Y.C.; Chen, C.H.; Wang, C.Z.; Wang, Y.H.; Chang, J.K.; Wang, G.J.; Ho, M.L.; Wang, C.K. Preparation of porous bioceramics using reverse thermo-responsive hydrogels in combination with rhBMP-2 carriers: In vitro and in vivo evaluation. J. Mech. Behav. Biomed. Mater. 2013, 27, 64–76. [Google Scholar] [CrossRef]
- Orth, M.; Kruse, N.J.; Braun, B.J.; Scheuer, C.; Holstein, J.H.; Khalil, A.; Yu, X.; Murphy, W.L.; Pohlemann, T.; Laschke, M.W.; et al. BMP-2-coated mineral coated microparticles improve bone repair in atrophic non-unions. Eur. Cells Mater. 2017, 33, 1–12. [Google Scholar] [CrossRef]
- Wang, H.; Wu, G.; Zhang, J.; Zhou, K.; Yin, B.; Su, X.; Qiu, G.; Yang, G.; Zhang, X.; Zhou, G.; et al. Osteogenic effect of controlled released rhBMP-2 in 3D printed porous hydroxyapatite scaffold. Colloids Surf. B Biointerfaces 2016, 141, 491–498. [Google Scholar] [CrossRef]
- Wu, G.; Huang, F.; Huang, Y.; Chen, Y.; Zheng, L.; Wang, H.; Xie, Y. Bone inductivity comparison of control versus non-control released rhBMP2 coatings in 3D printed hydroxyapatite scaffold. J. Biomater. Appl. 2020, 34, 1254–1266. [Google Scholar] [CrossRef]
- Chen, Y.; Liu, X.; Liu, R.; Gong, Y.; Wang, M.; Huang, Q.; Feng, Q.; Yu, B. Zero-order controlled release of BMP2-derived peptide P24 from the chitosan scaffold by chemical grafting modification technique for promotion of osteogenesis in vitro and enhancement of bone repair in vivo. Theranostics 2017, 7, 1072–1087. [Google Scholar] [CrossRef]
- Yi, M.H.; Lee, J.E.; Kim, C.B.; Lee, K.W.; Lee, K.H. Locally Controlled Diffusive Release of Bone Morphogenetic Protein-2 Using Micropatterned Gelatin Methacrylate Hydrogel Carriers. BioChip J. 2020, 14, 405–420. [Google Scholar] [CrossRef]
- Subbiah, R.; Ruehle, M.A.; Klosterhoff, B.S.; Lin, A.S.P.; Hettiaratchi, M.H.; Willett, N.J.; Bertassoni, L.E.; Garcia, A.J.; Guldberg, R.E. Triple growth factor delivery promotes functional bone regeneration following composite musculoskeletal trauma. Acta Biomater. 2021, 127, 180–192. [Google Scholar] [CrossRef] [PubMed]
- Kuhn, L.T.; Peng, T.; Gronowicz, G.; Hurley, M.M. Endogenous FGF-2 levels impact FGF-2/BMP-2 growth factor delivery dosing in aged murine calvarial bone defects. J. Biomed. Mater. Res. A 2021, 109, 2545–2555. [Google Scholar] [CrossRef] [PubMed]
- Schmidmaier, G.; Lucke, M.; Schwabe, P.; Raschke, M.; Haas, N.P.; Wildemann, B. Collective review: Bioactive implants coated with poly(D,L-lactide) and growth factors IGF-I, TGF-beta1, or BMP-2 for stimulation of fracture healing. J. Long-Term Eff. Med. Implant. 2006, 16, 61–69. [Google Scholar] [CrossRef] [PubMed]
- Garg, P.; Mazur, M.M.; Buck, A.C.; Wandtke, M.E.; Liu, J.; Ebraheim, N.A. Prospective Review of Mesenchymal Stem Cells Differentiation into Osteoblasts. Orthop. Surg. 2017, 9, 13–19. [Google Scholar] [CrossRef]
- Jang, C.H.; Cho, G.W.; Song, A.J. Effect of Bone Powder/Mesenchymal Stem Cell/BMP2/Fibrin Glue on Osteogenesis in a Mastoid Obliteration Model. In Vivo 2020, 34, 1103–1110. [Google Scholar] [CrossRef]
- Dilogo, I.H.; Phedy, P.; Kholinne, E.; Djaja, Y.P.; Fiolin, J.; Kusnadi, Y.; Yulisa, N.D. Autologous mesenchymal stem cell implantation, hydroxyapatite, bone morphogenetic protein-2, and internal fixation for treating critical-sized defects: A translational study. Int. Orthop. 2019, 43, 1509–1519. [Google Scholar] [CrossRef]
- Bayrak, E.S.; Mehdizadeh, H.; Akar, B.; Somo, S.I.; Brey, E.M.; Cinar, A. Agent-based modeling of osteogenic differentiation of mesenchymal stem cells in porous biomaterials. Annu. Int. Conf. IEEE Eng. Med. Biol. Soc. 2014, 2014, 2924–2927. [Google Scholar]
- Xu, Y.; Yang, Y.; Hua, Z.; Li, S.; Yang, Z.; Liu, Q.; Fu, G.; Ji, P.; Wu, Q. BMP2 immune complexes promote new bone formation by facilitating the direct contact between osteoclasts and osteoblasts. Biomaterials 2021, 275, 120890. [Google Scholar] [CrossRef]
- Luedde, T.; Schwabe, R.F. NF-kappaB in the liver—Linking injury, fibrosis and hepatocellular carcinoma. Nat. Rev. Gastroenterol. Hepatol. 2011, 8, 108–118. [Google Scholar] [CrossRef]
- Kuzet, S.E.; Gaggioli, C. Fibroblast activation in cancer: When seed fertilizes soil. Cell Tissue Res. 2016, 365, 607–619. [Google Scholar] [CrossRef]
- He, X.T.; Wang, J.; Li, X.; Yin, Y.; Sun, H.H.; Chen, F.M. The critical role of cell homing in cytotherapeutics and regenerative medicine. Adv. Ther. 2018, 2, 1800098. [Google Scholar] [CrossRef]
- Noh, S.-S.; Bhang, S.H.; La, W.-G.; Lee, S.; Shin, J.-Y.; Ma, Y.-J.; Jang, H.-K.; Kang, S.; Jin, M.; Park, J. A dual delivery of substance P and bone morphogenetic protein-2 for mesenchymal stem cell recruitment and bone regeneration. Tissue Eng. Part A 2015, 21, 1275–1287. [Google Scholar] [CrossRef] [PubMed]
- Lawrence, T. The nuclear factor NF-kappaB pathway in inflammation. Cold Spring Harb. Perspect. Biol. 2009, 1, a001651. [Google Scholar] [CrossRef] [PubMed]
- Nardone, G.; Oliver-De La Cruz, J.; Vrbsky, J.; Martini, C.; Pribyl, J.; Skládal, P.; Pešl, M.; Caluori, G.; Pagliari, S.; Martino, F.; et al. YAP regulates cell mechanics by controlling focal adhesion assembly. Nat. Commun. 2017, 8, 15321. [Google Scholar] [CrossRef]
- Pan, J.-X.; Xiong, L.; Zhao, K.; Zeng, P.; Wang, B.; Tang, F.-L.; Sun, D.; Guo, H.-h.; Yang, X.; Cui, S. YAP promotes osteogenesis and suppresses adipogenic differentiation by regulating β-catenin signaling. Bone Res. 2018, 6, 18. [Google Scholar] [CrossRef]
- Kegelman, C.D.; Mason, D.E.; Dawahare, J.H.; Horan, D.J.; Vigil, G.D.; Howard, S.S.; Robling, A.G.; Bellido, T.M.; Boerckel, J.D. Skeletal cell YAP and TAZ combinatorially promote bone development. FASEB J. 2018, 32, 2706–2721. [Google Scholar] [CrossRef]
- Huang, F.; Cao, Y.; Wang, C.; Lan, R.; Wu, B.; Xie, X.; Hong, J.; Fu, L.; Wu, G. PNMA5 Promotes Bone Metastasis of Non-small-Cell Lung Cancer as a Target of BMP2 Signaling. Front. Cell Dev. Biol. 2021, 9, 678931. [Google Scholar] [CrossRef]







| Name | Forward 5′-3′ | Reverse 5′-3′ |
|---|---|---|
| Runx family transcriptional factor 2 (Runx2) | AGAGTCAGATTACAGATCCCAGG | TGGCTCTTCTTACTGAGAGAGG |
| Osteocalcin (Ocn) | CCACCCGGGAGCAGTGT | CTAAATAGTGATACCGTAGATGCGTTTG |
| Osterix (Osx) | TCTCAAGCACCAATGGACTCCT | GGGTAGTCATTTGCATAGCCAGA |
| Glyceraldehyde-3-phosphate dehydrogenase(Gapdh) | CATGGCCTTCCGTGTTCCTA | CCTGCTTCACCACCTTCTTGAT |
Disclaimer/Publisher’s Note: The statements, opinions and data contained in all publications are solely those of the individual author(s) and contributor(s) and not of MDPI and/or the editor(s). MDPI and/or the editor(s) disclaim responsibility for any injury to people or property resulting from any ideas, methods, instructions or products referred to in the content. |
© 2023 by the authors. Licensee MDPI, Basel, Switzerland. This article is an open access article distributed under the terms and conditions of the Creative Commons Attribution (CC BY) license (https://creativecommons.org/licenses/by/4.0/).
Share and Cite
Huang, F.; Wang, H.; Zhang, Y.; Wei, G.; Xie, Y.; Wu, G. Synergistic Effect of QNZ, an Inhibitor of NF-κB Signaling, and Bone Morphogenetic Protein 2 on Osteogenic Differentiation in Mesenchymal Stem Cells through Fibroblast-Induced Yes-Associated Protein Activation. Int. J. Mol. Sci. 2023, 24, 7707. https://doi.org/10.3390/ijms24097707
Huang F, Wang H, Zhang Y, Wei G, Xie Y, Wu G. Synergistic Effect of QNZ, an Inhibitor of NF-κB Signaling, and Bone Morphogenetic Protein 2 on Osteogenic Differentiation in Mesenchymal Stem Cells through Fibroblast-Induced Yes-Associated Protein Activation. International Journal of Molecular Sciences. 2023; 24(9):7707. https://doi.org/10.3390/ijms24097707
Chicago/Turabian StyleHuang, Fei, Hai Wang, Ying Zhang, Guozhen Wei, Yun Xie, and Gui Wu. 2023. "Synergistic Effect of QNZ, an Inhibitor of NF-κB Signaling, and Bone Morphogenetic Protein 2 on Osteogenic Differentiation in Mesenchymal Stem Cells through Fibroblast-Induced Yes-Associated Protein Activation" International Journal of Molecular Sciences 24, no. 9: 7707. https://doi.org/10.3390/ijms24097707
APA StyleHuang, F., Wang, H., Zhang, Y., Wei, G., Xie, Y., & Wu, G. (2023). Synergistic Effect of QNZ, an Inhibitor of NF-κB Signaling, and Bone Morphogenetic Protein 2 on Osteogenic Differentiation in Mesenchymal Stem Cells through Fibroblast-Induced Yes-Associated Protein Activation. International Journal of Molecular Sciences, 24(9), 7707. https://doi.org/10.3390/ijms24097707

