Abstract
As a kind of orchid plant with both medicinal and ornamental value, Dendrobium officinale has garnered increasing research attention in recent years. The MYB and bHLH transcription factors play important roles in the synthesis and accumulation of anthocyanin. However, how MYB and bHLH transcription factors work in the synthesis and accumulation of anthocyanin in D. officinale is still unclear. In this study, we cloned and characterized one MYB and one bHLH transcription factor, namely, D. officinale MYB5 (DoMYB5) and D. officinaleb bHLH24 (DobHLH24), respectively. Their expression levels were positively correlated with the anthocyanin content in the flowers, stems, and leaves of D. officinale varieties with different colors. The transient expression of DoMYB5 and DobHLH24 in D. officinale leaf and their stable expression in tobacco significantly promoted the accumulation of anthocyanin. Both DoMYB5 and DobHLH24 could directly bind to the promoters of D. officinale CHS (DoCHS) and D. officinale DFR (DoDFR) and regulate DoCHS and DoDFR expression. The co-transformation of the two transcription factors significantly enhanced the expression levels of DoCHS and DoDFR. DoMYB5 and DobHLH24 may enhance the regulatory effect by forming heterodimers. Drawing on the results of our experiments, we propose that DobHLH24 may function as a regulatory partner by interacting directly with DoMYB5 to stimulate anthocyanin accumulation in D. officinale.
1. Introduction
Dendrobium officinale Kimura et Migo (D. officinale) is a perennial herb of Dendrobium in Orchidaceae. With beautiful flowers and high medicinal value, it is an important ornamental and medicinal plant with a long history of artificial cultivation. Different varieties of D. officinale have different biological characteristics in color, plant height, and stem diameter, among which color characteristics are particularly important. The application value of different color types varies significantly []. For example, the red D. officinale perfectly integrates the needs of people for ornamental gardening and medicinal plants and has high research and utilization value.
Plant pigments mainly include chlorophyll, carotenoids, flavonoids, and alkaloids, which are responsible for different colors. Flavonoids are widely distributed in plants, giving them a wide range of colors, from light yellow to blue-purple [,]. Flavonoid compounds are important secondary metabolites that include anthocyanins, flavonoids, isoflavones, flavonols, and proanthocyanidins []. More than 600 types of anthocyanins have been identified in plants thus far []. There are generally six anthocyanin pigments in plants: delphinidin (Dp), peonidin (Pn), cyanidin (Cy), pelargonidin (Pg), malvidin (Mv), and petunidin (Pt) []. Anthocyanins play an important role in protecting plants from ultraviolet radiation, preventing pathogen infection, attracting insect pollination, and enhancing plant tolerance to low temperature, drought, high salt, and other stresses [,,]. Anthocyanins are widely involved in anticancer, antioxidant, and antiviral processes, and can be used to prevent and treat cardiovascular diseases, retinal diseases, and diabetes [,,,].
The gene expression of anthocyanin synthesis in many plants is regulated by R2R3-MYB, bHLH, or MYB-bHLH-WD40 (MBW) complexes [,,,]. In different plants, MYB transcription factors have significantly different mechanisms in regulating the biological metabolism of flavonoids []. The MYB of monocots can regulate the biological metabolism of flavonoids by binding DNA alone or by binding bHLH into a complex [,,]. bHLH plays an important role in the biosynthesis and accumulation of flavonoids in plants by binding DNA alone or with MYB as a complex [,,]. The FhMYB5 can slightly upregulate the late biosynthesis genes (LBGs) of the anthocyanin pathway, while when FhMYB5 acts with FhTT8L and FhGL3L, both early biosynthesis genes (EBGs) and LBGs of anthocyanin pathways are significantly activated []. A similar situation has been found in the relevant studies of lily; LhMYB12 can bind to the LhCHS and LhDFR promoters alone and can also interact with LhbHLH2 to regulate the expression of LhCHS and LhDFR []. Some MYB [,,,,] and bHLH transcription factors [,,,,] of orchids have been isolated. In phalaenopsis, PsUMYB6, a flower color-related R2R3-MYB family member, can activate the expression of PsDFR, a late gene of the anthocyanin pathway, only in the presence of bHLH protein []. PeMYB11 needs the assistance of PebHLH1, while PeMYB2 and PeMYB12 can activate the expression of PeF3H5, PeDFR1, and PeANS3 with or without PebHLH1 [].
D. officinale has three different color types, namely, green, red, and purple. There are few studies on the mechanism of flavonoid metabolism in D. officinale. The anthocyanin synthesis gene of D. officinale may be regulated by DoANS and DoUFGT []. DhbHLH1 in D. officinale hybrids is closely related to the synthesis of lip anthocyanins, and the co-expression of DhMYB2 or DhbHLH1 on white petals can directly activate the transcription of DhF3H, DhDFR, and DhANS, and generate purple spots on white petals []. DcTT8, a bHLH transcription factor of D. officinale, also plays an important role in anthocyanin biosynthesis. It can directly bind to the promoters of DcF3′H and DcUFGT, thereby regulating the expression of DcF3′H and DcUFGT []. The function and mechanism of MYB and bHLH transcription factors in the anthocyanin metabolism of D. officinale are still unclear. In most plants, MYB promotes anthocyanin synthesis by enhancing the expression level of LBGs [,,,]. Compared with green varieties, red D. officinale varieties have significantly higher expression levels of EBGs, such as CHS []. Is MYB of D. officinale involved in the regulation of CHS gene expression? Does it regulate EBGs (such as CHS) and LBGs (such as DFR) at the same time? The answers to the above questions are still unknown.
In this paper, we identified one R2R3-MYB transcription factor, DoMYB5, and one bHLH transcription factor, DobHLH24, and analyzed their functions in the anthocyanin biosynthesis of D.officinale. Our results indicated that DoMYB5 in D. officinale can simultaneously enhance the expression levels of DoCHS and DoDFR in anthocyanin synthesis, either alone or in combination with DobHLH24. This study enriches our understanding of the mechanism of MYB regulating anthocyanin synthesis in monocots, and it also provides new ideas for cultivating high anthocyanin in D. officinale varieties.
2. Results
2.1. The Expression Level of DoMYB5 and DobHLH24 Was Correlated with Anthocyanin Biosynthesis
After analyzing the anthocyanin content in the leaves, stems, and petals of red and green D. officinale varieties, it was found that the anthocyanin content of different color varieties was significantly different (Figure 1A,B,D). The anthocyanin content of the red variety was significantly higher than that of the green variety, regardless of organs (Figure 1A–D). The anthocyanin content in different parts of the red varieties was higher than that in the same parts of the green varieties. For example, the anthocyanin content in leaves was 4 times, in stems was 3 times, and in flowers was 2.5 times higher in red varieties than in green varieties. The anthocyanin content in leaves was significantly higher than that in other organs. In summary, the anthocyanin content was significantly correlated with the color phenotype of D. officinale.
Figure 1.
Anthocyanin content and relative expression level of DoMYB5 and DhbHLH24 in flower, stem, and leaf of red and green D. officinale varieties. (A,B) Photographs of red and green D. officinale varieties. (C,D) Anthocyanin extracts from the flower, stem, and leaf of red and green D. officinale varieties. (E,F) DoMYB5 and DhbHLH24 expression levels in the flower, stem, and leaf of red and green D. officinale varieties were measured using qRT-PCR. * Significant difference (p < 0.05). ** Extremely significant difference (p < 0.01).
The relative expression levels of DoMYB5 and DobHLH24 in various parts of D. officinale were higher than those in green plants (Figure 1E), and they were clearly involved in the anthocyanin synthesis of D. officinale. For example, the relative expression of DoMYB5 in flowers was 64 times that in red varieties and 7 times that in the leaves. The relative expression of DobHLH24 in the stems of red varieties was 10 times that of green varieties (Figure 1F).
The anthocyanin content was significantly correlated with the expression of the two genes. The correlation coefficient between the anthocyanin content in different parts of red varieties and the corresponding DoMYB5 expression was 0.85938, and the correlation coefficient with DobHLH24 was slightly lower, namely, 0.51577. In green varieties, the above two values were 0.71216 and 0.749974, respectively. For the same gene, there was a significant correlation between its expression level and the expression site in different varieties. The correlation coefficient between the DoMYB5 expression level and expression site was 0.96584, and that of DobHLH24 was 0.94709.
2.2. Cloning and Characterization of DoMYB5 and DobHLH24
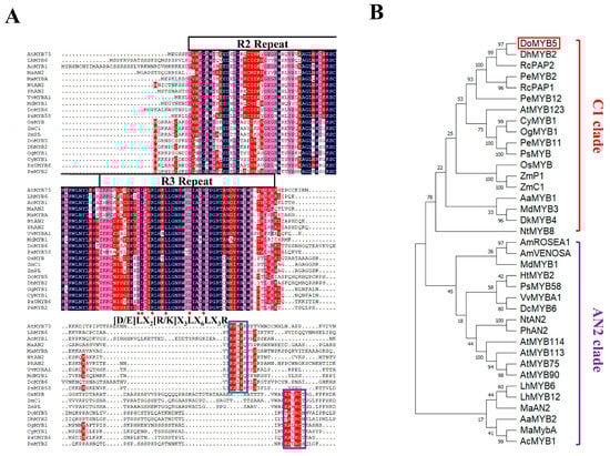
The full-length cDNA of DoMYB5 was successfully obtained by PCR amplification. The ORF of DoMYB5 was 873 bp, encoding 184 amino acids. Amino acid sequence analysis showed that DoMYB5 had a highly conserved R2R3 domain at the N-terminal. A protein core characteristic sequence interacting with the bHLH transcription factor, [D/E] LX2 [R/K] X3LX6LX3R, was found in the R3 domain of DoMYB5. A conserved motif related to anthocyanin regulation, KAX [K/R] C [S/T], was found in the C-terminal region of DoMYB5 (Figure 2A). Phylogenetic analysis showed that DoMYB5 and other MYBs that promote anthocyanin synthesis were grouped into one group (Figure 2B).

Figure 2.
Sequence alignment and phylogenetic analysis of DoMYB5 and DobHLH24. (A,C) Alignment of the protein sequence of MYBs (A) and bHLHs (C) from different species. (B,D) Phylogenetic analysis of DoMYB5 (B) and DobHLH24 (D) with selected transcription factors from other plant species.
The ORF of DobHLH24 was 1989 bp encoding 412 amino acids. There was a typical bHLH conservative region in the N-terminal region of the DobHLH24 protein, and a character sequence that can interact with MYB was also found in this region (Figure 2C). Phylogenetic analysis showed that the protein most closely related to DobHLH24 was DcTT8, which was also closely related to DhbHLH1 (Figure 2D).
2.3. Transient Overexpression of DoMYB5 and DobHLH24 in the Leaf of D. officinale
To further demonstrate the function of DoMYB5 and DobHLH24 in D. officinale, A. tumefaciens strain EHA105 harboring the recombinant plasmids of 35S::DoMYB5 and 35S::DobHLH24 were separately or simultaneously injected into the leaf of D. officinale. The overexpression of DoMYB5 and DobHLH24 in green varieties promoted the accumulation of anthocyanins. Significantly higher levels of anthocyanins were accumulated in the leaves overexpressing DoMYB5 and DobHLH24 compared with the control (Figure 3A,B). DoMYB5 and DobHLH24 were noticeably involved in regulating the accumulation of anthocyanins in D. officinale.
Figure 3.
DoMYB5 and DobHLH24 regulated anthocyanin biosynthesis in D. officinale. (A) The phenotype of leaves transiently expressing empty vector, DoMYB5, DobHLH24, and DoMYB5 + DobHLH24 and the uninjected plant (CK). (B) Anthocyanin content was determined 10 days after injection into the leaf of D. officinale. ** Extremely significant difference (p < 0.01).
2.4. Stable Transformation of DoMYB5 and DobHLH24 in Tobacco
The introduction of DoMYB5 and DobHLH24 genes deepened the color of the tobacco bud and fully developed corolla (Figure 4A). The stamens and pistils of DoMYB5 transgenic plants turn red, while these tissues were green in wild-type plants (Figure 4B). The fruit of DoMYB5 transgenic plants was dark red (Figure 4C). It is worth noting that the transgenic plants overexpressing DoMYB5 temporarily showed significant changes in flower morphological characteristics. The wild-type tobacco plant had five petal flowers, but many transgenic lines overexpressing DoMYB5 had four-petal flowers (Figure 4D). The expression of several key genes in the flavonoid biosynthesis pathway in the overexpression DoMYB5 plant was significantly increased, and some of them were significantly higher than in the control group (Figure 4E). Except for NtCHI, all target genes detected in transgenic tobacco overexpressing DobHLH24 were upregulated (Figure 4F). NtAN1a and NtAN1b were also detected, and they were upregulated in the DoMYB5 transgenic lines. DoMYB5 may regulate anthocyanin synthesis genes through interaction with endogenous bHLH in tobacco.
Figure 4.
Phenotypic and relative expression levels of anthocyanin pathway genes of transgenic tobacco flowers overexpressing DoMYB5 and DobHLH24. (A) Flowers of overexpressing DoMYB5 and DobHLH24 lines. (B) Stamens and pistil of overexpressing DoMYB5 and DobHLH24 lines. (C) Fruit of WT and overexpressing DoMYB5 lines. (D) Overexpressing DoMYB5 plants have a petal reduction phenotype. (E,F) Relative expression levels of anthocyanin pathway genes in flowers of transgenic tobacco lines carrying DoMYB5(E) and DobHLH24. (F). * Significant difference (p < 0.05). ** Extremely significant difference (p < 0.01).
2.5. Verification of the Interaction between DobHLH24 and DoMYB5
The results of Y2H showed that the four combinations could grow on a double dropout (DDO) SD medium. Only the positive control, the yeast co-transformed by DoMYB5 and DobHLH24, could grow on triple dropout (TDO) and quadruple dropout (QDO) SD media. Furthermore, the cell turned blue on the QDO SD medium with X-a-gal (Figure 5). This indicated that DoMYB5 and DobHLH24 could form heterodimers.
Figure 5.
Analysis of the interaction between DobHLH24 and DoMYB5 in the Y2H experiments.
2.6. Regulation of DoMYB5 and DobHLH24 on the Promoters of DoCHS and DoDFR
The promoters of DoCHS and DoDFR contain the MYB recognition element and the bHLH recognition element, respectively (Figure 6A). PHISDoCHS and pHISDFR were transformed into Y187 competent cells and cultured on SD selective medium (SD/-Trp-Leu+3-AT) containing 0–100 mM 3-AT. Yeast Y187 transformed with pHISDoCHS could be inhibited by 3-AT at 20 mM, while yeast Y187 transformed with pHISDFR could be inhibited by 3-AT at 60 mM. When DoMYB5 or DobHLH24 were co-expressed with DoCHS in Y187 yeast, yeast could grow on SD/-Trp-Leu-His medium containing 20 mM 3-AT, indicating that DoMYB5 and DobHLH24 could directly interact with the DoCHS promoter. Similarly, DoMYB5 and DobHLH24 could also directly interact with the DoDFR promoter (Figure 6B). The regulation of DoMYB5 and DobHLH24 on DoCHS and DoDFR was analyzed using a dual-luciferase assay. The results showed that both DoMYB5 and DobHLH24 could activate DoCHS and DoDFR promoters. Compared with acting alone, the co-expression of DoMYB5 and DobHLH24 could significantly improve the activity of DoCHS and DoDFR promoters, which was 4.8 times and 2.5 times higher, respectively, than the activity of the control group (Figure 6C).
Figure 6.
DoMYB5 and DobHLH24 activate the promoters of DoCHS and DoDFR. (A) Pattern diagram of the promoters of DoCHS and DoDFR. Triangles, bHLH-recognizing elements; rectangles, MYB-recognizing elements. (B) DoMYB5 and DobHLH24 bound directly to the promoters of DoCHS and DoDFR in yeast one-hybrid assays. (C) DoMYB5 and DobHLH24 activate the promoters of DoCHS and DoDFR in dual-luciferase assays. pro: promoter. * Significant difference (p < 0.05). ** Extremely significant difference (p < 0.01).
3. Discussion
Anthocyanins are the main color-determining pigments [,,]. MYB and bHLH are key transcription factors that regulate the biosynthetic pathway of plant anthocyanins [,,,,,]. In many plants, MYB, bHLH, and WD40 can regulate anthocyanin biosynthesis by forming MBW complexes [,,,,]. In this paper, we cloned and analyzed an R2R3-MYB transcription factor DoMYB5 and a bHLH transcription factor DobHLH24 from D. officinale. The expression of the DoMYB5 and DobHLH24 in the red variety was significantly higher than that of the green variety, regardless of organs. These results suggest that they might play important roles in anthocyanin accumulation in D. officinale. The transient expression of DoMYB5 and DobHLH24 in D. officinale (Figure 3) and the stable transformation experiment in tobacco (Figure 4) both proved that DoMYB5 and DobHLH24 can promote the accumulation of anthocyanins. Similar results have been reported in other orchids. PeMYB11 in Phalaenopsis, RcPAP1 and RcPAP2 in Cattleya, and DhMYB2 and DhbHLH1 in Dendrobium can promote the accumulation of anthocyanins [,,]. At the same time, genes related to the anthocyanin pathway were upregulated in transgenic tobacco that was stably expressing. The expression of R2R3-MYB family members in tobacco, such as StAN1-R1 [], AaMYB2 [], and LhMYB-12 [], can regulate the biosynthesis of anthocyanins to varying degrees. Consequently, DoMYB5 and DobHLH24 are activators of anthocyanin synthesis in D. officinale.
According to the homology of amino acid sequences, the R2R3-MYB transcription factors involved in promoting anthocyanin synthesis are generally divided into two subgroups, namely, the AN2 subgroup and the C1 subgroup [,]. In most dicots, R2R3-MYBs regulating anthocyanin synthesis in flowers and fruits are in the AN2 subgroup []. R2R3-MYBs in different monocots belong to two subgroups (Figure 2B). For example, ZmC1 [] in maize and PeMYB2, PeMYB11, PeMYB12, RcPAP1, RcPAP2, DoMYB5, and DhMYB2 in Orchidaceae belong to the C1 subgroup, with a typical conservative motif (KAX [K/R] C [S/T]) of monocots [] (Figure 2A). MaAN2 and MaMybA [] in Muscari botryoides, AcMYB1 [] in onion, LhMYB6, LhMYB12 [], and LvMYB52 [] in lily belong to the AN2 subgroup. These R2R3-MYB contain the characteristic motif ([K/R] P [Q/R] P [Q/R] P [Q/R]) of the R2R3-MYBs associated with anthocyanin synthesis in dicots; however, they do not contain the conservative motif of the C1 subgroup of monocots (Figure 2A). Some monocots contain R2R3-MYBs of two subgroups at the same time, such as Anthurium andraeanum, which has both AN2 and C1 subgroups. AaMYB2 in the AN2 subgroup and AaMYB1, AaMYB4, and AaMYB5 in the C1 subgroup all play positive roles in anthocyanin synthesis [,]. The above-related studies indicate that although structural changes have occurred in R2R3-MYB in monocots, the function of promoting anthocyanin synthesis is nearly consistent.
MYB promotes anthocyanin synthesis by regulating key genes in the anthocyanin synthesis pathway []. In transgenic plants that were introduced into PyMYB10 [], EsAN2 [], and SlAN2 [], the expression levels of early and late genes for anthocyanin synthesis were increased. In our study, the expression levels of anthocyanin synthesis-related genes, namely, CHS, CHI, F3H, F3′H, DFR, ANS, and DFGT, in transgenic DoMYB5 tobacco, were higher than those in wild-type plants (Figure 4). In Orchidaceae, MYB, which promotes anthocyanin synthesis, may control anthocyanin synthesis by regulating key genes at different stages of anthocyanin synthesis. DhMYB2 [], PsUMYB6 [], CyMYB1 [], and ChMYB1 [] can only promote late gene expression in the anthocyanin synthesis pathway, while OgMYB1 [], PeMYB2, and PeMYB12 [] can promote early and late gene expression.
In monocots, the mechanism of MYB regulating anthocyanin synthesis may have a low correlation with its amino acid sequence. There is no clear regularity in the mechanism of AN2 and C1 subgroups of R2R3-MYB transcription factors in anthocyanin synthesis in monocots. Both can activate the expression of EBGs or/and LBGs alone or in combination with bHLH. For example, in the AN2 subgroup, MaMybA and MaAN2 of hyacinth only regulate LBGs, but the former does not rely on the assistance of bHLH protein, while the latter must cooperate with bHLH [,]. LhMYB12 and LhMYB6 can interact with LhbHLH2 to regulate the expression of LhCHSa and LhDFR, respectively [,]. In the C1 subgroup, OgMYB1 of Oncidium can induce anthocyanin formation by simultaneously activating the expression of EBGs and LBGs, OgCHI and OgDFR, respectively []. ZmC1 can regulate the expression of related genes alone or in interaction with ZmLC []. The DhMYB2 of Phalaenopsis cannot bind to the DhDFR or DhANS promoters alone. The complex formed by DhMYB2 and DobHLH24 can only activate the expression of LBGs but cannot activate the expression of EBGs []. PeMYB11 in Phalaenopsis requires the assistance of PebHLH1. However, both the presence or absence of PebHLH1, PeMYB2, and PeMYB12 can activate the expression of PeF3H5, PeDFR1, and PeANS3 []. In our study, DoMYB5 can bind directly to the promoters of DoCHS and DoDFR alone or form a complex with DobHLH24, activating EBGs and LBGs. At the same time, we also found that DoMYB5 and DhMYB2, both belonging to the C1 subgroup, are highly similar in terms of amino acid sequence, but their regulatory mechanisms are significantly different. A more precise examination of the R2R3-MYB transcription factors in D. officinale and other monocots should be necessary to determine how they promote the expression of anthocyanin synthesis genes.
4. Materials and Methods
4.1. Plant Materials
The two D. officinale varieties with different colors come from Guangdong Province and Fujian Province of China (Figure 1). The leaves, flowers, and stems of the varieties from Guangdong Province were noticeably red. The varieties from Fujian Province were green. Two samples of D. officinale were cultivated and preserved in the greenhouse of the Fujian Agriculture and Forestry University of China in March 2021. The two types of D. officinale used in the experiment were all biennial seedlings. Both Nicotiana tabacum (cv. K326) and N. benthamiana were cultivated in the conventional culture substrate for routine management. N. tabacum was used for subsequent gene transformation analysis, and N. benthamiana was used for dual-luciferase assays.
4.2. Flavonoid Extraction and Measurement
The extraction and content determination methods of anthocyanins were conducted according to Feng [] with slight modifications. The fresh leaves of the third above-ground leaf position of green and red D. officinale varieties and their corresponding stem segments and intact petals were taken for anthocyanin content determination. After the samples were frozen in liquid nitrogen, they were ground into powder, then 0.5 g of each powder was added to 10 mL of a 2% hydrochloric acid/methanol solution. After ultrasonic extraction for 1 h, samples were centrifuged at 4 °C at 10,000 rpm for 10 min. The collected supernatants were the total anthocyanin extracts, and their absorption value at 530 nm was measured. Total anthocyanin content (mg/g FW) = A530 × MW × a × 1000/ε × 1, where A530 is the absorption value at 530 nm, MW is the molecular weight of anthocyanin-3-glucoside (449.38), a is the dilution multiple of the extract, and ε is the molar absorption coefficient of anthocyanin-3-glucoside (26,900). The anthocyanin content of each sample was expressed in mg equivalent of anthocyanin glycosides per gram of fresh weight. Each sample was extracted and measured three times.
4.3. DNA, RNA Isolation, and cDNA Synthesis
DNA samples were extracted using a DNAprep Pure Plant Kit (Tiangen Biochemical Technology Co., Ltd., Beijing, China) and used for promoter sequence clones. Total RNA was isolated from D. officinale and tobacco corolla limbs using the FastPure Plant Total RNA Isolation Kit (Polysaccharide- and Polyphenolic-rich) (Tiangen Biochemical Technology Co., Ltd., Beijing, China) following the manufacturer’s instructions. The quality of RNA and DNA samples was evaluated using 1% agarose gels and the purity was measured using NanoDrop (Thermo Scientific, Wilmington, DE, USA). RNA samples were converted to cDNA for RT-PCR analysis using a PrimeScript™ II 1st Strand cDNA Synthesis Kit (Takara Bio Inc., Otsu, Shiga, Japan) and for qRT-PCRanalysis with Hifair® III 1st Strand cDNA Synthesis SuperMix (gDNA digester plus) (Yeasen Biotechnology Co., Ltd., Shanghai, China).
4.4. Isolation of the Full-Length cDNA of DoMYB5 and DobHLH24 from D. officinale
After analyzing the R2R3-MYB and bHLH transcription factor families of D. officinale based on a genome-wide perspective, combined with our group’s earlier transcriptome sequencing results and related reports [,], DoMYB5 and DobHLH24 were selected as the target genes for our focus of analysis in 2020. The cDNA sequences of DoMYB5 and DobHLH24 were obtained using conventional PCR techniques. Specific primers were designed by Primer 5.0 (Table S1). PCR amplification products were cloned into T/A cloning vector pMD18-T (Takara Bio Inc., Dalian, China) and sequenced for verification. The full-length amino acid sequences encoded by DoMYB5 and DobHLH24 were sequenced and phylogenetically analyzed using ClusterX2 and MEGA 11 programs (Neighbor-Joining method), respectively. The node support of the phylogenetic tree was assessed using 1000 bootstrap replicates. Sequences of R2R3-MYBs and bHLHs from other plants were obtained from GenBank (http://www.ncbi.nlm.nih.gov/, accessed on 20 March 2020). The MYB protein accessions were as follows: DoMYB5(XP_020672813), DhMYB2(KY039157), RcPAP2(MN420462), PeMYB2(AIS35919), RcPAP1(MN420461), PeMYB12(AIS35929), AtMYB123(Q9FJA2), CyMYB1(LC422758), OgMYB1(EF570115), PeMYB11(AIS35928), PsMYB(FJ039853), OsMYB(CAA75509), ZmP1(NP_001105885), ZmC1(NP_001106010), AmROSEA1(ABB83826), AmVENOSA(ABB83828), MdMYB1(ABK58138), HtMYB2(QJQ28877), PsMYB58(QZJ84669), VvMYBA1(BAD18977), DcMYB6(ARD08872), NtAN2(ACO52472), PhAN2(AAF66727), AtMYB114(Q9FNV8), AtMYB113(Q9FNV9), AtMYB75(NP_176057), AtMYB90(Q9ZTC3), LhMYB6(BAJ05399), LhMYB12(BAJ05398), MaAN2(ASF20090), AaMYB2(KU726561), MaMybA(AVD68967), AcMYB1(AQP25671), AaMYB1(AAO92352), MdMYB3(AEX08668), DkMYB4(AB503701), and NtMYB8(AUQ44163). The bHLHprotein accessions were as follows: MtTT8(KM892777), TrAN1(AIT76559), PsbHLHA(E3SXU4), LjTT8(BAH28881), MdbHLH3(ADL36597), VvMYC1(ACC68685), PhAN1(AAG25927), IpbHLH2a(ABW69686), ItbHLH2(BAD18984), AtTT8(Q9FT81), BrTT8(AEA03281), DhbHLH1(KY039158), DcTT8(PKU66073), DobHLH24(XM_020824205), OsRa(AAC49219), ZmLc(ABD72707), CybHLH1(LC422759), CybHLH2(LC422760), PhJAF13(AAC39455), AtEGL3(Q9CAD0), AtGL3(Q9FN69), MtEGL3(KEH21065), TrJAF13(AIT76563), AtbHLH017(AAM19778), AtMYC2(Q39204), AtDYT1(O81900), AtbHLH027(AAS79544), and AtbHLH061(AAM10950).
4.5. Transient Expression of DoMYB5 and DobHLH24 in D. officinale Leaves
DoMYB5 and DobHLH24 were inserted into the pTRV2e vector. The vectors used in the study were provided by the Horticultural Plant Genetics and Breeding Laboratory of Fujian Agricultural and Forestry University. The expression vector was constructed using a ClonExpress® II One-Step Cloning Kit (Vazyme Biotech Co., Ltd., Nanjing, China). The vector pTRV2e-DoMYB5/DobHLH24 was constructed by inserting the DoMYB5/DobHLH24cDNA containing the open reading frame in the thepTRV2e plasmid. The details of primers used in vector construction are listed in Table S1. The constructed expression vectors were introduced into Agrobacterium tumefaciens EHA105. The experiment was carried out in the spring of 2021. The materials were taken from biennial plants of two types of D. officinale. We selected normal and 2-week-old healthy leaves of D. officinale as injection materials. Three kinds of engineered A. tumefaciens for transformation were obtained, including strains containing 35S::DoMYB5 or 35S::DobHLH24 alone, as well as a strain containing a mixture of the same amount of 35S::DoMYB5 and 35S::DobHLH24. The unmodified pTRV2e plasmid and uninjected plants were used as the control. The above strains were each transiently transformed into the leaves of D. officinale, and the changes in leaf color were observed after 10 days. The changes in leaf color and anthocyanin content in the corresponding injection area of the same injection leaf were recorded. The experiment was conducted with three biological replicates.
4.6. Stable Transformation of DoMYB5 and DobHLH24 in Tobacco
The expression vector used in the stable transformation was constructed by inserting DoMYB5 and DobHLH24 into the pSAK277 vector. The vector pSAK277-DoMYB5/DobHLH24 was constructed by inserting the DoMYB5/DobHLH24 cDNA containing the open reading frame in the pSAK277 plasmid. The details of primers used in vector construction are listed in Table S1. Approximately 6-week-old tobacco was transformed and regenerated according to Sparkes’ method []. The plant expression vector, pSAK277-DoMYB5/DobHLH24, was introduced into Agrobacterium tumefaciens GV3101. Tobacco leaf discs were infected with Agrobacterium tumefaciens for 15 min, washed with sterile water, and transferred to a bud induction medium containing 50 mg·L−1 kanamycin. Until regenerated adventitious buds were obtained, they were transferred to the root induction medium. The fully blooming flowers of T0 tobacco plants were collected for subsequent analysis.
4.7. Real-Time Quantitative PCR
The qRT-PCR analysis was completed with Hieff® qPCR SYBR Green Master Mix (No Rox) (Yeasen Biotechnology Co., Ltd., Shanghai, China). The details of primers are listed in Table S1. The expression levels of DoMYB5 and DobHLH24 in the flowers, leaves, and stems of green and red D. officinale varieties were determined by fluorescent quantitative PCR, with DoACTIN serving as an internal reference gene. The key genes of the anthocyanin pathway in stable transformation materials of tobacco were determined, and NtACTIN was used as the internal reference gene. The expression level of each gene was calculated using the 2−ΔΔCT method []. The experiment was conducted with three biological replicates.
4.8. Yeast One-Hybrid (Y1H) Assay
Specific primers were designed according to the promoter sequences of DoCHS and DoDFR (Table S1). The promoter sequences of these two genes were cloned by nested PCR. The cis-acting elements of the two promoters were analyzed using the online software PlantPAN 3.0 (http://plantpan.itps.ncku.edu.tw/index.html, accessed on 10 August 2021). For the yeast one-hybrid assay, the promoters of DoCHS and DoDFR were inserted into the pHIS2 vector, and DoMYB5 and DobHLH24 were inserted into the pGADT7-Rec2 vector. The primers used in vector construction are listed in Table S1. The constructed recombinant plasmid vectors pGADT7-Rec2 and pHIS2 were each transformed into the Y187 yeast strain. Then, 3-amino-1,2,4-triazole (3-AT), at different concentrations, was added to the synthetic defined (SD)-Trp/-His medium as the selective medium. The growth of yeast was observed after 5 days of culture at 30 °C. The appropriate concentration of 3-AT was determined by observing the growth of yeast in different media. The constructed recombinant plasmid vectors pGADT7-Rec2 and pHIS2 were co-transformed into the Y187yeast strain and cultured in SD/-Trp-Leu and SD/-Trp-Leu-His medium. The growth of yeast was observed after 3 days of culture at 30 °C. The pGADT7-Rec2 vector was used as the control.
4.9. Yeast Two-Hybrid (Y2H) Assay
For yeast two-hybrid analysis, the DoMYB5 gene was connected to the pGBKT7 vector, and the DobHLH24 gene was connected to the pGADT7 vector using the infusion method (Table S1). Y2H was analyzed according to Nakatsuka et al. []. After detecting the toxicity and self-activation ability of the bait protein of pGBKT7-DobHLH24, pGBKT7-DobHLH24, and pGBKT7-DoMYB5 were co-transformed into Y2H Gold yeast cells. Then, the transformed yeast cells were cultivated in order in SD/-Trp-Leu, SD/-Trp-Leu-His, SD/-Trp-Leu-His-Ade, and SD/-Trp-Leu-His-Ade+X-ɑ-Gal medium. The growth of yeast was observed after 3 days of culture at 30 °C. The pGBKT7 and pGADT7 vectors were used as negative controls, and the pGBKT7-53 and pGADT7-T vectors were used as positive controls.
4.10. Dual Luciferase Assay
For dual-luciferase analysis, the promoters of DoCHS and DoDFR were separately introduced into the vector pGreenII0800, and the DoMYB5 and DobHLH24 were separately introduced into the vector pSAK277 using the infusion method (Table S1). Two vectors from different combinations were co-injected into tobacco leaves. The tobacco leaves co-injected by pGreenII0800-DoCHS-LUC and pGreenII0800-DoDFR-LUC were used as the control. At 48 h after injection, tobacco leaf samples were collected, and the enzyme activities of firefly luciferase (LUC) and sea kidney luciferase (REN) were measured using a dual-luciferase reporter assay kit (Vazyme Biotech Co., Ltd., Nanjing, China) with reference to Yin’s method []. All of the above tests were set with no less than three biological replicates.
5. Conclusions
Two MYB and bHLH transcription factors, namely, DoMYB5 and DhbHLH24, were cloned from D. officinale. The expression level of DoMYB5 and DhbHLH24 were positively correlated with the plant anthocyanin content. The transient expression in the leaves of D. officinale and the stable expression in tobacco significantly promoted the accumulation of anthocyanins. Both can regulate the promoters of DoCHS and DoDFR and increase the expression level of the latter. The effect of combined regulation was obviously stronger than that of single regulation. The results provide clues to reveal the mechanism of MYB and bHLH in the color determination of D. officinale and provide a new idea for cultivating D. officinale varieties with high anthocyanin contents.
Supplementary Materials
The following supporting information can be downloaded at: https://www.mdpi.com/article/10.3390/ijms24087552/s1. Table S1: Primers used in this study.
Author Contributions
J.W. and K.Y. conceived and designed the experiments; K.Y., Y.H. and M.W. performed the experiments; Q.P., Y.X., Y.Z. and F.S. analyzed the data; K.Y., Z.Z. and J.W. wrote the manuscript; J.W. supported financially and administratively, and approved the final manuscript. All authors have read and agreed to the published version of the manuscript.
Funding
This research was funded by the Special Innovation Foundation (KFb22026XA) from the Fujian Agriculture and Forestry University (FAFU) and the Training Program of Innovation and Entrepreneurship for undergraduates in FAFU (202210389217), China.
Institutional Review Board Statement
Not applicable.
Informed Consent Statement
Not applicable.
Data Availability Statement
Not applicable.
Conflicts of Interest
The authors declare no conflict of interest.
References
- Jin, Q.; Jiao, C.; Sun, S.; Song, C.; Cai, Y.; Lin, Y.; Fan, H.; Zhu, Y. Metabolic Analysis of Medicinal Dendrobium officinale and Dendrobium huoshanense during Different Growth Years. PLoS ONE 2016, 11, e0146607. [Google Scholar] [CrossRef]
- Zhao, D.; Tao, J. Recent advances on the development and regulation of flower color in ornamental plants. Front. Plant Sci. 2015, 6, 261. [Google Scholar] [CrossRef] [PubMed]
- Okitsu, N.; Noda, N.; Chandler, S.; Tanaka, Y. Flower Color and Its Engineering by Genetic Modification. Ornam. Crops Handb. Plant Breed. 2018, 11, 29–62. [Google Scholar] [CrossRef]
- Tanaka, Y.; Sasaki, N.; Ohmiya, A. Biosynthesis of plant pigments: Anthocyanins, betalains and carotenoids. Plant J. 2008, 54, 733–749. [Google Scholar] [CrossRef] [PubMed]
- Navas, M.J.; Jiménez-Moreno, A.M.; Bueno, J.M.; Sáez-Plaza, P.; Asuero, A.G. Analysis and Antioxidant Capacity of Anthocyanin Pigments. Part IV: Extraction of Anthocyanins. Crit. Rev. Anal. Chem. 2012, 42, 313–342. [Google Scholar] [CrossRef]
- Kong, J.M.; Chia, L.S.; Goh, N.K.; Chia, T.F.; Brouillard, R. Analysis and biological activities of anthocyanins. Phytochemistry 2003, 64, 923–933. [Google Scholar] [CrossRef] [PubMed]
- Davies, K.M. Modifying Anthocyanin Production in Flowers. Anthocyanins Biosynth. Funct. Appl. 2009, 49–80. [Google Scholar] [CrossRef]
- Mouradov, A.; Spangenberg, G. Flavonoids: A metabolic network mediating plants adaptation to their real estate. Front. Plant Sci. 2014, 5, 620. [Google Scholar] [CrossRef]
- Li, P.; Li, Y.J.; Zhang, F.J.; Zhang, G.Z.; Jiang, X.Y.; Yu, H.M.; Hou, B.K. The Arabidopsis UDP-glycosyltransferases UGT79B2 and UGT79B3, contribute to cold, salt and drought stress tolerance via modulating anthocyanin accumulation. Plant J. 2017, 89, 85–103. [Google Scholar] [CrossRef]
- Khoo, H.E.; Azlan, A.; Tang, S.T.; Lim, S.M. Anthocyanidins and anthocyanins: Colored pigments as food, pharmaceutical ingredients, and the potential health benefits. Food Nutr. Res. 2017, 61, 1361779. [Google Scholar] [CrossRef]
- Khoo, H.E.; Ng, H.S.; Yap, W.S.; Goh, H.J.H.; Yim, H.S. Nutrients for Prevention of Macular Degeneration and Eye-Related Diseases. Antioxidants 2019, 8, 85. [Google Scholar] [CrossRef] [PubMed]
- Mattioli, R.; Francioso, A.; Mosca, L.; Silva, P. Anthocyanins: A Comprehensive Review of Their Chemical Properties and Health Effects on Cardiovascular and Neurodegenerative Diseases. Molecules 2020, 25, 3809. [Google Scholar] [CrossRef] [PubMed]
- Dubos, C.; Stracke, R.; Grotewold, E.; Weisshaar, B.; Martin, C.; Lepiniec, L. MYB transcription factors in Arabidopsis. Trends Plant Sci. 2010, 15, 573–581. [Google Scholar] [CrossRef] [PubMed]
- Shan, X.; Li, Y.; Yang, S.; Gao, R.; Zhou, L.; Bao, T.; Han, T.; Wang, S.; Gao, X.; Wang, L. A functional homologue of Arabidopsis TTG1 from Freesia interacts with bHLH proteins to regulate anthocyanin and proanthocyanidin biosynthesis in both Freesia hybrida and Arabidopsis thaliana. Plant Physiol. Biochem. 2019, 141, 60–72. [Google Scholar] [CrossRef] [PubMed]
- Wang, Y.; Liu, A. Genomic Characterization and Expression Analysis of Basic Helix-Loop-Helix (bHLH) Family Genes in Traditional Chinese Herb Dendrobium officinale. Plants 2020, 9, 1044. [Google Scholar] [CrossRef]
- Zhang, Y.; Xu, S.; Ma, H.; Duan, X.; Gao, S.; Zhou, X.; Cheng, Y. The R2R3-MYB gene PsMYB58 positively regulates anthocyanin biosynthesis in tree peony flowers. Plant Physiol. Biochem. 2021, 164, 279–288. [Google Scholar] [CrossRef] [PubMed]
- Yan, H.; Pei, X.; Zhang, H.; Li, X.; Zhang, X.; Zhao, M.; Chiang, V.L.; Sederoff, R.R.; Zhao, X. MYB-Mediated Regulation of Anthocyanin Biosynthesis. Int. J. Mol. Sci. 2021, 22, 3103. [Google Scholar] [CrossRef] [PubMed]
- Lai, Y.S.; Shimoyamada, Y.; Nakayama, M.; Yamagishi, M. Pigment accumulation and transcription of LhMYB12 and anthocyanin biosynthesis genes during flower development in the Asiatic hybrid lily (Lilium spp.). Plant Sci. 2012, 193–194, 136–147. [Google Scholar] [CrossRef]
- Chen, K.; Liu, H.; Lou, Q.; Liu, Y. Ectopic Expression of the Grape Hyacinth (Muscari armeniacum) R2R3-MYB transcription factor gene, MaAN2, induces anthocyanin accumulation in tobacco. Front. Plant Sci. 2017, 8, 965. [Google Scholar] [CrossRef]
- Li, X.; Cao, L.; Jiao, B.; Yang, H.; Ma, C.; Liang, Y. The bHLH transcription factor AcB2 regulates anthocyanin biosynthesis in onion (Allium cepa L.). Hortic. Res. 2022, 9, uhac128. [Google Scholar] [CrossRef]
- Feller, A.; Machemer, K.; Braun, E.L.; Grotewold, E. Evolutionary and comparative analysis of MYB and bHLH plant transcription factors. Plant J. 2011, 66, 94–116. [Google Scholar] [CrossRef] [PubMed]
- Qi, Y.; Zhou, L.; Han, L.; Zou, H.; Miao, K.; Wang, Y. PsbHLH1, a novel transcription factor involved in regulating anthocyanin biosynthesis in tree peony (Paeonia suffruticosa). Plant Physiol. Biochem. 2020, 154, 396–408. [Google Scholar] [CrossRef] [PubMed]
- Deng, C.; Wang, J.; Lu, C.; Li, Y.; Kong, D.; Hong, Y.; Huang, H.; Dai, S. CcMYB6-1 and CcbHLH1, two novel transcription factors synergistically involved in regulating anthocyanin biosynthesis in cornflower. Plant Physiol. Biochem. 2020, 151, 271–283. [Google Scholar] [CrossRef] [PubMed]
- Li, Y.; Shan, X.; Zhou, L.; Gao, R.; Yang, S.; Wang, S.; Wang, L.; Gao, X. The R2R3-MYB factor FhMYB5 From Freesia hybrida contributes to the regulation of anthocyanin and proanthocyanidin Biosynthesis. Front. Plant Sci. 2018, 9, 1935. [Google Scholar] [CrossRef] [PubMed]
- Chiou, C.Y.; Yeh, K.W. Differential expression of MYB gene (OgMYB1) determines color patterning in floral tissue of Oncidium Gower Ramsey. Plant Mol. Biol. 2008, 66, 379–388. [Google Scholar] [CrossRef]
- Ma, H.; Pooler, M.; Griesbach, R. Anthocyanin regulatory/structural gene expression in Phalaenopsis. J. Am. Soc. Hortic. Sci. 2009, 134, 88–96. [Google Scholar] [CrossRef]
- Hsu, C.C.; Chen, Y.Y.; Tsai, W.C.; Chen, W.H.; Chen, H.H. Three R2R3-MYB transcription factors regulate distinct floral pigmentation patterning in Phalaenopsis spp. Plant Physiol. 2015, 168, 175–191. [Google Scholar] [CrossRef]
- Li, C.; Qiu, J.; Ding, L.; Huang, M.; Huang, S.; Yang, G.; Yin, J. Anthocyanin biosynthesis regulation of DhMYB2 and DhbHLH1 in Dendrobium hybrids petals. Plant Physiol. Biochem. 2017, 112, 335–345. [Google Scholar] [CrossRef]
- Zhao, A.; Cui, Z.; Li, T.; Pei, H.; Sheng, Y.; Li, X.; Zhao, Y.; Zhou, Y.; Huang, W.; Song, X.; et al. mRNA and miRNA Expression Analysis Reveal the Regulation for Flower Spot Patterning in Phalaenopsis ‘Panda’. Int. J. Mol. Sci. 2019, 20, 4250. [Google Scholar] [CrossRef]
- Chuang, Y.C.; Hung, Y.C.; Tsai, W.C.; Chen, W.H.; Chen, H.H. PbbHLH4 regulates floral monoterpene biosynthesis in Phalaenopsis orchids. J. Exp. Bot. 2018, 69, 4363–4377. [Google Scholar] [CrossRef]
- Nakatsuka, T.; Suzuki, T.; Harada, K.; Kobayashi, Y.; Dohra, H.; Ohno, H. Floral organ- and temperature-dependent regulation of anthocyanin biosynthesis in Cymbidium hybrid flowers. Plant Sci. 2019, 287, 110173. [Google Scholar] [CrossRef] [PubMed]
- Jia, N.; Wang, J.J.; Liu, J.; Jiang, J.; Sun, J.; Yan, P.; Sun, Y.; Wan, P.; Ye, W.; Fan, B. DcTT8, a bHLH transcription factor, regulates anthocyanin biosynthesis in Dendrobium candidum. Plant Physiol. Biochem. 2021, 162, 603–612. [Google Scholar] [CrossRef] [PubMed]
- Yu, Z.; Zhang, G.; Teixeira da Silva, J.A.; Zhao, C.; Duan, J. The methyl jasmonate-responsive transcription factor DobHLH4 promotes DoTPS10, which is involved in linalool biosynthesis in Dendrobium officinale during floral development. Plant Sci. 2021, 309, 110952. [Google Scholar] [CrossRef]
- Yu, Z.; Liao, Y.; Teixeira da Silva, J.A.; Yang, Z.; Duan, J. Differential accumulation of anthocyanins in Dendrobium officinale stems with red and green peels. Int. J. Mol. Sci. 2018, 19, 2857. [Google Scholar] [CrossRef]
- Ganesh, A.; Shukla, V.; Mohapatra, A.; George, A.P.; Bhukya, D.P.N.; Das, K.K.; Kola, V.S.R.; Suresh, A.; Ramireddy, E. Root cap to soil interface: A driving force toward plant adaptation and development. Plant Cell Physiol. 2022, 63, 1038–1051. [Google Scholar] [CrossRef]
- Chen, J.; Zhan, J.; Wang, H.; Zhao, Y.; Zhang, D.; Chen, X.; Su, N.; Cui, J. VrMYB90 Functions synergistically with VrbHLHA and VrMYB3 to regulate anthocyanin biosynthesis in mung bean. Plant Cell Physiol. 2022, 64, 221–233. [Google Scholar] [CrossRef] [PubMed]
- Martinez-Rivas, F.J.; Blanco-Portales, R.; Serratosa, M.P.; Ric-Varas, P.; Guerrero-Sanchez, V.; Medina-Puche, L.; Moyano, L.; Mercado, J.A.; Alseekh, S.; Caballero, J.L.; et al. FaMYB123 interacts with FabHLH3 to regulate the late steps of anthocyanin and flavonol biosynthesis during ripening. Plant J. 2023. [Google Scholar] [CrossRef]
- Khan, I.A.; Rahman, M.U.; Sakhi, S.; Nawaz, G.; Khan, A.A.; Ahmad, T.; Adnan, M.; Khan, S.M. PpMYB39 activates PpDFR to modulate anthocyanin biosynthesis during peach fruit maturation. Horticulturae 2022, 8, 332. [Google Scholar] [CrossRef]
- Wang, L.; Albert, N.W.; Zhang, H.; Arathoon, S.; Boase, M.R.; Ngo, H.; Schwinn, K.E.; Davies, K.M.; Lewis, D.H. Temporal and spatial regulation of anthocyanin biosynthesis provide diverse flower colour intensities and patterning in Cymbidium orchid. Planta 2014, 240, 983–1002. [Google Scholar] [CrossRef]
- Zhou, Z.; Ying, Z.; Wu, Z.; Yang, Y.; Fu, S.; Xu, W.; Yao, L.; Zeng, A.; Huang, J.; Lan, S.; et al. Anthocyanin genes involved in the flower coloration mechanisms of Cymbidium kanran. Front. Plant Sci. 2021, 12, 737815. [Google Scholar] [CrossRef]
- Lotkowska, M.E.; Tohge, T.; Fernie, A.R.; Xue, G.P.; Balazadeh, S.; Mueller-Roeber, B. The Arabidopsis Transcription factor MYB112 promotes anthocyanin formation during salinity and under high light stress. Plant Physiol. 2015, 169, 1862–1880. [Google Scholar] [CrossRef] [PubMed]
- Xu, Z.S.; Yang, Q.Q.; Feng, K.; Yu, X.; Xiong, A.S. DcMYB113, a root-specific R2R3-MYB, conditions anthocyanin biosynthesis and modification in carrot. Plant Biotechnol. J. 2020, 18, 1585–1597. [Google Scholar] [CrossRef] [PubMed]
- Li, L.; He, Y.; Ge, H.; Liu, Y.; Chen, H. Functional characterization of SmMYB86, a negative regulator of anthocyanin biosynthesis in eggplant (Solanum melongena L.). Plant Sci. 2021, 302, 110696. [Google Scholar] [CrossRef] [PubMed]
- Wu, Y.; Wen, J.; Xia, Y.; Zhang, L.; Du, H. Evolution and functional diversification of R2R3-MYB transcription factors in plants. Hortic. Res. 2022, 9, uhac058. [Google Scholar] [CrossRef] [PubMed]
- Zhong, C.; Tang, Y.; Pang, B.; Li, X.; Yang, Y.; Deng, J.; Feng, C.; Li, L.; Ren, G.; Wang, Y.; et al. The R2R3-MYB transcription factor GhMYB1a regulates flavonol and anthocyanin accumulation in Gerbera hybrida. Hortic. Res. 2020, 7, 78. [Google Scholar] [CrossRef]
- Ramsay, N.A.; Glover, B.J. MYB-bHLH-WD40 protein complex and the evolution of cellular diversity. Trends Plant Sci. 2005, 10, 63–70. [Google Scholar] [CrossRef]
- Schaart, J.G.; Dubos, C.; Romero De La Fuente, I.; van Houwelingen, A.; de Vos, R.C.H.; Jonker, H.H.; Xu, W.; Routaboul, J.M.; Lepiniec, L.; Bovy, A.G. Identification and characterization of MYB-bHLH-WD40 regulatory complexes controlling proanthocyanidin biosynthesis in strawberry (Fragaria x ananassa) fruits. New Phytol. 2013, 197, 454–467. [Google Scholar] [CrossRef]
- Li, P.; Chen, B.; Zhang, G.; Chen, L.; Dong, Q.; Wen, J.; Mysore, K.S.; Zhao, J. Regulation of anthocyanin and proanthocyanidin biosynthesis by Medicago truncatula bHLH transcription factor MtTT8. New Phytol. 2016, 210, 905–921. [Google Scholar] [CrossRef]
- Li, Y.; Shan, X.; Gao, R.; Han, T.; Zhang, J.; Wang, Y.; Kimani, S.; Wang, L.; Gao, X. MYB repressors and MBW activation complex collaborate to fine-tune flower coloration in Freesia hybrida. Commun. Biol. 2020, 3, 396. [Google Scholar] [CrossRef]
- Yu, C.; Huang, J.; Wu, Q.; Zhang, C.; Li, X.L.; Xu, X.; Feng, S.; Zhan, X.; Chen, Z.; Wang, H.; et al. Role of female-predominant MYB39-bHLH13 complex in sexually dimorphic accumulation of taxol in Taxus media. Hortic. Res. 2022, 9, uhac062. [Google Scholar] [CrossRef]
- Li, B.J.; Zheng, B.Q.; Wang, J.Y.; Tsai, W.C.; Lu, H.C.; Zou, L.H.; Wan, X.; Zhang, D.Y.; Qiao, H.J.; Liu, Z.J.; et al. New insight into the molecular mechanism of colour differentiation among floral segments in orchids. Commun. Biol. 2020, 3, 89. [Google Scholar] [CrossRef] [PubMed]
- Liu, Y.; Lin-Wang, K.; Espley, R.V.; Wang, L.; Yang, H.; Yu, B.; Dare, A.; Varkonyi-Gasic, E.; Wang, J.; Zhang, J.; et al. Functional diversification of the potato R2R3 MYB anthocyanin activators AN1, MYBA1, and MYB113 and their interaction with basic helix-loop-helix cofactors. J. Exp. Bot. 2016, 67, 2159–2176. [Google Scholar] [CrossRef] [PubMed]
- Li, C.; Qiu, J.; Yang, G.; Huang, S.; Yin, J. Isolation and characterization of a R2R3-MYB transcription factor gene related to anthocyanin biosynthesis in the spathes of Anthurium andraeanum (Hort.). Plant Cell Rep. 2016, 35, 2151–2165. [Google Scholar] [CrossRef] [PubMed]
- Yamagishi, M.; Toda, S.; Tasaki, K. The novel allele of the LhMYB12 gene is involved in splatter-type spot formation on the flower tepals of Asiatic hybrid lilies (Lilium spp.). New Phytol. 2014, 201, 1009–1020. [Google Scholar] [CrossRef]
- Allan, A.C.; Hellens, R.P.; Laing, W.A. MYB transcription factors that colour our fruit. Trends Plant Sci. 2008, 13, 99–102. [Google Scholar] [CrossRef]
- Stracke, R.; Werber, M.; Weisshaar, B. The R2R3-MYB gene family in Arabidopsis thaliana. Curr. Opin. Plant Biol. 2001, 4, 447–456. [Google Scholar] [CrossRef]
- Lin-Wang, K.; Bolitho, K.; Grafton, K.; Kortstee, A.; Karunairetnam, S.; McGhie, T.K.; Espley, R.V.; Allan, H. An R2R3 MYB transcription factor associated with regulation of the anthocyanin biosynthetic pathway in Rosaceae. BMC Plant Biol. 2010, 10, 50. [Google Scholar] [CrossRef] [PubMed]
- Cone, K.C.; Cocciolone, S.M.; Burr, F.A.; Burr, B. Maize anthocyanin regulatory gene pl is a duplicate of c1 that functions in the plant. Plant Cell 1993, 5, 1795–1805. [Google Scholar] [CrossRef]
- Chen, K.; Du, L.; Liu, H.; Liu, Y. A novel R2R3-MYB from grape hyacinth, MaMybA, which is different from MaAN2, confers intense and magenta anthocyanin pigmentation in tobacco. BMC Plant Biol. 2019, 19, 390. [Google Scholar] [CrossRef]
- Schwinn, K.E.; Ngo, H.; Kenel, F.; Brummell, D.A.; Albert, N.W.; McCallum, J.A.; Pither-Joyce, M.; Crowhurst, R.N.; Eady, C.; Davies, K.M. The onion (Allium cepa L.) R2R3-MYB gene MYB1 regulates anthocyanin Biosynthesis. Front. Plant Sci. 2016, 7, 1865. [Google Scholar] [CrossRef]
- Yamagishi, M.; Shimoyamada, Y.; Nakatsuka, T.; Masuda, K. Two R2R3-MYB genes, homologs of Petunia AN2, regulate anthocyanin biosyntheses in flower Tepals, tepal spots and leaves of asiatic hybrid lily. Plant Cell Physiol. 2010, 51, 463–474. [Google Scholar] [CrossRef]
- Yin, X.; Zhang, Y.; Zhang, L.; Wang, B.; Zhao, Y.; Irfan, M.; Chen, L.; Feng, Y. Regulation of MYB transcription factors of anthocyanin synthesis in lily flowers. Front. Plant Sci. 2021, 12, 761668. [Google Scholar] [CrossRef] [PubMed]
- Li, C.; Qiu, J.; Yang, G.; Huang, S.; Yin, J. Ectopic expression of the Anthurium andraeanum (Hort.) R2R3-MYB genes AaMYB4 and AaMYB5 enhance the flower color in transgenic tobacco. Plant Cell Tissue Organ Cult. PCTOC 2019, 139, 105–117. [Google Scholar] [CrossRef]
- Li, C.; Yu, W.; Xu, J.; Lu, X.; Liu, Y. Anthocyanin Biosynthesis Induced by MYB Transcription Factors in Plants. Int. J. Mol. Sci. 2022, 23, 11701. [Google Scholar] [CrossRef]
- Feng, S.; Wang, Y.; Yang, S.; Xu, Y.; Chen, X. Anthocyanin biosynthesis in pears is regulated by a R2R3-MYB transcription factor PyMYB10. Planta 2010, 232, 245–255. [Google Scholar] [CrossRef] [PubMed]
- Huang, W.; Khaldun, A.B.; Lv, H.; Du, L.; Zhang, C.; Wang, Y. Isolation and functional characterization of a R2R3-MYB regulator of the anthocyanin biosynthetic pathway from Epimedium sagittatum. Plant Cell Rep. 2016, 35, 883–894. [Google Scholar] [CrossRef] [PubMed]
- Yan, S.; Chen, N.; Huang, Z.; Li, D.; Zhi, J.; Yu, B.; Liu, X.; Cao, B.; Qiu, Z. Anthocyanin fruit encodes an R2R3-MYB transcription factor, SlAN2-like, activating the transcription of SlMYBATV to fine-tune anthocyanin content in tomato fruit. New Phytol. 2020, 225, 2048–2063. [Google Scholar] [CrossRef]
- Ji, X.; Ren, J.; Zhang, Y.; Lang, S.; Wang, D.; Song, X. Integrated analysis of the metabolome and transcriptome on anthocyanin biosynthesis in four developmental stages of Cerasus humilis peel coloration. Int. J. Mol. Sci. 2021, 22, 11880. [Google Scholar] [CrossRef]
- Yamagishi, M.; Ihara, H.; Arakawa, K.; Toda, S.; Suzuki, K. The origin of the LhMYB12 gene, which regulates anthocyanin pigmentation of tepals, in Oriental and Asiatic hybrid lilies (Lilium spp.). Sci. Hortic. 2014, 174, 119–125. [Google Scholar] [CrossRef]
- Dooner, H.K.; Robbins, T.P.; Jorgensen, R.A. Genetic and developmental control of anthocyanin biosynthesis. Annu. Rev. Genet. 1991, 25, 173–199. [Google Scholar] [CrossRef]
- Feng, C.Y.; Li, S.S.; Yin, D.D.; Zhang, H.J.; Tian, D.K.; Wu, Q.; Wang, L.J.; Su, S.; Wang, L.S. Rapid determination of flavonoids in plumules of sacred lotus cultivars and assessment of their antioxidant activities. Ind. Crop. Prod. 2016, 87, 96–104. [Google Scholar] [CrossRef]
- Sparkes, I.A.; Runions, J.; Kearns, A.; Hawes, C. Rapid, transient expression of fluorescent fusion proteins in tobacco plants and generation of stably transformed plants. Nat. Protoc. 2006, 1, 2019–2025. [Google Scholar] [CrossRef] [PubMed]
- Livak, K.J.; Schmittgen, T.D. Analysis of relative gene expression data using real-time quantitative PCR and the 2(-Delta Delta C(T)) Method. Methods 2001, 25, 402–408. [Google Scholar] [CrossRef] [PubMed]
- Nakatsuka, T.; Haruta, K.S.; Pitaksutheepong, C.; Abe, Y.; Kakizaki, Y.; Yamamoto, K.; Shimada, N.; Yamamura, S.; Nishihara, M. Identification and characterization of R2R3-MYB and bHLH transcription factors regulating anthocyanin biosynthesis in gentian flowers. Plant Cell Physiol. 2008, 49, 1818–1829. [Google Scholar] [CrossRef] [PubMed]
- Yin, X.R.; Allan, A.C.; Chen, K.S.; Ferguson, I.B. Kiwifruit EIL and ERF genes involved in regulating fruit ripening. Plant Physiol. 2010, 153, 1280–1292. [Google Scholar] [CrossRef] [PubMed]
Disclaimer/Publisher’s Note: The statements, opinions and data contained in all publications are solely those of the individual author(s) and contributor(s) and not of MDPI and/or the editor(s). MDPI and/or the editor(s) disclaim responsibility for any injury to people or property resulting from any ideas, methods, instructions or products referred to in the content. |
© 2023 by the authors. Licensee MDPI, Basel, Switzerland. This article is an open access article distributed under the terms and conditions of the Creative Commons Attribution (CC BY) license (https://creativecommons.org/licenses/by/4.0/).