Effects of Dietary Cholesterol Regulation on Spermatogenesis of Gobiocypris rarus Rare Minnow
Abstract
1. Introduction
2. Results
2.1. Changes in Visceral Lipid Deposition and Biological Indicators
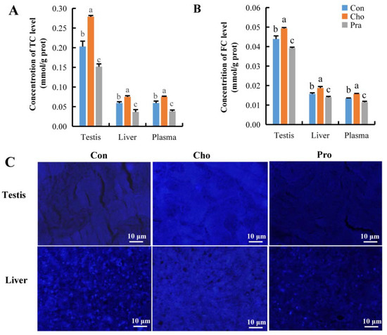
2.2. Changes in Cholesterol Levels and Distribution
2.3. Changes in Testicular Hormone Levels and Developmental Status
2.4. Changes in the Expression of Genes Related to Sex Hormone Synthesis
2.5. Changes in Sperm Cell Membrane and Fertilization Ability
3. Discussion
4. Materials and Methods
4.1. Feed Preparation and Experimental Fish Rearing
4.2. Sample Collection
4.3. Cholesterol Detection
4.4. Measurement of Sex Hormone Levels
4.5. Paraffin Sectioning
4.6. Detection of Gene Expression Related to Sex Hormone Synthesis
4.7. Observation with Scanning Electron Microscope
4.8. Detection of Cell Membrane Fluidity
4.9. Detection of Fertilization Ability
4.10. Data Analysis
Author Contributions
Funding
Institutional Review Board Statement
Informed Consent Statement
Data Availability Statement
Conflicts of Interest
References
- Kim, N.; Nakamura, H.; Masaki, H.; Kumasawa, K.; Hirano, K.-I.; Kimura, T. Effect of lipid metabolism on male fertility. Biochem. Biophys. Res. Commun. 2017, 485, 686–692. [Google Scholar] [CrossRef] [PubMed]
- Wassenaar, P.N.H.; Legler, J. Systematic review and meta-analysis of early life exposure to di (2-ethylhexyl) phthalate and obesity related outcomes in rodents. Chemosphere 2017, 188, 174–181. [Google Scholar] [CrossRef]
- Róg, T.; Pasenkiewicz-Gierula, M.; Vattulainen, I.; Karttunen, M. Ordering effects of cholesterol and its analogues. Biochim. Et Biophys. Acta (BBA)-Biomembr. 2009, 1788, 97–121. [Google Scholar] [CrossRef] [PubMed]
- Saez, F.; Ouvrier, A.; Drevet, J.R. Epididymis cholesterol homeostasis and sperm fertilizing ability. Asian J. Androl. 2011, 13, 11–17. [Google Scholar] [CrossRef]
- Maqdasy, S.; Baptissart, M.; Vega, A.; Baron, S.; Lobaccaro, J.-M.A.; Volle, D.H. Cholesterol and male fertility: What about orphans and adopted? Mol. Cell. Endocrinol. 2013, 368, 30–46. [Google Scholar] [CrossRef] [PubMed]
- Pinkwart, K.; Schneider, F.; Lukoseviciute, M.; Sauka-Spengler, T.; Lyman, E.; Eggeling, C.; Sezgin, E. Nanoscale dynamics of cholesterol in the cell membrane. J. Biol. Chem. 2019, 294, 12599–12609. [Google Scholar] [CrossRef] [PubMed]
- Liu, C.-Y.; Chou, Y.-C.; Lin, S.-H.; Wu, S.-T.; Cha, T.-L.; Chen, H.-I.; Tsao, C.-W. Serum lipid profiles are associated with semen quality. Asian J. Androl. 2017, 19, 633. [Google Scholar]
- Schisterman, E.F.; Mumford, S.L.; Chen, Z.; Browne, R.W.; Boyd Barr, D.; Kim, S.; Buck Louis, G.M. Lipid concentrations and semen quality: The LIFE study. Andrology 2014, 2, 408–415. [Google Scholar] [CrossRef]
- Palmer, M.A.; Blakeborough, L.; Harries, M.; Haslam, I.S. Cholesterol homeostasis: Links to hair follicle biology and hair disorders. Exp. Dermatol. 2020, 29, 299–311. [Google Scholar] [CrossRef]
- Deng, J.; Mai, K.; Ai, Q.; Zhang, W.; Wang, X.; Tan, B.; Xu, W.; Liufu, Z.; Ma, H. Interactive effects of dietary cholesterol and protein sources on growth performance and cholesterol metabolism of Japanese flounder (Paralichthys olivaceus). Aquac. Nutr. 2010, 16, 419–429. [Google Scholar] [CrossRef]
- Makhsida, N.; Shah, J.; Yan, G.; Fisch, H.; Shabsigh, R. Hypogonadism and metabolic syndrome: Implications for testosterone therapy. J. Urol. 2005, 174, 827–834. [Google Scholar] [CrossRef] [PubMed]
- Dangas, G.; Smith, D.A.; Unger, A.H.; Shao, J.H.; Meraj, P.; Fier, C.; Cohen, A.M.; Fallon, J.T.; Badimon, J.J.; Ambrose, J.A. Pravastatin: An antithrombotic effect independent of the cholesterol-lowering effect. Thromb. Haemost. 2000, 83, 688–692. [Google Scholar] [PubMed]
- Cai, Z.; Xi, H.; Pan, Y.; Jiang, X.; Chen, L.; Cai, Y.; Zhu, K.; Chen, C.; Xu, X.; Chen, M. Effect of testosterone deficiency on cholesterol metabolism in pigs fed a high-fat and high-cholesterol diet. Lipids Health Dis. 2015, 14, 18. [Google Scholar] [CrossRef] [PubMed]
- Borg, B. Androgens in teleost fishes. Comp. Biochem. Physiol. C: Pharmacol., Toxicol. Endocrinol. 1994, 109, 219–245. [Google Scholar] [CrossRef]
- O’Donnell, L.; McLachlan, R.; Wreford, N.; Robertson, D. Testosterone promotes the conversion of round spermatids between stages VII and VIII of the rat spermatogenic cycle. Endocrinology 1994, 135, 2608–2614. [Google Scholar] [CrossRef]
- Meistrich, M.; Hughes, T.; Bruce, W. Alteration of epididymal sperm transport and maturation in mice by oestrogen and testosterone. Nature 1975, 258, 145–147. [Google Scholar] [CrossRef]
- Diamanti-Kandarakis, E.; Bourguignon, J.-P.; Giudice, L.C.; Hauser, R.; Prins, G.S.; Soto, A.M.; Zoeller, R.T.; Gore, A.C. Endocrine-disrupting chemicals: An Endocrine Society scientific statement. Endocr. Rev. 2009, 30, 293–342. [Google Scholar] [CrossRef]
- Sun, M.; Cao, X.; Wu, Y.; Shen, L.; Wei, G. Prenatal exposure to endocrine-disrupting chemicals and thyroid function in neonates: A systematic review and meta-analysis. Ecotoxicol. Environ. Saf. 2022, 231, 113215. [Google Scholar] [CrossRef]
- Söffker, M.; Tyler, C.R. Endocrine disrupting chemicals and sexual behaviors in fish—A critical review on effects and possible consequences. Crit. Rev. Toxicol. 2012, 42, 653–668. [Google Scholar] [CrossRef]
- Carnevali, O.; Santangeli, S.; Forner-Piquer, I.; Basili, D.; Maradonna, F. Endocrine-disrupting chemicals in aquatic environment: What are the risks for fish gametes? Fish Physiol. Biochem. 2018, 44, 1561–1576. [Google Scholar] [CrossRef]
- Yu, M.; Zhang, X.; Guo, L.; Tian, H.; Wang, W.; Ru, S. Anti-estrogenic effect of semicarbazide in female zebrafish (Danio rerio) and its potential mechanisms. Aquat. Toxicol. 2016, 170, 262–270. [Google Scholar] [CrossRef] [PubMed]
- Loughery, J.R.; Kidd, K.A.; Mercer, A.; Martyniuk, C.J. Part B: Morphometric and transcriptomic responses to sub-chronic exposure to the polycyclic aromatic hydrocarbon phenanthrene in the fathead minnow (Pimephales promelas). Aquat. Toxicol. 2018, 199, 77–89. [Google Scholar] [CrossRef] [PubMed]
- Gao, Z.; Liu, S.; Tan, L.; Gao, X.; Fan, W.; Ding, C.; Li, M.; Tang, Z.; Shi, X.; Luo, Y. Testicular toxicity of bisphenol compounds: Homeostasis disruption of cholesterol/testosterone via PPARα activation. Sci. Total Environ. 2022, 836, 155628. [Google Scholar] [CrossRef] [PubMed]
- Asuthkar, S.; Demirkhanyan, L.; Sun, X.; Elustondo, P.A.; Krishnan, V.; Baskaran, P.; Velpula, K.K.; Thyagarajan, B.; Pavlov, E.V.; Zakharian, E. The TRPM8 protein is a testosterone receptor: II. Functional evidence for an ionotropic effect of testosterone on TRPM8. J. Biol. Chem. 2015, 290, 2670–2688. [Google Scholar] [CrossRef] [PubMed]
- Gennotte, V.; Akonkwa, B.; Mélard, C.; Denoël, M.; Cornil, C.A.; Rougeot, C. Do sex reversal procedures differentially affect agonistic behaviors and sex steroid levels depending on the sexual genotype in Nile tilapia? J. Exp. Zool. Part A Ecol. Integr. Physiol. 2017, 327, 153–162. [Google Scholar] [CrossRef]
- Thitiphuree, T.; Nagasawa, K.; Osada, M. Molecular identification of steroidogenesis-related genes in scallops and their potential roles in gametogenesis. J. Steroid Biochem. Mol. Biol. 2019, 186, 22–33. [Google Scholar] [CrossRef]
- Bauer, M.; Bridgham, J.; Langenau, D.; Johnson, A.; Goetz, F. Conservation of steroidogenic acute regulatory (StAR) protein structure and expression in vertebrates. Mol. Cell. Endocrinol. 2000, 168, 119–125. [Google Scholar] [CrossRef]
- Yu, X.; Wu, L.; Xie, L.; Yang, S.; Charkraborty, T.; Shi, H.; Wang, D.; Zhou, L. Characterization of two paralogous StAR genes in a teleost, Nile tilapia (Oreochromis niloticus). Mol. Cell. Endocrinol. 2014, 392, 152–162. [Google Scholar] [CrossRef]
- Guengerich, F.P. Cytochrome P450 research and the journal of biological chemistry. J. Biol. Chem. 2019, 294, 1671–1680. [Google Scholar] [CrossRef]
- Burris-Hiday, S.D.; Scott, E.E. Steroidogenic cytochrome P450 17A1 structure and function. Mol. Cell. Endocrinol. 2021, 528, 111261. [Google Scholar] [CrossRef] [PubMed]
- Cheshenko, K.; Pakdel, F.; Segner, H.; Kah, O.; Eggen, R.I. Interference of endocrine disrupting chemicals with aromatase CYP19 expression or activity, and consequences for reproduction of teleost fish. Gen. Comp. Endocrinol. 2008, 155, 31–62. [Google Scholar] [CrossRef] [PubMed]
- Marchais-Oberwinkler, S.; Henn, C.; Möller, G.; Klein, T.; Negri, M.; Oster, A.; Spadaro, A.; Werth, R.; Wetzel, M.; Xu, K. 17β-Hydroxysteroid dehydrogenases (17β-HSDs) as therapeutic targets: Protein structures, functions, and recent progress in inhibitor development. J. Steroid Biochem. Mol. Biol. 2011, 125, 66–82. [Google Scholar] [CrossRef]
- Mohler, M.L.; Narayanan, R.; He, Y.; Miller, D.D.; Dalton, J.T. Hydroxysteroid dehydrogenase (17β-HSD3, 17β-HSD5, and 3α-HSD3) inhibitors: Extragonadal regulation of intracellular sex steroid hormone levels. Recent Pat. Endocr. Metab. Immune Drug Discov. 2007, 1, 103–118. [Google Scholar] [CrossRef]
- Zhou, L.; Li, M.; Wang, D. Role of sex steroids in fish sex determination and differentiation as revealed by gene editing. Gen. Comp. Endocrinol. 2021, 313, 113893. [Google Scholar] [CrossRef]
- Rajakumar, A.; Senthilkumaran, B. Molecular cloning and expression analysis of 17β-hydroxysteroid dehydrogenase 1 and 12 during gonadal development, recrudescence and after in vivo hCG induction in catfish, Clarias batrachus. Steroids 2014, 92, 81–89. [Google Scholar] [CrossRef]
- Zhai, H.-n.; Zhou, J.; Cai, Z.-h. Cloning, characterization, and expression analysis of a putative 17 beta-hydroxysteroid dehydrogenase 11 in the abalone, Haliotis diversicolor supertexta. J. Steroid Biochem. Mol. Biol. 2012, 130, 57–63. [Google Scholar] [CrossRef]
- Zhou, J.; Gao, Y.-F.; Li, L.; Zhai, H.-N.; Tan, S.-J.; Cai, Z.-H. Identification and functional characterization of a putative 17β-hydroxysteroid dehydrogenase 12 in abalone (Haliotis diversicolor supertexta). Mol. Cell. Biochem. 2011, 354, 123–133. [Google Scholar] [CrossRef]
- Amelar, R.D.; Dubin, L.; Schoenfeld, C. Sperm motility. Fertil. Steril. 1980, 34, 197–215. [Google Scholar]
- Mocé, E.; Blanch, E.; Tomás, C.; Graham, J.K. Use of cholesterol in sperm cryopreservation: Present moment and perspectives to future. Reprod. Domest. Anim. 2010, 45, 57–66. [Google Scholar] [CrossRef]
- Aurich, C. Factors affecting the plasma membrane function of cooled-stored stallion spermatozoa. Anim. Reprod. Sci. 2005, 89, 65–75. [Google Scholar] [CrossRef] [PubMed]





| Feed Ingredients | The Proportion of Each Ingredient (%) | ||
|---|---|---|---|
| Con | Cho | Pra | |
| Fish meal | 10 | 10 | 10 |
| Soybean meal | 18 | 18 | 18 |
| Cottonseed meal | 18 | 18 | 18 |
| Tapioca flour | 5 | 5 | 5 |
| Soybean oil | 4 | 4 | 4 |
| Premix a | 4.1 | 4.1 | 4.1 |
| Lecithin oil | 1 | 1 | 1 |
| Methionine | 0.1 | 0.1 | 0.1 |
| Flour | 39.8 | 36.8 | 39.795 |
| Experimental additive | 0 | 3 | 0.005 |
| Total | 100 | 100 | 100 |
| Gene Name | Primer Name | Primer Sequence 5′ to 3′ |
|---|---|---|
| actb | F | GTCCGTGACATCAAAGAG |
| R | ACCGCAAGATTCCATAC | |
| ef1a | F | ACAAATGCGGTGGAATCG |
| R | TCAAACTTCCAGAGAGCGATA | |
| star | F | ACAAATGCGGTGGAATCG |
| R | TCAAACTTCCAGAGAGCGATA | |
| cyp11a1 | F | AGGAGCCCCGAAGGAAAC |
| R | ACGACCCATAGCGTACAGACC | |
| cyp17a1 | F | CTCCCCTCATTGCCTATCAT |
| R | TGGGTTTCAGTCAACATCTCAC | |
| cyp19a1a | F | CAGTGTGTTTTGGAGATGGT |
| R | CTGGACAGATGTGAGTGCTT | |
| hsd3b | F | AGTGGTGCTGGCATTGG |
| R | TGCTCCTTTACAGGCTCTTC | |
| hsd11b2 | F | GTTTGGCATCATACGGGGC |
| R | TGGGGTTGAGGAGAGAGGAGT |
Disclaimer/Publisher’s Note: The statements, opinions and data contained in all publications are solely those of the individual author(s) and contributor(s) and not of MDPI and/or the editor(s). MDPI and/or the editor(s) disclaim responsibility for any injury to people or property resulting from any ideas, methods, instructions or products referred to in the content. |
© 2023 by the authors. Licensee MDPI, Basel, Switzerland. This article is an open access article distributed under the terms and conditions of the Creative Commons Attribution (CC BY) license (https://creativecommons.org/licenses/by/4.0/).
Share and Cite
Ye, L.; Zhu, M.; Ju, J.; Yang, H. Effects of Dietary Cholesterol Regulation on Spermatogenesis of Gobiocypris rarus Rare Minnow. Int. J. Mol. Sci. 2023, 24, 7492. https://doi.org/10.3390/ijms24087492
Ye L, Zhu M, Ju J, Yang H. Effects of Dietary Cholesterol Regulation on Spermatogenesis of Gobiocypris rarus Rare Minnow. International Journal of Molecular Sciences. 2023; 24(8):7492. https://doi.org/10.3390/ijms24087492
Chicago/Turabian StyleYe, Lv, Mingzhen Zhu, Jian Ju, and Hui Yang. 2023. "Effects of Dietary Cholesterol Regulation on Spermatogenesis of Gobiocypris rarus Rare Minnow" International Journal of Molecular Sciences 24, no. 8: 7492. https://doi.org/10.3390/ijms24087492
APA StyleYe, L., Zhu, M., Ju, J., & Yang, H. (2023). Effects of Dietary Cholesterol Regulation on Spermatogenesis of Gobiocypris rarus Rare Minnow. International Journal of Molecular Sciences, 24(8), 7492. https://doi.org/10.3390/ijms24087492

