Induction of Angiogenesis by Genetically Modified Human Umbilical Cord Blood Mononuclear Cells
Abstract
1. Introduction
2. Results
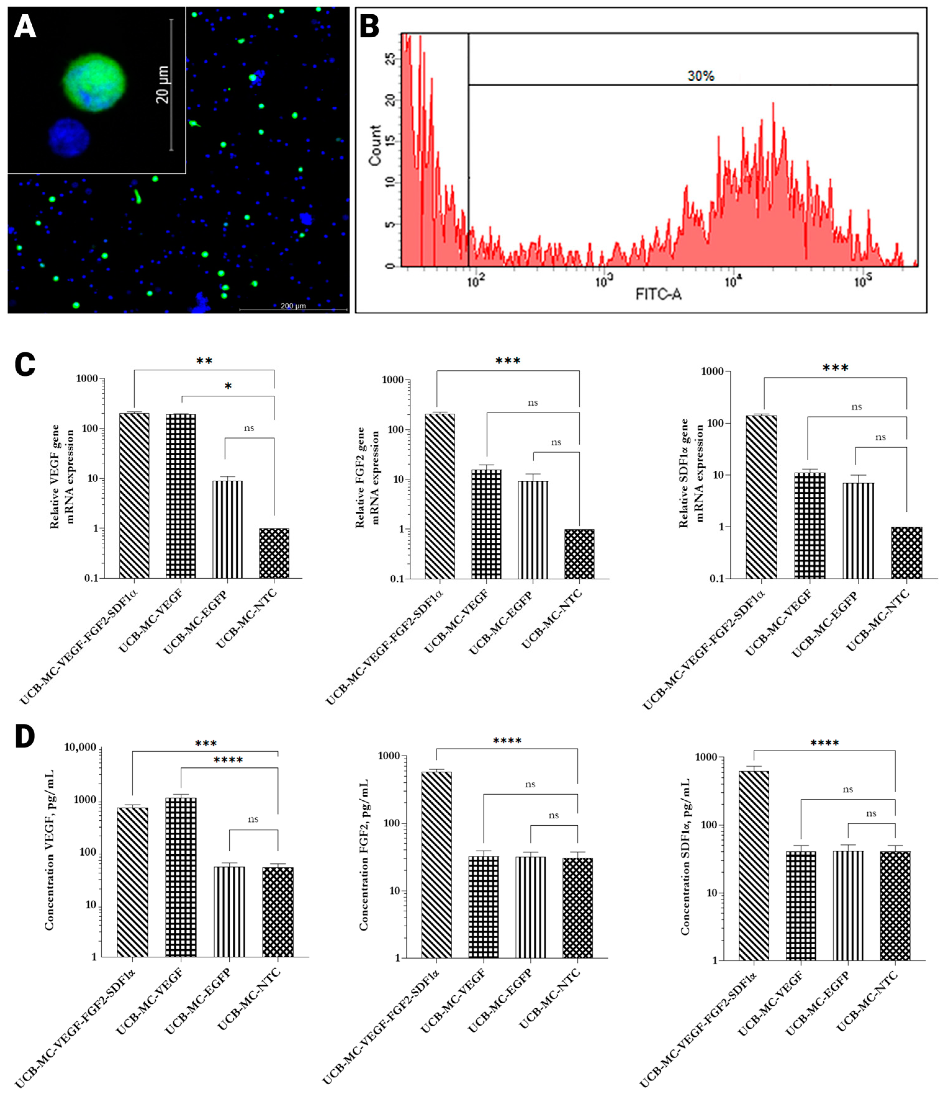
2.1. Characterization of Isolated Human UCB-MCs
2.2. Transduction of UC-MCs with Recombinant Adenoviruses Increased Transgene Expression
2.3. Genetically Modified hUCB-MCs Produce a Broad Range of Cytokines, Chemokines, and Growth Factors
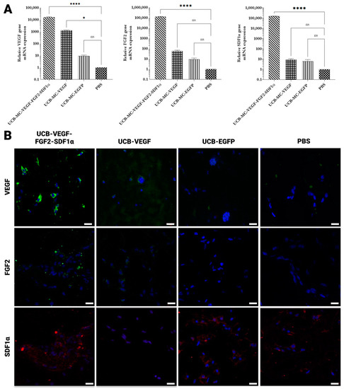
2.4. Transplantation of Genetically Modified Cells Promotes Angiogenesis In Vivo
3. Discussion
4. Materials and Methods
4.1. Obtaining Recombinant Adenovirus Ad-SDF1α
4.2. The Production of Recombinant Adenoviruses
4.3. UCB-MC Isolation and Characterization
4.4. Analysis of Adenoviral Transduction of hUCB-MCs
4.5. Total RNA Extraction and RT-qPCR
4.6. Analysis of Cytokines and Chemokines
4.7. In Vivo Experiments
4.8. Analysis of Hemoglobin Concentration
4.9. Histological Analysis
4.10. Statistical Analysis
5. Conclusions
Supplementary Materials
Author Contributions
Funding
Institutional Review Board Statement
Informed Consent Statement
Data Availability Statement
Conflicts of Interest
References
- Rodriguez, A.E.; Pavlovsky, H.; Del Pozo, J.F. Understanding the Outcome of Randomized Trials with Drug-Eluting Stents and Coronary Artery Bypass Graft in Patients with Multivessel Disease: A Review of a 25-Year Journey. Clin. Med. Insights Cardiol. 2016, 10, 195–199. [Google Scholar] [CrossRef] [PubMed]
- Kuwano, M.; Fukushi, J.; Okamoto, M.; Nishie, A.; Goto, H.; Ishibashi, T.; Ono, M. Angiogenesis factors. Intern. Med. 2001, 40, 565–572. [Google Scholar] [CrossRef] [PubMed]
- Ripa, R.S.; Wang, Y.; Jørgensen, E.; Johnsen, H.E.; Hesse, B.; Kastrup, J. Intramyocardial injection of vascular endothelial growth factor-A165 plasmid followed by granulocyte-colony stimulating factor to induce angiogenesis in patients with severe chronic ischaemic heart disease. Eur. Heart J. 2006, 27, 1785–1792. [Google Scholar] [CrossRef]
- Rissanen, T.T.; Ylä-Herttuala, S. Current status of cardiovascular gene therapy. Mol. Ther. 2007, 15, 1233–1247. [Google Scholar] [CrossRef]
- Lee, E.J.; Park, H.W.; Jeon, H.J.; Kim, H.S.; Chang, M.S. Potentiated Therapeutic Angiogenesis by Primed Human Mesenchymal Stem Cells in a Mouse Model of Hindlimb Ischemia; Future Medicine Ltd.: London, UK, 2013; Volume 8. [Google Scholar] [CrossRef]
- Boyle, A.J.; McNiece, I.K.; Hare, J.M. Mesenchymal stem cell therapy for cardiac repair. Stem Cells Myocard. Regen. 2010, 660, 65–84. [Google Scholar]
- Markosyan, V.; Safiullov, Z.; Izmailov, A.; Fadeev, F.; Sokolov, M.; Kuznetsov, M.; Trofimov, D.; Kim, E.; Kundakchyan, G.; Gibadullin, A.; et al. Preventive Triple Gene Therapy Reduces the Negative Consequences of Ischemia-Induced Brain Injury after Modelling Stroke in a Rat. Int. J. Mol. Sci. 2020, 21, 6858. [Google Scholar] [CrossRef] [PubMed]
- Urashima, M.; Hoshi, Y.; Shishikura, A.; Kamijo, M.; Kato, Y.; Akatsuka, J.; Maekawa, K. Umbilical cord blood as a rich source of immature hematopoietic stem cells. Pediatr. Int. 1994, 36, 649–655. [Google Scholar] [CrossRef]
- Harris, D.T.; Rogers, I. Umbilical cord blood: A unique source of pluripotent stem cells for regenerative medicine. Curr. Stem Cell Res. Ther. 2007, 2, 301–309. [Google Scholar] [CrossRef]
- Divya, M.S.; Roshin, G.E.; Divya, T.S.; Rasheed, V.A.; Santhoshkumar, T.R.; Elizabeth, K.E.; James, J.; Pillai, R.M. Umbilical cord blood-derived mesenchymal stem cells consist of a unique population of progenitors co-expressing mesenchymal stem cell and neuronal markers capable of instantaneous neuronal differentiation. Stem Cell Res. Ther. 2012, 3, 57. [Google Scholar] [CrossRef]
- Kögler, G.; Sensken, S.; Airey, J.A.; Trapp, T.; Müschen, M.; Feldhahn, N.; Liedtke, S.; Sorg, R.V.; Fischer, J.; Rosenbaum, C.; et al. A new human somatic stem cell from placental cord blood with intrinsic pluripotent differentiation potential. J. Exp. Med. 2004, 200, 123–135. [Google Scholar] [CrossRef]
- Gluckman, E. Ten years of cord blood transplantation: From bench to bedside. Br. J. Haematol. 2009, 147, 192–199. [Google Scholar] [CrossRef] [PubMed]
- Pimentel-Coelho, P.M.; Rosado-de Castro, P.H.; Da Fonseca, L.M.B.; Mendez-Otero, R. Umbilical cord blood mononuclear cell transplantation for neonatal hypoxic-ischemic encephalopathy. Pediatr. Res. 2012, 71, 464–473. [Google Scholar] [CrossRef] [PubMed]
- Goldstein, G.; Toren, A.; Nagler, A. Transplantation and other uses of human umbilical cord blood and stem cells. Curr. Pharm. Des. 2007, 13, 1363–1373. [Google Scholar] [CrossRef]
- Balassa, K.; Rocha, V. Anticancer cellular immunotherapies derived from umbilical cord blood. Expert Opin. Biol. Ther. 2018, 18, 121–134. [Google Scholar] [CrossRef]
- Rocha, V.; Labopin, M.; Sanz, G.; Arcese, W.; Schwerdtfeger, R.; Bosi, A.; Jacobsen, N.; Ruutu, T.; de Lima, M.; Finke, J.; et al. Transplants of umbilical-cord blood or bone marrow from unrelated donors in adults with acute leukemia. N. Engl. J. Med. 2004, 351, 2276–2285. [Google Scholar] [CrossRef]
- Wagner, J.E.; Rosenthal, J.; Sweetman, R.; Shu, X.O.; Davies, S.M.; Ramsay, N.K.; McGlave, P.B.; Sender, L.; Cairo, M.S. Successful transplantation of HLA-matched and HLA-mismatched umbilical cord blood from unrelated donors: Analysis of engraftment and acute graft-versus-host disease. Blood 1996, 88, 795–802. [Google Scholar] [CrossRef] [PubMed]
- Arien-Zakay, H.; Lecht, S.; Bercu, M.M.; Tabakman, R.; Kohen, R.; Galski, H.; Nagler, A.; Lazarovici, P. Neuroprotection by cord blood neural progenitors involves antioxidants, neurotrophic and angiogenic factors. Exp. Neurol. 2009, 216, 83–94. [Google Scholar] [CrossRef]
- Bachstetter, A.D.; Pabon, M.M.; Cole, M.J.; Hudson, C.E.; Sanberg, P.R.; Willing, A.E.; Bickford, P.C.; Gemma, C. Peripheral injection of human umbilical cord blood stimulates neurogenesis in the aged rat brain. BMC Neurosci. 2008, 9, 22. [Google Scholar] [CrossRef]
- Dasari, V.R.; Spomar, D.G.; Li, L.; Gujrati, M.; Rao, J.S.; Dinh, D.H. Umbilical cord blood stem cell mediated downregulation of fas improves functional recovery of rats after spinal cord injury. Neurochem. Res. 2008, 33, 134–149. [Google Scholar] [CrossRef]
- Schira, J.; Gasis, M.; Estrada, V.; Hendricks, M.; Schmitz, C.; Trapp, T.; Kruse, F.; Kögler, G.; Wernet, P.; Hartung, H.P.; et al. Significant clinical, neuropathological and behavioural recovery from acute spinal cord trauma by transplantation of a welldefined somatic stem cell from human umbilical cord blood. Brain 2012, 135, 431–446. [Google Scholar] [CrossRef]
- Xiao, J.; Nan, Z.; Motooka, Y.; Low, W.C. Transplantation of a novel cell line population of umbilical cord blood stem cells ameliorates neurological deficits associated with ischemic brain injury. Stem Cells Dev. 2005, 14, 722–733. [Google Scholar] [CrossRef]
- Ikeda, Y.; Fukuda, N.; Wada, M.; Matsumoto, T.; Satomi, A.; Yokoyama, S.I.; Saito, S.; Matsumoto, K.; Kanmatsuse, K.; Mugishima, H. Development of angiogenic cell and gene therapy by transplantation of umbilical cord blood with vascular endothelial growth factor gene. Hypertens. Res. 2004, 27, 119–128. [Google Scholar] [CrossRef]
- Chen, H.K.; Hung, H.F.; Shyu, K.G.; Wang, B.W.; Sheu, J.R.; Liang, Y.J.; Chang, C.C.; Kuan, P. Combined cord blood stem cells and gene therapy enhances angiogenesis and improves cardiac performance in mouse after acute myocardial infarction. Eur. J. Clin. Investig. 2005, 35, 677–686. [Google Scholar] [CrossRef]
- Islamov, R.R.; Sokolov, M.E.; Bashirov, F.V.; Fadeev, F.O.; Shmarov, M.M.; Naroditskiy, B.S.; Povysheva, T.V.; Shaymardanova, G.F.; Yakupov, R.A.; Chelyshev, Y.A.; et al. A pilot study of cell-mediated gene therapy for spinal cord injury in mini pigs. Neurosci. Lett. 2017, 644, 67–75. [Google Scholar] [CrossRef]
- Izmailov, A.A.; Povysheva, T.V.; Bashirov, F.V.; Sokolov, M.E.; Fadeev, F.O.; Garifulin, R.R.; Naroditsky, B.S.; Logunov, D.Y.; Salafutdinov, I.I.; Chelyshev, Y.A.; et al. Spinal Cord Molecular and Cellular Changes Induced by Adenoviral Vector- and Cell-Mediated Triple Gene Therapy after Severe Contusion. Front. Pharmacol. 2017, 8, 813. [Google Scholar] [CrossRef]
- Sokolov, M.E.; Bashirov, F.V.; Markosyan, V.A.; Povysheva, T.V.; Fadeev, F.O.; Izmailov, A.A.; Kuztetsov, M.S.; Safiullov, Z.Z.; Shmarov, M.M.; Naroditskyi, B.S.; et al. Triple-Gene Therapy for Stroke: A Proof-of-Concept in Vivo Study in Rats. Front. Pharmacol. 2018, 9, 111. [Google Scholar] [CrossRef]
- Nowak-Sliwinska, P.; Alitalo, K.; Allen, E.; Anisimov, A.; Aplin, A.C.; Auerbach, R.; Augustin, H.G.; Bates, D.O.; van Beijnum, J.R.; Bender, R.H.F.; et al. Consensus guidelines for the use and interpretation of angiogenesis assays. Angiogenesis 2018, 21, 425–532. [Google Scholar] [CrossRef]
- Stryker, Z.I.; Rajabi, M.; Davis, P.J.; Mousa, S.A. Evaluation of angiogenesis assays. Biomedicines 2019, 7, 37. [Google Scholar] [CrossRef]
- Simons, M.; Alitalo, K.; Annex, B.H.; Augustin, H.G.; Beam, C.; Berk, B.C.; Dimmeler, S. State-of-the-art methods for evaluation of angiogenesis and tissue vascularization: A scientific statement from the American Heart Association. Circ. Res. 2015, 116, e99–e132. [Google Scholar] [CrossRef]
- Passaniti, A.; Taylor, R.; Pili, R.; Guo, Y.; Long, P.; Haney, J.; Pauly, R.; Grant, D.; Martin, G. A simple, quantitative method for assessing angiogenesis and antiangiogenic agents using reconstituted basement membrane, heparin, and fibroblast growth factor. Lab. Investig. 1992, 67, 519–528. [Google Scholar]
- Martin, S.; Murray, J.C. (Eds.) Angiogenesis Protocols, 2nd ed.; Methods in Molecular Biology; Springer: New York, NY, USA, 2009; Volume 467. [Google Scholar] [CrossRef]
- Norrby, K. In vivo models of angiogenesis. J. Cell. Mol. Med. 2006, 10, 588–612. [Google Scholar] [CrossRef] [PubMed]
- Kibbey, M.C.; Corcoran, M.L.; Wahl, L.M.; Kleinman, H.K. Laminin SIKVAV peptide-induced angiogenesis in vivo is potentiated by neutrophils. J. Cell. Physiol. 1994, 160, 185–193. [Google Scholar] [CrossRef] [PubMed]
- Salcedo, R.; Ponce, M.L.; Young, H.A.; Wasserman, K.; Ward, J.M.; Kleinman, H.K.; Oppenheim, J.J.; Murphy, W.J. Human endothelial cells express CCR2 and respond to MCP-1: Direct role of MCP-1 in angiogenesis and tumor progression. Blood 2000, 96, 34–40. [Google Scholar] [CrossRef] [PubMed]
- Johns, A. Disruption of estrogen receptor gene prevents 17 beta estradiol-induced angiogenesis in transgenic mice. Endocrinology 1996, 137, 4511–4513. [Google Scholar] [CrossRef] [PubMed]
- Ferber, S.; Tiram, G.; Satchi-Fainaro, R. Monitoring functionality and morphology of vasculature recruited by factors secreted by fast-growing tumor-generating cells. J. Vis. Exp. 2014, 93, 1–6. [Google Scholar] [CrossRef]
- Barkats, M.; Bilang-Bleuel, A.; Buc-Caron, M.H.; Castel-Barthe, M.N.; Corti, O.; Finiels, F.; Horellou, P.; Revah, F.; Sabate, O.; Mallet, J. Adenovirus in the brain: Recent advances of gene therapy for neurodegenerative diseases. Prog. Neurobiol. 1998, 55, 333–341. [Google Scholar] [CrossRef]
- Lee, C.S.; Bishop, E.S.; Zhang, R.; Yu, X.; Farina, E.M.; Yan, S.; Zhao, C.; Zheng, Z.; Shu, Y.; Wu, X.; et al. Adenovirus-Mediated Gene Delivery: Potential Applications for Gene and Cell-Based Therapies in the New Era of Personalized Medicine. Genes Dis. 2017, 4, 43–63. [Google Scholar] [CrossRef]
- Seggern, D.J.; Nemerow, G.R. Adenoviral Vectors For Protein Expression. In Gene Expr. Systems; Fernandez, J., Hoeffler, J.P., Eds.; Academic: London, UK, 1998; pp. 111–156. [Google Scholar] [CrossRef]
- MacKenzie, K.L.; Hackett, N.R.; Crystal, R.G.; Moore, M.A.S. Adenoviral vector–mediated gene transfer to primitive human hematopoietic progenitor cells: Assessment of transduction and toxicity in long-term culture. Blood 2000, 96, 100–108. [Google Scholar] [CrossRef]
- Adams, W.C.; Gujer, C.; McInerney, G.; Gall, J.G.D.; Petrovas, C.; Karlsson Hedestam, G.B.; Koup, R.A.; Loré, K. Adenovirus type-35 vectors block human CD4+ T-cell activation via CD46 ligation. Proc. Natl. Acad. Sci. USA 2011, 108, 7499–7504. [Google Scholar] [CrossRef]
- Loré, K.; Adams, W.C.; Havenga, M.J.E.; Precopio, M.L.; Holterman, L.; Goudsmit, J.; Koup, R.A. Myeloid and plasmacytoid dendritic cells are susceptible to recombinant adenovirus vectors and stimulate polyfunctional memory T cell responses. J. Immunol. 2007, 179, 1721–1729. [Google Scholar] [CrossRef]
- Liu, M.; Xie, S.; Zhou, J. Use of animal models for the imaging and quantification of angiogenesis. Exp. Anim. 2018, 67, 1–6. [Google Scholar] [CrossRef]
- Iyer, S.R.; Annex, B.H. Therapeutic Angiogenesis for Peripheral Artery Disease: Lessons Learned in Translational Science. JACC Basic Transl. Sci. 2017, 2, 503–512. [Google Scholar] [CrossRef]
- Gupta, R.; Tongers, J.; Losordo, D.W. Human studies of angiogenic gene therapy. Circ. Res. 2009, 105, 724–736. [Google Scholar] [CrossRef]
- Duffy, A.M.; Bouchier-Hayes, D.J.; Harmey, J.H. Vascular Endothelial Growth Factor (VEGF) and Its Role in Non-Endothelial Cells: Autocrine Signalling by VEGF. Madame Curie Bioscience Database [Internet]. Landes Bioscience. 2013. Available online: https://www.ncbi.nlm.nih.gov/books/NBK6482/ (accessed on 12 September 2022).
- Zentilin, L.; Tafuro, S.; Zacchigna, S.; Arsic, N.; Pattarini, L.; Sinigaglia, M.; Giacca, M. Bone marrow mononuclear cells are recruited to the sites of VEGF-induced neovascularization but are not incorporated into the newly formed vessels. Blood 2006, 107, 3546–3554. [Google Scholar] [CrossRef]
- Itoh, N. The Fgf families in humans, mice, and zebrafish: Their evolutional processes and roles in development, metabolism, and disease. Biol. Pharm. Bull. 2007, 30, 1819–1825. [Google Scholar] [CrossRef]
- Seghezzi, G.; Patel, S.; Ren, C.J.; Gualandris, A.; Pintucci, G.; Robbins, E.S.; Shapiro, R.L.; Galloway, A.C.; Rifkin, D.B.; Mignatti, P. Fibroblast growth factor-2 (FGF-2) induces vascular endothelial growth factor (VEGF) expression in the endothelial cells of forming capillaries: An autocrine mechanism contributing to angiogenesis. J. Cell Biol. 1998, 141, 1659–1673. [Google Scholar] [CrossRef]
- Jin, S.; Yang, C.; Huang, J.; Liu, L.; Zhang, Y.; Li, S.; Zhang, L.; Sun, Q.; Yang, P. Conditioned medium derived from FGF-2-modified GMSCs enhances migration and angiogenesis of human umbilical vein endothelial cells. Stem Cell Res. Ther. 2020, 11, 68. [Google Scholar] [CrossRef]
- Ho, T.K.; Shiwen, X.; Abraham, D.; Tsui, J.; Baker, D. Stromal-Cell-Derived Factor-1 (SDF-1)/CXCL12 as Potential Target of Therapeutic Angiogenesis in Critical Leg Ischaemia. Cardiol. Res. Pract. 2012, 2012, 143209. [Google Scholar] [CrossRef]
- Horuk, R. Chemokine receptors. Cytokine Growth Factor Rev. 2001, 12, 313–335. [Google Scholar] [CrossRef]
- Zernecke, A.; Schober, A.; Bot, I.; von Hundelshausen, P.; Liehn, E.A.; Möpps, B.; Mericskay, M.; Gierschik, P.; Biessen, E.A.; Weber, C. SDF-1alpha/CXCR4 axis is instrumental in neointimal hyperplasia and recruitment of smooth muscle progenitor cells. Circ. Res. 2005, 96, 784–791. [Google Scholar] [CrossRef]
- Salcedo, R.; Oppenheim, J.J. Role of chemokines in angiogenesis: CXCL12/SDF-1 and CXCR4 interaction, a key regulator of endothelial cell responses. Microcirculation 2003, 10, 359–370. [Google Scholar] [CrossRef] [PubMed]
- Kano, M.R.; Morishita, Y.; Iwata, C.; Iwasaka, S.; Watabe, T.; Ouchi, Y.; Miyazono, K.; Miyazawa, K. VEGF-A and FGF-2 synergistically promote neoangiogenesis through enhancement of endogenous PDGF-B-PDGFRbeta signaling. J. Cell Sci. 2005, 118, 3759–3768. [Google Scholar] [CrossRef] [PubMed]
- Hu, G.j.; Feng, Y.g.; Lu, W.p.; Li, H.t.; Xie, H.w.; Li, S.f. Effect of combined VEGF165/ SDF-1 gene therapy on vascular remodeling and blood perfusion in cerebral ischemia. J. Neurosurg. 2017, 127, 670–678. [Google Scholar] [CrossRef] [PubMed]
- Ljubimov, A.V. Growth Factor Synergy in Angiogenesis. In Retinal and Choroidal Angiogenesis; Penn, J.S., Ed.; Springer: Berlin/Heidelberg, Germany, 2008; pp. 289–310. [Google Scholar] [CrossRef]
- de Paula, E.V.; Flores-Nascimento, M.C.; Arruda, V.R.; Garcia, R.A.; Ramos, C.D.; Guillaumon, A.T.; Annichino-Bizzacchi, J.M. Dual gene transfer of fibroblast growth factor-2 and platelet derived growth factor-BB using plasmid deoxyribonucleic acid promotes effective angiogenesis and arteriogenesis in a rodent model of hindlimb ischemia. Transl. Res. 2009, 153, 232–239. [Google Scholar] [CrossRef] [PubMed]
- Hwang, S.; Choi, J.; Kim, M. Combining Human Umbilical Cord Blood Cells With Erythropoietin Enhances Angiogenesis/Neurogenesis and Behavioral Recovery After Stroke. Front. Neurol. 2019, 10, 357. [Google Scholar] [CrossRef] [PubMed]
- Ballen, K.K.; Gluckman, E.; Broxmeyer, H.E. Umbilical cord blood transplantation: The first 25 years and beyond. Blood 2013, 122, 491–498. [Google Scholar] [CrossRef]
- Garbuzova-Davis, S.; Ehrhart, J.; Sanberg, P.R. Cord blood as a potential therapeutic for amyotrophic lateral sclerosis. Expert Opin. Biol. Ther. 2017, 17, 837–851. [Google Scholar] [CrossRef]
- Rizvanov, A.A.; Guseva, D.S.; Salafutdinov, I.I.; Kudryashova, N.V.; Bashirov, F.V.; Kiyasov, A.P.; Yalvaç, M.E.; Gazizov, I.M.; Kaligin, M.S.; Sahin, F.; et al. Genetically modified human umbilical cord blood cells expressing vascular endothelial growth factor and fibroblast growth factor 2 differentiate into glial cells after transplantation into amyotrophic lateral sclerosis transgenic mice. Exp. Biol. Med. 2011, 236, 91–98. [Google Scholar] [CrossRef]
- Islamov, R.R.; Rizvanov, A.A.; Fedotova, V.Y.; Izmailov, A.A.; Safiullov, Z.Z.; Garanina, E.E.; Salafutdinov, I.I.; Sokolov, M.E.; Mukhamedyarov, M.A.; Palotás, A. Tandem Delivery of Multiple Therapeutic Genes Using Umbilical Cord Blood Cells Improves Symptomatic Outcomes in ALS. Mol. Neurobiol. 2017, 54, 4756–4763. [Google Scholar] [CrossRef]
- Zhu, H.; Poon, W.; Liu, Y.; Leung, G.K.K.; Wong, Y.; Feng, Y.; Ng, S.C.P.; Tsang, K.S.; Sun, D.T.F.; Yeung, D.K.; et al. Phase I-II Clinical Trial Assessing Safety and Efficacy of Umbilical Cord Blood Mononuclear Cell Transplant Therapy of Chronic Complete Spinal Cord Injury. Cell Transplant. 2016, 25, 1925–1943. [Google Scholar] [CrossRef]
- Liu, J.; Han, D.; Wang, Z.; Xue, M.; Zhu, L.; Yan, H.; Zheng, X.; Guo, Z.; Wang, H. Clinical analysis of the treatment of spinal cord injury with umbilical cord mesenchymal stem cells. Cytotherapy 2013, 15, 185–191. [Google Scholar] [CrossRef]
- Ichim, T.E.; Solano, F.; Lara, F.; Paris, E.; Ugalde, F.; Rodriguez, J.P.; Minev, B.; Bogin, V.; Ramos, F.; Woods, E.J.; et al. Feasibility of combination allogeneic stem cell therapy for spinal cord injury: A case report. Int. Arch. Med. 2010, 3, 30. [Google Scholar] [CrossRef]
- Yang, W.Z.; Zhang, Y.; Wu, F.; Min, W.P.; Minev, B.; Zhang, M.; Luo, X.L.; Ramos, F.; Ichim, T.E.; Riordan, N.H.; et al. Safety evaluation of allogeneic umbilical cord blood mononuclear cell therapy for degenerative conditions. J. Transl. Med. 2010, 8, 75. [Google Scholar] [CrossRef] [PubMed]
- Atasheva, S.; Yao, J.; Shayakhmetov, D.M. Innate immunity to adenovirus: Lessons from mice. FEBS Lett. 2019, 593, 3461–3483. [Google Scholar] [CrossRef] [PubMed]
- Garanina, E.E.; Gatina, D.; Martynova, E.V.; Rizvanov, A.; Khaiboullina, S.; Salafutdinov, I. Cytokine Profiling of Human Umbilical Cord Plasma and Human Umbilical Cord Blood Mononuclear Cells. Blood 2017, 130, 4814. [Google Scholar] [CrossRef]
- Reuschel, E.; Toelge, M.; Entleutner, K.; Deml, L.; Seelbach-Goebel, B. Cytokine profiles of umbilical cord blood mononuclear cells upon in vitro stimulation with lipopolysaccharides of different vaginal gram-negative bacteria. PLoS ONE 2019, 14, e0222465. [Google Scholar] [CrossRef]
- Newman, M.B.; Willing, A.E.; Manresa, J.J.; Sanberg, C.D.; Sanberg, P.R. Cytokines produced by cultured human umbilical cord blood (HUCB) cells: Implications for brain repair. Exp. Neurol. 2006, 199, 201–208. [Google Scholar] [CrossRef]
- Teigler, J.E.; Iampietro, M.J.; Barouch, D.H. Vaccination with adenovirus serotypes 35, 26, and 48 elicits higher levels of innate cytokine responses than adenovirus serotype 5 in rhesus monkeys. J. Virol. 2012, 86, 9590–9598. [Google Scholar] [CrossRef]
- Salafutdinov, I.I.; Gatina, D.Z.; Markelova, M.I.; Garanina, E.E.; Malanin, S.Y.; Gazizov, I.M.; Khaiboullina, S.; Rizvanov, A.A.; Islamov, R.I. Transcriptomic Landscape of Umbilical Cord Blood Mononuclear Cells after Genetic Modification. Blood 2020, 136, 33–34. [Google Scholar] [CrossRef]
- Cherenkova, E.; Fedotova, V.; Borisov, M.; Islamov, R.; Rizvanov, A. Generation of recombinant adenoviruses and lentiviruses expressing angiogenic and neuroprotective factors using Gateway cloning technology. Cell. Transplant. Tissue Eng. 2012, 7, 164–168. [Google Scholar]
- Solovyeva, V.V.; Chulpanova, D.S.; Tazetdinova, L.G.; Salafutdinov, I.I.; Bozo, I.Y.; Isaev, A.A.; Deev, R.V.; Rizvanov, A.A. In Vitro Angiogenic Properties of Plasmid DNA Encoding SDF-1α and VEGF165 Genes. Appl. Biochem. Biotechnol. 2020, 190, 773–788. [Google Scholar] [CrossRef] [PubMed]
- Islamov, R.; Rizvanov, A.; Mukhamedyarov, M.; Salafutdinov, I.; Garanina, E.; Fedotova, V.; Solovyeva, V.; Mukhamedshina, Y.; Safiullov, Z.; Izmailov, A.; et al. Symptomatic improvement, increased life-span and sustained cell homing in amyotrophic lateral sclerosis after transplantation of human umbilical cord blood cells genetically modified with adeno-viral vectors expressing a neuro-protective factor and a neural cell adhesion molecule. Curr. Gene Ther. 2015, 15, 266–276. [Google Scholar] [PubMed]





| Analytes | UCB-MC- VEGF-FGF2-SDF1α | ±SE | UCB-MC- VEGF | ±SE | UCB-MC- EGFP | ±SE | UCB-MC- NTC | ±SE |
|---|---|---|---|---|---|---|---|---|
| IL-1β | 69.74 | 40.13 | 99.93 | 75.35 | 80.73 | 51.62 | 105.13 | 71.47 |
| IL-1α | 69.70 | 45.97 | 63.22 | 46.65 | 54.39 | 41.85 | 66.03 | 49.29 |
| IL-2 | 59.47 | 33.06 | 42.08 | 22.04 | 25.98 | 10.33 | 25.04 | 11.27 |
| IL-3 | 32.79 | 27.69 | 19.13 | 10.13 | 13.95 | 7.79 | 27.93 | 20.94 |
| IL-4 | 6.66 | 3.57 | 6.38 | 4.01 | 5.83 | 3.66 | 5.80 | 3.52 |
| IL-5 | 100.61 | 55.99 | 95.73 | 57.98 | 108.39 | 70.69 | 125.89 | 79.67 |
| IL-6 | 5034.98 | 1779.01 | 4337.05 | 1813.94 | 4357.59 | 1815.39 | 4697.32 | 1818.03 |
| IL-7 | 4.16 | 1.35 | 3.93 | 1.38 | 4.07 | 1.37 | 3.60 | 1.40 |
| IL-8 | 1,250,075.63 | 1,235,541.48 | 912,305.50 | 859,150.84 | 818,724.14 | 803,905.26 | 1,245,513.75 | 1,232,516.25 |
| IL-9 | 27.19 | 11.69 | 28.90 | 11.99 | 26.39 | 12.43 | 27.37 | 13.48 |
| IL-10 | 45.47 | 20.64 | 42.49 | 21.28 | 43.65 | 18.37 | 42.49 | 21.09 |
| IL-12p40 | 206.89 | 53.84 | 178.88 | 51.16 | 181.16 | 61.56 | 204.02 | 69.32 |
| IL-12p70 | 12.46 | 4.89 | 17.68 | 7.54 | 17.25 | 9.49 | 11.73 | 3.85 |
| IL-13 | 2.29 | 0.58 | 2.28 | 0.57 | 2.37 | 0.76 | 2.38 | 0.71 |
| IL-15 | 270.89 | 74.22 | 268.08 | 82.28 | 269.57 | 83.57 | 271.49 | 94.11 |
| IL-16 | 422.01 | 102.13 | 413.50 | 91.00 | 383.75 | 81.51 | 396.14 | 85.94 |
| IL-17 | 31.08 | 13.63 | 26.312 | 10.39 | 18.20 | 5.07 | 16.37 | 5.79 |
| IL-18 | 9.14 | 3.96 | 10.08 | 5.06 | 6.32 | 2.31 | 5.85 | 1.94 |
| IL-1ra | 2126.49 | 773.43 | 1643.84 | 749.23 | 1545.21 | 692.37 | 1432.40 | 787.78 |
| IL-2Rα | 42.72 | 13.75 | 65.02 | 30.70 | 33.75 | 14.06 | 40.06 | 15.24 |
| G-CSF | 1270.38 | 721.68 | 1169.91 | 793.85 | 1264.01 | 866.29 | 1310.72 | 883.87 |
| M-CSF | 15.36 | 5.21 | 17.41 | 5.92 | 14.55 | 4.82 | 20.66 | 9.79 |
| GM-CSF | 30.27 | 16.49 | 30.14 | 14.82 | 23.83 | 11.51 | 25.07 | 10.86 |
| PDGF-bb | 262.31 | 79.05 | 242.27 | 31.67 | 224.96 | 62.40 | 193.86 | 44.27 |
| HGF | 155.12 | 63.49 | 182.51 | 76.23 | 185.92 | 75.70 | 214.67 | 101.40 |
| β-NGF | 5.33 | 1.93 | 5.98 | 3.32 | 3.15 | 1.33 | 4.24 | 1.50 |
| SCF | 104.75 | 47.36 | 94.22 | 60.91 | 77.45 | 47.19 | 93.06 | 47.29 |
| SCGF-β | 13,765.94 | 9382.70 | 9029.33 | 4187.62 | 7519.49 | 3573.11 | 9416.14 | 4526.52 |
| LIF | 83.69 | 32.05 | 69.63 | 32.17 | 63.90 | 29.94 | 65.40 | 32.74 |
| MIF | 6675.05 | 4487.06 | 6253.82 | 3726.91 | 4901.44 | 2670.02 | 6055.06 | 3408.90 |
| IFN-γ | 110.16 | 33.54 | 103.33 | 36.70 | 96.52 | 33.54 | 120.61 | 50.39 |
| IFN-α2 | 21.65 | 5.38 | 23.15 | 6.72 | 17.06 | 5.53 | 18.21 | 6.05 |
| TNF-α | 706.57 | 339.62 | 636.71 | 343.12 | 686.63 | 409.36 | 612.62 | 369.89 |
| TNF-β | 65.06 | 20.03 | 45.37 | 14.01 | 85.01 | 30.49 | 56.53 | 18.19 |
| TRAIL | 309.92 | 160.98 | 260.55 | 168.85 | 263.23 | 164.56 | 266.27 | 165.56 |
| IP-10 | 2946.86 | 2203.50 | 2756.89 | 2121.07 | 461.92 | 218.19 | 494.25 | 238.09 |
| MCP-1 | 5878.67 | 1279.98 | 5633.98 | 1331.15 | 5927.77 | 1267.73 | 5548.28 | 1370.69 |
| MCP-3 | 759.58 | 650.42 | 752.86 | 651.29 | 748.83 | 652.17 | 786.16 | 648.42 |
| MIP-1α | 27,907.69 | 27,255.16 | 62,599.84 | 61,948.04 | 580.24 | 283.44 | 575.48 | 284.73 |
| MIP-1β | 2085.04 | 1401.47 | 2114.97 | 1399.79 | 2050.55 | 1407.29 | 1838.60 | 1411.79 |
| RANTES | 944.01 | 102.62 | 910.36 | 211.74 | 807.69 | 146.79 | 789.65 | 207.02 |
| Eotaxin | 10.89 | 3.84 | 8.24 | 2.94 | 7.34 | 1.93 | 7.35 | 1.95 |
| CTACK | 222.07 | 189.83 | 222.26 | 189.11 | 121.43 | 93.65 | 160.64 | 127.47 |
| GROα | 18,520.81 | 11,913.68 | 20,273.64 | 11,681.33 | 18,519.01 | 11,844.77 | 53,200.26 | 33,134.06 |
| MIG | 262.56 | 191.60 | 282.09 | 192.34 | 228.99 | 142.93 | 315.42 | 178.72 |
| VEGF | 701.94 | 96.99 | 1087.12 | 169.11 | 52.31 | 10.36 | 51.75 | 8.65 |
| FGF-2 | 576.27 | 57.83 | 32.36 | 6.65 | 32.03 | 4.98 | 30.71 | 6.59 |
| SDF-1α | 622.39 | 113.07 | 40.59 | 9.05 | 41.07 | 9.66 | 40.41 | 9.10 |
| Name | Nucleotide Sequence |
|---|---|
| β-actin-TM-F (human) | GCGAGAAGATGACCCAGGATC |
| β-actin-TM-R (human) | CCAGTGGTACGGCCAGAGG |
| β-actin-TMprobe (human) | CCAGCCATGTACGTTGCTATCCAGGC |
| hVEGF-TM49F | TACCTCCACCATGCCAAGTG |
| hVEGF-TM110R | TGATTCTGCCCTCCTCCTTCT |
| hVEGF-TMProbe | TCCCAGGCTGCACCCATGG |
| hFGF2-TM134F | CCGACGGCCGAGTTGAC |
| hFGF2-TM203R | TCTTCTGCTTGAAGTTGTAGCTTGA |
| hFGF2-TMprobe | CCGGGAGAAGAGCGACCCTCAC |
| hSDF1-TM-F | TGACCGCTAAAGTGGTCGTC |
| hSDF1-TM-R | ACGTGGCTCTCAAAGAACCT |
| hSDF1-TMprobe | CCCTGTGCCTGTCCGATGGA |
| mCD31-F | CGGTTATGATGATGTTTCTGGA |
| mCD31-R | AAGGGAGGACACTTCCACTTCT |
| mGAPDH-F | GAAGGTCGGTGTGAACGGATT |
| mGAPDH-R | TGACTGTGCCGTTGAATTTG |
| Antibody | Host | Dilution | Source |
|---|---|---|---|
| SFD1-α (sc-28876) | Rabbit | 1:100 | Abcam |
| FGF2 (SC-1390) | Goat | 1:100 | Santa Cruz |
| VEGF (mab293) | Mouse | 1:100 | R&D Systems |
| Anti- Mouse IgG Alexa Fluor 488 | Goat | 1:200 | Invitrogen |
| Anti-Rabbit IgG H&L Alexa Fluor 647 | Goat | 1:200 | Invitrogen |
| Anti-Rabbit IgG H&L Alexa Fluor 488 | Goat | 1:200 | Abcam |
Disclaimer/Publisher’s Note: The statements, opinions and data contained in all publications are solely those of the individual author(s) and contributor(s) and not of MDPI and/or the editor(s). MDPI and/or the editor(s) disclaim responsibility for any injury to people or property resulting from any ideas, methods, instructions or products referred to in the content. |
© 2023 by the authors. Licensee MDPI, Basel, Switzerland. This article is an open access article distributed under the terms and conditions of the Creative Commons Attribution (CC BY) license (https://creativecommons.org/licenses/by/4.0/).
Share and Cite
Gatina, D.Z.; Gazizov, I.M.; Zhuravleva, M.N.; Arkhipova, S.S.; Golubenko, M.A.; Gomzikova, M.O.; Garanina, E.E.; Islamov, R.R.; Rizvanov, A.A.; Salafutdinov, I.I. Induction of Angiogenesis by Genetically Modified Human Umbilical Cord Blood Mononuclear Cells. Int. J. Mol. Sci. 2023, 24, 4396. https://doi.org/10.3390/ijms24054396
Gatina DZ, Gazizov IM, Zhuravleva MN, Arkhipova SS, Golubenko MA, Gomzikova MO, Garanina EE, Islamov RR, Rizvanov AA, Salafutdinov II. Induction of Angiogenesis by Genetically Modified Human Umbilical Cord Blood Mononuclear Cells. International Journal of Molecular Sciences. 2023; 24(5):4396. https://doi.org/10.3390/ijms24054396
Chicago/Turabian StyleGatina, Dilara Z., Ilnaz M. Gazizov, Margarita N. Zhuravleva, Svetlana S. Arkhipova, Maria A. Golubenko, Marina O. Gomzikova, Ekaterina E. Garanina, Rustem R. Islamov, Albert A. Rizvanov, and Ilnur I. Salafutdinov. 2023. "Induction of Angiogenesis by Genetically Modified Human Umbilical Cord Blood Mononuclear Cells" International Journal of Molecular Sciences 24, no. 5: 4396. https://doi.org/10.3390/ijms24054396
APA StyleGatina, D. Z., Gazizov, I. M., Zhuravleva, M. N., Arkhipova, S. S., Golubenko, M. A., Gomzikova, M. O., Garanina, E. E., Islamov, R. R., Rizvanov, A. A., & Salafutdinov, I. I. (2023). Induction of Angiogenesis by Genetically Modified Human Umbilical Cord Blood Mononuclear Cells. International Journal of Molecular Sciences, 24(5), 4396. https://doi.org/10.3390/ijms24054396

