1α,25(OH)2D3 Promotes the Autophagy of Porcine Ovarian Granulosa Cells as a Protective Mechanism against ROS through the BNIP3/PINK1 Pathway
Abstract
1. Introduction
2. Results
2.1. Effects of 1α,25(OH)2D3 on the Viability of PGCs
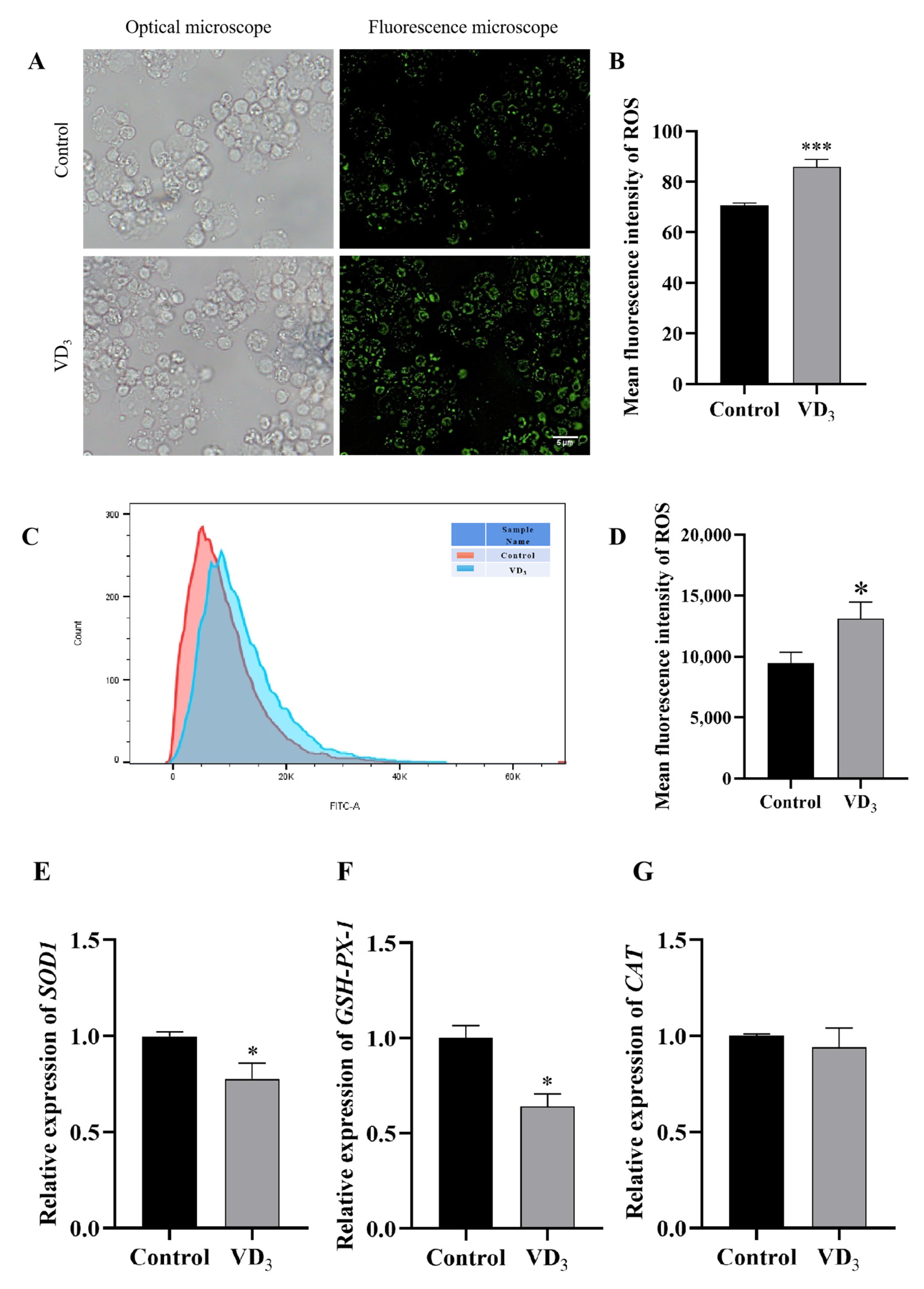
2.2. 1α,25(OH)2D3 Increases Intracellular ROS in PGCs
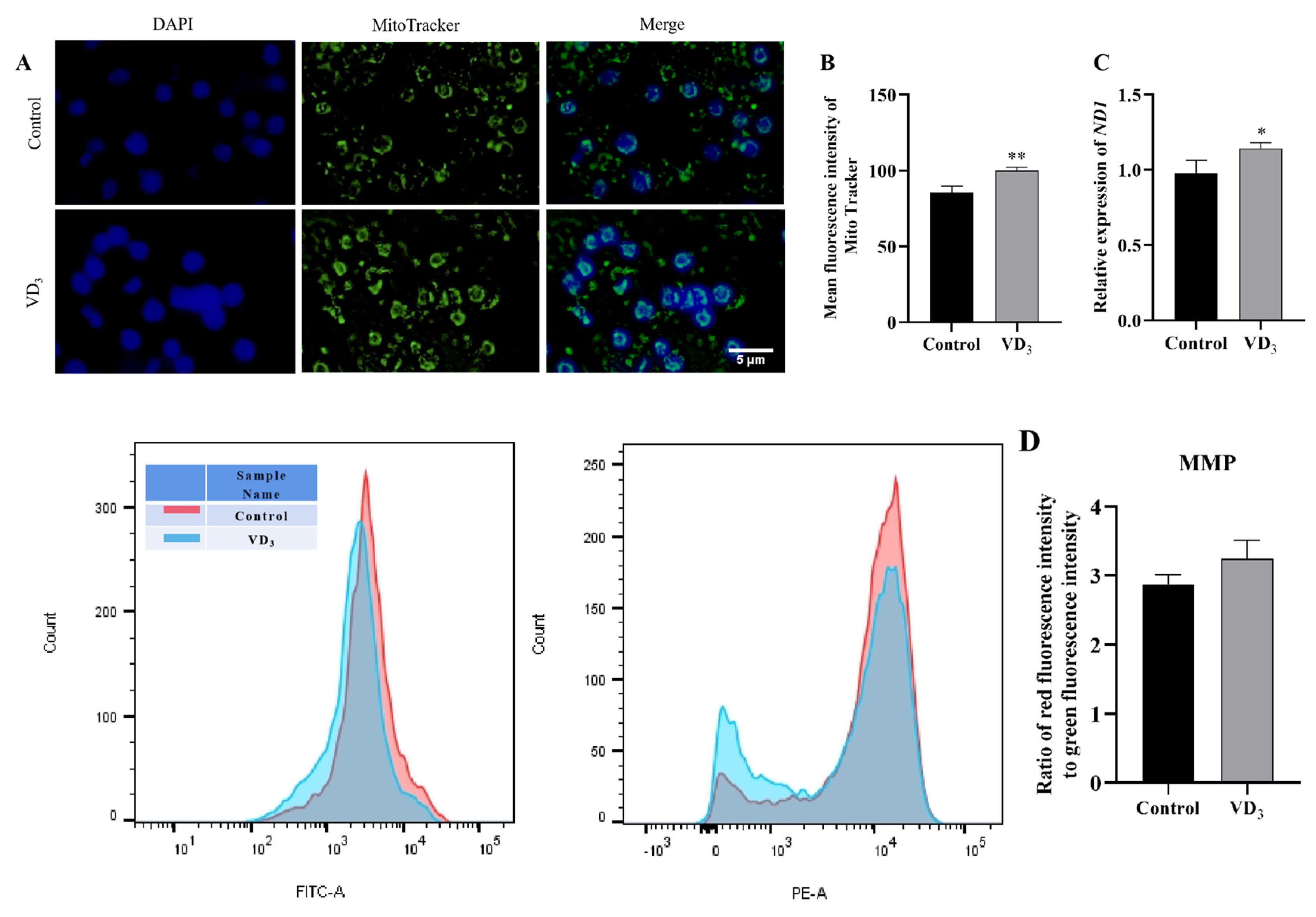
2.3. Mitochondria Status in the 1α,25(OH)2D3-Treated GCs
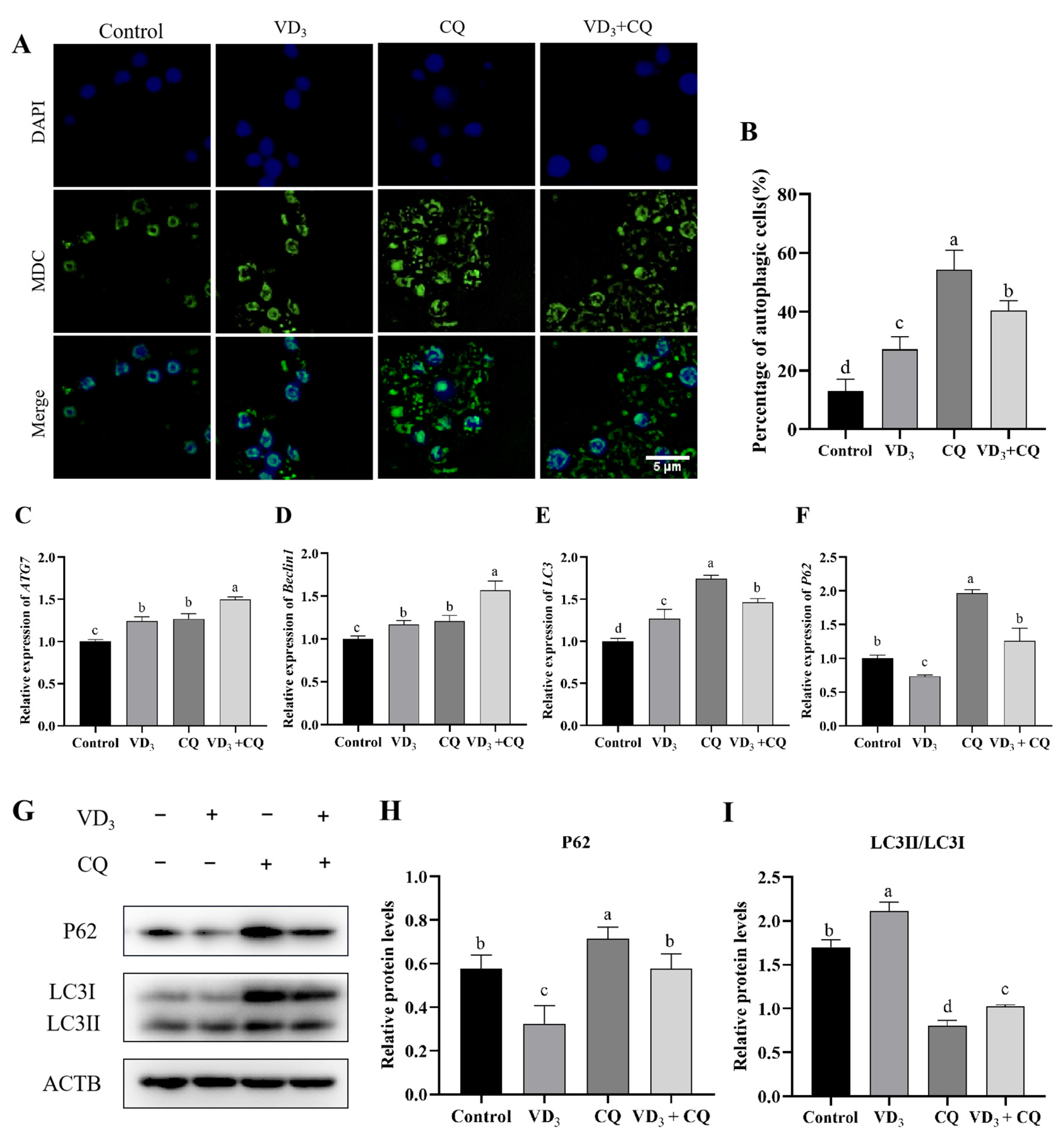
2.4. 1α,25(OH)2D3 Induces PGC Autophagy
2.5. The Effects of 1α,25(OH)2D3 on Steroid Production of PGCs through Autophagy
2.6. 1α,25(OH)2D3-Induced ROS Promotes Autophagy in PGCs
2.7. 1α,25(OH)2D3 Induces Mitophagy in PGCs through the ROS-BNIP3-PINK1 Signaling Pathway
3. Discussion
4. Materials and Methods
4.1. Cell Culture
4.2. Cell Viability Assay
4.3. DNA and RNA Extraction and Quantitative Real-Time PCR
4.4. Western Blot Analysis
4.5. Analysis of Steroid Hormone Production
4.6. Measurement of Reactive Oxygen Species
4.7. Detection of Mitochondrial Abundance
4.8. Mitochondrial Membrane Potential Detection
4.9. Double Staining with MDC and DAPI
4.10. Measurement of Superoxide Dismutase and Glutathione Peroxidase
4.11. Statistical Analysis
5. Conclusions
Author Contributions
Funding
Institutional Review Board Statement
Informed Consent Statement
Data Availability Statement
Acknowledgments
Conflicts of Interest
References
- Gioia, L.; Festuccia, C.; Colapietro, A.; Gloria, A.; Contri, A.; Valbonetti, L. Abundances of autophagy-related protein LC3B in granulosa cells, cumulus cells, and oocytes during atresia of pig antral follicles. Anim. Reprod. Sci. 2019, 211, 106225. [Google Scholar] [CrossRef]
- Hułas-Stasiak, M.; Gawron, A. Follicular atresia in the prepubertal spiny mouse (Acomys cahirinus) ovary. Apoptosis 2011, 16, 967–975. [Google Scholar] [CrossRef]
- Choi, J.; Jo, M.; Lee, E.; Choi, D. Induction of apoptotic cell death via accumulation of autophagosomes in rat granulosa cells. Fertil. Steril. 2011, 95, 1482–1486. [Google Scholar] [CrossRef]
- Choi, J.Y.; Jo, M.W.; Lee, E.Y.; Yoon, B.-K.; Choi, D.S. The role of autophagy in follicular development and atresia in rat granulosa cells. Fertil. Steril. 2010, 93, 2532–2537. [Google Scholar] [CrossRef]
- Matsuda, F.; Inoue, N.; Manabe, N.; Ohkura, S. Follicular Growth and Atresia in Mammalian Ovaries: Regulation by Survival and Death of Granulosa Cells. J. Reprod. Dev. 2012, 58, 44–50. [Google Scholar] [CrossRef]
- Gawriluk, T.R.; Ko, C.; Hong, X.; Christenson, L.K.; Rucker, E.B.R. Beclin-1 deficiency in the murine ovary results in the reduction of progesterone production to promote preterm labor. Proc. Natl. Acad. Sci. USA 2014, 111, E4194–E4203. [Google Scholar] [CrossRef]
- Shao, T.; Ke, H.; Liu, R.; Xu, L.; Han, S.; Zhang, X.; Dang, Y.; Jiao, X.; Li, W.; Chen, Z.-J.; et al. Autophagy regulates differentiation of ovarian granulosa cells through degradation of WT1. Autophagy 2022, 18, 1864–1878. [Google Scholar] [CrossRef]
- Ma, L.; Tang, X.; Guo, S.; Liang, M.; Zhang, B.; Jiang, Z. miRNA-21–3p targeting of FGF2 suppresses autophagy of bovine ovarian granulosa cells through AKT/mTOR pathway. Theriogenology 2020, 157, 226–237. [Google Scholar] [CrossRef]
- Tang, X.; Ma, L.; Guo, S.; Liang, M.; Jiang, Z. High doses of FSH induce autophagy in bovine ovarian granulosa cells via the AKT/mTOR pathway. Reprod. Domest. Anim. 2021, 56, 324–332. [Google Scholar] [CrossRef]
- Liu, G.; Zheng, Y.; Gao, H.; Cui, W.; Zhao, F.; Liu, N.; Tang, X.; Jiang, Z. Expression of ERβ induces bovine ovarian granulosa cell autophagy via the AKT/mTOR pathway. Reprod. Domest. Anim. 2022, 57, 989–998. [Google Scholar] [CrossRef]
- Safaei, Z.; Bakhshalizadeh, S.H.; Nasr Esfahani, M.H.; Akbari Sene, A.; Najafzadeh, V.; Soleimani, M.; Shirazi, R. Effect of Vitamin D3 on Mitochondrial Biogenesis in Granulosa Cells Derived from Polycystic Ovary Syndrome. Int. J. Fertil. Steril. 2020, 14, 143–149. [Google Scholar] [CrossRef]
- Grzeczka, A.; Graczyk, S.; Skowronska, A.; Skowronski, M.T.; Kordowitzki, P. Relevance of Vitamin D and Its Deficiency for the Ovarian Follicle and the Oocyte: An Update. Nutrients 2022, 14, 3712. [Google Scholar] [CrossRef]
- Shahbazi, M.; Jeddi-Tehrani, M.; Zareie, M.; Salek-Moghaddam, A.; Akhondi, M.M.; Bahmanpoor, M.; Sadeghi, M.R.; Zarnani, A.H. Expression profiling of vitamin D receptor in placenta, decidua and ovary of pregnant mice. Placenta 2011, 32, 657–664. [Google Scholar] [CrossRef]
- Parikh, G.; Varadinova, M.; Suwandhi, P.; Araki, T.; Rosenwaks, Z.; Poretsky, L.; Seto-Young, D. Vitamin D regulates steroidogenesis and insulin-like growth factor binding protein-1 (IGFBP-1) production in human ovarian cells. Horm. Metab. Res. 2010, 42, 754–757. [Google Scholar] [CrossRef]
- Dzik, K.P.; Kaczor, J.J. Mechanisms of vitamin D on skeletal muscle function: Oxidative stress, energy metabolism and anabolic state. Eur. J. Appl. Physiol. 2019, 119, 825–839. [Google Scholar] [CrossRef]
- Yuk, J.-M.; Shin, D.-M.; Lee, H.-M.; Yang, C.-S.; Jin, H.S.; Kim, K.-K.; Lee, Z.-W.; Lee, S.-H.; Kim, J.-M.; Jo, E.-K. Vitamin D3 Induces Autophagy in Human Monocytes/Macrophages via Cathelicidin. Cell Host Microbe 2009, 6, 231–243. [Google Scholar] [CrossRef]
- Abrahamsen, B. The calcium and vitamin D controversy. Ther. Adv. Musculoskelet. Dis. 2017, 9, 107–114. [Google Scholar] [CrossRef]
- Wei, Y.-X.; Dong, S.-M.; Wang, Y.-Y.; Zhang, P.; Sun, M.-Y.; Wei, Y.-X.; Meng, X.-C.; Wang, Y. Autophagy participates in the protection role of 1,25-dihydroxyvitamin D3 in acute myocardial infarction via PI3K/AKT/mTOR pathway. Cell Biol. Int. 2021, 45, 394–403. [Google Scholar] [CrossRef]
- Quraishi, S.A.; De Pascale, G.; Needleman, J.S.; Nakazawa, H.; Kaneki, M.; Bajwa, E.K.; Camargo, C.A., Jr.; Bhan, I. Effect of Cholecalciferol Supplementation on Vitamin D Status and Cathelicidin Levels in Sepsis: A Randomized, Placebo-Controlled Trial. Crit. Care Med. 2015, 43, 1928–1937. [Google Scholar] [CrossRef]
- Zhou, J.; Peng, X.; Mei, S. Autophagy in Ovarian Follicular Development and Atresia. Int. J. Biol. Sci. 2019, 15, 726–737. [Google Scholar] [CrossRef]
- Zhang, C.-J.; Zhao, D.; Yin, X.; Zhang, H.; Ma, L.; Chen, J.-P.; Liu, C.; Yang, X.-P. Effects of 1,25(OH)2D3 on proliferation and apoptosis of human glomerular mesangial cells. Am. J. Transl. Res. 2016, 8, 2659–2666. [Google Scholar]
- Shahrokhi, S.Z.; Ghaffari, F.; Kazerouni, F. Role of vitamin D in female Reproduction. Clin. Chim. Acta 2016, 455, 33–38. [Google Scholar] [CrossRef]
- Yao, X.; Zhang, G.; Guo, Y.; Ei-Samahy, M.; Wang, S.; Wan, Y.; Han, L.; Liu, Z.; Wang, F.; Zhang, Y. Vitamin D receptor expression and potential role of vitamin D on cell proliferation and steroidogenesis in goat ovarian granulosa cells. Theriogenology 2017, 102, 162–173. [Google Scholar] [CrossRef]
- Mohamed, T.M.A.; Ang, Y.-S.; Radzinsky, E.; Zhou, P.; Huang, Y.; Elfenbein, A.; Foley, A.; Magnitsky, S.; Srivastava, D. Regulation of Cell Cycle to Stimulate Adult Cardiomyocyte Proliferation and Cardiac Regeneration. Cell 2018, 173, 104–116.e112. [Google Scholar] [CrossRef]
- Wang, L.; Wu, J.; Lu, J.; Ma, R.; Sun, D.; Tang, J. Regulation of the cell cycle and PI3K/Akt/mTOR signaling pathway by tanshinone I in human breast cancer cell lines. Mol. Med. Rep. 2021, 23, 441. [Google Scholar] [CrossRef]
- Hong, S.-H.; Lee, J.-E.; An, S.-M.; Shin, Y.Y.; Hwang, D.Y.; Yang, S.Y.; Cho, S.-K.; An, B.-S. Effect of Vitamin D3 on Biosynthesis of Estrogen in Porcine Granulosa Cells via Modulation of Steroidogenic Enzymes. Toxicol. Res. 2017, 33, 49–54. [Google Scholar] [CrossRef]
- Dzik, K.; Skrobot, W.; Flis, D.J.; Karnia, M.; Libionka, W.; Kloc, W.; Kaczor, J.J. Vitamin D supplementation attenuates oxidative stress in paraspinal skeletal muscles in patients with low back pain. Eur. J. Appl. Physiol. 2018, 118, 143–151. [Google Scholar] [CrossRef]
- Bhat, M.; Ismail, A. Vitamin D treatment protects against and reverses oxidative stress induced muscle proteolysis. J. Steroid Biochem. Mol. Biol. 2015, 152, 171–179. [Google Scholar] [CrossRef]
- Gogulothu, R.; Nagar, D.; Gopalakrishnan, S.; Garlapati, V.R.; Kallamadi, P.R.; Ismail, A. Disrupted expression of genes essential for skeletal muscle fibre integrity and energy metabolism in Vitamin D deficient rats. J. Steroid Biochem. Mol. Biol. 2020, 197, 105525. [Google Scholar] [CrossRef]
- Ashcroft, S.P.; Bass, J.J.; Kazi, A.A.; Atherton, P.J.; Philp, A. The vitamin D receptor regulates mitochondrial function in C2C12 myoblasts. Am. J. Physiol. Cell Physiol. 2020, 318, C536–C541. [Google Scholar] [CrossRef]
- Benkhalifa, M.; Ferreira, Y.J.; Chahine, H.; Louanjli, N.; Miron, P.; Merviel, P.; Copin, H. Mitochondria: Participation to infertility as source of energy and cause of senescence. Int. J. Biochem. Cell Biol. 2014, 55, 60–64. [Google Scholar] [CrossRef]
- Zhao, L.; Sumberaz, P. Mitochondrial DNA Damage: Prevalence, Biological Consequence, and Emerging Pathways. Chem. Res. Toxicol. 2020, 33, 2491–2502. [Google Scholar] [CrossRef]
- Xiong, W.; Jiao, Y.; Huang, W.; Ma, M.; Yu, M.; Cui, Q.; Tan, D. Regulation of the cell cycle via mitochondrial gene expression and energy metabolism in HeLa cells. Acta Biochim. Biophys. Sin. 2012, 44, 347–358. [Google Scholar] [CrossRef]
- Ye, X.Q.; Li, Q.; Wang, G.H.; Sun, F.F.; Huang, G.J.; Bian, X.W.; Yu, S.C.; Qian, G.S. Mitochondrial and energy metabolism-related properties as novel indicators of lung cancer stem cells. Int. J. Cancer 2011, 129, 820–831. [Google Scholar] [CrossRef]
- Ishihara, N.; Jofuku, A.; Eura, Y.; Mihara, K. Regulation of mitochondrial morphology by membrane potential, and DRP1-dependent division and FZO1-dependent fusion reaction in mammalian cells. Biochem. Biophys. Res. Commun. 2003, 301, 891–898. [Google Scholar] [CrossRef]
- Gao, Q. Oxidative Stress and Autophagy. Adv. Exp. Med. Biol. 2019, 1206, 179–198. [Google Scholar] [CrossRef]
- An, P.N.T.; Shimaji, K.; Tanaka, R.; Yoshida, H.; Kimura, H.; Fukusaki, E.; Yamaguchi, M. Epigenetic regulation of starvation-induced autophagy in Drosophila by histone methyltransferase G9a. Sci. Rep. 2017, 7, 7343. [Google Scholar] [CrossRef]
- Fabri, M.; Modlin, R.L. A Vitamin for Autophagy. Cell Host Microbe 2009, 6, 201–203. [Google Scholar] [CrossRef]
- Jo, E.-K. Innate immunity to mycobacteria: Vitamin D and autophagy. Cell. Microbiol. 2010, 12, 1026–1035. [Google Scholar] [CrossRef]
- Høyer-Hansen, M.; Nordbrandt, S.P.S.; Jäättelä, M. Autophagy as a basis for the health-promoting effects of vitamin D. Trends Mol. Med. 2010, 16, 295–302. [Google Scholar] [CrossRef]
- Kong, C.; Wang, C.; Shi, Y.; Yan, L.; Xu, J.; Qi, W. Active vitamin D activates chondrocyte autophagy to reduce osteoarthritis via mediating the AMPK–CmTOR signaling pathway. Biochem. Cell Biol. 2019, 98, 434–442. [Google Scholar] [CrossRef]
- Jiang, Y.; Luo, W.; Wang, B.; Yi, Z.; Gong, P.; Xiong, Y. 1α,25-Dihydroxyvitamin D3 ameliorates diabetes-induced bone loss by attenuating FoxO1-mediated autophagy. J. Biol. Chem. 2021, 296, 100287. [Google Scholar] [CrossRef]
- Yu, J.; Lou, Y.; He, K.; Yang, S.; Yu, W.; Han, L.; Zhao, A. Goose broodiness is involved in granulosa cell autophagy and homeostatic imbalance of follicular hormones. Poult. Sci. 2016, 95, 1156–1164. [Google Scholar] [CrossRef]
- Choi, J.; Jo, M.; Lee, E.; Choi, D. The Role of Autophagy in Corpus Luteum Regression in the Rat1. Biol. Reprod. 2011, 85, 465–472. [Google Scholar] [CrossRef]
- Sobolewska, A.; Gajewska, M.; Zarzyńska, J.; Gajkowska, B.; Motyl, T. IGF-I, EGF, and sex steroids regulate autophagy in bovine mammary epithelial cells via the mTOR pathway. Eur. J. Cell Biol. 2009, 88, 117–130. [Google Scholar] [CrossRef]
- Sobolewska, A.; Motyl, T.; Gajewska, M. Role and regulation of autophagy in the development of acinar structures formed by bovine BME-UV1 mammary epithelial cells. Eur. J. Cell Biol. 2011, 90, 854–864. [Google Scholar] [CrossRef]
- Chen, Y.; Azad, M.B.; Gibson, S.B. Superoxide is the major reactive oxygen species regulating autophagy. Cell Death Differ. 2009, 16, 1040–1052. [Google Scholar] [CrossRef]
- Ureshino, R.P.; Rocha, K.K.; Lopes, G.S.; Bincoletto, C.; Smaili, S.S. Calcium signaling alterations, oxidative stress, and autophagy in aging. Antioxid. Redox Signal. 2014, 21, 123–137. [Google Scholar] [CrossRef]
- Xie, C.; Zhou, X.; Liang, C.; Li, X.; Ge, M.; Chen, Y.; Yin, J.; Zhu, J.; Zhong, C. Apatinib triggers autophagic and apoptotic cell death via VEGFR2/STAT3/PD-L1 and ROS/Nrf2/p62 signaling in lung cancer. J. Exp. Clin. Cancer Res. 2021, 40, 266. [Google Scholar] [CrossRef]
- Madhu, V.; Boneski, P.K.; Silagi, E.; Qiu, Y.; Kurland, I.; Guntur, A.R.; Shapiro, I.M.; Risbud, M.V. Hypoxic Regulation of Mitochondrial Metabolism and Mitophagy in Nucleus Pulposus Cells Is Dependent on HIF-1α–BNIP3 Axis. J. Bone Miner. Res. 2020, 35, 1504–1524. [Google Scholar] [CrossRef]
- Yamanaka, R.; Hoshino, A.; Fukai, K.; Urata, R.; Minami, Y.; Honda, S.; Fushimura, Y.; Hato, D.; Iwai-Kanai, E.; Matoba, S. TIGAR reduces smooth muscle cell autophagy to prevent pulmonary hypertension. Am. J. Physiol. Heart Circ. Physiol. 2020, 319, H1087–H1096. [Google Scholar] [CrossRef]
- Zhang, T.; Xue, L.; Li, L.; Tang, C.; Wan, Z.; Wang, R.; Tan, J.; Tan, Y.; Han, H.; Tian, R.; et al. BNIP3 Protein Suppresses PINK1 Kinase Proteolytic Cleavage to Promote Mitophagy. J. Biol. Chem. 2016, 291, 21616–21629. [Google Scholar] [CrossRef]
- Bellot, G.; Garcia-Medina, R.; Gounon, P.; Chiche, J.; Roux, D.; Pouysségur, J.; Mazure Nathalie, M. Hypoxia-Induced Autophagy Is Mediated through Hypoxia-Inducible Factor Induction of BNIP3 and BNIP3L via Their BH3 Domains. Mol. Cell. Biol. 2009, 29, 2570–2581. [Google Scholar] [CrossRef]
- Hsueh, A.J.; Kawamura, K.; Cheng, Y.; Fauser, B.C. Intraovarian control of early folliculogenesis. Endocr. Rev. 2015, 36, 1–24. [Google Scholar] [CrossRef]
- Jiang, Z.; Guerrero-Netro, H.M.; Juengel, J.L.; Price, C.A. Divergence of intracellular signaling pathways and early response genes of two closely related fibroblast growth factors, FGF8 and FGF18, in bovine ovarian granulosa cells. Mol. Cell. Endocrinol. 2013, 375, 97–105. [Google Scholar] [CrossRef]










| Gene | Primer Sequence (5′-3′) | Genebank No. | Size (bp) |
|---|---|---|---|
| GAPDH | F: GGACTCATGACCACGGTCCATR: TCAGATCCACAACCGACACGT | XM_021091114.1 | 220 |
| ATG7 | F: AGATTGCCTGGTGGGTGGTR: GGGTGATGCTGGAGGAGTTG | XM_021068402.1 | 140 |
| BECN1 | F: AGGAGCTGCCGTTGTACTGTR: CACTGCCTCCTGTGTCTTCA | XM_013980932.2 | 189 |
| STAR | F: CGTCGGAGCTCTCTTCTTGGR: CCTCCTGGTTGCTGAGGATG | NM_213755.2 | 124 |
| PGR | F: GTCGCCAGCTATAGGGAACCR: AAGCAATTACTGGCGGCTCT | NM_001166488.1 | 178 |
| SQSTM1 | F: AAGCTGAGACATGGGCACTTR: ACACTCTCCCCTACGTTCTTG | XM_003123639.4 | 173 |
| LC3 | F: GCCTCTCAGGAGACTTTCGGR: GAGCTCCGTTTTTCTGCGTG | NM_001190290.1 | 214 |
| VDR | F: CCGGACCAGAGTCCTTTTGGR: ATGCGGCAGTCTCCATTGAA | XM_021091108.1 | 298 |
| ESR1 | F: ATGGCCATGGAATCTGCCAAR: CCCCTTTCATCATGCCCACT | XM_021083075.1 | 241 |
| CYP19A1 | F: GTGGACGTGTTGACCCTCATR: GGCACTTTCATCCAAGGGGA | NM_214431.2 | 84 |
| ND1 | F: AGCCATGTCAAGCCTAGCAGR: ATGGCTAGGGGTCAGGATGT | NC_012095.1 | 231 |
| SOD1 | F: GCGAGTCATGGCGACGAAR: CCTTTGGCCCACCATGTTTT | NM_001190422.1 | 233 |
| GSH-PX1 | F: CTAGCAGTGCCTAGAGTGCCR: CGCCCATCTCAGGGGATTTT | NM_214201.1 | 142 |
| CAT | F: CCTGCAACGTTCTGTAAGGCR: GCTTCATCTGGTCACTGGCT | NM_214301.2 | 72 |
| BNIP3 | F: TCTGCAGCCTTGAGTTAGGCR: CGGATCTGTAGCCTGGGTTC | XM_003359404.4 | 181 |
| PINK1 | F: AGACCTGCAGTTGTTAGCCCR: CCACCCCAGGCCTCATTAAG | XM_021095478.1 | 261 |
Disclaimer/Publisher’s Note: The statements, opinions and data contained in all publications are solely those of the individual author(s) and contributor(s) and not of MDPI and/or the editor(s). MDPI and/or the editor(s) disclaim responsibility for any injury to people or property resulting from any ideas, methods, instructions or products referred to in the content. |
© 2023 by the authors. Licensee MDPI, Basel, Switzerland. This article is an open access article distributed under the terms and conditions of the Creative Commons Attribution (CC BY) license (https://creativecommons.org/licenses/by/4.0/).
Share and Cite
Wang, S.; Yao, Q.; Zhao, F.; Cui, W.; Price, C.A.; Wang, Y.; Lv, J.; Tang, H.; Jiang, Z. 1α,25(OH)2D3 Promotes the Autophagy of Porcine Ovarian Granulosa Cells as a Protective Mechanism against ROS through the BNIP3/PINK1 Pathway. Int. J. Mol. Sci. 2023, 24, 4364. https://doi.org/10.3390/ijms24054364
Wang S, Yao Q, Zhao F, Cui W, Price CA, Wang Y, Lv J, Tang H, Jiang Z. 1α,25(OH)2D3 Promotes the Autophagy of Porcine Ovarian Granulosa Cells as a Protective Mechanism against ROS through the BNIP3/PINK1 Pathway. International Journal of Molecular Sciences. 2023; 24(5):4364. https://doi.org/10.3390/ijms24054364
Chicago/Turabian StyleWang, Shiyou, Qichun Yao, Fan Zhao, Wenfei Cui, Christopher A. Price, Yifan Wang, Jing Lv, Hong Tang, and Zhongliang Jiang. 2023. "1α,25(OH)2D3 Promotes the Autophagy of Porcine Ovarian Granulosa Cells as a Protective Mechanism against ROS through the BNIP3/PINK1 Pathway" International Journal of Molecular Sciences 24, no. 5: 4364. https://doi.org/10.3390/ijms24054364
APA StyleWang, S., Yao, Q., Zhao, F., Cui, W., Price, C. A., Wang, Y., Lv, J., Tang, H., & Jiang, Z. (2023). 1α,25(OH)2D3 Promotes the Autophagy of Porcine Ovarian Granulosa Cells as a Protective Mechanism against ROS through the BNIP3/PINK1 Pathway. International Journal of Molecular Sciences, 24(5), 4364. https://doi.org/10.3390/ijms24054364

