New Insights into Phylogenetic Relationship of Hydrocotyle (Araliaceae) Based on Plastid Genomes
Abstract
1. Introduction
2. Results
2.1. Plastome Structure and Features
2.2. Comparative Genomics and Hypervariable Regions
2.3. Repeat Sequence Characteristics
2.4. Codon Usage and Selective Pressure
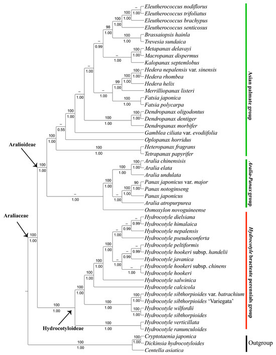
2.5. Phylogenetic Relationships
3. Discussion
3.1. Structural Features and Plastome Evolution
3.2. Sequence Polymorphisms and Hypervariable Regions
3.3. Phylogenomic Analyses
4. Materials and Methods
4.1. Plant Material, DNA Extraction, and Sequencing
4.2. Plastome Assembly and Annotation
4.3. Comparative Genomic Analyses
4.4. Repeat Sequence Analyses
4.5. Codon Usage Bias and Selective Pressure Analyses
4.6. Phylogenetic Analyses
5. Conclusions
Supplementary Materials
Author Contributions
Funding
Institutional Review Board Statement
Informed Consent Statement
Data Availability Statement
Acknowledgments
Conflicts of Interest
References
- Chandler, G.T.; Plunkett, G.M. Evolution in Apiales: Nuclear and chloroplast markers together in (almost) perfect harmony. Bot. J. Linn. Soc. 2004, 144, 123–147. [Google Scholar] [CrossRef]
- Nicolas, A.N.; Plunkett, G.M. The demise of subfamily Hydrocotyloideae (Apiaceae) and the realignment of its genera across the entire order Apiales. Mol. Phylogenet. Evol. 2009, 53, 134–151. [Google Scholar] [CrossRef] [PubMed]
- Li, R.; Wen, J. Phylogeny and diversification of Chinese Araliaceae based on nuclear and plastid DNA sequence data. J. Syst. Evol. 2016, 54, 453–467. [Google Scholar] [CrossRef]
- Perkins, A.J. Molecular phylogenetics and species delimitation in annual species of Hydrocotyle (Araliaceae) from South Western Australia. Mol. Phylogenet. Evol. 2019, 134, 129–141. [Google Scholar] [CrossRef] [PubMed]
- Henwood, M.J. Hydrocotyle rivularis: A new trifoliolate species from south-eastern Australia. Telopea 2014, 17, 217–221. [Google Scholar] [CrossRef]
- Nicolas, N.A.; Plunkett, M.G. Diversification Times and Biogeographic Patterns in Apiales. Bot. Rev. 2014, 80, 30–58. [Google Scholar] [CrossRef]
- She, M.L.; Waston, M.F.A.; Cannon, J.F.M. Hydrocotyle. In Flora of China; Wu, C.Y., Raven, P.H., Hong, D.Y., Eds.; Science Press: Beijing, China, 2005; Volume 14, pp. 14–17. [Google Scholar]
- China Check List of Higher Plants. Available online: http://www.sp2000.org.cn/ (accessed on 1 September 2023).
- Yu, S. The small grass also becomes a scene. China Flowers Hortic. 2017, 14, 59. [Google Scholar]
- Huang, Q.F.; Zhang, S.J.; Huang, R.B.; Wei, L.; Chen, Y.X.; Lv, S.; Liang, C.H.; Tan, S.; Liang, S.; Zhuo, L. Isolation and identification of an anti-hepatitis B virus compound from Hydrocotyle sibthorpioides Lam. J. Ethnopharmacol. 2013, 150, 568–575. [Google Scholar] [CrossRef]
- Richard, A. Monographie du genre Hydrocotyle de la famille des Ombellifères. Ann. Gén. Sci. Phys. 1802, 4, 145–224. [Google Scholar]
- Candolle, A.P. Umbelliferae. In Prodromus Systematis Naturalis Regni Vegetabilis; Candolle, A.P., Ed.; Sumptibus Victoris Masson: Paris, France, 1830; Volume 4, p. 63. [Google Scholar]
- Constance, L.; Dillon, M.O. A new peltate Hydrocotyle (Umbelliferae) from northern Peru. Brittonia 1990, 42, 257–259. [Google Scholar] [CrossRef]
- Van De Wiel, C.C.M.; Van Der Schoot, J.; Van Valkenburg, J.; Duistermaat, H.; Smulders, M.J.M. DNA barcoding discriminates the noxious invasive plant species, floating pennywort (Hydrocotyle ranunculoides L.f.), from non-invasive relatives. Mol. Ecol. Resour. 2009, 9, 1086–1091. [Google Scholar] [CrossRef] [PubMed]
- Choi, K.S.; Park, S.J. Molecular Phylogenetic Studies of Korean Hydrocotyle L. Korean J. Plant Resour. 2012, 25, 490–497. [Google Scholar] [CrossRef]
- Chen, X.; Liu, C. Progress in chloroplast genome analysis. Arch. Biochem. Biophys. 2008, 35, 21–28. [Google Scholar]
- Dong, W.; Xu, C.; Cheng, T.; Lin, K.; Zhou, S. Sequencing angiosperm plastid genomes made easy: A complete set of universal primers and a case study on the phylogeny of Saxifragales. Genome Biol. Evol. 2013, 5, 989–997. [Google Scholar] [CrossRef]
- Wicke, S.; Schneeweiss, G.M.; Pamphilis, C.W.; Kai, F.M.; Quandt, D. The evolution of the plastid chromosome in land plants: Gene content, gene order, gene function. Plant Mol. Biol. 2011, 51, 273–297. [Google Scholar] [CrossRef]
- Parks, M.; Cronn, R.; Liston, A. Increasing phylogenetic resolution at low taxonomic levels using massively parallel sequencing of chloroplast genomes. BMC Biol. 2009, 7, 84. [Google Scholar] [CrossRef]
- Li, H.T.; Yi, T.S.; Gao, L.M.; Ma, P.F.; Zhang, T.; Yang, J.B.; Gitzendanner, M.A.; Fritsch, P.W.; Cai, J.; Luo, Y.; et al. Origin of angiosperms and the puzzle of the Jurassic gap. Nat. Plants 2019, 5, 461–470. [Google Scholar] [CrossRef]
- Zhao, F.; Chen, Y.P.; Salmaki, Y.; Drew, B.T.; Wilson, T.C.; Scheen, A.C.; Celep, F.; Bräuchler, C.; Bendiksby, M.; Wang, Q.; et al. An updated tribal classification of Lamiaceae based on plastome phylogenomics. BMC Biol. 2021, 19, 2. [Google Scholar] [CrossRef]
- Yan, R.R.; Geng, Y.F.; Jia, Y.H.; Xiang, C.L.; Zhou, X.X.; Hu, G.X. Comparative analyses of Linderniaceae plastomes, with implications for its phylogeny and evolution. Front. Plant Sci. 2023, 14, 1265641. [Google Scholar] [CrossRef]
- Li, R.; Ma, P.F.; Wen, J.; Yi, T.S. Complete sequencing of five Araliaceae chloroplast genomes and the phylogenetic implications. PLoS ONE 2013, 8, e78568. [Google Scholar] [CrossRef]
- Kim, K.; Nguyen, V.B.; Dong, J.; Wang, Y.; Park, J.Y.; Lee, S.C.; Yang, T.J. Evolution of the Araliaceae family inferred from complete chloroplast genomes and 45S nrDNAs of 10 Panax-related species. Sci. Rep. 2017, 7, 4917. [Google Scholar] [CrossRef] [PubMed]
- Li, J.; Xie, D.F.; Guo, X.L.; Zheng, Z.Y.; He, X.J.; Zhou, S.D. Comparative Analysis of the Complete Plastid Genome of Five Bupleurum Species and New Insights into DNA Barcoding and Phylogenetic Relationship. Plants 2020, 9, 543. [Google Scholar] [CrossRef] [PubMed]
- Wang, Y.; Yu, J.; Chen, Y.K.; Wang, Z.C. Complete Chloroplast Genome Sequence of the Endemic and Endangered Plant Dendropanax oligodontus: Genome Structure, Comparative and Phylogenetic Analysis. Genes 2022, 13, 2028. [Google Scholar] [CrossRef] [PubMed]
- Ge, L.; Shen, L.; Chen, Q.; Li, X.; Zhang, L. The complete chloroplast genome sequence of Hydrocotyle sibthorpioides (Apiales: Araliaceae). Mitochondrial DNA B Resour. 2017, 2, 29–30. [Google Scholar] [CrossRef]
- Wen, J.; Zhou, W.; Wu, B.; Li, H.; Song, C. The complete chloroplast genome of Hydrocotyle pseudoconferta Masamune 1932 (Araliaceae). Mitochondrial DNA B Resour. 2022, 7, 1199–1200. [Google Scholar] [CrossRef]
- Daniell, H.; Lin, C.S.; Yu, M.; Chang, W.J. Chloroplast genomes: Diversity, evolution, and applications in genetic engineering. Genome Biol. 2016, 17, 134. [Google Scholar] [CrossRef]
- Huang, Y.; Ma, Q.; Sun, J.; Zhou, L.N.; Lai, C.J.; Li, P.; Jin, X.J.; Zhang, Y.H. Comparative analysis of Diospyros (Ebenaceae) plastomes: Insights into genomic features, mutational hotspots, and adaptive evolution. Ecol. Evol. 2023, 13, e10301. [Google Scholar] [CrossRef]
- Liu, Q.; Gao, Y.; Dong, W.; Zhao, L. Plastome evolution and phylogeny of the tribe Ruteae (Rutaceae). Ecol. Evol. 2023, 13, e9821. [Google Scholar] [CrossRef]
- Chen, J.; Wang, F.; Zhou, C.; Ahmad, S.; Zhou, Y.; Li, M.; Liu, Z.; Peng, D. Comparative Phylogenetic Analysis for Aerides (Aeridinae, Orchidaceae) Based on Six Complete Plastid Genomes. Int. J. Mol. Sci. 2023, 24, 12473. [Google Scholar] [CrossRef]
- Dong, Z.; Zhang, R.; Shi, M.; Song, Y.; Xin, Y.; Li, F.; Ma, J.; Xin, P. The complete plastid genome of the endangered shrub Brassaiopsis angustifolia (Araliaceae): Comparative genetic and phylogenetic analysis. PLoS ONE 2022, 17, e0269819. [Google Scholar] [CrossRef]
- Liu, C.; Yang, Z.; Yang, L.; Yang, J.; Ji, Y. The complete plastome of Panax stipuleanatus: Comparative and phylogenetic analyses of the genus Panax (Araliaceae). Plant Divers. 2018, 40, 265–276. [Google Scholar] [CrossRef] [PubMed]
- Tian, Z. Characterization of the complete chloroplast genome of Eleutherococcus senticosus (Araliaceae) as an herb in China. Mitochondrial DNA B Resour. 2020, 5, 2133–2134. [Google Scholar] [CrossRef] [PubMed]
- Poliseno, L.; Salmena, L.; Zhang, J.; Carver, B.; Haveman, W.J.; Pandolfi, P.P. A coding-independent function of gene and pseudogene mRNAs regulates tumour biology. Nature 2010, 465, 1033–1038. [Google Scholar] [CrossRef] [PubMed]
- Prade, V.M.; Gundlach, H.; Twardziok, S.; Chapman, B.; Tan, C.; Langridge, P.; Schulman, A.H.; Stein, N.; Waugh, R.; Zhang, G.; et al. The pseudogenes of barley. Plant J. 2018, 93, 502–514. [Google Scholar] [CrossRef] [PubMed]
- Botzman, M.; Margalit, H. Variation in global codon usage bias among prokaryotic organisms is associated with their lifestyles. Genome Biol. 2011, 12, R109. [Google Scholar] [CrossRef]
- Kudla, G.; Murray, A.W.; Tollervey, D.; Plotkin, J.B. Coding-sequence determinants of gene expression in Escherichia coli. Science 2009, 324, 255–258. [Google Scholar] [CrossRef] [PubMed]
- Li, G.; Pan, Z.; Gao, S.; He, Y.; Xia, Q.; Jin, Y.; Yao, H. Analysis of synonymous codon usage of chloroplast genome in Porphyra umbilicalis. Genes Genom. 2019, 41, 1173–1181. [Google Scholar] [CrossRef]
- Xie, D.F.; Yu, H.X.; Price, M.; Xie, C.; Deng, Y.Q.; Chen, J.P.; Yu, Y.; Zhou, S.D.; He, X.J. Phylogeny of Chinese Allium Species in Section Daghestanica and Adaptive Evolution of Allium (Amaryllidaceae, Allioideae) Species Revealed by the Chloroplast Complete Genome. Front. Plant Sci. 2019, 10, 460. [Google Scholar] [CrossRef]
- Wang, Y.; Liang, Q.; Zhang, C.; Huang, H.; He, H.; Wang, M.; Li, M.; Huang, Z.; Tang, Y.; Chen, Q.; et al. Sequencing and Analysis of Complete Chloroplast Genomes Provide Insight into the Evolution and Phylogeny of Chinese Kale (Brassica oleracea var. alboglabra). Int. J. Mol. Sci. 2023, 24, 10287. [Google Scholar] [CrossRef]
- Chen, M.M.; Zhang, M.; Liang, Z.S.; He, Q.L. Characterization and Comparative Analysis of Chloroplast Genomes in Five Uncaria Species Endemic to China. Int. J. Mol. Sci. 2022, 23, 11617. [Google Scholar] [CrossRef]
- Yang, Z.; Nielsen, R. Codon-substitution models for detecting molecular adaptation at individual sites along specific lineages. Mol. Biol. Evol. 2002, 19, 908–917. [Google Scholar] [CrossRef] [PubMed]
- Guo, L.; Wang, X.; Wang, R.; Li, P. Characterization and Comparative Analysis of Chloroplast Genomes of Medicinal Herb Scrophularia ningpoensis and Its Common Adulterants (Scrophulariaceae). Int. J. Mol. Sci. 2023, 24, 10034. [Google Scholar] [CrossRef] [PubMed]
- Yang, J.X.; Hu, G.X.; Hu, G.W. Comparative genomics and phylogenetic relationships of two endemic and endangered species (Handeliodendron bodinieri and Eurycorymbus cavaleriei) of two monotypic genera within Sapindales. BMC Genom. 2022, 23, 27. [Google Scholar] [CrossRef] [PubMed]
- Zhou, S.M.; Wang, F.; Yan, S.Y.; Zhu, Z.M.; Gao, X.F.; Zhao, X.L. Phylogenomics and plastome evolution of Indigofera (Fabaceae). Front. Plant Sci. 2023, 14, 1186598. [Google Scholar] [CrossRef] [PubMed]
- Feng, Y.; Gao, X.F.; Zhang, J.Y.; Jiang, L.S.; Li, X.; Deng, H.N.; Liao, M.; Xu, B. Complete Chloroplast Genomes Provide Insights into Evolution and Phylogeny of Campylotropis (Fabaceae). Front. Plant Sci. 2022, 13, 895543. [Google Scholar] [CrossRef]
- Zhou, T.; Wang, J.; Jia, Y.; Li, W.; Xu, F.; Wang, X. Comparative Chloroplast Genome Analyses of Species in Gentiana section Cruciata (Gentianaceae) and the Development of Authentication Markers. Int. J. Mol. Sci. 2018, 19, 1962. [Google Scholar] [CrossRef]
- Shi, H.; Yang, M.; Mo, C.; Xie, W.; Liu, C.; Wu, B.; Ma, X. Complete chloroplast genomes of two Siraitia Merrill species: Comparative analysis, positive selection and novel molecular marker development. PLoS ONE 2019, 14, e0226865. [Google Scholar] [CrossRef]
- Lu, R.S.; Li, P.; Qiu, Y.X. The Complete Chloroplast Genomes of Three Cardiocrinum (Liliaceae) Species: Comparative Genomic and Phylogenetic Analyses. Front. Plant Sci. 2017, 7, 2054. [Google Scholar] [CrossRef]
- Gao, B.; Yuan, L.; Tang, T.; Hou, J.; Pan, K.; Wei, N. The complete chloroplast genome sequence of Alpinia oxyphylla Miq. and comparison analysis within the Zingiberaceae family. PLoS ONE 2019, 14, e0218817. [Google Scholar] [CrossRef]
- Posno, M.; Vliet, A.V.; Groot, G.S.P. The gene for Spirodela oligorhiza chloroplast ribosomal protein homologous to E. coli ribosomal protein L16 is split by a large intron near its 59 end: Structure and expression. Nucleic Acids Res. 1986, 14, 3181–3195. [Google Scholar] [CrossRef][Green Version]
- Zhao, D.N.; Ren, Y.; Zhang, J.Q. Conservation and innovation: Plastome evolution during rapid radiation of Rhodiola on the Qinghai-Tibetan Plateau. Mol. Phylogenet. Evol. 2020, 144, 106713. [Google Scholar] [CrossRef] [PubMed]
- Drescher, A.; Ruf, S.; Calsa, T.; Carrer, H.; Bock, R. The two largest chloroplast genome-encoded open reading frames of higher plants are essential genes. Plant J. 2000, 22, 97–104. [Google Scholar] [CrossRef]
- Dong, W.L.; Wang, R.N.; Zhang, N.Y.; Fan, W.B.; Fang, M.F.; Li, Z.H. Molecular Evolution of Chloroplast Genomes of Orchid Species: Insights into Phylogenetic Relationship and Adaptive Evolution. Int. J. Mol. Sci. 2018, 19, 716. [Google Scholar] [CrossRef] [PubMed]
- Zhong, Q.; Yang, S.; Sun, X.; Wang, L.; Li, Y. The complete chloroplast genome of the Jerusalem artichoke (Helianthus tuberosus L.) and an adaptive evolutionary analysis of the ycf2 gene. PeerJ 2019, 7, e7596. [Google Scholar] [CrossRef] [PubMed]
- Cay, S.B.; Cinar, Y.U.; Kuralay, S.C.; Inal, B.; Zararsiz, G.; Ciftci, A.; Mollman, R.; Obut, O.; Eldem, V.; Bakir, Y.; et al. Genome skimming approach reveals the gene arrangements in the chloroplast genomes of the highly endangered Crocus L. species: Crocus istanbulensis (B.Mathew) Rukšāns. PLoS ONE 2022, 17, e0269747. [Google Scholar] [CrossRef]
- Thode, V.A.; Lohmann, L.G. Comparative Chloroplast Genomics at Low Taxonomic Levels: A Case Study Using Amphilophium (Bignonieae, Bignoniaceae). Front. Plant Sci. 2019, 10, 796. [Google Scholar] [CrossRef]
- Qi, W.; Lin, F.; Liu, Y.; Huang, B.; Cheng, J.; Zhang, W.; Zhao, H. High-throughput development of simple sequence repeat markers for genetic diversity research in Crambe abyssinica. BMC Plant Biol. 2016, 16, 139. [Google Scholar] [CrossRef]
- Yu, J.; Dossa, K.; Wang, L.; Zhang, Y.; Wei, X.; Liao, B.; Zhang, X. PMDBase: A database for studying microsatellite DNA and marker development in plants. Nucleic Acids Res. 2017, 45, D1046–D1053. [Google Scholar] [CrossRef]
- Zhu, M.; Feng, P.; Ping, J.; Li, J.; Su, Y.; Wang, T. Phylogenetic significance of the characteristics of simple sequence repeats at the genus level based on the complete chloroplast genome sequences of Cyatheaceae. Ecol. Evol. 2021, 11, 14327–14340. [Google Scholar] [CrossRef]
- Su, T.; Geng, Y.F.; Xiang, C.L.; Zhao, F.; Wang, M.; Gu, L.; Hu, G.X. Chloroplast Genome of Salvia Sect. Drymosphace: Comparative and Phylogenetic Analysis. Diversity 2022, 5, 324. [Google Scholar] [CrossRef]
- Hong, Z.; Wu, Z.; Zhao, K.; Yang, Z.; Zhang, N.; Guo, J.; Tembrock, L.R.; Xu, D. Comparative Analyses of Five Complete Chloroplast Genomes from the Genus Pterocarpus (Fabacaeae). Int. J. Mol. Sci. 2020, 21, 3758. [Google Scholar] [CrossRef] [PubMed]
- Alwadani, K.G.; Janes, J.K.; Andrew, R.L. Chloroplast genome analysis of box-ironbark Eucalyptus. Mol. Phylogenet. Evol. 2019, 136, 76–86. [Google Scholar] [CrossRef] [PubMed]
- Ping, J.; Feng, P.; Li, J.; Zhang, R.; Su, Y.; Wang, T. Molecular evolution and SSRs analysis based on the chloroplast genome of Callitropsis funebris. Ecol. Evol. 2021, 11, 4786–4802. [Google Scholar] [CrossRef] [PubMed]
- Xie, Y.; Yang, G.; Zhang, C.; Zhang, X.; Jiang, X. Comparative analysis of chloroplast genomes of endangered heterostylous species Primula wilsonii and its closely related species. Ecol. Evol. 2023, 13, e9730. [Google Scholar] [CrossRef] [PubMed]
- Pombert, J.F.; Otis, C.; Lemieux, C.; Turmel, M. The chloroplast genome sequence of the green alga Pseudendoclonium akinetum (Ulvophyceae) reveals unusual structural features and new insights into the branching order of chlorophyte lineages. Mol. Biol. Evol. 2005, 22, 1903–1918. [Google Scholar] [CrossRef]
- Kawata, M.; Harada, T.; Shimamoto, Y.; Oono, K.; Takaiwa, F. Short inverted repeats function as hotspots of intermolecular recombination giving rise to oligomers of deleted plastid DNAs (ptDNAs). Curr. Genet. 1997, 31, 179–184. [Google Scholar] [CrossRef] [PubMed]
- Gregory, T.R. DNA barcoding does not compete with taxonomy. Nature 2005, 434, 1067. [Google Scholar] [CrossRef]
- Drude, O. Umbelliferae. In Die Natürlichen Pflanzenfamilien; Engler, A., Prantl, K., Eds.; Verlag von Wilhelm Engelmann: Leipzig, Germany, 1989; Volume 3, pp. 63–250. [Google Scholar]
- Plunkett, G.M.; Chandler, G.T.; Lowry, P.P.; Pinney, S.M.; Sprenkle, T.S. Recent advances in understanding Apiales and a revised classification. S. Afr. J. Bot. 2004, 70, 371–381. [Google Scholar] [CrossRef]
- Plunkett, G.M.; Soltis, D.E.; Soltis, P.S. Clarification of the relationship between Apiaceae and Araliaceae based on matK and rbcL sequence data. Am. J. Bot. 1997, 84, 565–580. [Google Scholar] [CrossRef]
- Li, B.; Cantino, P.D.; Olmstead, R.G.; Bramley, G.L.; Xiang, C.L.; Ma, Z.H.; Tan, Y.H.; Zhang, D.X. A large-scale chloroplast phylogeny of the Lamiaceae sheds new light on its subfamilial classification. Sci Rep. 2016, 6, 34343. [Google Scholar] [CrossRef]
- Doyle, J.J.; Doyle, J.L. A rapid DNA isolation procedure for small quantities of fresh leaf tissue. Phytochem. Bull. 1987, 19, 11–15. [Google Scholar] [CrossRef]
- Chen, Y.X.; Chen, Y.S.; Shi, C.M.; Huang, Z.B.; Zhang, Y.; Li, S.K.; Li, Y.; Ye, J.; Yu, C.; Li, Z.; et al. SOAPnuke: A MapReduce acceleration supported software for integrated quality control and preprocessing of high-throughput sequencing data. Gigascience 2018, 7, gix120. [Google Scholar] [CrossRef] [PubMed]
- Jin, J.J.; Yu, W.B.; Yang, J.B.; Song, Y.; De Pamphilis, C.W.; Yi, T.S.; Li, D.Z. GetOrganelle: A fast and versatile toolkit for accurate de novo assembly of organelle genomes. Genome Biol. 2020, 21, 241. [Google Scholar] [CrossRef] [PubMed]
- Wick, R.R.; Schultz, M.B.; Zobel, J.; Holt, K.E. Bandage: Interactive visualization of de novo genome assemblies. Bioinformatics 2015, 31, 3350–3352. [Google Scholar] [CrossRef] [PubMed]
- Qu, X.J.; Moore, M.J.; Li, D.Z.; Yi, T.S. PGA: A software package for rapid, accurate, and flexible batch annotation of plastomes. Plant Methods 2019, 15, 50. [Google Scholar] [CrossRef]
- Shi, L.; Chen, H.; Jiang, M.; Wang, L.; Wu, X.; Huang, L.; Liu, C. CPGAVAS2, an integrated plastome sequence annotator and analyzer. Nucleic Acids Res. 2019, 47, W65–W73. [Google Scholar] [CrossRef]
- Kearse, M.; Moir, R.; Wilson, A.; Stones-Havas, S.; Cheung, M.; Sturrock, S.; Buxton, S.; Cooper, A.; Markowitz, S.; Duran, C.; et al. Geneious Basic: An integrated and extendable desktop software platform for the organization and analysis of sequence data. Bioinformatics 2012, 28, 1647–1649. [Google Scholar] [CrossRef]
- Schattner, P.; Brooks, A.N.; Lowe, T.M. The tRNAscan-SE, snoscan and snoGPS web servers for the detection of tRNAs and snoRNAs. Nucleic Acids Res. 2005, 33, 686–689. [Google Scholar] [CrossRef]
- Lohse, M.; Drechsel, O.; Kahlau, S.; Bock, R. OrganellarGenomeDRAW—A suite of tools for generating physical maps of plastid and mitochondrial genomes and visualizing expression data sets. Nucleic Acids Res. 2013, 41, W575–W581. [Google Scholar] [CrossRef]
- Darling, A.C.E.; Mau, B.; Blattner, F.R.; Perna, N.T. Mauve: Multiple alignment of conserved genomic sequence with rearrangements. Genome Res. 2004, 14, 1394–1403. [Google Scholar] [CrossRef]
- Frazer, K.A.; Lior, P.; Alexander, P.; Rubin, E.M.; Inna, D. Vista:computational tools for comparative genomics. Nucleic Acids Res. 2004, 32, W273–W279. [Google Scholar] [CrossRef]
- Rozas, J.; Ferrer-Mata, A.; Sánchez-DelBarrio, J.C.; Guirao-Rico, S.; Librado, P.; Ramos-Onsins, S.E.; Sánchez-Gracia, A. DnaSP 6: DNA Sequence Polymorphism Analysis of Large Data Sets. Mol. Biol. Evol. 2017, 34, 3299–3302. [Google Scholar] [CrossRef] [PubMed]
- Amiryousefi, A.; Hyvonen, J.; Poczai, P. IRscope: An online program to visualize the junction sites of chloroplast genomes. Bioinformatics 2018, 34, 3030–3031. [Google Scholar] [CrossRef] [PubMed]
- Beier, S.; Thiel, T.; Münch, T.; Scholz, U.; Mascher, M. MISA-web: A web server for microsatellite prediction. Bioinformatics 2017, 33, 2583–2585. [Google Scholar] [CrossRef] [PubMed]
- Kurtz, S.; Choudhuri, J.V.; Ohlebusch, E.; Schleiermacher, C.; Stoye, J.; Giegerich, R. REPuter: The manifold applications of repeat analysis on a genomic scale. Nucleic Acids Res. 2001, 29, 4633–4642. [Google Scholar] [CrossRef]
- Katoh, K.; Standley, D.M. MAFFT multiple sequence alignment software version 7: Improvements in performance and usability. Mol. Biol. Evol. 2013, 30, 772–780. [Google Scholar] [CrossRef]
- Wang, D.; Zhang, Y.; Zhang, Z.; Zhu, J.; Yu, J. KaKs_Calculator 2.0: A toolkit incorporating gamma-series methods and sliding window strategies. Genom. Proteom. Bioinform. 2010, 8, 77–80. [Google Scholar] [CrossRef] [PubMed]
- Nielsen, R.; Yang, Z. Likelihood models for detecting positively selected amino acid sites and applications to the HIV-1 envelope gene. Genetics 1998, 148, 929–993. [Google Scholar] [CrossRef] [PubMed]
- Hall, T.A. BioEdit. A user-friendly biological sequence alignment editor and analysis program for Windows 95/98/NT. Nucleic Acids Symp. Ser. 1999, 41, 95–98. [Google Scholar] [CrossRef]
- Kalyaanamoorthy, S.; Minh, B.Q.; Wong, T.K.F.; von Haeseler, A.; Jermiin, L.S. ModelFinder: Fast model selection for accurate phylogenetic estimates. Nat. Methods 2017, 14, 587–589. [Google Scholar] [CrossRef]
- David, P.; Buckley, T.R. Model selection and model averaging in phylogenetics: Advantages of Akaike information criterion and Bayesian approaches over likelihood ratio tests. Syst. Biol. 2004, 53, 793–808. [Google Scholar] [CrossRef]







| Taxon | Length (bp) | GC Content (%) | Genes | |||||||||
|---|---|---|---|---|---|---|---|---|---|---|---|---|
| Total | LSC | SSC | IR | Total | LSC | SSC | IR | PCGs | tRNA | rRNA | Pseudogene | |
| H. calcicola | 153,305 | 84,291 | 18,724 | 25,145 | 37.60 | 35.70 | 30.95 | 43.25 | 85 | 37 | 8 | 4 |
| H. dielsiana | 153,297 | 84,412 | 18,767 | 25,059 | 37.64 | 35.74 | 31.06 | 43.29 | 85 | 37 | 8 | 4 |
| H. himalaica | 153,299 | 84,413 | 18,768 | 25,059 | 37.64 | 35.74 | 31.05 | 43.29 | 85 | 37 | 8 | 4 |
| H. hookeri | 153,294 | 84,372 | 18,768 | 25,077 | 37.64 | 35.76 | 31.07 | 43.08 | 85 | 37 | 8 | 4 |
| H. hookeri subsp. chinensis | 153,289 | 84,388 | 18,747 | 25,077 | 37.64 | 35.76 | 31.08 | 43.27 | 85 | 37 | 8 | 4 |
| H. hookeri subsp. handelii | 153,323 | 84,403 | 18,766 | 25,077 | 37.64 | 35.75 | 31.07 | 43.27 | 85 | 37 | 8 | 4 |
| H. javanica | 153,324 | 84,403 | 18,767 | 25,077 | 37.63 | 35.75 | 31.07 | 43.27 | 85 | 37 | 8 | 4 |
| H. nepalensis * | 153,353 | 84,432 | 18,767 | 25,077 | 37.63 | 35.74 | 31.06 | 43.27 | 85 | 37 | 8 | 4 |
| H. peltiformis | 153,311 | 84,390 | 18,767 | 25,077 | 37.64 | 35.75 | 31.07 | 43.27 | 85 | 37 | 8 | 4 |
| H. pseudoconferta * | 153,302 | 84,417 | 18,767 | 25,059 | 37.64 | 35.74 | 31.07 | 43.29 | 85 | 37 | 8 | 4 |
| H. ranunculoides | 153,669 | 84,792 | 18,729 | 25,074 | 37.67 | 35.75 | 31.22 | 43.28 | 85 | 37 | 8 | 4 |
| H. salwinica | 153,294 | 84,372 | 18,768 | 25,077 | 37.65 | 35.76 | 31.07 | 43.27 | 85 | 37 | 8 | 4 |
| H. sibthorpioides * | 152,880 | 84,064 | 18,690 | 25,063 | 37.51 | 35.55 | 30.95 | 43.25 | 85 | 37 | 8 | 4 |
| H. sibthorpioides var. batrachium | 152,740 | 84,030 | 18,594 | 25,058 | 37.62 | 35.69 | 31.02 | 43.29 | 85 | 37 | 8 | 4 |
| H. sibthorpioides ‘Variegata’ | 152,659 | 83,958 | 18,585 | 25,058 | 37.60 | 35.56 | 31.04 | 43.30 | 85 | 37 | 8 | 4 |
| H. verticillata* | 153,207 | 84,352 | 18,737 | 25,059 | 37.59 | 35.66 | 31.08 | 43.29 | 85 | 37 | 8 | 4 |
| H. wilfordii | 152,950 | 84,134 | 18,690 | 25,063 | 37.50 | 35.52 | 30.95 | 43.25 | 85 | 37 | 8 | 4 |
| Category | Gene Group | Gene Name |
|---|---|---|
| Photosynthesis | Subunits of photosystem I | psaA, psaB, psaC, psaI, psaJ |
| Subunits of photosystem II | psbA, psbB, psbC, psbD, psbE, psbF, psbH, psbI, psbJ, psbK, psbL, psbM, psbN, psbT, psbZ | |
| Subunits of NADH dehydrogenase | ndhA a, ndhB a (2), ndhC, ndhD, ndhE, ndhF, ndhG, ndhH, ndhI, ndhJ, ndhK | |
| Subunits of cytochrome b/f complex | petA, petB a, petD a, petG, petL, petN | |
| Subunits of ATP synthase | atpA, atpB, atpE, atpF a, atpH, atpI | |
| Large subunit of rubisco | rbcL | |
| Self-replication | Proteins of large ribosomal subunit | rpl14, rpl16 a, rpl2 a (2), rpl20, rpl22, rpl23(2), rpl32, rpl33, rpl36 |
| Proteins of small ribosomal subunit | Ψrps19, rps11, rps12 b (2), rps14, rps15, rps16 a, rps18, rps19, rps2, rps3, rps4, rps7(2), rps8 | |
| Subunits of RNA polymerase | rpoA, rpoB, rpoC1 a, rpoC2 | |
| Ribosomal RNAs | rrn16(2), rrn23(2), rrn4.5(2), rrn5(2) | |
| Transfer RNAs | trnA-UGC a (2), trnC-GCA, trnD-GUC, trnE-UUC, trnF-GAA, trnG-UCC, trnG-UCC a, trnH-GUG, trnI-CAU(2), trnI-GAU a (2), trnK-UUU a, trnL-CAA(2), trnL-UAA a, trnL-UAG, trnM-CAU, trnN-GUU(2), trnP-UGG, trnQ-UUG, trnR-ACG(2), trnR-UCU, trnS-GCU, trnS-GGA, trnS-UGA, trnT-GGU, trnT-UGU, trnV-GAC(2), trnV-UAC a, trnW-CCA, trnY-GUA, trnfM-CAU | |
| Other genes | Maturase | matK |
| Protease | clpP b | |
| Envelope membrane protein | cemA | |
| Acetyl-CoA carboxylase | accD | |
| c-type cytochrome synthesis gene | ccsA | |
| Translation initiation factor | infA | |
| unknown function | Conserved hypothetical chloroplast ORF | Ψycf1, Ψycf15(2), ycf1, ycf2(2), ycf3 b, ycf4 |
| Taxon | Voucher Specimen | Locality | GenBank Accession |
|---|---|---|---|
| H. calcicola | XX Zhou 533 (GACP) | Puer, Yunnan, China | OM288648 |
| H. dielsiana | SR Yi 626 (GACP) | Wushan, Chongqing, China | OM288647 |
| H. himalaica | L Gu 007 (GACP) | Jiangkou, Guizhou, China | OM674716 |
| H. hookeri | JX Yang 0428 (GACP) | Motuo, Tibet, China | OM674717 |
| H. hookeri subsp. chinensisis | QT 048 (GACP) | Kunming, Yunnan, China | OM674718 |
| H. hookeri subsp. handelii | L Gu 005 (GACP) | Panzhou, Guizhou, China | OM674719 |
| H. javanica | GX Hu 746 (GACP) | Wangmo, GuiZhou, China | OM674725 |
| H. peltiformis | GX Hu 637 (GACP) | Lushui, Yunnan, China | OM674720 |
| H. ranunculoides | L Qu 35 (GACP) | Kunming, Yunnan, China | OM692359 |
| H. salwinica | GX Hu 638 (GACP) | Lushui, Yunnan, China | OM674721 |
| H. sibthorpioides var. batrachium | L Gu 004 (GACP) | Huaxi, Guizhou, China | OM674723 |
| H. sibthorpioides ‘Variegata’ | C Ye 423 (GACP) | Beijing, China (Cultivated) | OM674722 |
| H. wilfordii | L Gu 006 (GACP) | Dushan, Guizhou, China | OM674724 |
Disclaimer/Publisher’s Note: The statements, opinions and data contained in all publications are solely those of the individual author(s) and contributor(s) and not of MDPI and/or the editor(s). MDPI and/or the editor(s) disclaim responsibility for any injury to people or property resulting from any ideas, methods, instructions or products referred to in the content. |
© 2023 by the authors. Licensee MDPI, Basel, Switzerland. This article is an open access article distributed under the terms and conditions of the Creative Commons Attribution (CC BY) license (https://creativecommons.org/licenses/by/4.0/).
Share and Cite
Yan, R.; Gu, L.; Qu, L.; Wang, X.; Hu, G. New Insights into Phylogenetic Relationship of Hydrocotyle (Araliaceae) Based on Plastid Genomes. Int. J. Mol. Sci. 2023, 24, 16629. https://doi.org/10.3390/ijms242316629
Yan R, Gu L, Qu L, Wang X, Hu G. New Insights into Phylogenetic Relationship of Hydrocotyle (Araliaceae) Based on Plastid Genomes. International Journal of Molecular Sciences. 2023; 24(23):16629. https://doi.org/10.3390/ijms242316629
Chicago/Turabian StyleYan, Rongrong, Li Gu, Lu Qu, Xiaoyu Wang, and Guoxiong Hu. 2023. "New Insights into Phylogenetic Relationship of Hydrocotyle (Araliaceae) Based on Plastid Genomes" International Journal of Molecular Sciences 24, no. 23: 16629. https://doi.org/10.3390/ijms242316629
APA StyleYan, R., Gu, L., Qu, L., Wang, X., & Hu, G. (2023). New Insights into Phylogenetic Relationship of Hydrocotyle (Araliaceae) Based on Plastid Genomes. International Journal of Molecular Sciences, 24(23), 16629. https://doi.org/10.3390/ijms242316629
