Cross-Talk between N6-Methyladenosine and Their Related RNAs Defined a Signature and Confirmed m6A Regulators for Diagnosis of Endometriosis
Abstract
1. Introductions
2. Results
2.1. Summaries of Data In Silico
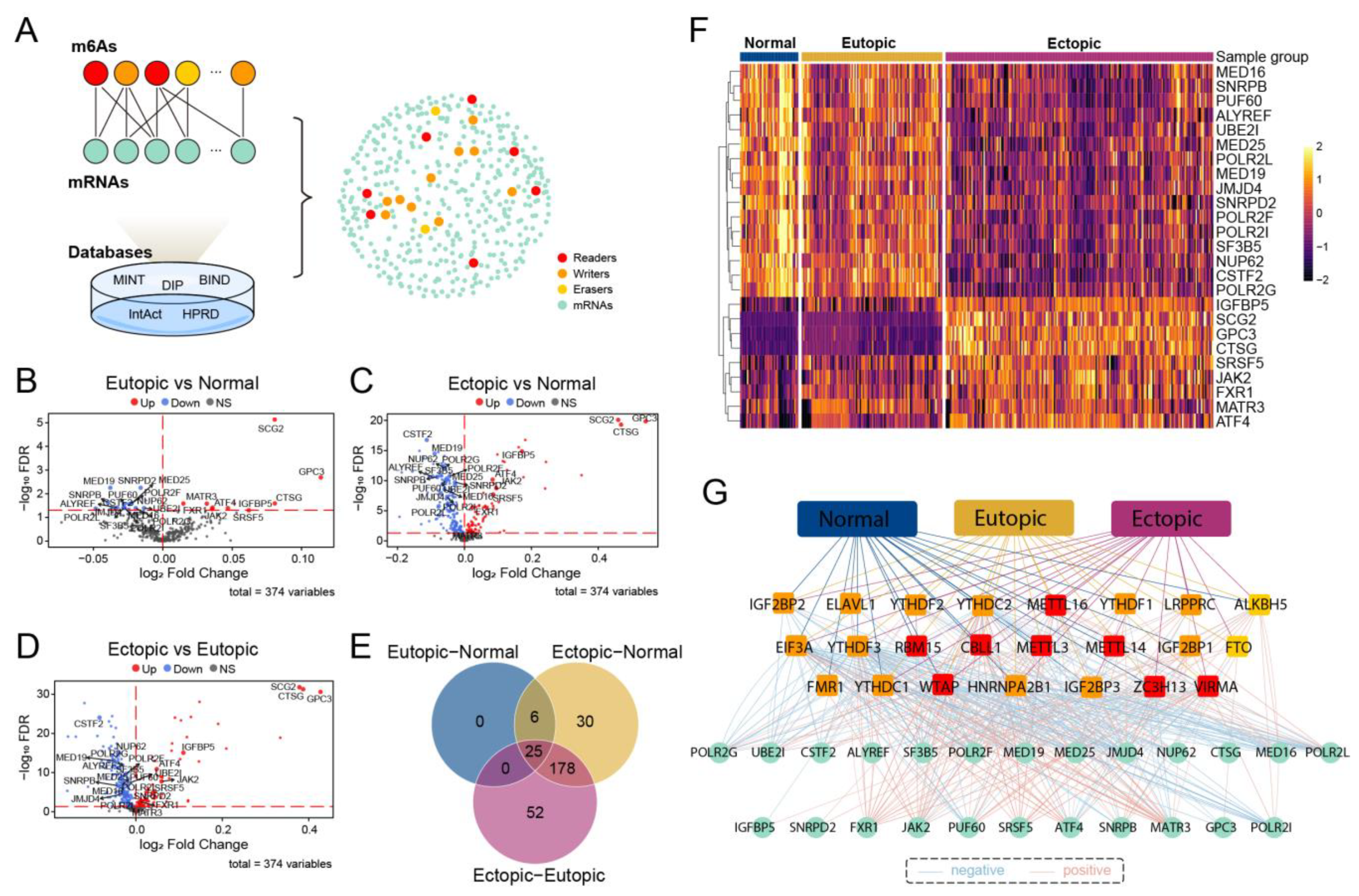
2.2. The Landscape of Expression and Diversity of m6A Regulators among Healthy and Disease Samples
2.3. The m6As and Their Relative mRNAs Recognized Patterns of Co-Alteration in EMs
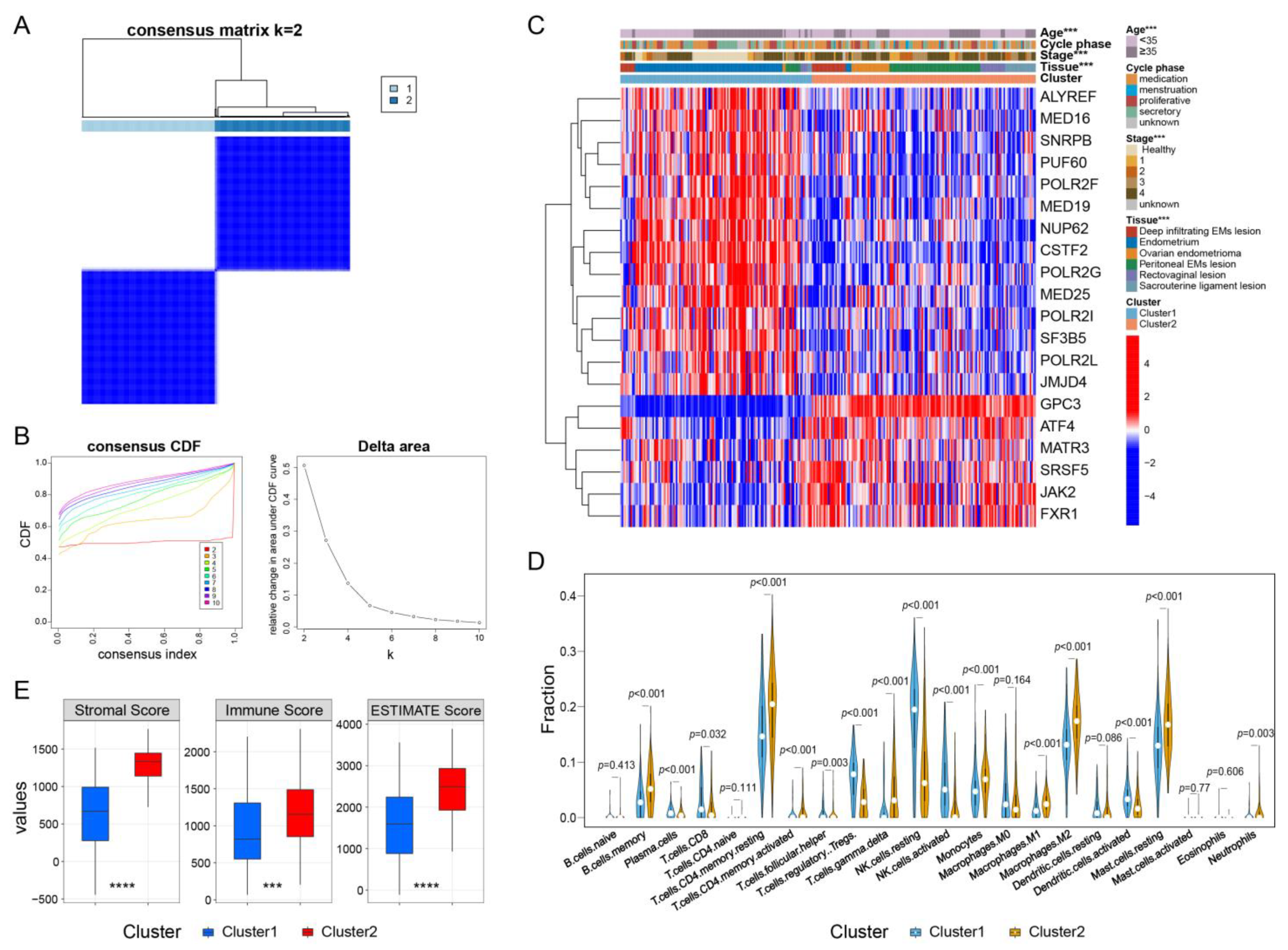
2.4. Consensus Clustering Analysis for m6A-Related mRNAs Unveiled the Heterogeneity in EMs
2.5. Characteristics of the Immune Microenvironment in EMs Subtypes
2.6. The m6As and Their Relative lncRNAs Recognized Patterns of Co-Alteration in EMs
2.7. Construction and Validation of an m6A-Related Diagnostic Signature
2.8. Enrichment Analysis of METTL3-Related Modification Patterns
2.9. The Experimental Validation of m6A Modification in EMs
3. Discussion
4. Materials and Methods
4.1. Data Pre-Processing
4.2. Landscape of Alteration in m6A Regulators in EMs
4.3. Alteration of Differentially Expressed mRNAs Associated with m6A Regulators
4.4. Consensus Clustering Analysis and Immune Microenvironment Characteristics in EMs
4.5. Identification of m6A-Related lncRNAs
4.6. Establishment and Validation of m6A Diagnostic Model for EMs
4.7. Clinical Sample Collection
4.8. Primary Cell Extraction
4.9. Reverse Transcription and RT-qPCR
4.10. m6A Quantity Assay
4.11. Western Blotting
4.12. Statistical Analysis
5. Conclusions
Supplementary Materials
Author Contributions
Funding
Institutional Review Board Statement
Informed Consent Statement
Data Availability Statement
Acknowledgments
Conflicts of Interest
References
- Gordts, S.; Koninckx, P.; Brosens, I. Pathogenesis of deep Endometriosis. Fertil. Steril. 2017, 108, 872–885.e1. [Google Scholar] [CrossRef]
- Taylor, H.S.; Kotlyar, A.M.; Flores, V.A. Endometriosis is a chronic systemic disease: Clinical challenges and novel innovations. Lancet 2021, 397, 839–852. [Google Scholar] [CrossRef]
- Bulun, S.E.; Yilmaz, B.D.; Sison, C.; Miyazaki, K.; Bernardi, L.; Liu, S.; Kohlmeier, A.; Yin, P.; Milad, M.; Wei, J. Endometriosis. Endocr. Rev. 2019, 40, 1048–1079. [Google Scholar] [CrossRef] [PubMed]
- Gruber, T.M.; Mechsner, S. Pathogenesis of Endometriosis: The Origin of Pain and Subfertility. Cells 2021, 10, 1381. [Google Scholar] [PubMed]
- Gupta, S.; Goldberg, J.M.; Aziz, N.; Goldberg, E.; Krajcir, N.; Agarwal, A. Pathogenic mechanisms in Endometriosis-associated infertility. Fertil. Steril. 2008, 90, 247–257. [Google Scholar] [CrossRef]
- Pirtea, P.; Vulliemoz, N.; de Ziegler, D.; Ayoubi, J.M. Infertility workup: Identifying Endometriosis. Fertil. Steril. 2022, 118, 29–33. [Google Scholar] [CrossRef] [PubMed]
- Esfandiari, F.; Favaedi, R.; Heidari-Khoei, H.; Chitsazian, F.; Yari, S.; Piryaei, A.; Ghafari, F.; Baharvand, H.; Shahhoseini, M. Insight into epigenetics of human Endometriosis organoids: DNA methylation analysis of HOX genes and their cofactors. Fertil. Steril. 2021, 115, 125–137. [Google Scholar] [CrossRef] [PubMed]
- Dyson, M.T.; Roqueiro, D.; Monsivais, D.; Ercan, C.M.; Pavone, M.E.; Brooks, D.C.; Kakinuma, T.; Ono, M.; Jafari, N.; Dai, Y.; et al. Genome-wide DNA methylation analysis predicts an epigenetic switch for GATA factor expression in Endometriosis. PLoS Genet. 2014, 10, e1004158. [Google Scholar] [CrossRef]
- Retis-Resendiz, A.M.; González-García, I.N.; León-Juárez, M.; Camacho-Arroyo, I.; Cerbón, M.; Vázquez-Martínez, E.R. The role of epigenetic mechanisms in the regulation of gene expression in the cyclical endometrium. Clin. Epigenetics 2021, 13, 116. [Google Scholar] [CrossRef]
- Looking Back: Epigenomics. Cell Stem Cell 2017, 20, 755. [CrossRef]
- Chen, S.L.; Liu, L.L.; Wang, C.H.; Lu, S.X.; Yang, X.; He, Y.F.; Zhang, C.Z.; Yun, J.P. Loss of RDM1 enhances hepatocellular carcinoma progression via p53 and Ras/Raf/ERK pathways. Mol. Oncol. 2019, 14, 373–386. [Google Scholar] [CrossRef]
- Taketo, K.; Konno, M.; Asai, A.; Koseki, J.; Toratani, M.; Satoh, T.; Doki, Y.; Mori, M.; Ishii, H.; Ogawa, K. The epitranscriptome m6A writer METTL3 promotes chemo- and radioresistance in pancreatic cancer cells. Int. J. Oncol. 2018, 52, 621–629. [Google Scholar] [CrossRef] [PubMed]
- Li, N.; Hui, H.; Bray, B.; Gonzalez, G.M.; Zeller, M.; Anderson, K.G.; Knight, R.; Smith, D.; Wang, Y.; Carlin, A.F.; et al. METTL3 regulates viral m6A RNA modification and host cell innate immune responses during SARS-CoV-2 infection. Cell Rep. 2021, 35, 109091. [Google Scholar] [CrossRef] [PubMed]
- Wang, Y.; Nicholes, K.; Shih, I.M. The Origin and Pathogenesis of Endometriosis. Annu. Rev. Pathol. 2020, 15, 71–95. [Google Scholar] [CrossRef] [PubMed]
- Du, K.; Zhang, L.; Lee, T.; Sun, T. mA RNA Methylation Controls Neural Development and Is Involved in Human Diseases. Mol. Neurobiol. 2019, 56, 1596–1606. [Google Scholar] [CrossRef] [PubMed]
- Liu, H.; Xu, Y.; Yao, B.; Sui, T.; Lai, L.; Li, Z. A novel N6-methyladenosine (m6A)-dependent fate decision for the lncRNA THOR. Cell Death Dis. 2020, 11, 613. [Google Scholar] [CrossRef]
- Lin, X.; Chai, G.; Wu, Y.; Li, J.; Chen, F.; Liu, J.; Luo, G.; Tauler, J.; Du, J.; Lin, S.; et al. RNA mA methylation regulates the epithelial-mesenchymal transition of cancer cells and translation of Snail. Nat. Commun. 2019, 10, 2065. [Google Scholar] [CrossRef]
- Szukiewicz, D. Epigenetic regulation and T-cell responses in Endometriosis—Something other than autoimmunity. Front. Immunol. 2022, 13, 943839. [Google Scholar] [CrossRef]
- Weng, S.; Liu, Z.; Ren, X.; Xu, H.; Ge, X.; Ren, Y.; Zhang, Y.; Dang, Q.; Liu, L.; Guo, C.; et al. SCG2: A Prognostic Marker That Pinpoints Chemotherapy and Immunotherapy in Colorectal Cancer. Front. Immunol. 2022, 13, 873871. [Google Scholar] [CrossRef]
- Wang, H.; Yin, J.; Hong, Y.; Ren, A.; Wang, H.; Li, M.; Zhao, Q.; Jiang, C.; Liu, L. SCG2 is a Prognostic Biomarker Associated With Immune Infiltration and Macrophage Polarization in Colorectal Cancer. Front. Cell Dev. Biol. 2021, 9, 795133. [Google Scholar] [CrossRef]
- Huang, H.; Zhu, Z.; Song, Y. Downregulation of lncRNA uca1 as a diagnostic and prognostic biomarker for ovarian Endometriosis. Rev. Assoc. Médica Bras. 2019, 65, 336–341. [Google Scholar] [CrossRef]
- Liu, B.; Zhou, J.; Wang, C.; Chi, Y.; Wei, Q.; Fu, Z.; Lian, C.; Huang, Q.; Liao, C.; Yang, Z.; et al. LncRNA SOX2OT promotes temozolomide resistance by elevating SOX2 expression via ALKBH5-mediated epigenetic regulation in glioblastoma. Cell Death Dis. 2020, 11, 384. [Google Scholar] [CrossRef]
- Yin, M.; Zhai, L.; Wang, J.; Yu, Q.; Li, T.; Xu, X.; Guo, X.; Mao, X.; Zhou, J.; Zhang, X. Comprehensive Analysis of RNA-Seq in Endometriosis Reveals Competing Endogenous RNA Network Composed of circRNA, lncRNA and mRNA. Front. Genet. 2022, 13, 828238. [Google Scholar] [CrossRef] [PubMed]
- Cheung, P.; Schaffert, S.; Chang, S.E.; Dvorak, M.; Donato, M.; Macaubas, C.; Foecke, M.H.; Li, T.M.; Zhang, L.; Coan, J.P.; et al. Repression of CTSG, ELANE and PRTN3-mediated histone H3 proteolytic cleavage promotes monocyte- to-macrophage differentiation. Nat. Immunol. 2021, 22, 711–722. [Google Scholar] [CrossRef]
- Yue, M.M. N6-methyladenosine modification is critical for epithelial-mesenchymal transition and metastasis of gastric cancer. Mol. Cancer 2019, 18, 142. [Google Scholar] [CrossRef]
- Khan, K.N.; Yamamoto, K.; Fujishita, A.; Muto, H.; Koshiba, A.; Kuroboshi, H.; Saito, S.; Teramukai, S.; Nakashima, M.; Kitawaki, J. Differential Levels of Regulatory T Cells and T-Helper-17 Cells in Women with Early and Advanced Endometriosis. J. Clin. Endocrinol. Metab. 2019, 104, 4715–4729. [Google Scholar] [CrossRef]
- Riccio, L.G.C.; Jeljeli, M.; Santulli, P.; Chouzenoux, S.; Doridot, L.; Nicco, C.; Reis, F.M.; Abrão, M.S.; Chapron, C.; Batteux, F. B lymphocyte inactivation by Ibrutinib limits Endometriosis progression in mice. Hum. Reprod. 2019, 34, 1225–1234. [Google Scholar] [CrossRef] [PubMed]
- Freitag, N.; Baston-Buest, D.M.; Kruessel, J.S.; Markert, U.R.; Fehm, T.N.; Bielfeld, A.P. Eutopic endometrial immune profile of infertility-patients with and without Endometriosis. J. Reprod. Immunol. 2022, 150, 103489. [Google Scholar] [CrossRef] [PubMed]
- Li, X.; Xiong, W.; Long, X.; Dai, X.; Peng, Y.; Xu, Y.; Zhang, Z.; Zhang, L.; Liu, Y. Inhibition of METTL3/m6A/miR126 promotes the migration and invasion of endometrial stromal cells in Endometriosis. Biol. Reprod. 2021, 105, 1221–1233. [Google Scholar] [CrossRef]
- Wang, H.; Liang, Z.; Gou, Y.; Li, Z.; Cao, Y.; Jiao, N.; Tan, J.; Yu, Y.; Zhang, Z. FTO-dependent N(6)-Methyladenosine regulates the progression of Endometriosis via the ATG5/PKM2 Axis. Cell. Signal. 2022, 98, 110406. [Google Scholar] [CrossRef]
- Guo, Y.Q.; Wang, Q.; Wang, J.G.; Gu, Y.J.; Song, P.P.; Wang, S.Y.; Qian, X.Y.; Gao, X. METTL3 modulates m6A modification of CDC25B and promotes head and neck squamous cell carcinoma malignant Progression. Exp. Hematol. Oncol. 2022, 11, 14. [Google Scholar] [CrossRef] [PubMed]
- Zhao, W.; Cui, Y.; Liu, L.; Ma, X.; Qi, X.; Wang, Y.; Liu, Z.; Ma, S.; Liu, J.; Wu, J. METTL3 Facilitates Oral Squamous Cell Carcinoma Tumorigenesis by Enhancing c-Myc Stability via YTHDF1- Mediated mA Modification. Mol. Ther. Nucleic Acids 2020, 20, 1–12. [Google Scholar] [CrossRef] [PubMed]
- Grenov, A.C.; Moss, L.; Edelheit, S.; Cordiner, R.; Schmiedel, D.; Biram, A.; Hanna, J.H.; Jensen, T.H.; Schwartz, S.; Shulman, Z. The germinal center reaction depends on RNA methylation and divergent functions of specific methyl readers. J. Exp. Med. 2021, 218, e20210360. [Google Scholar] [CrossRef] [PubMed]
- Deng, S.; Zhang, J.; Su, J.; Zuo, Z.; Zeng, L.; Liu, K.; Zheng, Y.; Huang, X.; Bai, R.; Zhuang, L.; et al. RNA mA regulates transcription via DNA demethylation and chromatin accessibility. Nat. Genet. 2022, 54, 1427–1437. [Google Scholar] [CrossRef] [PubMed]
- Livneh, I.; Moshitch-Moshkovitz, S.; Amariglio, N.; Rechavi, G.; Dominissini, D. The mA epitranscriptome: Transcriptome plasticity in brain development and function. Nat. Rev. Neurosci. 2020, 21, 36–51. [Google Scholar] [CrossRef] [PubMed]
- Bruzas, S.; Gluz, O.; Harbeck, N.; Schmid, P.; Cortés, J.; Blohmer, J.; Seiberling, C.; Chiari, O.; Harrach, H.; Ataseven, B.; et al. Gene signatures in patients with early breast cancer and relapse despite pathologic complete response. NPJ Breast Cancer 2022, 8, 42. [Google Scholar] [CrossRef]
- Gadewal, N.; Kumar, R.; Aher, S.; Gardane, A.; Gaur, T.; Varma, A.K.; Khattry, N.; Hasan, S.K. SMC1AmiRNA-mRNA Profiling Reveals Prognostic Impact of Expression in Acute Myeloid Leukemia. Oncol. Res. 2020, 28, 321–330. [Google Scholar] [CrossRef]








| Ectopic N = 198 | Eutopic N = 104 | Normal N = 43 | |
|---|---|---|---|
| Cycle phase: | |||
| medication | 96 (48.5%) | 43 (41.3%) | 10 (23.3%) |
| menstruation | 10 (5.05%) | 7 (6.73%) | 0 (0.00%) |
| proliferative | 29 (14.6%) | 17 (16.3%) | 7 (16.3%) |
| secretory | 41 (20.7%) | 27 (26.0%) | 17 (39.5%) |
| unknown | 22 (11.1%) | 10 (9.62%) | 9 (20.9%) |
| Tissue: | |||
| Deep infiltrating endometriosis lesion | 42 (21.2%) | 0 (0.00%) | 0 (0.00%) |
| Endometrium | 0 (0.00%) | 104(100%) | 43 (100%) |
| Ovarian endometrioma | 28 (14.1%) | 0 (0.00%) | 0 (0.00%) |
| Peritoneal endometriosis lesion | 79 (39.9%) | 0 (0.00%) | 0 (0.00%) |
| Rectovaginal lesion | 22 (11.1%) | 0 (0.00%) | 0 (0.00%) |
| Sacrouterine ligament lesion | 27 (13.6%) | 0 (0.00%) | 0 (0.00%) |
| Stage: | |||
| 1 | 20 (10.1%) | 15 (14.4%) | 0 (0.00%) |
| 2 | 26 (13.1%) | 14 (13.5%) | 0 (0.00%) |
| 3 | 47 (23.7%) | 22 (21.2%) | 1 (2.33%) |
| 4 | 101 (51.0%) | 52 (50.0%) | 0 (0.00%) |
| Healthy | 0 (0.00%) | 0 (0.00%) | 42 (97.7%) |
| unknown | 4 (2.02%) | 1 (0.96%) | 0 (0.00%) |
| Age: | |||
| <35 | 135 (68.2%) | 68 (65.4%) | 5 (11.6%) |
| ≥35 | 63 (31.8%) | 36 (34.6%) | 38 (88.4%) |
Disclaimer/Publisher’s Note: The statements, opinions and data contained in all publications are solely those of the individual author(s) and contributor(s) and not of MDPI and/or the editor(s). MDPI and/or the editor(s) disclaim responsibility for any injury to people or property resulting from any ideas, methods, instructions or products referred to in the content. |
© 2023 by the authors. Licensee MDPI, Basel, Switzerland. This article is an open access article distributed under the terms and conditions of the Creative Commons Attribution (CC BY) license (https://creativecommons.org/licenses/by/4.0/).
Share and Cite
Wang, X.; Zhao, X.; Wang, J.; Wu, H.; Cheng, Y.; Guo, Q.; Liang, T.; Zhang, G. Cross-Talk between N6-Methyladenosine and Their Related RNAs Defined a Signature and Confirmed m6A Regulators for Diagnosis of Endometriosis. Int. J. Mol. Sci. 2023, 24, 1665. https://doi.org/10.3390/ijms24021665
Wang X, Zhao X, Wang J, Wu H, Cheng Y, Guo Q, Liang T, Zhang G. Cross-Talk between N6-Methyladenosine and Their Related RNAs Defined a Signature and Confirmed m6A Regulators for Diagnosis of Endometriosis. International Journal of Molecular Sciences. 2023; 24(2):1665. https://doi.org/10.3390/ijms24021665
Chicago/Turabian StyleWang, Xiaotong, Xibo Zhao, Jing Wang, Han Wu, Yan Cheng, Qiuyan Guo, Tian Liang, and Guangmei Zhang. 2023. "Cross-Talk between N6-Methyladenosine and Their Related RNAs Defined a Signature and Confirmed m6A Regulators for Diagnosis of Endometriosis" International Journal of Molecular Sciences 24, no. 2: 1665. https://doi.org/10.3390/ijms24021665
APA StyleWang, X., Zhao, X., Wang, J., Wu, H., Cheng, Y., Guo, Q., Liang, T., & Zhang, G. (2023). Cross-Talk between N6-Methyladenosine and Their Related RNAs Defined a Signature and Confirmed m6A Regulators for Diagnosis of Endometriosis. International Journal of Molecular Sciences, 24(2), 1665. https://doi.org/10.3390/ijms24021665
