A Novel tRNA-Derived Fragment, tRFGlnCTG, Regulates Angiogenesis by Targeting Antxr1 mRNA
Abstract
1. Introduction
2. Results
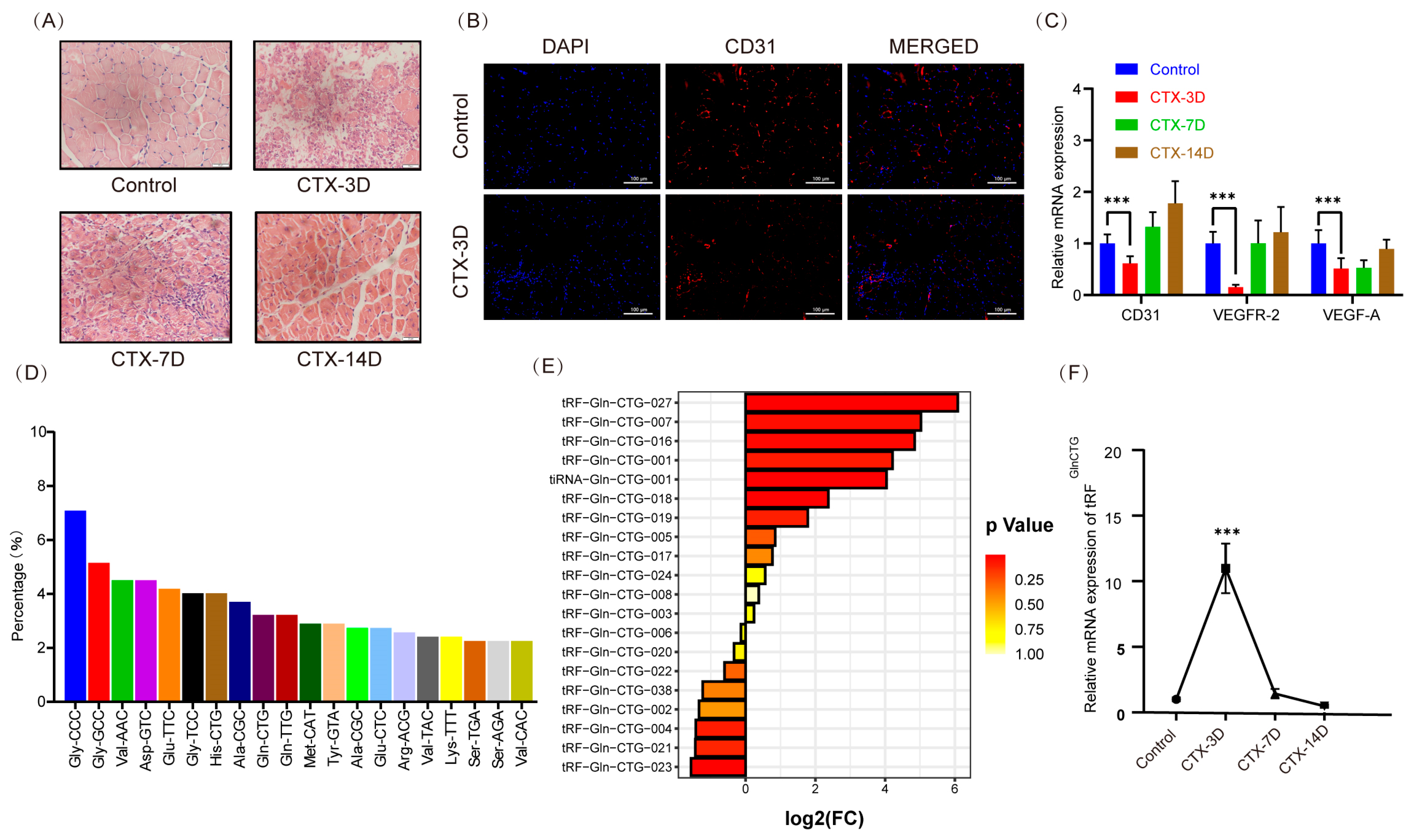
2.1. Muscle Vessels Were Damaged and tRFGlnCTG Expression Increased 3 Days after Muscle Injury
2.2. Overexpression of tRFGlnCTG Inhibits Angiogenesis by Inhibiting C166 Mouse Vascular Endothelial Cells Proliferation, Migration, and Tube Formation In Vitro
2.3. tRFGlnCTG Directly Targets the 3′UTR of Antxr1 and Knockdown of Antxr1 Inhibits Angiogenesis by Inhibiting C166 Mouse Vascular Endothelial Cell Proliferation, Migration, and Tube Formation In Vitro
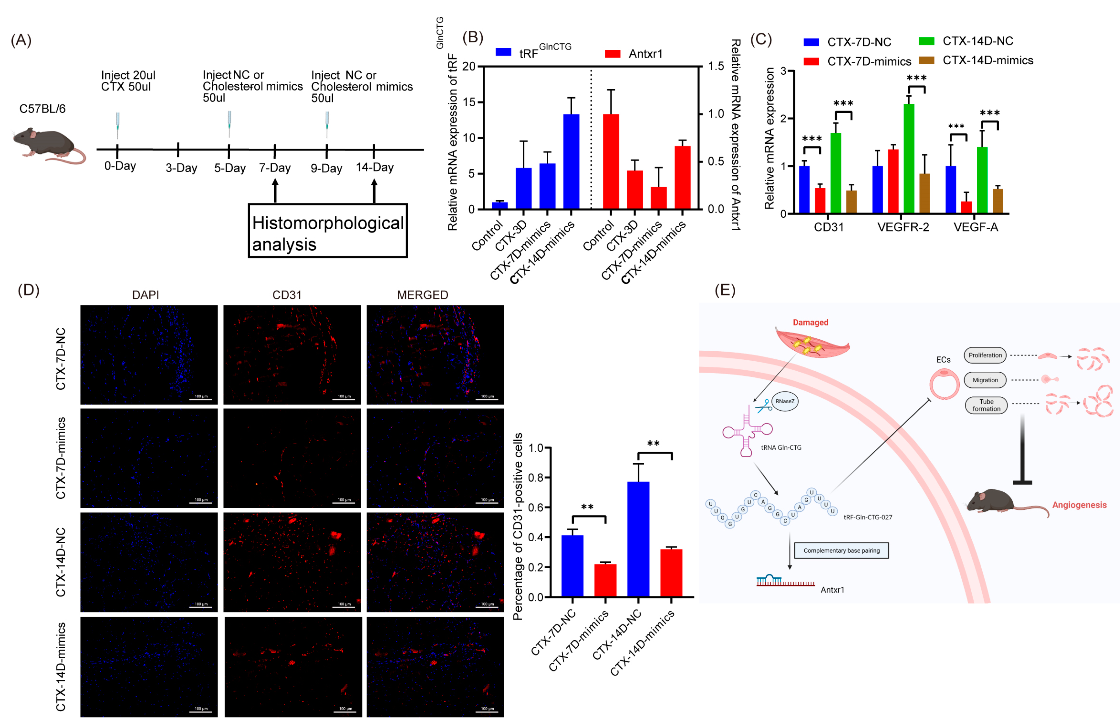
2.4. Overexpression of tRFGlnCTG Inhibits Angiogenesis In Vivo
3. Discussion
4. Materials and Methods
4.1. Animals
4.2. Histological Analysis
4.3. Small RNA Sequencing
4.4. Cell Culture and Treatment
4.5. Cell-Proliferation Assay
4.6. RNA Extraction and Quantitative Real-Time PCR
4.7. Western Blot Analysis
4.8. Wound-Healing Assay
4.9. Tube-Formation Assay
4.10. Dual-Luciferase Reporter Assay
4.11. Data Analysis
Author Contributions
Funding
Institutional Review Board Statement
Informed Consent Statement
Data Availability Statement
Acknowledgments
Conflicts of Interest
References
- Lopes-Coelho, F.; Martins, F.; Hipólito, A.; Conde, S.V.; Pereira, S.A.; Gonçalves, L.G.; Serpa, J. A Metabolic Signature to Monitor Endothelial Cell Differentiation, Activation, and Vascular Organization. Biomedicines 2022, 10, 2293. [Google Scholar] [CrossRef]
- Herbert, S.P.; Stainier, D.Y. Molecular control of endothelial cell behaviour during blood vessel morphogenesis. Nat. Rev. Mol. Cell Biol. 2011, 12, 551–564. [Google Scholar] [CrossRef] [PubMed]
- Muñiz-García, A.; Wilm, B.; Murray, P.; Cross, M.J. Extracellular Vesicles from Human Umbilical Cord-Derived MSCs Affect Vessel Formation In Vitro and Promote VEGFR2-Mediated Cell Survival. Cells 2022, 11, 3750. [Google Scholar] [CrossRef] [PubMed]
- Hardy, D.; Fefeu, M.; Besnard, A.; Briand, D.; Gasse, P.; Arenzana-Seisdedos, F.; Rocheteau, P.; Chrétien, F. Defective angiogenesis in CXCL12 mutant mice impairs skeletal muscle regeneration. Skelet. Muscle 2019, 9, 25. [Google Scholar] [CrossRef]
- Roudier, E.; Milkiewicz, M.; Birot, O.; Slopack, D.; Montelius, A.; Gustafsson, T.; Paik, J.H.; DePinho, R.A.; Casale, G.P.; Pipinos, I.I.; et al. Endothelial FoxO1 is an intrinsic regulator of thrombospondin 1 expression that restrains angiogenesis in ischemic muscle. Angiogenesis 2013, 16, 759–772. [Google Scholar] [CrossRef] [PubMed]
- Gianni-Barrera, R.; Butschkau, A.; Uccelli, A.; Certelli, A.; Valente, P.; Bartolomeo, M.; Groppa, E.; Burger, M.G.; Hlushchuk, R.; Heberer, M.; et al. PDGF-BB regulates splitting angiogenesis in skeletal muscle by limiting VEGF-induced endothelial proliferation. Angiogenesis 2018, 21, 883–900. [Google Scholar] [CrossRef]
- Ma, B.; Wang, T.; Li, J.; Wang, Q. Extracellular matrix derived from Wharton’s Jelly-derived mesenchymal stem cells promotes angiogenesis via integrin αVβ3/c-Myc/P300/VEGF. Stem Cell Res. Ther. 2022, 13, 327. [Google Scholar] [CrossRef]
- Yao, H.; Li, J.; Liu, Z.; Ouyang, C.; Qiu, Y.; Zheng, X.; Mu, J.; Xie, Z. Ablation of endothelial Atg7 inhibits ischemia-induced angiogenesis by upregulating Stat1 that suppresses Hif1a expression. Autophagy 2023, 19, 1491–1511. [Google Scholar] [CrossRef]
- Xie, Y.; Yao, L.; Yu, X.; Ruan, Y.; Li, Z.; Guo, J. Action mechanisms and research methods of tRNA-derived small RNAs. Signal Transduct. Target. Ther. 2020, 5, 109. [Google Scholar] [CrossRef]
- Chen, Q.; Zhang, X.; Shi, J.; Yan, M.; Zhou, T. Origins and evolving functionalities of tRNA-derived small RNAs. Trends Biochem. Sci. 2021, 46, 790–804. [Google Scholar] [CrossRef]
- Pekarsky, Y.; Balatti, V.; Croce, C.M. tRNA-derived fragments (tRFs) in cancer. J. Cell Commun. Signal. 2023, 17, 47–54. [Google Scholar] [CrossRef] [PubMed]
- Li, K.; Lin, Y.; Luo, Y.; Xiong, X.; Wang, L.; Durante, K.; Li, J.; Zhou, F.; Guo, Y.; Chen, S.; et al. A signature of saliva-derived exosomal small RNAs as predicting biomarker for esophageal carcinoma: A multicenter prospective study. Mol. Cancer 2022, 21, 21. [Google Scholar] [CrossRef] [PubMed]
- Ma, C.; Du, J.; Ma, X. tRNA-derived fragment tRF-1020 ameliorates diabetes-induced retinal microvascular complications. J. Cell. Mol. Med. 2022, 26, 5257–5266. [Google Scholar] [CrossRef] [PubMed]
- St Croix, B.; Rago, C.; Velculescu, V.; Traverso, G.; Romans, K.E.; Montgomery, E.; Lal, A.; Riggins, G.J.; Lengauer, C.; Vogelstein, B.; et al. Genes expressed in human tumor endothelium. Science 2000, 289, 1197–1202. [Google Scholar] [CrossRef] [PubMed]
- Chaudhary, A.; Hilton, M.B.; Seaman, S.; Haines, D.C.; Stevenson, S.; Lemotte, P.K.; Tschantz, W.R.; Zhang, X.M.; Saha, S.; Fleming, T.; et al. TEM8/ANTXR1 blockade inhibits pathological angiogenesis and potentiates tumoricidal responses against multiple cancer types. Cancer Cell 2012, 21, 212–226. [Google Scholar] [CrossRef]
- Hotchkiss, K.A.; Basile, C.M.; Spring, S.C.; Bonuccelli, G.; Lisanti, M.P.; Terman, B.I. TEM8 expression stimulates endothelial cell adhesion and migration by regulating cell-matrix interactions on collagen. Exp. Cell Res. 2005, 305, 133–144. [Google Scholar] [CrossRef]
- Ruan, Z.; Yang, Z.; Wang, Y.; Wang, H.; Chen, Y.; Shang, X.; Yang, C.; Guo, S.; Han, J.; Liang, H.; et al. DNA vaccine against tumor endothelial marker 8 inhibits tumor angiogenesis and growth. J. Immunother. 2009, 32, 486–491. [Google Scholar] [CrossRef]
- Zhu, X.L.; Li, T.; Cao, Y.; Yao, Q.P.; Liu, X.; Li, Y.; Guan, Y.Y.; Deng, J.J.; Jiang, R.; Jiang, J. tRNA-derived fragments tRF(GlnCTG) induced by arterial injury promote vascular smooth muscle cell proliferation. Mol. Ther. Nucleic Acids 2021, 23, 603–613. [Google Scholar] [CrossRef]
- Ieronimakis, N.; Hays, A.; Reyes, M. Bone marrow-derived cells do not engraft into skeletal muscle microvasculature but promote angiogenesis after acute injury. Exp. Hematol. 2012, 40, 238–249.e233. [Google Scholar] [CrossRef][Green Version]
- Cui, Y.; Liu, R.; Hong, Y.; Wang, Y.; Zhu, Y.; Wen, T.; Lu, J.; Mao, S.; Wang, X.; Pan, J.; et al. MicroRNA-92a-3p Regulates Retinal Angiogenesis by Targeting SGK3 in Vascular Endothelial Cells. Investig. Ophthalmol. Vis. Sci. 2022, 63, 19. [Google Scholar] [CrossRef]
- Ha, S.G.; Lee, S.V. The role of tRNA-derived small RNAs in aging. BMB Rep. 2023, 56, 49–55. [Google Scholar] [CrossRef] [PubMed]
- Kim, H.K.; Fuchs, G.; Wang, S.; Wei, W.; Zhang, Y.; Park, H.; Roy-Chaudhuri, B.; Li, P.; Xu, J.; Chu, K.; et al. A transfer-RNA-derived small RNA regulates ribosome biogenesis. Nature 2017, 552, 57–62. [Google Scholar] [CrossRef] [PubMed]
- Shen, L.; Liao, T.; Chen, Q.; Lei, Y.; Wang, L.; Gu, H.; Qiu, Y.; Zheng, T.; Yang, Y.; Wei, C.; et al. tRNA-derived small RNA, 5′tiRNA-Gly-CCC, promotes skeletal muscle regeneration through the inflammatory response. J. Cachexia Sarcopenia Muscle 2023, 14, 1033–1045. [Google Scholar] [CrossRef]
- Jiang, Q.; Ma, Y.; Zhao, Y.; Yao, M.D.; Zhu, Y.; Zhang, Q.Y.; Yan, B. tRNA-derived fragment tRF-1001: A novel anti-angiogenic factor in pathological ocular angiogenesis. Mol. Ther. Nucleic Acids 2022, 30, 407–420. [Google Scholar] [CrossRef] [PubMed]




Disclaimer/Publisher’s Note: The statements, opinions and data contained in all publications are solely those of the individual author(s) and contributor(s) and not of MDPI and/or the editor(s). MDPI and/or the editor(s) disclaim responsibility for any injury to people or property resulting from any ideas, methods, instructions or products referred to in the content. |
© 2023 by the authors. Licensee MDPI, Basel, Switzerland. This article is an open access article distributed under the terms and conditions of the Creative Commons Attribution (CC BY) license (https://creativecommons.org/licenses/by/4.0/).
Share and Cite
Chen, Q.; Shen, L.; Liao, T.; Qiu, Y.; Lei, Y.; Wang, X.; Chen, L.; Zhao, Y.; Niu, L.; Wang, Y.; et al. A Novel tRNA-Derived Fragment, tRFGlnCTG, Regulates Angiogenesis by Targeting Antxr1 mRNA. Int. J. Mol. Sci. 2023, 24, 14552. https://doi.org/10.3390/ijms241914552
Chen Q, Shen L, Liao T, Qiu Y, Lei Y, Wang X, Chen L, Zhao Y, Niu L, Wang Y, et al. A Novel tRNA-Derived Fragment, tRFGlnCTG, Regulates Angiogenesis by Targeting Antxr1 mRNA. International Journal of Molecular Sciences. 2023; 24(19):14552. https://doi.org/10.3390/ijms241914552
Chicago/Turabian StyleChen, Qiuyang, Linyuan Shen, Tianci Liao, Yanhao Qiu, Yuhang Lei, Xingyu Wang, Lei Chen, Ye Zhao, Lili Niu, Yan Wang, and et al. 2023. "A Novel tRNA-Derived Fragment, tRFGlnCTG, Regulates Angiogenesis by Targeting Antxr1 mRNA" International Journal of Molecular Sciences 24, no. 19: 14552. https://doi.org/10.3390/ijms241914552
APA StyleChen, Q., Shen, L., Liao, T., Qiu, Y., Lei, Y., Wang, X., Chen, L., Zhao, Y., Niu, L., Wang, Y., Zhang, S., Zhu, L., & Gan, M. (2023). A Novel tRNA-Derived Fragment, tRFGlnCTG, Regulates Angiogenesis by Targeting Antxr1 mRNA. International Journal of Molecular Sciences, 24(19), 14552. https://doi.org/10.3390/ijms241914552

