Involvement of Serotonergic Projections from the Dorsal Raphe to the Medial Preoptic Area in the Regulation of the Pup-Directed Paternal Response of Male Mandarin Voles
Abstract
1. Introduction
2. Results
2.1. 5-HT Release in the MPOA upon Licking or Attacking
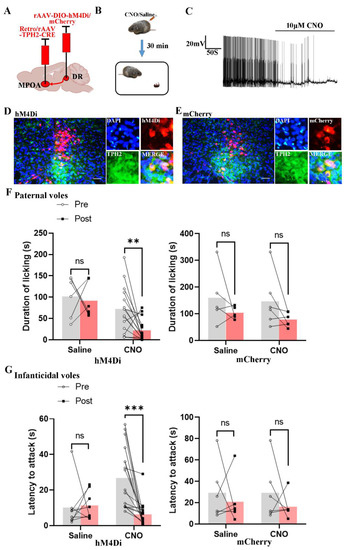
2.2. Verification of 5-HT Neuron Projections from the Ventral Part of the DR Region to the MPOA
2.3. Activities of 5-HTergic MPOA Projecting Neurons in the DR Increase upon the Licking of Pups
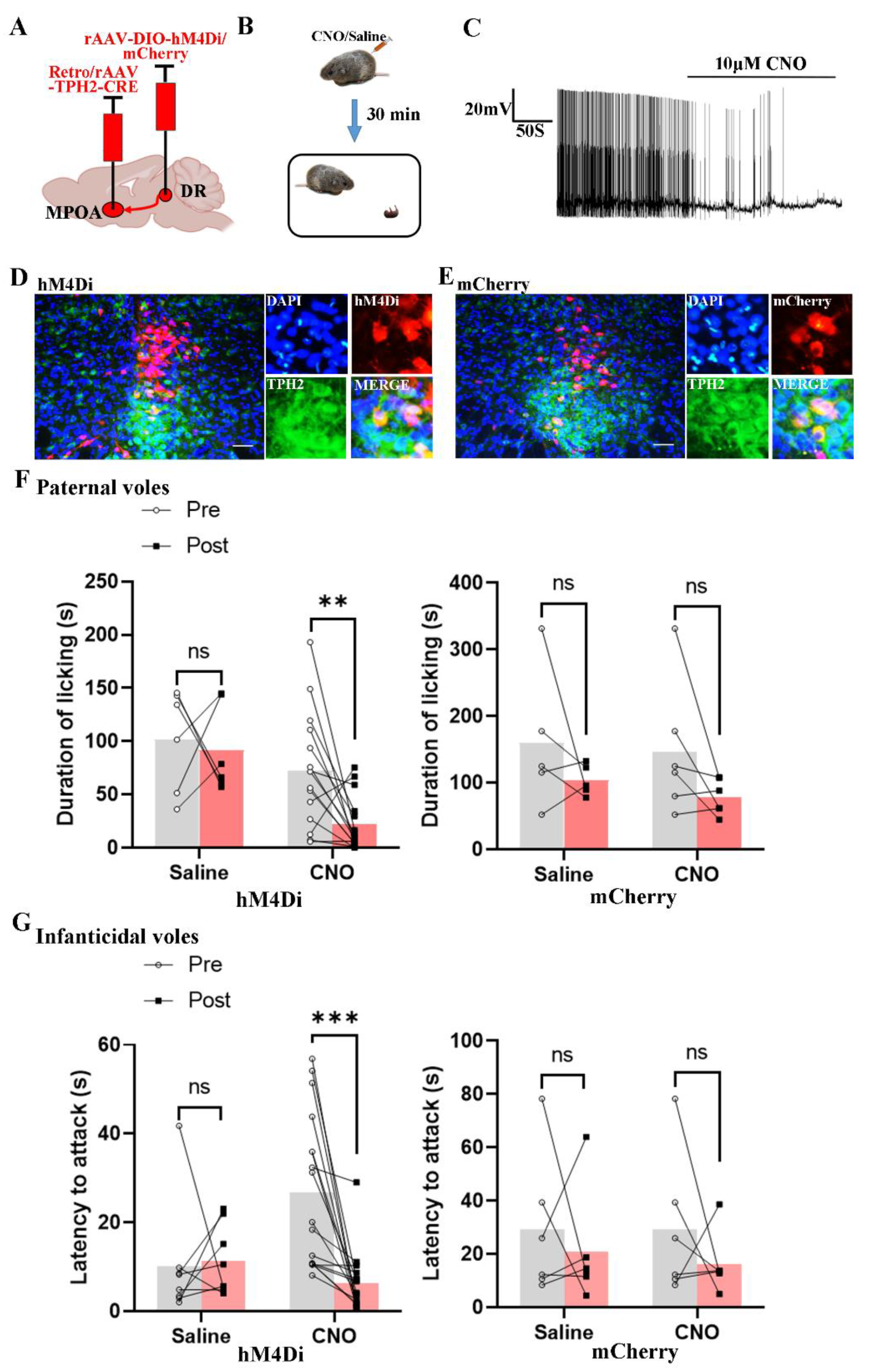
2.4. Chemogenetic Inhibition of the 5-HTergic Neural Projections Reduces the Licking Duration and the Latency to Attack Pups
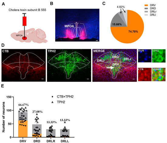
2.5. Optogenetic Activation of 5-HTergic Neural Projections from DR to MPOA Increases the Licking Duration and Elongates the Latency to Attack Pups
3. Discussion
4. Material and Methods
4.1. Animals
4.2. Stereotaxic Surgery
4.3. Fiber Photometry
4.4. Immunofluorescence
4.5. Chemogenetics
4.6. Optogenetics
4.7. In Vitro Electrophysiology Recordings
4.8. Statistical Analysis
Supplementary Materials
Author Contributions
Funding
Institutional Review Board Statement
Informed Consent Statement
Data Availability Statement
Conflicts of Interest
References
- Culpin, I.; Heuvelman, H.; Rai, D.; Pearson, R.M.; Joinson, C.; Heron, J.; Evans, J.; Kwong, A.S.F. Father absence and trajectories of offspring mental health across adolescence and young adulthood: Findings from a UK-birth cohort. J. Affect. Disord. 2022, 314, 150–159. [Google Scholar] [CrossRef]
- Panter-Brick, C.; Burgess, A.; Eggerman, M.; McAllister, F.; Pruett, K.; Leckman, J.F. Practitioner review: Engaging fathers—Recommendations for a game change in parenting interventions based on a systematic review of the global evidence. J. Child Psychol. Psychiatry Allied Discip. 2014, 55, 1187–1212. [Google Scholar] [CrossRef] [PubMed]
- de Jong, T.R.; Korosi, A.; Harris, B.N.; Perea-Rodriguez, J.P.; Saltzman, W. Individual variation in paternal responses of virgin male California mice (Peromyscus californicus): Behavioral and physiological correlates. Physiol. Biochem. Zool. 2012, 85, 740–751. [Google Scholar] [CrossRef] [PubMed]
- Dulac, C.; O’Connell, L.A.; Wu, Z. Neural control of maternal and paternal behaviors. Science 2014, 345, 765–770. [Google Scholar] [CrossRef] [PubMed]
- Gubernick, D.J.; Schneider, K.A.; Jeannotte, L.A. Individual differences in the mechanisms underlying the onset and maintenance of paternal behavior and the inhibition of infanticide in the monogamous biparental California mouse, Peromyscus californicus. Behav. Ecol. Sociobiol. 1994, 34, 225–231. [Google Scholar] [CrossRef]
- Kong, L.; Wu, R.; Wang, L.; Feng, W.; Cao, Y.; Tai, F. Postpartum repeated separation from pups affects the behavior and neuroendocrine parameters of mandarin vole fathers. Physiol. Behav. 2015, 139, 89–96. [Google Scholar] [CrossRef] [PubMed]
- William Huck, U.; Soltis, R.L.; Coopersmith, C.B. Infanticide in male laboratory mice: Effects of social status, prior sexual experience, and basis for discrimination between related and unrelated young. Anim. Behav. 1982, 30, 1158–1165. [Google Scholar] [CrossRef]
- Chauke, M.; de Jong, T.R.; Garland, T., Jr.; Saltzman, W. Paternal responsiveness is associated with, but not mediated by reduced neophobia in male California mice (Peromyscus californicus). Physiol. Behav. 2012, 107, 65–75. [Google Scholar] [CrossRef]
- Seelke, A.M.H.; Bond, J.M.; Simmons, T.C.; Joshi, N.; Settles, M.L.; Stolzenberg, D.; Rhemtulla, M.; Bales, K.L. Fatherhood alters gene expression within the MPOA. Environ. Epigenet. 2018, 4, dvy026. [Google Scholar] [CrossRef]
- Tsuneoka, Y.; Maruyama, T.; Yoshida, S.; Nishimori, K.; Kato, T.; Numan, M.; Kuroda, K.O. Functional, anatomical, and neurochemical differentiation of medial preoptic area subregions in relation to maternal behavior in the mouse. J. Comp. Neurol. 2013, 521, 1633–1663. [Google Scholar] [CrossRef]
- Ishii, K.K.; Osakada, T.; Mori, H.; Miyasaka, N.; Yoshihara, Y.; Miyamichi, K.; Touhara, K. A Labeled-line neural circuit for pheromone-mediated sexual behaviors in mice. Neuron 2017, 95, 123–137.e128. [Google Scholar] [CrossRef]
- Malsbury, C.W. Facilitation of male rat copulatory behavior by electrical stimulation of the medial preoptic area. Physiol. Behav. 1971, 7, 797–805. [Google Scholar] [CrossRef]
- Martinez, L.A.; Petrulis, A. The medial preoptic area is necessary for sexual odor preference, but not sexual solicitation, in female Syrian hamsters. Horm. Behav. 2013, 63, 606–614. [Google Scholar] [CrossRef] [PubMed]
- Consiglio, A.R.; Bridges, R.S. Circulating prolactin, MPOA prolactin receptor expression and maternal aggression in lactating rats. Behav. Brain Res. 2009, 197, 97–102. [Google Scholar] [CrossRef] [PubMed]
- Park, S.G.; Jeong, Y.C.; Kim, D.G.; Lee, M.H.; Shin, A.; Park, G.; Ryoo, J.; Hong, J.; Bae, S.; Kim, C.H.; et al. Medial preoptic circuit induces hunting-like actions to target objects and prey. Nat. Neurosci. 2018, 21, 364–372. [Google Scholar] [CrossRef] [PubMed]
- Chung, S.; Weber, F.; Zhong, P.; Tan, C.L.; Nguyen, T.N.; Beier, K.T.; Hormann, N.; Chang, W.C.; Zhang, Z.; Do, J.P.; et al. Identification of preoptic sleep neurons using retrograde labelling and gene profiling. Nature 2017, 545, 477–481. [Google Scholar] [CrossRef]
- Fang, Y.Y.; Yamaguchi, T.; Song, S.C.; Tritsch, N.X.; Lin, D. A Hypothalamic midbrain pathway essential for driving maternal behaviors. Neuron 2018, 98, 192–207.e110. [Google Scholar] [CrossRef]
- Lee, A.W.; Brown, R.E. Medial preoptic lesions disrupt parental behavior in both male and female California mice (Peromyscus californicus). Behav. Neurosci. 2002, 116, 968–975. [Google Scholar] [CrossRef] [PubMed]
- Martínez, A.; Arteaga-Silva, M.; Bonilla-Jaime, H.; Cárdenas, M.; Rojas-Castañeda, J.; Vigueras-Villaseñor, R.; Limón-Morales, O.; Luis, J. Paternal behavior in the Mongolian gerbil, and its regulation by social factors, T, ERα, and AR. Physiol. Behav. 2019, 199, 351–358. [Google Scholar] [CrossRef]
- Rosenblatt, J.S.; Ceus, K. Estrogen implants in the medial preoptic area stimulate maternal behavior in male rats. Horm. Behav. 1998, 33, 23–30. [Google Scholar] [CrossRef]
- Kuroda, K.O.; Meaney, M.J.; Uetani, N.; Fortin, Y.; Ponton, A.; Kato, T. ERK-FosB signaling in dorsal MPOA neurons plays a major role in the initiation of parental behavior in mice. Mol. Cell. Neurosci. 2007, 36, 121–131. [Google Scholar] [CrossRef] [PubMed]
- Romero-Morales, L.; Cardenas, M.; Martinez-Torres, M.; Garcia-Saucedo, B.; Carmona, A.; Luis, J. Neuronal activation associated with paternal and aversive interactions toward pups in the Mongolian gerbils (Meriones unguiculatus). Horm. Behav. 2018, 105, 47–57. [Google Scholar] [CrossRef]
- Wu, Z.; Autry, A.E.; Bergan, J.F.; Watabe-Uchida, M.; Dulac, C.G. Galanin neurons in the medial preoptic area govern parental behaviour. Nature 2014, 509, 325–330. [Google Scholar] [CrossRef]
- Audero, E.; Mlinar, B.; Baccini, G.; Skachokova, Z.K.; Corradetti, R.; Gross, C. Suppression of serotonin neuron firing increases aggression in mice. J. Neurosci. 2013, 33, 8678–8688. [Google Scholar] [CrossRef] [PubMed]
- Jager, A.; Maas, D.A.; Fricke, K.; de Vries, R.B.; Poelmans, G.; Glennon, J.C. Aggressive behavior in transgenic animal models: A systematic review. Neurosci. Biobehav. Rev. 2018, 91, 198–217. [Google Scholar] [CrossRef] [PubMed]
- Terranova, J.I.; Song, Z.; Larkin, T.E., 2nd; Hardcastle, N.; Norvelle, A.; Riaz, A.; Albers, H.E. Serotonin and arginine-vasopressin mediate sex differences in the regulation of dominance and aggression by the social brain. Proc. Natl. Acad. Sci. USA 2016, 113, 13233–13238. [Google Scholar] [CrossRef]
- Gouveia, E.M.; Franci, C.R. Involvement of serotonin 5HT1 and 5HT2 receptors and nitric oxide synthase in the medial preoptic area on gonadotropin secretion. Brain Res. Bull. 2004, 63, 243–251. [Google Scholar] [CrossRef]
- Gutzler, S.J.; Karom, M.; Erwin, W.D.; Albers, H.E. Seasonal regulation of social communication by photoperiod and testosterone: Effects of arginine-vasopressin, serotonin and galanin in the medial preoptic area-anterior hypothalamus. Behav. Brain Res. 2011, 216, 214–219. [Google Scholar] [CrossRef]
- Albers, H.E.; Karom, M.; Smith, D. Serotonin and vasopressin interact in the hypothalamus to control communicative behavior. Neuroreport 2002, 13, 931–933. [Google Scholar] [CrossRef]
- Lee, J.J.; Hahm, E.T.; Lee, C.H.; Cho, Y.W. 5-HT1A receptor-mediated activation of a G-protein-coupled inwardly rectifying K+ current in rat medial preoptic area neurons. Eur. J. Pharmacol. 2008, 586, 114–122. [Google Scholar] [CrossRef]
- Ferris, C.F.; Stolberg, T.; Delville, Y. Serotonin regulation of aggressive behavior in male golden hamsters (Mesocricetus auratus). Behav. Neurosci. 1999, 113, 804–815. [Google Scholar] [CrossRef] [PubMed]
- Gao, J.; Wu, R.; Davis, C.; Li, M. Activation of 5-HT(2A) receptor disrupts rat maternal behavior. Neuropharmacology 2018, 128, 96–105. [Google Scholar] [CrossRef] [PubMed]
- Li, X.; Ding, X.; Wu, R.; Chen, L.; Gao, J.; Hu, G.; Li, M. A behavioral mechanistic investigation of the role of 5-HT(1A) receptors in the mediation of rat maternal behavior. Pharmacol. Biochem. Behav. 2018, 169, 16–26. [Google Scholar] [CrossRef] [PubMed]
- He, Z.; Young, L.; Ma, X.M.; Guo, Q.; Wang, L.; Yang, Y.; Luo, L.; Yuan, W.; Li, L.; Zhang, J.; et al. Increased anxiety and decreased sociability induced by paternal deprivation involve the PVN-PrL OTergic pathway. eLife 2019, 8, e44026. [Google Scholar] [CrossRef]
- Li, L.; Zhang, L.Z.; He, Z.X.; Ma, H.; Zhang, Y.T.; Xun, Y.F.; Yuan, W.; Hou, W.J.; Li, Y.T.; Lv, Z.J.; et al. Dorsal raphe nucleus to anterior cingulate cortex 5-HTergic neural circuit modulates consolation and sociability. eLife 2021, 10, e67638. [Google Scholar] [CrossRef]
- Wu, R.; Song, Z.; Wang, S.; Shui, L.; Tai, F.; Qiao, X.; He, F. Early paternal deprivation alters levels of hippocampal brain-derived neurotrophic factor and glucocorticoid receptor and serum corticosterone and adrenocorticotropin in a sex-specific way in socially monogamous mandarin voles. Neuroendocrinology 2014, 100, 119–128. [Google Scholar] [CrossRef]
- Yuan, W.; Li, L.; Hou, W.; He, Z.; Wang, L.; Zhang, J.; Yang, Y.; Cai, W.; Guo, Q.; Zhang, X.; et al. Preweaning Paternal Deprivation Impacts Parental Responses to Pups and Alters the Serum Oxytocin and Corticosterone Levels and Oxytocin Receptor, Vasopressin 1A Receptor, Oestrogen Receptor, Dopamine Type I Receptor, Dopamine Type II Receptor Levels in Relevant Brain Regions in Adult Mandarin Voles. Neuroendocrinology 2020, 110, 292–306. [Google Scholar] [CrossRef]
- Duclot, F.; Liu, Y.; Saland, S.K.; Wang, Z.; Kabbaj, M. Transcriptomic analysis of paternal behaviors in prairie voles. BMC Genom. 2022, 23, 679. [Google Scholar] [CrossRef]
- Wan, J.; Peng, W.; Li, X.; Qian, T.; Song, K.; Zeng, J.; Deng, F.; Hao, S.; Feng, J.; Zhang, P.; et al. A genetically encoded sensor for measuring serotonin dynamics. Nat. Neurosci. 2021, 24, 746–752. [Google Scholar] [CrossRef]
- Tsuneoka, Y. Molecular neuroanatomy of the mouse medial preoptic area with reference to parental behavior. Anat. Sci. Int. 2019, 94, 39–52. [Google Scholar] [CrossRef]
- Wei, Y.C.; Wang, S.R.; Jiao, Z.L.; Zhang, W.; Lin, J.K.; Li, X.Y.; Li, S.S.; Zhang, X.; Xu, X.H. Medial preoptic area in mice is capable of mediating sexually dimorphic behaviors regardless of gender. Nat. Commun. 2018, 9, 279. [Google Scholar] [CrossRef] [PubMed]
- Akther, S.; Fakhrul, A.A.; Higashida, H. Effects of electrical lesions of the medial preoptic area and the ventral pallidum on mate-dependent paternal behavior in mice. Neurosci. Lett. 2014, 570, 21–25. [Google Scholar] [CrossRef]
- Tsuneoka, Y.; Tokita, K.; Yoshihara, C.; Amano, T.; Esposito, G.; Huang, A.J.; Yu, L.M.; Odaka, Y.; Shinozuka, K.; McHugh, T.J.; et al. Distinct preoptic-BST nuclei dissociate paternal and infanticidal behavior in mice. EMBO J. 2015, 34, 2652–2670. [Google Scholar] [CrossRef] [PubMed]
- Lu, H.; Ozawa, H.; Nishi, M.; Ito, T.; Kawata, M. Serotonergic neurons in the dorsal raphe nucleus that project into the medial preoptic area contain oestrogen receptor beta. J. Neuroendocrinol. 2001, 13, 839–845. [Google Scholar] [CrossRef] [PubMed]
- Tillet, Y. Serotoninergic projections from the raphe nuclei to the preoptic area in sheep as revealed by immunohistochemistry and retrograde labeling. J. Comp. Neurol. 1992, 320, 267–272. [Google Scholar] [CrossRef] [PubMed]
- van de Kar, L.D.; Lorens, S.A. Differential serotonergic innervation of individual hypothalamic nuclei and other forebrain regions by the dorsal and median midbrain raphe nuclei. Brain Res. 1979, 162, 45–54. [Google Scholar] [CrossRef]
- Insel, T.R.; Winslow, J.T. Serotonin and neuropeptides in affiliative behaviors. Biol. Psychiatry 1998, 44, 207–219. [Google Scholar] [CrossRef]
- Holschbach, M.A.; Vitale, E.M.; Lonstein, J.S. Serotonin-specific lesions of the dorsal raphe disrupt maternal aggression and caregiving in postpartum rats. Behav. Brain Res. 2018, 348, 53–64. [Google Scholar] [CrossRef]
- de Jong, T.R.; Measor, K.R.; Chauke, M.; Harris, B.N.; Saltzman, W. Brief pup exposure induces Fos expression in the lateral habenula and serotonergic caudal dorsal raphe nucleus of paternally experienced male California mice (Peromyscus californicus). Neuroscience 2010, 169, 1094–1104. [Google Scholar] [CrossRef]
- Cologer-Clifford, A.; Simon, N.G.; Lu, S.F.; Smoluk, S.A. Serotonin agonist-induced decreases in intermale aggression are dependent on brain region and receptor subtype. Pharmacol. Biochem. Behav. 1997, 58, 425–430. [Google Scholar] [CrossRef]
- Chen, P.B.; Hu, R.K.; Wu, Y.E.; Pan, L.; Huang, S.; Micevych, P.E.; Hong, W. Sexually Dimorphic Control of Parenting Behavior by the Medial Amygdala. Cell 2019, 176, 1206–1221.e1218. [Google Scholar] [CrossRef] [PubMed]
- Hu, R.K.; Zuo, Y.; Ly, T.; Wang, J.; Meera, P.; Wu, Y.E.; Hong, W. An amygdala-to-hypothalamus circuit for social reward. Nat. Neurosci. 2021, 24, 831–842. [Google Scholar] [CrossRef] [PubMed]





Disclaimer/Publisher’s Note: The statements, opinions and data contained in all publications are solely those of the individual author(s) and contributor(s) and not of MDPI and/or the editor(s). MDPI and/or the editor(s) disclaim responsibility for any injury to people or property resulting from any ideas, methods, instructions or products referred to in the content. |
© 2023 by the authors. Licensee MDPI, Basel, Switzerland. This article is an open access article distributed under the terms and conditions of the Creative Commons Attribution (CC BY) license (https://creativecommons.org/licenses/by/4.0/).
Share and Cite
Lv, Z.; Li, L.; Li, Y.; Zhang, L.; Guo, X.; Huang, C.; Hou, W.; Qu, Y.; Liu, L.; Li, Y.; et al. Involvement of Serotonergic Projections from the Dorsal Raphe to the Medial Preoptic Area in the Regulation of the Pup-Directed Paternal Response of Male Mandarin Voles. Int. J. Mol. Sci. 2023, 24, 11605. https://doi.org/10.3390/ijms241411605
Lv Z, Li L, Li Y, Zhang L, Guo X, Huang C, Hou W, Qu Y, Liu L, Li Y, et al. Involvement of Serotonergic Projections from the Dorsal Raphe to the Medial Preoptic Area in the Regulation of the Pup-Directed Paternal Response of Male Mandarin Voles. International Journal of Molecular Sciences. 2023; 24(14):11605. https://doi.org/10.3390/ijms241411605
Chicago/Turabian StyleLv, Zijian, Lu Li, Yin Li, Lizi Zhang, Xing Guo, Caihong Huang, Wenjuan Hou, Yishan Qu, Limin Liu, Yitong Li, and et al. 2023. "Involvement of Serotonergic Projections from the Dorsal Raphe to the Medial Preoptic Area in the Regulation of the Pup-Directed Paternal Response of Male Mandarin Voles" International Journal of Molecular Sciences 24, no. 14: 11605. https://doi.org/10.3390/ijms241411605
APA StyleLv, Z., Li, L., Li, Y., Zhang, L., Guo, X., Huang, C., Hou, W., Qu, Y., Liu, L., Li, Y., He, Z., & Tai, F. (2023). Involvement of Serotonergic Projections from the Dorsal Raphe to the Medial Preoptic Area in the Regulation of the Pup-Directed Paternal Response of Male Mandarin Voles. International Journal of Molecular Sciences, 24(14), 11605. https://doi.org/10.3390/ijms241411605
