Genome-Wide Identification of MADS-Box Genes in Taraxacum kok-saghyz and Taraxacum mongolicum: Evolutionary Mechanisms, Conserved Functions and New Functions Related to Natural Rubber Yield Formation
Abstract
1. Introduction
2. Results
2.1. Identification of Taraxacum MADS-Box Genes in the Genomes of TKS and TM
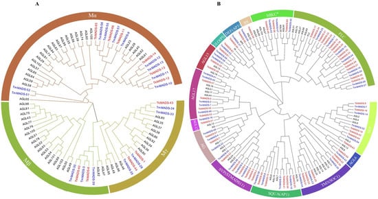
2.2. Phylogenetic Analysis and Classification of TkMADS and TmMADS Proteins
2.3. Gene Structure and Conserved Motif Analysis of Taraxacum MADS-Box Genes
2.4. Chromosomal Localization of TkMADSs and TmMADSs in the Genome
2.5. Duplication and Synteny Analysis of Taraxacum MADS-Box Genes in the TKS and TM Genomes
2.6. Expression Profiles of TkMADS in Different Tissues of TKS
2.7. Identification of TkMADS Genes Related to Biomass Formation in TKS
2.8. Identification of TkMADS Genes Related to NR Biosynthesis in TKS
3. Discussion
4. Materials and Methods
4.1. Plant Material and Growth Conditions
4.2. Identification of MADS-Box Genes in the TKS and TM Genomes
4.3. Phylogenetic Analysis of TkMADS and TmMADS Proteins
4.4. Analysis of Gene Structures and Conserved Motifs of Encoded Proteins
4.5. Chromosomal Localization, Duplication, and Collinearity Analysis of the TkMADS and TmMADS Genes
4.6. Expression Profiling of TkMADS Genes in Different Tissues
4.7. Identification of TkMADS Genes Related to the Biomass Formation and NR Biosynthesis in TKS
4.8. Statistical Analysis
5. Conclusions
Supplementary Materials
Author Contributions
Funding
Institutional Review Board Statement
Informed Consent Statement
Data Availability Statement
Conflicts of Interest
References
- Shore, P.; Sharrocks, A.D. The MADS-box family of transcription factors. Eur. J. Biochem. 1995, 229, 1–13. [Google Scholar] [CrossRef] [PubMed]
- Alvarez-Buylla, E.R.; Pelaz, S.; Liljegren, S.J.; Gold, S.E.; Burgeff, C.; Ditta, G.S.; de Pouplana, L.R.; Martínez-Castilla, L.; Yanofsky, M.F. An ancestral MADS-box gene duplication occurred before the divergence of plants and animals. Proc. Natl. Acad. Sci. USA 2000, 97, 5328–5333. [Google Scholar] [CrossRef] [PubMed]
- Smaczniak, C.; Immink, R.G.; Angenent, G.C.; Kaufmann, K. Developmental and evolutionary diversity of plant MADS-domain factors: Insights from recent studies. Development 2012, 139, 3081–3098. [Google Scholar] [CrossRef]
- Kaufmann, K.; Melzer, R.; Theissen, G. MIKC-type MADS-domain proteins: Structural modularity, protein interactions and network evolution in land plants. Gene 2005, 347, 183–198. [Google Scholar] [CrossRef]
- Schilling, S.; Kennedy, A.; Pan, S.; Jermiin, L.S.; Melzer, R. Genome-wide analysis of MIKC-type MADS-box genes in wheat: Pervasive duplications, functional conservation and putative neofunctionalization. New Phytol. 2020, 225, 511–529. [Google Scholar] [CrossRef]
- Parenicova, L.; de Folter, S.; Kieffer, M.; Horner, D.S.; Favalli, C.; Busscher, J.; Cook, H.E.; Ingram, R.M.; Kater, M.M.; Davies, B.; et al. Molecular and phylogenetic analyses of the complete MADS-box transcription factor family in Arabidopsis: New openings to the MADS world. Plant Cell 2003, 15, 1538–1551. [Google Scholar] [CrossRef]
- Arora, R.; Agarwal, P.; Ray, S.; Singh, A.K.; Singh, V.P.; Tyagi, A.K.; Kapoor, S. MADS-box gene family in rice: Genome-wide identification, organization and expression profiling during reproductive development and stress. BMC Genom. 2007, 8, 242. [Google Scholar] [CrossRef]
- Won, S.Y.; Jung, J.A.; Kim, J.S. Genome-wide analysis of the MADS-Box gene family in Chrysanthemum. Comput. Biol. Chem. 2021, 90, 107424. [Google Scholar] [CrossRef] [PubMed]
- Wang, P.; Wang, S.; Chen, Y.; Xu, X.; Guang, X.; Zhang, Y. Genome-wide analysis of the MADS-box gene family in watermelon. Comput. Biol. Chem. 2019, 80, 341–350. [Google Scholar] [CrossRef]
- Wang, Y.; Zhang, J.; Hu, Z.; Guo, X.; Tian, S.; Chen, G. Genome-wide analysis of the MADS-Box transcription factor family in Solanum lycopersicum. Int. J. Mol. Sci. 2019, 20, 2961. [Google Scholar] [CrossRef]
- Lee, B.H.; Henderson, D.A.; Zhu, J.K. The Arabidopsis cold-responsive transcriptome and its regulation by ICE1. Plant Cell 2005, 17, 3155–3175. [Google Scholar] [CrossRef] [PubMed]
- Lee, I.; Seo, Y.S.; Coltrane, D.; Hwang, S.; Oh, T.; Marcotte, E.M.; Ronald, P.C. Genetic dissection of the biotic stress response using a genome-scale gene network for rice. Proc. Natl. Acad. Sci. USA 2011, 108, 18548–18553. [Google Scholar] [CrossRef]
- Tardif, G.; Kane, N.A.; Adam, H.; Labrie, L.; Major, G.; Gulick, P.; Sarhan, F.; Laliberte, J.F. Interaction network of proteins associated with abiotic stress response and development in wheat. Plant Mol. Biol. 2007, 63, 703–718. [Google Scholar] [CrossRef] [PubMed]
- Duan, W.; Song, X.; Liu, T.; Huang, Z.; Ren, J.; Hou, X.; Li, Y. Genome-wide analysis of the MADS-box gene family in Brassica rapa (Chinese cabbage). Mol. Genet. Genom. 2015, 290, 239–255. [Google Scholar] [CrossRef]
- Gan, Y.; Bernreiter, A.; Filleur, S.; Abram, B.; Forde, B.G. Overexpressing the ANR1 MADS-box gene in transgenic plants provides new insights into its role in the nitrate regulation of root development. Plant Cell Physiol. 2012, 53, 1003–1016. [Google Scholar] [CrossRef]
- Ye, L.X.; Zhang, J.X.; Hou, X.J.; Qiu, M.Q.; Wang, W.F.; Zhang, J.X.; Hu, C.G.; Zhang, J.Z. A MADS-box gene CiMADS43 is involved in citrus flowering and leaf development through interaction with CiAGL9. Int. J. Mol. Sci. 2021, 22, 5205. [Google Scholar] [CrossRef] [PubMed]
- Busi, M.V.; Bustamante, C.; D’Angelo, C.; Hidalgo-Cuevas, M.; Boggio, S.B.; Valle, E.M.; Zabaleta, E. MADS-box genes expressed during tomato seed and fruit development. Plant Mol. Biol. 2003, 52, 801–815. [Google Scholar]
- Azpeitia, E.; Benitez, M.; Vega, I.; Villarreal, C.; Alvarez-Buylla, E.R. Single-cell and coupled GRN models of cell patterning in the Arabidopsis thaliana root stem cell niche. BMC Syst. Biol. 2010, 4, 134. [Google Scholar] [CrossRef]
- Causier, B.; Schwarz-Sommer, Z.; Davies, B. Floral organ identity: 20 years of ABCs. Semin. Cell Dev. Biol. 2010, 21, 73–79. [Google Scholar] [CrossRef]
- Bowman, J.L.; Smyth, D.R.; Meyerowitz, E.M. Genetic interactions among floral homeotic genes of Arabidopsis. Development 1991, 112, 1–20. [Google Scholar] [CrossRef]
- Weigel, D.; Meyerowitz, E. The ABCs of floral homeotic genes. Cell 1994, 78, 203–209. [Google Scholar] [CrossRef] [PubMed]
- Yanofsky, M.F.; Ma, H.; Bowman, J.L.; Drews, G.N.; Feldmann, K.A.; Meyerowitz, E.M. The protein encoded by the Arabidopsis homeotic gene agamous resembles transcription factors. Nature 1990, 346, 35–39. [Google Scholar] [CrossRef]
- Favaro, R.; Pinyopich, A.; Battaglia, R.; Kooiker, M.; Borghi, L.; Ditta, G.; Yanofsky, M.F.; Colombo, K.L. MADS-box protein complexes control carpel and ovule development in Arabidopsis. Plant Cell 2003, 15, 2603–2611. [Google Scholar] [CrossRef]
- Honma, T.; Goto, K. Complexes of MADS-box proteins are sufficient to convert leaves into floral organs. Nature 2001, 409, 525–529. [Google Scholar] [CrossRef] [PubMed]
- Noh, S.A.; Lee, H.S.; Huh, E.J.; Huh, G.H.; Paek, K.H.; Shin, J.S.; Bae, J.M. SRD1 is involved in the auxin-mediated initial thickening growth of storage root by enhancing proliferation of metaxylem and cambium cells in sweetpotato (Ipomoea batatas). J. Exp. Bot. 2010, 61, 1337–1349. [Google Scholar] [CrossRef] [PubMed]
- Wang, Y.; Zhan, D.F.; Li, H.L.; Guo, D.; Zhu, J.H.; Peng, S.Q. Identification and characterization of the MADS-box genes highly expressed in the laticifer cells of Hevea brasiliensis. Sci. Rep. 2019, 9, 12673. [Google Scholar] [CrossRef]
- Li, H.L.; Wei, L.R.; Guo, D.; Wang, Y.; Zhu, J.H.; Chen, X.T.; Peng, S.Q. HbMADS4, a MADS-box transcription factor from Hevea brasiliensis, negatively regulates HbSRPP. Front. Plant Sci. 2016, 7, 1709. [Google Scholar] [CrossRef]
- Lin, T.; Xu, X.; Du, H.; Fan, X.; Chen, Q.; Hai, C.; Zhou, Z.; Su, X.; Kou, L.; Gao, Q.; et al. Extensive sequence divergence between the reference genomes of Taraxacum kok-saghyz and Taraxacum mongolicum. Sci. China Life Sci. 2022, 65, 515–528. [Google Scholar] [CrossRef]
- Bae, S.W.; Jung, S.; Choi, S.C.; Kim, M.Y.; Ryu, S.B. Lipid composition of latex and rubber particles in Hevea brasiliensis and Taraxacum kok-saghyz. Molecules 2020, 25, 5110. [Google Scholar] [CrossRef]
- Wang, R.; Ming, M.; Li, J.; Shi, D.; Qiao, X.; Li, L.; Zhang, S.; Wu, J. Genome-wide identification of the MADS-box transcription factor family in pear (Pyrus bretschneideri) reveals evolution and functional divergence. PeerJ 2017, 5, e3776. [Google Scholar] [CrossRef]
- Hughes, A.L. The evolution of functionally novel proteins after gene duplication. Proc. Biol. Sci. 1994, 256, 119–124. [Google Scholar]
- Yang, Y.; Qin, B.; Zhang, J.; Zhang, L.; Nie, Q.; Liu, S. Comparative study on tetraploid induction of Taraxacum kok-saghyz Rodin with oryzalin and colchicine. Chin. Agric. Sci. Bull. 2021, 37, 35–41. [Google Scholar]
- Yang, Y.; Qin, B.; Chen, Q.; Zhang, J.; Zhang, L.; Nie, Q.; Liu, S. Comparative full-length transcriptome analysis provides novel insights into the regulatory mechanism of natural rubber biosynthesis in Taraxacum kok-saghyz Rodin roots. Ind. Crops Prod. 2022, 175, 114278. [Google Scholar] [CrossRef]
- Becker, A.; Theissen, G. The major clades of MADS-box genes and their role in the development and evolution of flowering plants. Mol. Phylogenet. Evol. 2003, 29, 464–489. [Google Scholar] [CrossRef] [PubMed]
- Rounsley, S.D.; Ditta, G.S.; Yanofsky, M.F. Diverse roles for MADS Box genes in Arabidopsis development. Plant Cell 1995, 7, 1259–1269. [Google Scholar]
- Airoldi, C.A.; Davies, B. Gene duplication and the evolution of plant MADS-box transcription factors. J. Genet. Genom. 2012, 39, 157–165. [Google Scholar] [CrossRef] [PubMed]
- Ning, K.; Han, Y.Y.; Chen, Z.J.; Luo, C.; Wang, S.L.; Zhang, W.J.; Li, L.; Zhang, X.L.; Fan, S.X.; Wang, Q. Genome-wide analysis of MADS-box family genes during flower development in lettuce. Plant Cell Environ. 2019, 42, 1868–1881. [Google Scholar] [CrossRef]
- Xiong, W.; Risse, J.; Berke, L.; Zhao, T.; van de Geest, H.; Oplaat, C.; Busscher, M.; Ferreira de Carvalho, J.; van der Meer, I.M.; Verhoeven, K.J.F.; et al. Phylogenomic analysis provides insights into MADS-box and TCP gene diversification and floral development of the Asteraceae, supported by de novo genome and transcriptome sequences from dandelion (Taraxacum officinale). Front. Plant Sci. 2023, 14, 1198909. [Google Scholar] [CrossRef]
- Sheldon, C.C.; Rouse, D.T.; Finnegan, E.J.; Peacock, W.J.; Dennis, E.S. The molecular basis of vernalization: The central role of FLOWERING LOCUS C (FLC). Proc. Natl. Acad. Sci. USA 2000, 97, 3753–3758. [Google Scholar] [CrossRef]
- Mandel, M.A.; Gustafson-Brown, C.; Savidge, B.; Yanofsky, M.F. Molecular characterization of the Arabidopsis floral homeotic gene APETALA1. Nature 1992, 360, 273–277. [Google Scholar] [CrossRef]
- Xing, H.; Pudake, R.N.; Guo, G.; Xing, G.; Hu, Z.; Zhang, Y.; Sun, Q.; Ni, Z. Genome-wide identification and expression profiling of auxin response factor (ARF) gene family in maize. BMC Genom. 2011, 12, 178. [Google Scholar] [CrossRef] [PubMed]
- Yang, X.; Wu, F.; Lin, X.; Du, X.; Chong, K.; Gramzow, L.; Schilling, S.; Becker, A.; Theissen, G.; Meng, Z. Live and let die—The Bsister MADS-box gene OsMADS29 controls the degeneration of cells in maternal tissues during seed development of rice (Oryza sativa). PLoS ONE 2012, 7, e51435. [Google Scholar] [CrossRef] [PubMed]
- Yin, L.L.; Xue, H.W. The MADS29 transcription factor regulates the degradation of the nucellus and the nucellar projection during rice seed development. Plant Cell 2012, 24, 1049–1065. [Google Scholar] [CrossRef]
- Callens, C.; Tucker, M.R.; Zhang, D.; Wilson, Z.A. Dissecting the role of MADS-box genes in monocot floral development and diversity. J. Exp. Bot. 2018, 69, 2435–2459. [Google Scholar] [CrossRef] [PubMed]
- Ng, M.; Yanofsky, M.F. Function and evolution of the plant MADS-box gene family. Nat. Rev. Genet. 2001, 2, 186–195. [Google Scholar] [CrossRef] [PubMed]
- Alvarez-Buylla, E.R.; Garcia-Ponce, B.; Sanchez, M.P.; Espinosa-Soto, C.; Garcia-Gomez, M.L.; Pineyro-Nelson, A.; Garay-Arroyo, A. MADS-box genes underground becoming mainstream: Plant root developmental mechanisms. New Phytol. 2019, 223, 1143–1158. [Google Scholar] [CrossRef]
- Alvarez-Buylla, E.R.; Liljegren, S.J.; Pelaz, S.; Gold, S.E.; Burgeff, C.; Ditta, G.S.; Vergara-Silva, F.; Yanofsky, M.F. MADS-box gene evolution beyond flowers: Expression in pollen, endosperm, guard cells, roots and trichomes. Plant J. 2000, 24, 457–466. [Google Scholar] [CrossRef]
- Burgeff, C.; Liljegren, S.J.; Tapia-Lopez, R.; Yanofsky, M.F.; Alvarez-Buylla, E.R. MADS-box gene expression in lateral primordia, meristems and differentiated tissues of Arabidopsis thaliana roots. Planta 2002, 214, 365–372. [Google Scholar] [CrossRef]
- Tapia-Lopez, R.; Garcia-Ponce, B.; Dubrovsky, J.G.; Garay-Arroyo, A.; Perez-Ruiz, R.V.; Kim, S.H.; Acevedo, F.; Pelaz, S.; Alvarez-Buylla, E.R. An AGAMOUS-related MADS-box gene, XAL1 (AGL12), regulates root meristem cell proliferation and flowering transition in Arabidopsis. Plant Physiol. 2008, 146, 1182–1192. [Google Scholar] [CrossRef]
- Kutter, C.; Schob, H.; Stadler, M.; Meins, F., Jr.; Si-Ammour, A. MicroRNA-mediated regulation of stomatal development in Arabidopsis. Plant Cell 2007, 19, 2417–2429. [Google Scholar] [CrossRef]
- Guo, S.; Xu, Y.; Liu, H.; Mao, Z.; Zhang, C.; Ma, Y.; Zhang, Q.; Meng, Z.; Chong, K. The interaction between OsMADS57 and OsTB1 modulates rice tillering via DWARF14. Nat. Commun. 2013, 4, 1566. [Google Scholar] [CrossRef] [PubMed]
- Puig, J.; Meynard, D.; Khong, G.N.; Pauluzzi, G.; Guiderdoni, E.; Gantet, P. Analysis of the expression of the AGL17-like clade of MADS-box transcription factors in rice. Gene Expr. Patterns 2013, 13, 160–170. [Google Scholar] [CrossRef] [PubMed]
- Hu, J.Y.; Zhou, Y.; He, F.; Dong, X.; Liu, L.Y.; Coupland, G.; Turck, F.; de Meaux, J. miR824-regulated AGAMOUS-LIKE16 contributes to flowering time repression in Arabidopsis. Plant Cell 2014, 26, 2024–2037. [Google Scholar] [CrossRef] [PubMed]
- Xu, N.; Chu, Y.; Chen, H.; Li, X.; Wu, Q.; Jin, L.; Wang, G.; Huang, J. Rice transcription factor OsMADS25 modulates root growth and confers salinity tolerance via the ABA-mediated regulatory pathway and ROS scavenging. PLoS Genet. 2018, 14, e1007662. [Google Scholar] [CrossRef]
- Martinez-Castilla, L.P.; Alvarez-Buylla, E.R. Adaptive evolution in the Arabidopsis MADS-box gene family inferred from its complete resolved phylogeny. Proc. Natl. Acad. Sci. USA 2003, 100, 13407–13412. [Google Scholar] [CrossRef]
- Yu, L.-H.; Miao, Z.-Q.; Qi, G.-F.; Wu, J.; Cai, X.-T.; Mao, J.-L.; Xiang, C.-B. MADS box transcription factor AGL21 regulates lateral root development and responds to multiple external and physiological signals. Mol. Plant 2014, 7, 1653–1669. [Google Scholar] [CrossRef]
- Rijpkema, A.S.; Royaert, S.; Zethof, J.; van der Weerden, G.; Gerats, T.; Vandenbussche, M. Analysis of the Petunia TM6 MADS box gene reveals functional divergence within the DEF/AP3 lineage. Plant Cell 2006, 18, 1819–1832. [Google Scholar] [CrossRef]
- Perilleux, C.; Pieltain, A.; Jacquemin, G.; Bouche, F.; Detry, N.; D’Aloia, M.; Thiry, L.; Aljochim, P.; Delansnay, M.; Mathieu, A.S.; et al. A root chicory MADS box sequence and the Arabidopsis flowering repressor FLC share common features that suggest conserved function in vernalization and de-vernalization responses. Plant J. 2013, 75, 390–402. [Google Scholar] [CrossRef]
- Lin, E.P.; Peng, H.Z.; Jin, Q.Y.; Deng, M.J.; Li, T.; Xiao, X.C.; Hua, X.Q.; Wang, K.H.; Bian, H.W.; Han, N.; et al. Identification and characterization of two bamboo (Phyllostachys praecox) AP1/SQUA-like MADS-box genes during floral transition. Planta 2009, 231, 109–120. [Google Scholar] [CrossRef]
- Jaakola, L.; Poole, M.; Jones, M.O.; Kamarainen-Karppinen, T.; Koskimaki, J.J.; Hohtola, A.; Haggman, H.; Fraser, P.D.; Manning, K.; King, G.J.; et al. A SQUAMOSA MADS box gene involved in the regulation of anthocyanin accumulation in bilberry fruits. Plant Physiol. 2010, 153, 1619–1629. [Google Scholar] [CrossRef]
- Finn, R.D.; Clements, J.; Eddy, S.R. HMMER web server: Interactive sequence similarity searching. Nucleic Acids Res. 2011, 39, W29–W37. [Google Scholar] [CrossRef] [PubMed]
- Thompson, J.D.; Higgins, D.G.; Gibson, T.J. CLUSTAL W: Improving the sensitivity of progressive multiple sequence alignment through sequence weighting, position-specific gap penalties and weight matrix choice. Nucleic Acids Res. 1994, 22, 4673–4680. [Google Scholar] [CrossRef]
- Tamura, K.; Peterson, D.; Peterson, N.; Stecher, G.; Nei, M.; Kumar, S. MEGA5: Molecular evolutionary genetics analysis using maximum likelihood, evolutionary distance, and maximum parsimony methods. Mol. Biol. Evol. 2011, 28, 2731–2739. [Google Scholar] [CrossRef] [PubMed]
- Saitou, N.; Nei, M. The neighbor-joining method: A new method for reconstructing phylogenetic trees. Mol. Biol. Evol. 1987, 4, 406–425. [Google Scholar]
- Hu, B.; Jin, J.; Guo, A.Y.; Zhang, H.; Luo, J.; Gao, G. GSDS 2.0: An upgraded gene feature visualization server. Bioinformatics 2015, 31, 1296–1297. [Google Scholar] [CrossRef] [PubMed]
- Wang, Y.; Tang, H.; Debarry, J.D.; Tan, X.; Li, J.; Wang, X.; Lee, T.H.; Jin, H.; Marler, B.; Guo, H.; et al. MCScanX: A toolkit for detection and evolutionary analysis of gene synteny and collinearity. Nucleic Acids Res. 2012, 40, e49. [Google Scholar] [CrossRef]
- Bekele, W.A.; Fiedler, K.; Shiringani, A.; Schnaubelt, D.; Windpassinger, S.; Uptmoor, R.; Friedt, W.; Snowdon, R.J. Unravelling the genetic complexity of sorghum seedling development under low-temperature conditions. Plant Cell Environ. 2014, 37, 707–723. [Google Scholar] [CrossRef]
- Livak, K.J.; Schmittgen, T.D. Analysis of relative gene expression data using real-time quantitative PCR and the 2(-Delta Delta C(T)) Method. Methods 2001, 25, 402–408. [Google Scholar] [CrossRef]









| Chr. | Subfamily | Duplicate Gene Pair | Subfamily | Chr. | |
|---|---|---|---|---|---|
| Chr0 | SVP(STMADS11) | TkMADS-2 | TkMADS-8 | SVP(STMADS11) | Chr2 |
| Chr2 | SEP | TkMADS-9 | TkMADS-16 | SEP | Chr3 |
| Chr2 | TkA02G497120.1 | TkMADS-48 | SQUA(AP1) | Chr6 | |
| Chr2 | Mα | TkMADS-11 | TkMADS-65 | Mα | Chr8 |
| Chr3 | FLC | TkMADS-17 | TkMADS-20 | FLC | Chr3 |
| Chr3 | SEP | TkMADS-19 | TkMADS-42 | SEP | Chr6 |
| Chr3 | SQUA(AP1) | TkMADS-15 | TkMADS-48 | SQUA(AP1) | Chr6 |
| Chr3 | SQUA(AP1) | TkMADS-25 | TkMADS-59 | SQUA(AP1) | Chr7 |
| Chr3 | TM3(SOC1) | TkMADS-23 | TkMADS-51 | TM3(SOC1) | Chr7 |
| Chr6 | SQUA(AP1) | TkMADS-48 | TkMADS-59 | SQUA(AP1) | Chr7 |
| Chr7 | SQUA(AP1) | TkMADS-59 | TkMADS-63 | SEP | Chr8 |
| Chr2 | SEP | TmMADS-7 | TmMADS-14 | SEP | Chr3 |
| Chr2 | SVP(STMADS11) | TmMADS-5 | TmMADS-36 | SVP(STMADS11) | Chr6 |
| Chr2 | Mα | TmMADS-9 | TmMADS-56 | Mα | Chr8 |
| Chr3 | SEP | TmMADS-14 | TmMADS-38 | SQUA(AP1) | Chr6 |
| Chr3 | TmA03G034970.2 | TmMADS-32 | SEP | Chr6 | |
| Chr3 | TmA03G052240.1 | TmMADS-37 | DEF(AP3) | Chr6 | |
| Chr3 | TmA03G052240.1 | TmMADS-49 | DEF(AP3) | Chr7 | |
| Chr3 | TM3(SOC1) | TmMADS-23 | TmMADS-44 | TM3(SOC1) | Chr7 |
| Chr3 | FLC | TmMADS-17 | TmA08G005080.1 | Chr8 | |
| Chr4 | TM3(SOC1) | TmMADS-29 | TmA05G106130.1 | Chr5 | |
| Chr6 | AGL6 | TmMADS-43 | TmMADS-44 | TM3(SOC1) | Chr7 |
| TM Chr. | Subfamily | Collinear Genes Pair | Subfamily | TKS Chr. | |
|---|---|---|---|---|---|
| Chr2 | Mα | TmMADS-9 | TkMADS-65 | Mα | Chr8 |
| Chr3 | SQUA(AP1) | TmMADS-18 | TkMADS-63 | SEP | Chr8 |
| Chr8 | Mα | TmMADS-51 | TkA08G096410.1 | Chr8 | |
| Chr8 | GLO(PI) | TmMADS-53 | TkMADS-61 | GLO(PI) | Chr8 |
| Chr8 | TmA08G002590.3 | TkMADS-62 | GLO(PI) | Chr8 | |
| Chr8 | TmA08G005080.1 | TkMADS-63 | SEP | Chr8 | |
| Chr8 | SEP | TmMADS-54 | TkMADS-64 | SEP | Chr8 |
| Chr8 | Mα | TmMADS-56 | TkMADS-65 | Mα | Chr8 |
| Chr4 | Mγ | TmMADS-28 | TkMADS-1 | Mγ | Chr0 |
| Chr1 | AGL17 | TmMADS-1 | TkMADS-5 | AGL17 | Chr1 |
| Chr1 | Mβ | TmMADS-3 | TkMADS-6 | Mβ | Chr1 |
| Chr2 | AG | TmMADS-4 | TkMADS-7 | AG | Chr2 |
| Chr2 | TmA02G114620.2 | TkMADS-10 | FLC | Chr2 | |
| Chr2 | Mα | TmMADS-9 | TkMADS-11 | Mα | Chr2 |
| Chr2 | Mα | TmMADS-10 | TkMADS-12 | Mα | Chr2 |
| Chr2 | TmA02G122710.1 | TkMADS-13 | Mα | Chr2 | |
| Chr2 | SEP | TmMADS-7 | TkMADS-9 | SEP | Chr2 |
| Chr2 | SQUA(AP1) | TmMADS-8 | TkA02G497120.1 | Chr2 | |
| Chr2 | SVP(STMADS11) | TmMADS-5 | TkMADS-8 | SVP(STMADS11) | Chr2 |
| Chr8 | Mα | TmMADS-56 | TkMADS-11 | Mα | Chr2 |
| Chr2 | SEP | TmMADS-7 | TkMADS-15 | SQUA(AP1) | Chr3 |
| Chr3 | AG | TmMADS-22 | TkA03G524020.3 | Chr3 | |
| Chr3 | TM3(SOC1) | TmMADS-23 | TkMADS-29 | TM3(SOC1) | Chr3 |
| Chr3 | FLC | TmMADS-24 | TkMADS-30 | FLC | Chr3 |
| Chr3 | FLC | TmMADS-25 | TkMADS-35 | FLC | Chr3 |
| Chr3 | FLC | TmMADS-17 | TkMADS-24 | FLC | Chr3 |
| Chr3 | SQUA(AP1) | TmMADS-18 | TkMADS-25 | SQUA(AP1) | Chr3 |
| Chr3 | FLC | TmMADS-19 | TkMADS-26 | FLC | Chr3 |
| Chr3 | TmA03G034970.2 | TkMADS-28 | AGL15 | Chr3 | |
| Chr3 | FLC | TmMADS-15 | TkMADS-20 | FLC | Chr3 |
| Chr3 | SEP | TmMADS-14 | TkMADS-16 | SEP | Chr3 |
| Chr3 | FLC | TmMADS-15 | TkMADS-17 | FLC | Chr3 |
| Chr6 | SEP | TmMADS-32 | TkMADS-19 | SEP | Chr3 |
| Chr6 | SQUA(AP1) | TmMADS-38 | TkMADS-15 | SQUA(AP1) | Chr3 |
| Chr7 | TM3(SOC1) | TmMADS-44 | TkMADS-23 | TM3(SOC1) | Chr3 |
| Chr8 | TmA08G005080.1 | TkMADS-24 | FLC | Chr3 | |
| Chr4 | TM3(SOC1) | TmMADS-29 | TkMADS-39 | TM3(SOC1) | Chr4 |
| Chr4 | Mβ | TmMADS-30 | TkMADS-40 | Mβ | Chr4 |
| Chr5 | SQUA(AP1) | TmMADS-31 | TkMADS-41 | SQUA(AP1) | Chr5 |
| Chr2 | SEP | TmMADS-7 | TkMADS-48 | SQUA(AP1) | Chr6 |
| Chr2 | SVP(STMADS11) | TmMADS-5 | TkMADS-45 | SVP(STMADS11) | Chr6 |
| Chr3 | SEP | TmMADS-14 | TkMADS-48 | SQUA(AP1) | Chr6 |
| Chr6 | SVP(STMADS11) | TmMADS-36 | TkMADS-45 | SVP(STMADS11) | Chr6 |
| Chr6 | DEF(AP3) | TmMADS-37 | TkMADS-46 | DEF(AP3) | Chr6 |
| Chr6 | Mγ | TmMADS-33 | TkMADS-43 | Mγ | Chr6 |
| Chr6 | Mγ | TmMADS-35 | TkMADS-44 | Mγ | Chr6 |
| Chr6 | MIKC* | TmMADS-42 | TkMADS-49 | MIKC* | Chr6 |
| Chr6 | SEP | TmMADS-32 | TkMADS-42 | SEP | Chr6 |
| Chr6 | SQUA(AP1) | TmMADS-38 | TkMADS-48 | SQUA(AP1) | Chr6 |
| Chr8 | TmA08G005080.1 | TkMADS-48 | SQUA(AP1) | Chr6 | |
| Chr3 | TmA03G052240.1 | TkMADS-58 | DEF(AP3) | Chr7 | |
| Chr3 | SQUA(AP1) | TmMADS-18 | TkMADS-59 | SQUA(AP1) | Chr7 |
| Chr3 | TM3(SOC1) | TmMADS-23 | TkMADS-51 | TM3(SOC1) | Chr7 |
| Chr6 | AGL6 | TmMADS-43 | TkMADS-51 | TM3(SOC1) | Chr7 |
| Chr6 | DEF(AP3) | TmMADS-37 | TkMADS-58 | DEF(AP3) | Chr7 |
| Chr7 | MIKC* | TmMADS-47 | TkMADS-55 | BS | Chr7 |
| Chr7 | MIKC* | TmMADS-47 | TkMADS-56 | MIKC* | Chr7 |
| Chr7 | AG | TmMADS-48 | TkMADS-57 | AG | Chr7 |
| Chr7 | DEF(AP3) | TmMADS-49 | TkMADS-58 | DEF(AP3) | Chr7 |
| Chr7 | MIKC* | TmMADS-50 | TkMADS-60 | MIKC* | Chr7 |
| Chr7 | TM3(SOC1) | TmMADS-44 | TkMADS-51 | TM3(SOC1) | Chr7 |
| Chr7 | SVP(STMADS11) | TmMADS-45 | TkMADS-52 | SVP(STMADS11) | Chr7 |
| Chr7 | TmA07G095680.1 | TkMADS-53 | AGL17 | Chr7 | |
| Chr8 | TmA08G005080.1 | TkMADS-59 | SQUA(AP1) | Chr7 | |
| Characteristics | Wild Type 1151 | Tetraploid 4X |
|---|---|---|
| Leaf length | 10.66 ± 0.37 | 18.37 ± 1.30 * |
| Leaf width | 2.08 ± 0.01 | 4.07 ± 0.03 ** |
| Number of lateral roots | 8.00 ± 1.00 | 19.00 ± 1.73 ** |
| Taproot diameter (cm) | 2.53 ± 0.07 | 3.57 ± 0.34 * |
| Fresh root weight (g) | 65.87 ± 1.15 | 78.76 ± 2.39 ** |
| NR content (%) | 3.82 ± 0.23 | 3.64 ± 0.22 |
| Correlation Coefficient | ||||||
|---|---|---|---|---|---|---|
| NR Content | TKMADS-5 | TKMADS-24 | TkMADS-58 | TKMADS59 | ||
| Relevance | NR content | 1.000 | ||||
| TkMADS-5 | 0.945 ** | 1.000 | ||||
| TkMADS-24 | 0.975 ** | 0.890 ** | 1.000 | |||
| TkMADS-58 | −0.724 ** | −0.593 ** | −0.686 ** | 1.000 | ||
| TkMADS-59 | 0.971 ** | 0.901 ** | 0.994 ** | −0.613 ** | 1.000 | |
Disclaimer/Publisher’s Note: The statements, opinions and data contained in all publications are solely those of the individual author(s) and contributor(s) and not of MDPI and/or the editor(s). MDPI and/or the editor(s) disclaim responsibility for any injury to people or property resulting from any ideas, methods, instructions or products referred to in the content. |
© 2023 by the authors. Licensee MDPI, Basel, Switzerland. This article is an open access article distributed under the terms and conditions of the Creative Commons Attribution (CC BY) license (https://creativecommons.org/licenses/by/4.0/).
Share and Cite
Chen, J.; Yang, Y.; Li, C.; Chen, Q.; Liu, S.; Qin, B. Genome-Wide Identification of MADS-Box Genes in Taraxacum kok-saghyz and Taraxacum mongolicum: Evolutionary Mechanisms, Conserved Functions and New Functions Related to Natural Rubber Yield Formation. Int. J. Mol. Sci. 2023, 24, 10997. https://doi.org/10.3390/ijms241310997
Chen J, Yang Y, Li C, Chen Q, Liu S, Qin B. Genome-Wide Identification of MADS-Box Genes in Taraxacum kok-saghyz and Taraxacum mongolicum: Evolutionary Mechanisms, Conserved Functions and New Functions Related to Natural Rubber Yield Formation. International Journal of Molecular Sciences. 2023; 24(13):10997. https://doi.org/10.3390/ijms241310997
Chicago/Turabian StyleChen, Jiaqi, Yushuang Yang, Chuang Li, Qiuhui Chen, Shizhong Liu, and Bi Qin. 2023. "Genome-Wide Identification of MADS-Box Genes in Taraxacum kok-saghyz and Taraxacum mongolicum: Evolutionary Mechanisms, Conserved Functions and New Functions Related to Natural Rubber Yield Formation" International Journal of Molecular Sciences 24, no. 13: 10997. https://doi.org/10.3390/ijms241310997
APA StyleChen, J., Yang, Y., Li, C., Chen, Q., Liu, S., & Qin, B. (2023). Genome-Wide Identification of MADS-Box Genes in Taraxacum kok-saghyz and Taraxacum mongolicum: Evolutionary Mechanisms, Conserved Functions and New Functions Related to Natural Rubber Yield Formation. International Journal of Molecular Sciences, 24(13), 10997. https://doi.org/10.3390/ijms241310997
