Abstract
Fusarium pseudograminearum is one of the major fungal pathogens that cause Fusarium crown rot (FCR) worldwide and can lead to a substantially reduced grain yield and quality. Transcription factors play an important role in regulating growth and pathogenicity in plant pathogens. In this study, we identified a putative Zn(II)2Cys6 fungal-type domain-containing transcription factor and named it FpUme18. The expression of FpUME18 was induced during the infection of wheat by F. pseudograminearum. The ΔFpume18 deletion mutant showed defects in growth, conidial production, and conidial germination. In the responses to the cell wall, salt and oxidative stresses, the ΔFpume18 mutant inhibited the rate of mycelial growth at a higher rate compared with the wild type. The staining of conidia and mycelia with lipophilic dye FM4-64 revealed a delay in endocytosis when FpUME18 was deleted. FpUME18 also positively regulated the expression of phospholipid-related synthesis genes. The deletion of FpUME18 attenuated the pathogenicity of wheat coleoptiles. FpUME18 also participated in the production of the DON toxin by regulating the expression of TRI genes. Collectively, FpUme18 is required for vegetative growth, conidiation, stress response, endocytosis, and full virulence in F. pseudograminearum.
1. Introduction
Fusarium crown rot (FCR) is one of the most destructive soil-borne diseases of wheat in many countries [1,2]. Fusarium pseudograminearum is one of the major fungal pathogens causing FCR [3]. F. pseudograminearum has a serious impact on the global production of wheat and barley. In the northern region of Australia, the yield loss caused by F. pseudograminearum can reach more than 10% [4]. In China, F. pseudograminearum was first reported in Henan in 2012 [5], and it has become one of the dominant species causing FCR and head blight in the Huanghuai wheat-growing region [6]. In Xinxiang, Henan province, the average incidence rate of FCR has reached 59%, which led to a 70.6% yield loss in severe cases [7]. Moreover, F. pseudograminearum could produce deoxynivalenol (DON), nivalenol (NIV) and other mycotoxins, which seriously threaten food security alongside human and livestock health [8]. After the screening of 2514 wheat cultivars which were collected from different geographical regions worldwide, only a small proportion of wheat varieties displayed a medium or high resistance to FCR [9]. In China, only 15 out of the 670 materials tested showed a stable resistance to FCR, and the proportion of susceptible materials reached 84%, including the main planting varieties of recent years [10]. Therefore, understanding the molecular mechanism of how F. pseudograminearum causes the disease is vital to disease prevention and control.
F. pseudograminearum successfully infected and colonized host tissues by producing toxins, enzymes and effectors [8]. So far, the functional characterizations of some pathogenic genes in F. pseudograminearum have been reported. For example, Fpkapc, a bZIP transcription factor, is critical for pathogenicity, conidiation and oxidative stress [11]. A nonribosomal peptide gene, FpNPS9, plays an important role in deoxynivalenol production and host infection [12]. The peroxisome proliferator FpPex11 is involved in development and pathogenicity [13]. Despite this progress, the mechanisms of pathogenesis in F. pseudograminearum remain largely unknown.
Gene regulation is critical in biological processes in all organisms [14]. Transcription factors play an important role in regulating gene expression [15]. Transcription factors include a zinc finger domain that binds to DNA, and these can be classified into three categories: Cys2His2 (C2H2), Cys4 (C4) and Cys6 (C6) zinc finger proteins [16]. These proteins regulate multiple cellular processes, such as cell cycle, glucose and amino acid metabolism, and stress response [16]. C6 zinc finger proteins include six cysteine residues, which combine with two zinc atoms; therefore, they are also known as Zn(II)2Cys6 (Zn2C6) proteins. The Zn(II)2Cys6 transcription factors are only found in fungi and have been shown to play significant roles in fungal development, fungicide resistance and pathogenesis [17,18,19]. For instance, MoIRR is associated with isoprothiolane resistance in Magnaporthe oryzae [20]; BcGaaR regulates D-galacturonic acid utilization in Botrytis cinerea [21]; ADA-6 regulates conidiation, sexual development, and the oxidative stress response in Neurospora crassa [22]; Fdb3 is essential for F. pseudograminearum to efficiently detoxify the predominant wheat benzoxazolinone, 6-methoxy-benzoxazolin-2-one [23].
In this study, we identified and characterized a putative Zn(II)2Cys6 transcription factor, FpUme18, in F. pseudograminearum using reverse genetics. The results indicated that FpUme18 is involved in hyphal growth, conidiation, stress responses, endocytosis and pathogenicity in F. pseudograminearum.
2. Results
2.1. Identification and Expression of FpUME18 in F. pseudograminearum
Ume6 is a transcription factor in yeast with important functions in the histone deacetylase Rpd3 complex. Ume6 can regulate phospholipid metabolism, arginine metabolism, autophagy, meiosis, DNA repair and other important biological processes [24,25]. We searched for the F. pseudograminearum genome database with the ume6 of Saccharomyces cerevisiae and discovered one orthologue of FPSE_12218 and named it FpUME18. FpUME18 encodes a protein of 566 amino acids with a predicted molecular weight of 63.33 kDa. Domain analysis with SMART showed that FpUme18 had a GAL4 DNA-binding domain, with a Zn2+ binding site at positions 6–33, a low complexity region (pink box) at its N terminus and a fungal-specific transcription factor domain at the C terminus (Figure 1A). A phylogenetic tree of FpUme18 and its orthologous proteins in six other fungi was constructed (Figure 1B). The results showed that FpUme18 was more closely related to the orthologous protein in Fusarium culmorum and was consistent with known species relatedness.
Figure 1.
Domain, phylogenetic tree and gene expression analysis of FpUme18 in F. pseudograminearum. (A) Prediction of domains via SMART. (B) The evolutionary tree of FpUme18 and its orthologous proteins from Fusarium graminearum, Fusarium oxysporum, F. culmorum, Fusarium asiaticum, Fusarium fujikuroi, and Saccharomyces cerevisiae was constructed using neighbor-joining by MEGA11; bootstrap method was 1000. (C) The transcription level of FpUME18 was assayed using qRT-PCR. MY, mycelia; IF 3 h to 48 h was the time course post-infection. Data are the means ± s.d. of three replicates.
To better study the function of FpUme18 during the F. pseudograminearum infection of wheat, the expression level of FpUME18 during the course of infection was detected using qPCR. The transcription level of FpUME18 significantly increased after infection for 24 h (Figure 1C), which meant that FpUme18 could play an important role in virulence.
2.2. Generation of FpUME18 Deletion Mutant and Complemented Transformants
To determine the biological role of FpUME18 in F. pseudograminearum, we generated gene deletion mutants by replacing FpUME18 with the hygromycin phosphotransferase resistance cassette (HPH) at the gene site (Figure S1A). These putative mutants were screened and confirmed using a PCR (Figure S1B) and further confirmed with genome resequencing (Figure S1C). To confirm whether phenotypic changes in the mutants were due to the deletion of FpUME18, we transformed the construct pYIP102::FpUME18::3FLAG into the ΔFpume18 mutant, which was driven by its native promoter. Five cFpume18 transformants with resistance to G418 were obtained, and this was confirmed using a PCR. Additionally, one of them was further confirmed by Western blot (Figure S1D,E). The cFpume18 fully restored the defected phenotype to a wild type.
2.3. FpUme18 Is Involved in the Regulation of Vegetative Growth
We compared the growth rates of the ΔFpume18 mutant with WZ-8A and cFpume18 on PDA. The colony diameter of ΔFpume18 was significantly smaller than those of WZ-8A and cFpume18 (Figure 2A,B). However, the phenotype for the aerial mycelia of ΔFpume18 looked the same as those of WZ-8A and cFpume18 (Figure 2C). The results suggested that FpUme18 could be associated with the regulation of vegetative growth in F. pseudograminearum.
Figure 2.
Effect of FpUME18 on mycelium growth. (A) The colony morphologies of WZ-8A, deletion mutant ΔFpume18, and complementary strain cFpume18 grew on a PDA plate for 3 days. (B) The colony diameter was determined after three days of PDA plate growth. Data are the means ± s.d. of three independent experiments with a and b above indicating significant differences at a p-value of 0.05. (C) Comparison of aerial hyphae of WZ-8A, ΔFpume18 and cFpume18.
2.4. FpUme18 Is Important for Conidiation and Conidia Germination
We further investigated whether FpUme18 was involved in regulating conidiation and conidial germination. The results showed that the conidial production of Δfpume18 decreased by approximately 7.1 × 105/mL when compared to WZ-8A (Figure 3A,B). After 8 h of darkness treatment, the number of germinating spores of ΔFpume18 was significantly lower than that of WZ-8A and cFpume18 (Figure 3C), even with the elongation of the incubation time. Thus, FpUme18 was found to function in asexual reproduction and conidial germination in F. pseudograminearum.
Figure 3.
Conidiation and conidial germination assays. (A) The conidial phenotype produced by mycelial plugs culturing in a CMC liquid medium for 5 days. Bar = 50 μm. (B) Statistics analysis on conidiation of WZ-8A, ΔFpume18 and cFpume18. (C) Conidial germination rates of WZ-8A, ΔFpume18 and cFpume18 strains in ddH2O. The above data are the means ± s.d. of three independent experiments with A and B above indicating significant differences at a p-value of 0.01.
2.5. FpUme18 Is Important for Stress Responses
Pathogens suffer from various environmental stresses during infection. To investigate whether FpUme18 was involved in environmental stress in F. pseudograminearum, WZ-8A, ΔFpume18 and cFpUme18 were inoculated onto PDA plates with or without osmotic stress (sorbitol), salt stress (NaCl), cell membrane, cell wall stress (SDS and Congo red) and oxidative stress (H2O2) (Figure 4A). The results showed that the ΔFpume18 mutant was more sensitive to salt stresses, cell wall stress and oxidative stress. The growth inhibition rate of the ΔFpume18 mutant was significantly higher than WZ-8A and cFpume18 on a medium with 1 M NaCl, 0.2 g/L CR and 10 mM H2O2 (Figure 4B). These results indicated that FpUme18 contributed to balancing salt stress, keeping the cell wall’s integrity and reactive oxygen resistance in F. pseudograminearum when undergoing environmental stresses.
Figure 4.
Assays on sensitivity under different stresses. (A) Colonies of WZ-8A, ΔFpume18 and cFpume18 strains on a PDA medium with and without 1.5 M Sorbitol, 1 M NaCl, 0.05% SDS, 0.2 g/L Congo Red (CR), and 10 mM H2O2. (B) Mycelial growth inhibition rate quantified 3 days after inoculation on a medium. Data are the means ± s.d. of three independent experiments, with a and b above indicating significant differences at a p-value of 0.05.
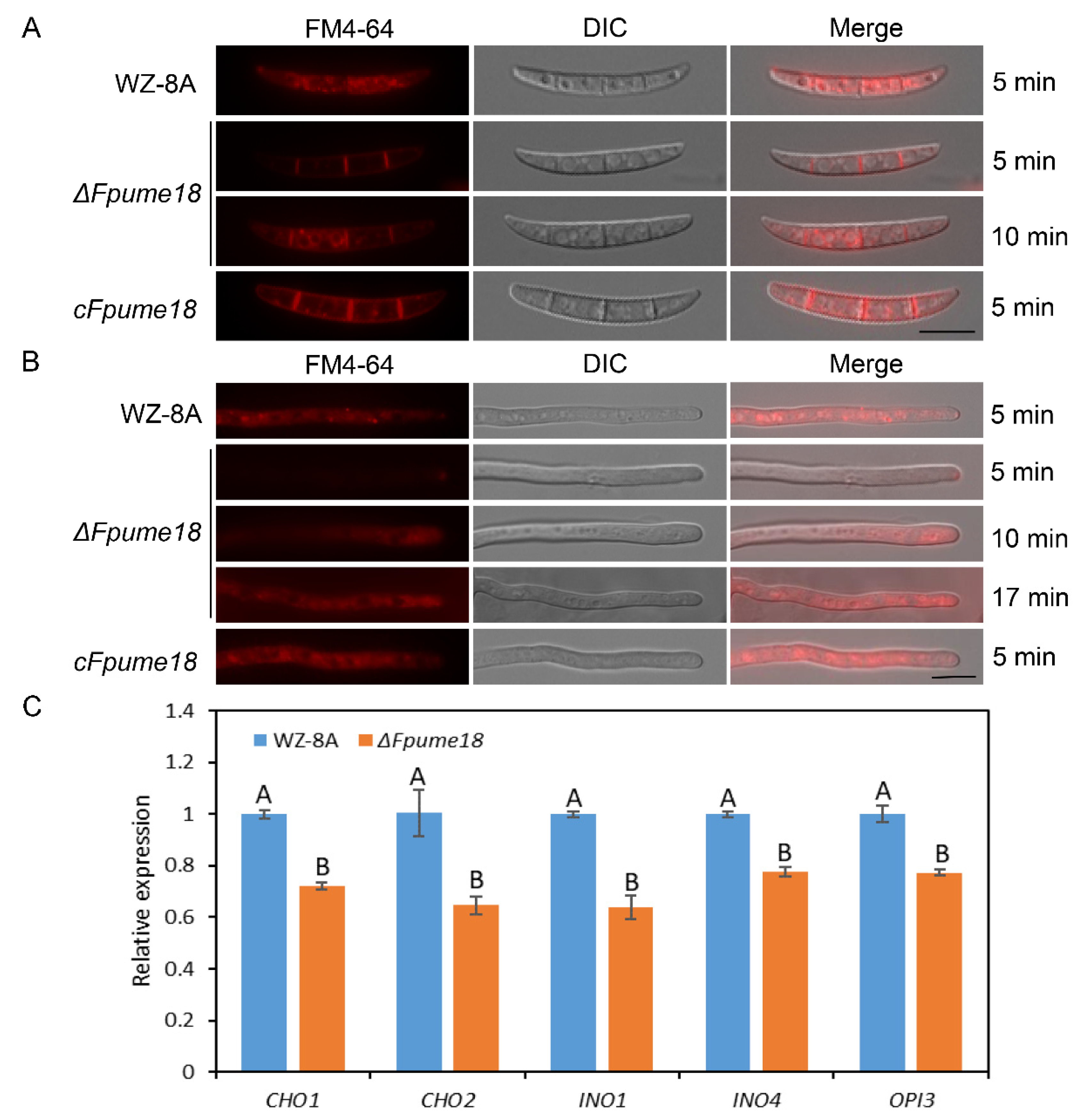
2.6. FpUme18 Is Required for Normal Endocytosis
Endocytosis transports extracellular substances into cells through the deformation of the plasma membrane, which is very important for cell function. The lipophilic dye FM4-64 could be used to track endocytosis. We incubated the conidia of ΔFpume18, WZ-8A and cFpume18 with FM4-64; ΔFpume18 showed the same degree after staining for 10 min as WZ-8A and cFpume18 after staining for 5 min. (Figure 5A). When staining the hyphae, the red fluorescence signal of FM4-64 from the whole hyphae was detected in WZ-8A and cFpume18 at 5 min, and the same degree of staining was observed in the ΔFpume18 mutant at 17 min (Figure 5B). The staining results for conidia and hyphae consistently showed that the deletion of FpUME18 delayed endocytosis in F. pseudograminearum, indicating that FpUme18 positively regulated vesicle trafficking.
Figure 5.
Analysis of cell endocytosis. (A) Staining the conidia of ΔFpume18, WZ-8A and cFpume18 with FM4-64 dye. (B) Staining the hyphae of ΔFpume18, WZ-8A and cFpume18 with FM4-64 dye. Photographs were taken at different times after exposure at 900 nm. Bar = 10 μm. (C) Relative expression levels of CHO1, CHO2, INO1, INO4 and OPI3 in WZ-8A and ΔFpume18. Data are the means ± s.d. of three replicates, with A and B above indicating significant differences at a p-value of 0.01.
The phospholipid is the main component of the cell membrane, and Ume6 could regulate phospholipid metabolism in yeast. The FM4-64 staining results showed that FpUME18 could be associated with endocytosis. We detected the expression of several phospholipid-synthesis-related genes in ΔFpume18 and WZ-8A (Figure 5C). After FpUME18 deletion, the expression levels of CHO1, CHO2, INO1, INO4 and OPI3 were significantly downregulated during the spore germination stage. By regulating the expression of these genes, FpUME18 could affect the synthesis of phospholipids and further regulate the normal function of the cell membrane.
2.7. FpUme18 Affects the Pathogenicity in F. pseudograminearum
In order to explore the functions of FpUme18 in the pathogenicity of F. pseudograminearum, we inoculated mycelium blocks of WZ-8A, ΔFpume18 and cFpume18 on wheat coleoptiles. After 3 days, the length of the lesion caused by ΔFpume18 was significantly shorter than that caused by WZ-8A and cFpume18 (Figure 6A,B). To further confirm the involvement of FpUME18 in the infection of F. pseudograminearum, the infection process was observed in wheat coleoptile cells under a microscope. At 24 hpi, ΔFpume18 was only able to penetrate a small number of hyphae into the cells, and they did not easily expand to neighboring cells. Most hyphae of WZ-8A and cFpume18 had already entered the cells and expanded at this time (Figure 6C). These results suggest that FpUme18 was required for the full virulence of F. pseudograminearum.
Figure 6.
Pathogenicity assays. (A,B) The wheat coleoptiles inoculated with mycelium plugs after 3 days and lesion length. Data are the means ± s.d. of three independent experiments with A and B above indicating significant differences at a p value of 0.01. (C) Observation of wheat coleoptiles inoculated with mycelium blocks after 24 hpi. Bar = 20 μm.
2.8. FpUme18 Involved in the Production of DON Toxin in F. pseudograminearum
F. pseudograminearum produces DON toxin while infecting wheat [8]. DON toxins can contaminate wheat stalks and grains, which is a potential threat to the health of humans and livestock. Therefore, we tested the DON production of WZ-8A and ΔFpume18 using high-performance liquid chromatography. The results showed that the DON production of ΔFpume18 in wheat grains was significantly lower than that of WZ-8A (Figure 7A). To further confirm this result, the expression levels of genes (TRI genes) for trichothecene biosynthesis were detected. The qPCR results showed that the expression levels of TRI4, TRI5, TRI6 and TRI8 in ΔFpume18 significantly decreased compared with those of WZ-8A (Figure 7B). In conclusion, FpUME18 could affect the production of DON toxin by regulating the expression of TRI genes.
Figure 7.
DON production and TIR gene expression in WZ-8A and ΔFpume18. (A) State of wheat grains after 30 days treated with WZ-8A and ΔFpume18 and the production of DON tested with HPLC in different treatments. Data are the means ± s.d. of three experiments with A and B above indicating significant differences at a p-value of 0.01. (B) Relative expression levels of TRI4, TRI5, TRI6 and TRI8 in WZ-8A and ΔFpume18 after the infection of wheat coleoptiles for 48 h. Data are the means ± s.d. of three independent experiments, with a and b above indicating significant differences at a p-value of 0.05.
2.9. FpUme18 Has Non-Transcriptional Activation Activity in the Yeast System
The prediction of the protein structure showed that FpUme18 had a GAL4 DNA-binding domain. In order to further understand how FpUme18 regulates the biological function of F. pseudograminearum, we characterized the transcriptional activating activity of FpUme18. The transcriptional activation activity of FpUme18 was first verified using a yeast system. Referring to Zhu et al. [26], the transformed pGBKT7-FpUME18 yeast was grown normally on a selective dropout/–tryptophan (SD/-Trp) medium, indicating its successful fusion with the yeast strain. However, the transformed pGBKT7-FpUME18 yeast could not grow on the selective dropout/-tryptophan-histidine-adenine + X-α-gal (SD/-Trp-His-Ade + X-α-gal) medium, indicating that it could not activate the transcription of downstream reporter genes. These results show that FpUme18 has Non-transcriptional activation activity in the yeast system (Figure S2).
3. Discussion
In this study, we identified a putative Zn(II)2Cys6-Type transcription factor FpUme18. FpUme18 was required for the pathogenicity of F. pseudograminearum on wheat and the absence of FpUME18 significantly reduced pathogenicity, and the production of the DON toxin during infection for F. pseudograminearum. Additionally, FpUme18 was involved in vegetative growth, conidiation, conidial germination and stress responses. The deletion of FpUME18 led to downregulated expressions of phospholipid-synthesis-related genes and delayed endocytosis.
Zn(II)2Cys6-containing proteins are transcription factors that are unique to fungi and have a variety of regulatory functions that differ between fungi. Some reports have shown that the Zn(II)2Cys6 transcription factor is related to secondary metabolites: a Zn(II)2Cys6 transcription factor sirZ regulates the biosynthesis of the epipolythiodioxopiperazine (ETP) toxin, sirodesmin PL in Leptosphaeria maculans [27] and the Zn(II)2Cys6 transcription factor rolP regulates leucinostatin production in Paecilomyces lilacinu [28]. FpUme18 has a similar function in regulating the production of secondary metabolites of F. pseudograminearum. The absence of FpUME18 decreased the production of DON toxin in F. pseudograminearum; this could also be one of the reasons for the decrease in virulence.
Zn(II)2Cys6 proteins have a GAL4 domain and usually have transcriptional activation activity [29]. In the methylotrophic yeast Candida boidinii, Trm1p was responsible for the transcriptional activation of several methanol-inducible promoters, and the deletion of TRM1 completely inhibited its growth on methanol [30]. In Aspergillus niger, the Zn(II)2Cys6 transcriptional activator InuR was involved in the regulation of inulinolytic genes, and the deletion of the inuR gene was shown to result in a severe reduction in growth on inulin and the sucrose medium [31]. In Aspergillus nidulans, the Zn(II)2Cys6 transcriptional activator AmyR regulated the expression of amylolytic genes and was shown to preferentially localize to the nucleus in response to isomaltose [32]. In this study, we found that FpUme18 did not have a transcriptional activation activity through experiments in yeast; perhaps FpUme18 might need the assistance of other proteins or some modification of proteins in vivo to play a role in transcriptional activation, or it cannot perform functions in a heterogeneous system. The mechanism through which FpUme18 is involved in the regulation of gene expression in F. pseudograminearum needs to be further clarified. Endocytosis is a biological process in which extracellular substances are internalized into vesicles [33]. The development of the mycelia of filamentous fungi requires vesicles to transport nutrients [34]. The delayed endocytosis caused in ΔFpume18 corresponded with the defects of the radial growth of mycelia and the slowed-down growth rate of colonies. When FpUME18 was deleted, vesicle trafficking was blocked, which reduced the efficiency of substrate materials for spore germination and mycelial growth. ΔFpume18 also showed sensitivity to H2O2 in vitro; this might make it difficult for ΔFpume18 to degrade ROS that are produced by the host during pathogen infection. In addition, ΔFpume18 was also sensitive to NaCl and CR. The defects of endocytosis and their response to external environmental pressures might be connected with the reduced pathogenicity of F. pseudograminearum.
To summarize, FpUme18 plays an important role in growth, conidial production, germination and endocytosis in F. pseudograminearum and also contributes to balanced salt stress, cell wall integrity, reactive oxygen resistance and full virulence. This work enriched the study of the mechanism of F. pseudograminearum infection in wheat and laid a foundation for the prevention and control of Fusarium crown rot.
4. Materials and Methods
4.1. Strains and Culture Conditions
The F. pseudograminearum wild-type strain WZ-8A was kept in tubes with glycerol in a freezer at −80 °C. All the fungal cultures were incubated on PDA (potato dextrous agar, 200 g potato, 20 g dextrose, 20 g agar in 1 L of distilled water) plates at 25 °C in darkness. Liquid YPG (3 g yeast extract, 10 g peptone, 20 g glucose in 1 L of distilled water) was used to prepare fungal mycelia for the extraction of DNA, RNA and proteins. For fungal conidiation, fresh culture blocks were transferred from PDA plates into 150 mL flasks containing 100 mL of CMC (1.5% Carboxymethylcellulose) in a medium with shaking at 150 rpm and 25 °C for 4 days.
4.2. FpUME18 Gene Deletion and Complementation
The ΔFpume18 mutant was generated with the split-marker approach [35]. A 983 bp upstream flanking sequence and a 1260 bp downstream flanking sequence of the FpUME18 gene were amplified from F. pseudograminearum genomic DNA using a PCR. The partial fragments of the hygromycin phosphotransferase gene (HPH) were amplified from the vector pKov21. These three fragments were linked by an overlapping PCR. Two fusion fragments containing the flanking of FpUME18 and part of HPH were amplified using corresponding primer pairs (Figure S1A). The purified fragments were mixed and transformed into WZ-8A protoplasts and mediated by polyethylene-glycol (PEG). For complementation, the full length of the FpUME18 gene with its native promoter regions-eliminating-stop codon was amplified and inserted into the pYIP102 vector cut by restriction endonuclease Hind III (New England Biolabs, Houston, Texas, USA) following the instruction of the one-step cloning kit (Vazyme C112, Vazyme, Nanjing, China), generating pYIP102-FpUME18-3FLAG with the confirmation of sequencing. This construct was used for the protoplast transformation of the ΔFpume18 mutant. After G418 screening, PCR and Western blot validation, the complement transformants that were similar to the wild type were selected.
4.3. Protein Extraction and Western Blot Assays
The three mycelium blocks were inoculated in a 250 mL conical flask with a YPG liquid medium and cultured with shaking at 150 rpm and 25 °C for 3 days. Mycelia were collected by filtering them through a miracloth in the funnel, followed by rinsing with sterile double distilled water and a precooled PBS (phosphate-buffered saline) buffer. The mycelia were packed with paper towels that removed extra liquid. The mycelia were frozen in liquid nitrogen and ground into a fine powder using a pestle and mortar before being dissolved in PBS containing 1 mM of PMSF (Phenylmethanesulfonyl Fluoride) (Beyotime ST506, Beyotime, ShangHai, China). Total proteins were separated on a 12% SDS-PAGE gel, and the FpUme18-flag fusion protein was detected specifically using a primary anti-FLAG antibody (1:10,000 dilution, Abmart M20008, Abmart, ShangHai, China). The primary antibody was tested using a secondary antibody anti-Mouse (1:10,000 dilution, Abmart M21003S). The signal in the blot was visualized with ECL kits (Abbkine BMU102-CN, Abbkine, Wuhan, China) and photographed with a GE Image Scanner (General Electric Company, Boston, Massachusetts, USA).
4.4. Vegetative Growth Assays
The strain was incubated in a 25 °C incubator for 3 days in darkness, and a 5 mm plug was taken from the edge of the colony. The mycelial plug was placed upside down in the center of a 9 cm Petri dish containing 15 mL of a PDA medium. It was sealed and placed in a 25 °C incubator for 3 days in darkness. The colony diameter was measured using the cross-over method, and the average colony diameter was calculated. The experiment was conducted in three biological repeats, with three replicates each time.
4.5. Conidiation and Conidia Germination Assays
For the test of conidiation, the mycelium blocks were cultured in a 150 mL flask with 50 mL of a CMC liquid medium at 25 °C with 150 rpm for 5 days. The conidia were harvested by filtering through sterile a miracloth, followed by washing three times with sterile distilled water. They were then counted on the hemocytometer under a microscope. For conidia germination, the conidia suspension at the concentration of 5 × 105 conidia/mL was dropped on a sterile glass slide with a pipet, placed in a Petri dish, and put into an incubator at 25 °C in darkness. After 8 h, the conidia were counted under a microscope and photographed. All experiments were conducted in three biological repeats, with three replicates each time.
4.6. Stress Sensitivity Assays In Vitro
Fresh mycelial plugs, 5 mm in diameter, were cultured on PDA plates or supplemented with 1.5 M sorbitol, 1 M NaCl, 0.05% sodium dodecyl sulfate, 0.2 g/L of Congo red or 10 mM H2O2 at 25 °C in darkness for 3 days. The colony diameter was measured, and the growth inhibition rates under different stress conditions were calculated. Experiments were conducted in three biological repeats, with three replicates each time.
4.7. FM4-64 Staining
To prepare the stock solution, 10 μL of 8 mM FM4-64 (Sigma Cat. S6689, Sigma Aldrich, St. Louis, MO, USA) was transferred via a pipet into a sterile microcentrifuge tube containing 90 μL of DMSO. The fresh conidia were washed three times with sterile distilled water, resuspended in 99 μL of distilled water and supplied with 1 μL of an FM4-64 stock solution. The spores were observed and photographed under a Zeiss microscope at different staining times (Carl Zeiss, Oberkochen, Germany). For the mycelia sample, fresh fungal blocks were put into a 250 mL flask containing 100 mL of the YPG medium for incubation with shaking at 25 °C and 150 rpm. After 14 h of incubation, the mycelia were harvested and rinsed with sterile water, and diluted in an FM4-64 stock solution. After staining, the mycelia were washed with sterile water and observed on the glass slide under a Zeiss microscope and photographed at 900 ms for the exposure time.
4.8. Pathogenicity Assays
The seeds of the susceptible wheat variety Aikang 58 were surface disinfected in 75% alcohol for 30 s and rinsed with sterile distilled water. They were left to grow in the soil for 3 days after germination. The seedlings were then carefully pulled out and put in a tray, and the roots were moisturized with absorbent paper. A fresh mycelium block, 5 mm in diameter, was inoculated on the wheat coleoptile. The mycelium blocks were removed after 24 h of dark treatment, and the lesions were measured after 3 days of inoculation. Experiments were conducted in three biological repeats, with three replicates each time. At 24 hpi, the inner epidermis of the wheat coleoptile was peeled off and observed under a Zeiss microscope.
4.9. DON Toxin Production Determination
The wheat grains were washed and soaked overnight, then boiled in boiling water for 30 min. After a day, 70 g were bottled and autoclaved for 1 h. Each conical bottle was inoculated with four mycelium plugs, with three replicates per group. The treatment was dark at 25 °C for 30 days, during which time it was shaken regularly. The content of DON was determined using high-performance liquid chromatography. The experiment was set up with three replicates, and three samples were taken from each replicate.
4.10. Transcriptional Activation Analysis in Yeast
The FpUME18 fragment with the homologous arm of a pGBKT7 vector using F. pseudograminearum cDNA as a template was amplified and inserted into the pGBKT7 vector and was cut by restriction endonuclease Sma I (New England Biolabs, Houston, Texas, USA), following the instruction of a one-step cloning kit (Vazyme C112). The reporter plasmid pGBKT7-FpUME18 and the negative control plasmid pGBKT7 were transformed into the yeast strain AH109 individually. The transformed yeast strains were cultured on SD/-Trp and SD/-Trp-His-Ade + X-α-gal media at 30 °C.
4.11. Quantitative PCR Assay
In order to analyze the expression of FpUME18 during infection, fresh mycelia were collected and inoculated into the wheat coleoptile, and the mycelia were collected at different time points. To analyze the expression of phospholipid-related genes, the mycelium blocks were cultured in a CMC liquid medium at 25 °C with 150 rpm for 4 days before the spores were transferred to a YPG medium in a flask and cultured at 25 °C and 150 rpm for 12 h. Germinated spores were collected using a sterile filter cloth. To analyze the expression of trichothecene biosynthesis genes, the wheat coleoptile was infected with the mycelium block for 48 h, and the outer layer of the wheat coleoptile was collected. The total RNA was extracted from the collected samples using a Trizol reagent (Vazyme R401-01) according to the manufacturer’s instructions and reverse-transcribed into cDNA with HiScript III RT SuperMix (Vazyme R323-01). Quantitative expression assays were performed using an SYBR green (Vazyme Q711-02) kit in an ABI Real-time PCR (Applied Biosystems, San Francisco, CA, USA) detection system. EF1α was used as the internal standard reference gene for normalization. The primers for real-time PCR are listed in Table S1. The 2−ΔΔCt method was used to calculate the relative expression level. The expression of FpUME18 and phospholipid-related genes was measured once, and three replicates were set up, while the expression of trichothecene biosynthesis genes was detected three times, with three replicates each time.
Supplementary Materials
The supporting information can be downloaded at: https://www.mdpi.com/article/10.3390/ijms241310987/s1.
Author Contributions
Conceptualization, Y.Z., H.L. (Haiyang Li) and S.D.; Data curation, Y.Z.; Formal analysis, Y.Z.; Funding acquisition, H.L. (Haiyang Li) and S.D.; Investigation, Y.Z., X.Z., J.M., Z.L., C.Q. and L.H.; Methodology, Y.Z., H.L. (Haiyang Li) and S.D.; Project administration, H.L. (Honglian Li); Resources, H.L. (Haiyang Li) and S.D.; Validation, F.Z.; Writing—original draft, Y.Z.; Writing—review and editing, Y.Z., Z.W., L.W. and S.D. All authors have read and agreed to the published version of the manuscript.
Funding
This work was funded by the National Natural Science Foundation of China (31901835), the Science and Technology Planning Project of Henan Province of China (212102110145), the International (Regional) Cooperation and Exchange Program of National Natural Science Foundation of China (31961143018).
Institutional Review Board Statement
Not applicable.
Informed Consent Statement
Not applicable.
Data Availability Statement
Data are contained within the article or Supplementary Material.
Conflicts of Interest
The authors declare no conflict of interest.
References
- Alahmad, S.; Simpfendorfer, S.; Bentley, A.R.; Hickey, L.T. Crown rot of wheat in Australia: Fusarium pseudograminearum taxonomy, population biology and disease management. Australas. Plant Pathol. 2018, 47, 285–299. [Google Scholar] [CrossRef]
- Backhouse, D.; Abubakar, A.A.; Burgess, L.W.; Dennisc, J.I.; Hollaway, G.J.; Wildermuth, G.B.; Wallwork, H.; Henry, F.J. Survey of Fusarium species associated with crown rot of wheat and barley in eastern Australia. Australas. Plant Pathol. 2004, 33, 255–261. [Google Scholar] [CrossRef]
- Shikur Gebremariam, E.; Sharma-Poudyal, D.; Paulitz, T.C.; Erginbas-Orakci, G.; Karakaya, A.; Dababat, A.A. Identity and pathogenicity of Fusarium species associated with crown rot on wheat (Triticum spp.) in Turkey. Eur. J. Plant Pathol. 2017, 150, 387–399. [Google Scholar] [CrossRef]
- Murray, G.M.; Brennan, J.P. Estimating disease losses to the Australian wheat industry. Australas. Plant Pathol. 2009, 38, 558–570. [Google Scholar] [CrossRef]
- Li, H.L.; Yuan, H.X.; Fu, B.; Xing, X.P.; Sun, B.J.; Tang, W.H. First report of Fusarium pseudograminearum causing crown rot of wheat in Henan, China. Plant Dis. 2012, 96, 1065. [Google Scholar] [CrossRef]
- Zhou, H.; He, X.L.; Wang, S.; Ma, Q.Z.; Sun, B.J.; Ding, S.L.; Chen, L.L.; Zhang, M.; Li, H.L. Diversity of the Fusarium pathogens associated with crown rot in the Huanghuai wheat-growing region of China. Environ. Microbiol. 2019, 21, 2740–2754. [Google Scholar] [CrossRef]
- Yang, X.F.; Li, J.M.; Liu, Q.R.; Wang, L. Harmfulness trend and comprehensive control measures of wheat crown rot. Seed Ind. Guide 2020, 297, 29–31. [Google Scholar]
- Kazan, K.; Gardiner, D.M. Fusarium crown rot caused by Fusarium pseudograminearum in cereal crops: Recent progress and future prospects. Mol. Plant Pathol. 2018, 19, 1547–1562. [Google Scholar] [CrossRef]
- Liu, C.J.; Ma, J.; Li, H.B.; Liu, Y.X.; Liu, G.R.; Wen, S.M.; Zhou, M.X.; Yan, G.J.; Chakraborty, S. The homoeologous regions on long arms of group 3 chromosomes in wheat and barley harbour major crown rot resistance loci. Czech J. Genet. Plant Breed. 2011, 47, 109–114. [Google Scholar] [CrossRef]
- Jin, J.J.; Qi, Y.Z.; Wang, L.; Wang, F.F.; Yan, C.M.; Li, B.Y.; Xie, C.J.; Zhen, W.C.; Ma, J. Evaluation of Chinese wheat germplasm resources for crown rot resistance. J. Plant Genet. Resour. 2020, 21, 308–313. [Google Scholar]
- Zhao, J.Y.; Peng, M.Y.; Chen, W.B.; Xing, X.P.; Shan, Y.X.; Fan, Z.; Shi, Y.; Li, H.Y.; Yang, X.; Li, H.L.; et al. Transcriptome analysis and functional validation identify a putative bZIP transcription factor, Fpkapc, that regulates development, stress responses, and virulence in Fusarium pseudograminearum. Phytopathology 2022, 112, 1299–1309. [Google Scholar] [CrossRef]
- Kang, R.J.; Li, G.N.; Zhang, M.J.; Zhang, P.P.; Wang, L.M.; Zhang, Y.S.; Chen, L.L.; Yuan, H.X.; Ding, S.L.; Li, H.L. Expression of Fusarium pseudograminearum FpNPS9 in wheat plant and its function in pathogenicity. Curr. Genet. 2020, 66, 229–243. [Google Scholar] [CrossRef]
- Wang, M.Y.; Xu, H.; Liu, C.J.; Tao, Y.L.; Wang, X.F.; Liang, Y.C.; Zhang, L.; Yu, J.F. Peroxisome proliferator FpPEX11 is involved in the development and pathogenicity in Fusarium pseudograminearum. Int. J. Mol. Sci. 2022, 23, 12184. [Google Scholar] [CrossRef]
- Todd, R.B.; Zhou, M.M.; Ohm, R.A.; Leeggangers, H.; Visser, L.; de Vries, R. Prevalence of transcription factors in ascomycete and basidiomycete fungi. BMC Genom. 2014, 15, 214. [Google Scholar] [CrossRef]
- Shelest, E. Transcription factors in fungi: TFome dynamics, three major families, and dual-specificity TFs. Front. Genet. 2017, 8, 53. [Google Scholar] [CrossRef]
- MacPherson, S.; Larochelle, M.; Turcotte, B. A fungal family of transcriptional regulators: The zinc cluster proteins. Microbiol. Mol. Biol. Rev. 2006, 70, 583–604. [Google Scholar] [CrossRef]
- Chang, P.; Ehrlich, K.C. Genome-wide analysis of the Zn(II)2Cys6 zinc cluster-encoding gene family in Aspergillus flavus. Appl. Microbiol. Biotechnol. 2013, 97, 4289–4300. [Google Scholar] [CrossRef]
- Kange, A.M.; Xia, A.; Si, J.R.; Li, B.; Zhang, X.; Ai, G.; He, F.; Dou, D.L. The fungal-specific transcription factor VpFSTF1 is required for virulence in Valsa pyri. Front. Microbiol. 2019, 10, 2945. [Google Scholar] [CrossRef]
- Lu, J.P.; Cao, H.J.; Zhang, L.L.; Huang, P.Y.; Lin, F.C. Systematic analysis of Zn2Cys6 transcription factors required for development and pathogenicity by high-throughput gene knockout in the rice blast fungus. PLoS Pathog. 2014, 10, e1004432. [Google Scholar] [CrossRef]
- Wang, Z.Q.; Meng, F.Z.; Zhang, M.M.; Yin, L.F.; Yin, W.X.; Lin, Y.; Hsiang, T.; Peng, Y.L.; Wang, Z.H.; Luo, C.X. A putative Zn2Cys6 transcription factor is associated with isoprothiolane resistance in Magnaporthe oryzae. Front. Microbiol. 2018, 9, 2608. [Google Scholar] [CrossRef]
- Zhang, L.S.; Lubbers, R.J.M.; Simon, A.; Stassen, J.H.M.; Vargas-Ribera, P.R.; Viaud, M.; van-Kan, J.A.L. A novel Zn2Cys6 transcription factor BcGaaR regulates D-galacturonic acid utilization in Botrytis cinerea. Mol. Microbiol. 2016, 100, 247–262. [Google Scholar] [CrossRef] [PubMed]
- Sun, X.Y.; Wang, F.; Lan, N.; Liu, B.; Hu, C.C.; Xue, W.; Zhang, Z.Y.; Li, S.J. The Zn(II)2Cys6-Type transcription factor ADA-6 regulates conidiation, sexual development, and oxidative stress response in Neurospora crassa. Front. Microbiol. 2019, 10, 750. [Google Scholar] [CrossRef] [PubMed]
- Kettle, A.J.; Carere, J.; Batley, J.; Manners, J.; Kazan, K.; Gardiner, D. The Fdb3 transcription factor of the Fusarium Detoxification of Benzoxazolinone gene cluster is required for MBOA but not BOA degradation in Fusarium pseudograminearum. Fungal Genet. Biol. 2016, 88, 44–53. [Google Scholar] [CrossRef] [PubMed]
- Bartholomew, C.R.; Suzuki, T.; Du, Z.; Backues, S.K.; Jin, M.; Lynch-Day, M.A.; Umekawa, M.; Kamath, A.; Zhao, M.T.; Xie, Z.P.; et al. Ume6 transcription factor is part of a signaling cascade that regulates autophagy. Proc. Natl. Acad. Sci. USA 2012, 109, 11206–11210. [Google Scholar] [CrossRef]
- Demin, A.A.; Lee, M.; Lee, C.; Seo, Y. GSK-3β homolog rim11 and the histone deacetylase complex ume6-sin3-rpd3 are involved in replication stress response caused by defects in dna2. Genetics 2017, 206, 829–842. [Google Scholar] [CrossRef]
- Zhu, X.G.; Liu, W.; Chu, X.L.; Sun, Q.X.; Tan, C.L.; Yang, Q.; Jiao, M.; Guo, J.; Kang, Z.S. The transcription factor PstSTE12 is required for virulence of Puccinia striiformis f. sp. tritici. Mol. Plant Pathol. 2018, 19, 961–974. [Google Scholar] [CrossRef]
- Fox, E.M.; Gardiner, D.M.; Keller, N.P.; Howlett, B.J. A Zn(II)2Cys6 DNA binding protein regulates the sirodesmin PL biosynthetic gene cluster in Leptosphaeria maculans. Fungal Genet. Biol. 2008, 45, 671–682. [Google Scholar] [CrossRef]
- Yang, F.; Abdelnabby, H.; Xiao, Y.N. The Zn(II)2Cys6 putative transcription factor is involved in the regulation of leucinostatin production and pathogenicity of the nematophagous fungus Paecilomyces lilacinus. Can. J. Plant Pathol. 2015, 37, 342–352. [Google Scholar] [CrossRef]
- Todd, R.; Andrianopoulos, A. Evolution of a fungal regulatory gene family: The Zn(II)2Cys6 binuclear cluster DNA binding motif. Fungal Genet. Biol. 1997, 21, 388–405. [Google Scholar] [CrossRef]
- Sasano, Y.; Yurimoto, H.; Yanaka, M.; Sakai, Y. Trm1p, a Zn(II)2Cys6-type transcription factor, is a master regulator of methanol-specific gene activation in the methylotrophic yeast Candida boidinii. Eukaryot. Cell 2008, 7, 527–536. [Google Scholar] [CrossRef]
- Yuan, X.L.; Roubos, J.A.; van den Hondel, C.A.M.J.J.; Ram, A.F.J. Identification of InuR, a new Zn(II)2Cys6 transcriptional activator involved in the regulation of inulinolytic genes in Aspergillus niger. Mol. Genet. Genom. 2008, 279, 11–26. [Google Scholar] [CrossRef]
- Makita, T.; Katsuyama, Y.; Tani, S.; Suzuki, H.; Kato, N.; Todd, R.B.; Hynes, M.J.; Tsukagoshi, N.; Kato, M.; Kobayashi, T. Inducer-dependent nuclear localization of a Zn(II)2Cys6 transcriptional activator, AmyR, in Aspergillus nidulans. Biosci. Biotechnol. Biochem. 2009, 73, 391–399. [Google Scholar] [CrossRef]
- Mellman, I. Endocytosis and molecular sorting. Annu. Rev. Cell Dev. Biol. 1996, 12, 575–625. [Google Scholar] [CrossRef]
- Gupta, G.D.; Heath, I. Predicting the distribution, conservation, and functions of SNAREs and related proteins in fungi. Fungal Genet. Biol. 2002, 36, 1–21. [Google Scholar] [CrossRef]
- Goswami, R. Targeted gene replacement in fungi using a split-marker approach. In Plant Fungal Pathogens; Methods in Molecular Biology; Humana Press: Clifton, NJ, USA, 2012; Volume 835, pp. 255–269. [Google Scholar]
Disclaimer/Publisher’s Note: The statements, opinions and data contained in all publications are solely those of the individual author(s) and contributor(s) and not of MDPI and/or the editor(s). MDPI and/or the editor(s) disclaim responsibility for any injury to people or property resulting from any ideas, methods, instructions or products referred to in the content. |
© 2023 by the authors. Licensee MDPI, Basel, Switzerland. This article is an open access article distributed under the terms and conditions of the Creative Commons Attribution (CC BY) license (https://creativecommons.org/licenses/by/4.0/).






