A Novel Ex Vivo Model to Study Therapeutic Treatments for Myelin Repair following Ischemic Damage
Abstract
1. Introduction
2. Results
2.1. Slice Culture Viability Following Photothrombotic Ischemia
2.2. NG2 Glia within the Border Zone of Ischemic Lesion
2.3. Promotion of Oligodendroglial Differentiation within the Border Zone upon Parbendazole Exposition
2.4. Characterization of Cells Invading the Scratch on Myelination Co-Culture
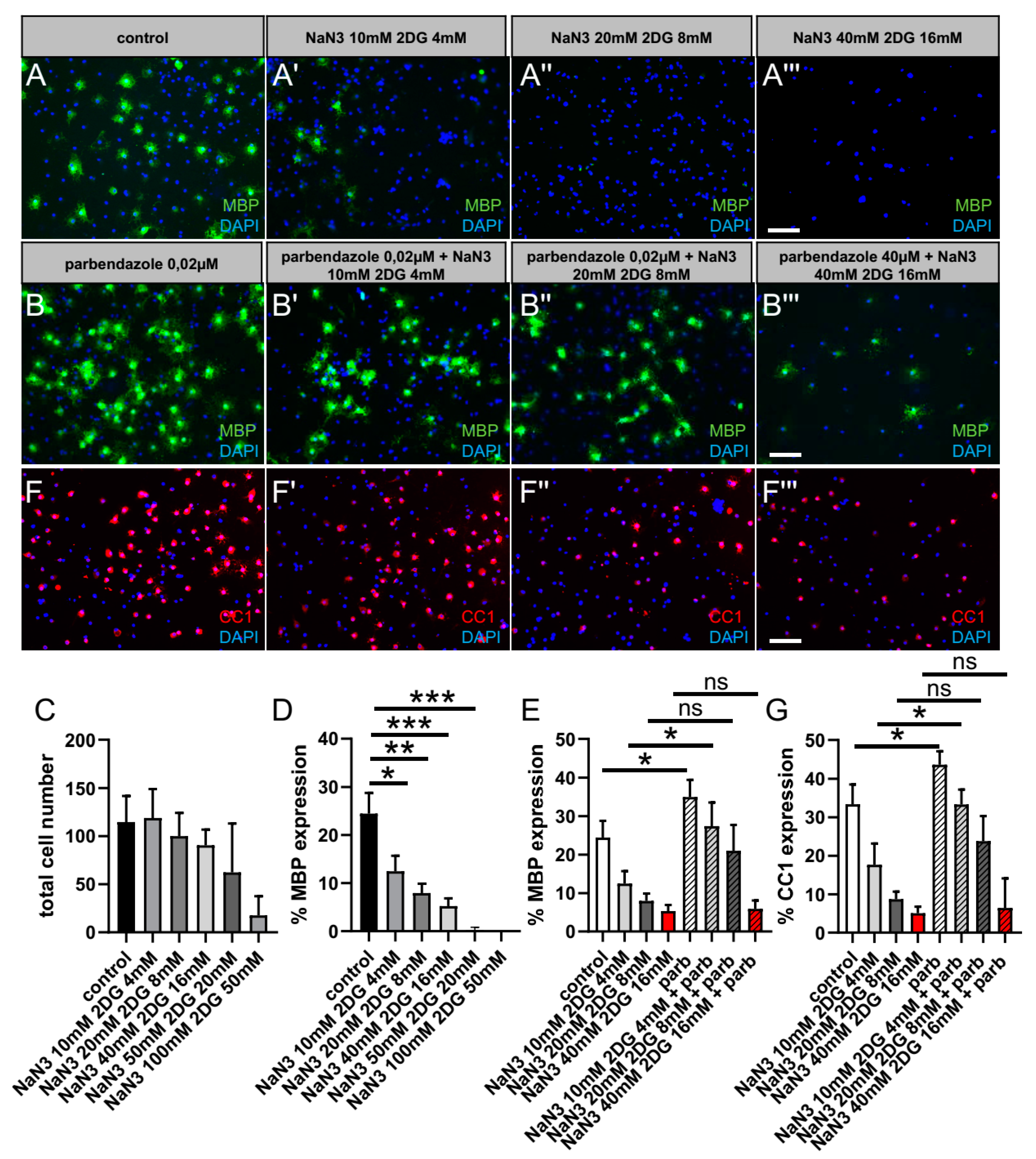
2.5. Rescue of Oligodendroglial Differentiation Competence by Means of Parbendazole Treatment Following Chemical Ischemia after 3 d In Vitro
3. Discussion
4. Materials and Methods
4.1. Ethics Statements for Animal Experiments
4.2. Mouse Line
4.3. Oligodendroglial Cell Culture
4.4. Myelinating Co-Cultures
4.5. Scratch Assay of Myelinating Co-Cultures and Stimulation
4.6. Tamoxifen Administration
4.7. Induction of Cerebral Photothrombosis (cPT)
4.8. Preparation of Organotypic Coronal Slice Culture (OCSCs)
4.9. Slice Culture Conditions and Stimulation
4.10. TTC Staining
4.11. Fixation
4.12. Embedding of Slices for Frozen Sections
4.13. Immunocytochemistry (ICC)
4.14. Immunohistochemistry
4.15. Data Analysis
4.16. Statistical Analysis
5. Conclusions
Author Contributions
Funding
Institutional Review Board Statement
Informed Consent Statement
Data Availability Statement
Acknowledgments
Conflicts of Interest
Abbreviations
| 2-DG | 2-deoxy-D-glucose |
| BCAS1 | Breast carcinoma amplified sequence 1 |
| BDNF | Brain derived growth factor |
| BSA | Bovine serum albumin |
| CC1 | Monoclonal antibody anti-adenomatous polyposis coli (APC) clone |
| CNS | Central nervous system |
| cPT | Cerebral photothrombosis |
| DAPI | 4′,6-diamidin-2-phenylindol |
| DMSO | Dimethylsulfoxid |
| DOAJ | Directory of open access journals |
| DIV | Days in vitro |
| FBS | Fetal bovine serum |
| GFAP | Glial fibrillary acidic protein |
| HBSS | Hank’s balanced salt solution |
| ICC | Immunocytochemistry |
| IHC | Immunohistochemistry |
| IRB | Institutional Review Board |
| LD | Linear dichroism |
| MBP | Myelin basic protein |
| MDPI | Multidisciplinary Digital Publishing Institute |
| NaN3 | sodium azide |
| NDS | Normal donkey serum |
| NG2 | Neural/glial antigen 2 |
| NGF | Nerf growth factor |
| NGS | Normal goat serum |
| Olig2 | Oligodendrocyte transcription factor 2 |
| OL | Oligodendrocyte |
| OPC | Oligodendroglial precursor cell |
| OCSC | Organotypic coronal slice culture |
| PDGFR-α | Platelet-derived growth factor receptor alpha |
| PDL | Poly-D-lysine |
| PFA | Paraformaldehyde |
| PBS | Phosphate buffered saline |
| ROI | Region of interest |
| RT | Room temperature |
| SD | Standard deviation |
| SEM | Standard error of the mean |
| SFM | Serum-free medium |
| SSM | Serum-supplemented medium |
| SOX10 | SRY (sex determining region Y) -Box Transcription Factor 10 |
| T3 | Tri-iodo-thyronine |
| tdT+ | td-Tomato positive cells |
| TLA | Three letter acronym |
| TTC | 2,3,5-Triphenyltetrazolium chloride |
| wt | Wild type |
References
- Dewar, D.; Underhill, S.M.; Goldberg, M.P. Oligodendrocytes and ischemic brain injury. J. Cereb. Blood Flow Metab. 2003, 23, 263–274. [Google Scholar] [CrossRef]
- Xu, S.; Lu, J.; Shao, A.; Zhang, J.H.; Zhang, J. Glial Cells: Role of the Immune Response in Ischemic Stroke. Front. Immunol. 2020, 11, 294. [Google Scholar] [CrossRef]
- Zhou, J.; Zhuang, J.; Li, J.; Ooi, E.; Bloom, J.; Poon, C.; Lax, D.; Rosenbaum, D.M.; Barone, F.C. Long-term post-stroke changes include myelin loss, specific deficits in sensory and motor behaviors and complex cognitive impairment detected using active place avoidance. PLoS ONE 2013, 8, e57503. [Google Scholar] [CrossRef]
- Garcia-Martin, G.; Alcover-Sanchez, B.; Wandosell, F.; Cubelos, B. Pathways Involved in Remyelination after Cerebral Ischemia. Curr. Neuropharmacol. 2022, 20, 751–765. [Google Scholar] [CrossRef] [PubMed]
- Lassmann, H. Multiple Sclerosis Pathology. Cold Spring Harb. Perspect. Med. 2018, 8, a028936. [Google Scholar] [CrossRef]
- Simons, M.; Nave, K.A. Oligodendrocytes: Myelination and Axonal Support. Cold Spring Harb. Perspect. Biol. 2015, 8, a020479. [Google Scholar] [CrossRef]
- Tognatta, R.; Miller, R.H. Contribution of the oligodendrocyte lineage to CNS repair and neurodegenerative pathologies. Neuropharmacology 2016, 110 Pt B, 539–547. [Google Scholar] [CrossRef]
- Zhang, R.; Chopp, M.; Zhang, Z.G. Oligodendrogenesis after cerebral ischemia. Front. Cell. Neurosci. 2013, 7, 201. [Google Scholar] [CrossRef] [PubMed]
- Itoh, K.; Maki, T.; Lok, J.; Arai, K. Mechanisms of cell-cell interaction in oligodendrogenesis and remyelination after stroke. Brain Res. 2015, 1623, 135–149. [Google Scholar] [CrossRef] [PubMed]
- Lo, E.H. A new penumbra: Transitioning from injury into repair after stroke. Nat. Med. 2008, 14, 497–500. [Google Scholar] [CrossRef] [PubMed]
- Cheng, J.; Shen, W.; Jin, L.; Pan, J.; Zhou, Y.; Pan, G.; Xie, Q.; Hu, Q.; Wu, S.; Zhang, H.; et al. Treadmill exercise promotes neurogenesis and myelin repair via upregulating Wnt/beta-catenin signaling pathways in the juvenile brain following focal cerebral ischemia/reperfusion. Int. J. Mol. Med. 2020, 45, 1447–1463. [Google Scholar] [PubMed]
- Bonfanti, E.; Gelosa, P.; Fumagalli, M.; Dimou, L.; Vigano, F.; Tremoli, E.; Cimino, M.; Sironi, L.; Abbracchio, M.P. The role of oligodendrocyte precursor cells expressing the GPR17 receptor in brain remodeling after stroke. Cell Death Dis. 2017, 8, e2871. [Google Scholar] [CrossRef]
- Sozmen, E.G.; Rosenzweig, S.; Llorente, I.L.; DiTullio, D.J.; Machnicki, M.; Vinters, H.V.; Havton, L.A.; Giger, R.J.; Hinman, J.D.; Carmichael, S.T. Nogo receptor blockade overcomes remyelination failure after white matter stroke and stimulates functional recovery in aged mice. Proc. Natl. Acad. Sci. USA 2016, 113, E8453–E8462. [Google Scholar] [CrossRef] [PubMed]
- Kang, S.H.; Fukaya, M.; Yang, J.K.; Rothstein, J.D.; Bergles, D.E. NG2+ CNS glial progenitors remain committed to the oligodendrocyte lineage in postnatal life and following neurodegeneration. Neuron 2010, 68, 668–681. [Google Scholar] [CrossRef] [PubMed]
- Hernandez, I.H.; Villa-Gonzalez, M.; Martin, G.; Soto, M.; Perez-Alvarez, M.J. Glial Cells as Therapeutic Approaches in Brain Ischemia-Reperfusion Injury. Cells 2021, 10, 1639. [Google Scholar] [CrossRef] [PubMed]
- Rosenzweig, S.; Carmichael, S.T. The axon-glia unit in white matter stroke: Mechanisms of damage and recovery. Brain Res. 2015, 1623, 123–134. [Google Scholar] [CrossRef]
- Shi, H.; Hu, X.; Leak, R.K.; Shi, Y.; An, C.; Suenaga, J.; Chen, J.; Gao, Y. Demyelination as a rational therapeutic target for ischemic or traumatic brain injury. Exp. Neurol. 2015, 272, 17–25. [Google Scholar] [CrossRef]
- Huang, W.; Zhao, N.; Bai, X.; Karram, K.; Trotter, J.; Goebbels, S.; Scheller, A.; Kirchhoff, F. Novel NG2-CreERT2 knock-in mice demonstrate heterogeneous differentiation potential of NG2 glia during development. Glia 2014, 62, 896–913. [Google Scholar] [CrossRef]
- Chang, A.; Nishiyama, A.; Peterson, J.; Prineas, J.; Trapp, B.D. NG2-positive oligodendrocyte progenitor cells in adult human brain and multiple sclerosis lesions. J. Neurosci. 2000, 20, 6404–6412. [Google Scholar] [CrossRef]
- Song, F.E.; Huang, J.L.; Lin, S.H.; Wang, S.; Ma, G.F.; Tong, X.P. Roles of NG2-glia in ischemic stroke. CNS Neurosci. 2017, 23, 547–553. [Google Scholar] [CrossRef]
- Gliem, M.; Krammes, K.; Liaw, L.; van Rooijen, N.; Hartung, H.P.; Jander, S. Macrophage-derived osteopontin induces reactive astrocyte polarization and promotes re-establishment of the blood brain barrier after ischemic stroke. Glia 2015, 63, 2198–2207. [Google Scholar] [CrossRef]
- Finley, M.; Fairman, D.; Liu, D.; Li, P.; Wood, A.; Cho, S. Functional validation of adult hippocampal organotypic cultures as an in vitro model of brain injury. Brain Res. 2004, 1001, 125–132. [Google Scholar] [CrossRef] [PubMed]
- Humpel, C. Organotypic brain slice cultures: A review. Neuroscience 2015, 305, 86–98. [Google Scholar] [CrossRef] [PubMed]
- Benedek, A.; Moricz, K.; Juranyi, Z.; Gigler, G.; Levay, G.; Harsing, L.G., Jr.; Matyus, P.; Szenasi, G.; Albert, M. Use of TTC staining for the evaluation of tissue injury in the early phases of reperfusion after focal cerebral ischemia in rats. Brain Res. 2006, 1116, 159–165. [Google Scholar] [CrossRef] [PubMed]
- Hatfield, R.H.; Mendelow, A.D.; Perry, R.H.; Alvarez, L.M.; Modha, P. Triphenyltetrazolium chloride (TTC) as a marker for ischaemic changes in rat brain following permanent middle cerebral artery occlusion. Neuropathol. Appl. Neurobiol. 1991, 17, 61–67. [Google Scholar] [CrossRef] [PubMed]
- Fard, M.K.; van der Meer, F.; Sanchez, P.; Cantuti-Castelvetri, L.; Mandad, S.; Jakel, S.; Fornasiero, E.F.; Schmitt, S.; Ehrlich, M.; Starost, L.; et al. BCAS1 expression defines a population of early myelinating oligodendrocytes in multiple sclerosis lesions. Sci. Transl. Med. 2017, 9, eaam7816. [Google Scholar] [CrossRef]
- Manousi, A.; Göttle, P.; Reiche, L.; Cui, Q.L.; Healy, L.M.; Akkermann, R.; Gruchot, J.; Schira-Heinen, J.; Antel, J.P.; Hartung, H.P.; et al. Identification of novel myelin repair drugs by modulation of oligodendroglial differentiation competence. EBioMedicine 2021, 65, 103276. [Google Scholar] [CrossRef] [PubMed]
- Havercroft, J.C.; Quinlan, R.A.; Gull, K. Binding of parbendazole to tubulin and its influence on microtubules in tissue-culture cells as revealed by immunofluorescence microscopy. J. Cell Sci. 1981, 49, 195–204. [Google Scholar] [CrossRef]
- Lo, Y.C.; Senese, S.; France, B.; Gholkar, A.A.; Damoiseaux, R.; Torres, J.Z. Computational Cell Cycle Profiling of Cancer Cells for Prioritizing FDA-Approved Drugs with Repurposing Potential. Sci. Rep. 2017, 7, 11261. [Google Scholar] [CrossRef]
- Foster, K.E.; Burland, T.G.; Gull, K. A mutant beta-tubulin confers resistance to the action of benzimidazole-carbamate microtubule inhibitors both in vivo and in vitro. Eur. J. Biochem. 1987, 163, 449–455. [Google Scholar] [CrossRef]
- Raff, M.C.; Miller, R.H.; Noble, M. A glial progenitor cell that develops in vitro into an astrocyte or an oligodendrocyte depending on culture medium. Nature 1983, 303, 390–396. [Google Scholar] [CrossRef] [PubMed]
- Noble, M.; Wolswijk, G.; Wren, D. The complex relationship between cell division and the control of differentiation in oligodendrocyte-type-2 astrocyte progenitor cells isolated from perinatal and adult rat optic nerves. Prog. Growth Factor Res. 1989, 1, 179–194. [Google Scholar] [CrossRef]
- Göttle, P.; Sabo, J.K.; Heinen, A.; Venables, G.; Torres, K.; Tzekova, N.; Parras, C.M.; Kremer, D.; Hartung, H.P.; Cate, H.S.; et al. Oligodendroglial maturation is dependent on intracellular protein shuttling. J. Neurosci. 2015, 35, 906–919. [Google Scholar] [CrossRef]
- Pang, Y.; Zheng, B.; Kimberly, S.L.; Cai, Z.; Rhodes, P.G.; Lin, R.C. Neuron-oligodendrocyte myelination co-culture derived from embryonic rat spinal cord and cerebral cortex. Brain Behav. 2012, 2, 53–67. [Google Scholar] [CrossRef] [PubMed]
- Gasterich, N.; Bohn, A.; Sesterhenn, A.; Nebelo, F.; Fein, L.; Kaddatz, H.; Nyamoya, S.; Kant, S.; Kipp, M.; Weiskirchen, R.; et al. Lipocalin 2 attenuates oligodendrocyte loss and immune cell infiltration in mouse models for multiple sclerosis. Glia 2022, 70, 2188–2206. [Google Scholar] [CrossRef] [PubMed]
- Engels, M.; Kalia, M.; Rahmati, S.; Petersilie, L.; Kovermann, P.; van Putten, M.; Rose, C.R.; Meijer, H.G.E.; Gensch, T.; Fahlke, C. Glial Chloride Homeostasis Under Transient Ischemic Stress. Front. Cell. Neurosci. 2021, 15, 735300. [Google Scholar] [CrossRef]
- Tajiri, N.; Dailey, T.; Metcalf, C.; Mosley, Y.I.; Lau, T.; Staples, M.; van Loveren, H.; Kim, S.U.; Yamashima, T.; Yasuhara, T.; et al. In vivo animal stroke models: A rationale for rodent and non-human primate models. Transl. Stroke Res. 2013, 4, 308–321. [Google Scholar] [CrossRef]
- Maestri, E. The 3Rs Principle in Animal Experimentation: A Legal Review of the State of the Art in Europe and the Case in Italy. BioTech 2021, 10, 9. [Google Scholar] [CrossRef]
- Finney, C.A.; Shvetcov, A.; Westbrook, R.F.; Morris, M.J.; Jones, N.M. Tamoxifen offers long-term neuroprotection after hippocampal silent infarct in male rats. Horm. Behav. 2021, 136, 105085. [Google Scholar] [CrossRef]
- Pineau, H.; Sim, V. POSCAbilities: The Application of the Prion Organotypic Slice Culture Assay to Neurodegenerative Disease Research. Biomolecules 2020, 10, 1079. [Google Scholar] [CrossRef]
- Khodanovich, M.Y.; Gubskiy, I.L.; Kudabaeva, M.S.; Namestnikova, D.D.; Kisel, A.A.; Anan’ina, T.V.; Tumentceva, Y.A.; Mustafina, L.R.; Yarnykh, V.L. Long-term monitoring of chronic demyelination and remyelination in a rat ischemic stroke model using macromolecular proton fraction mapping. J. Cereb. Blood Flow Metab. 2021, 41, 2856–2869. [Google Scholar] [CrossRef]
- Tanaka, K.; Nogawa, S.; Ito, D.; Suzuki, S.; Dembo, T.; Kosakai, A.; Fukuuchi, Y. Activation of NG2-positive oligodendrocyte progenitor cells during post-ischemic reperfusion in the rat brain. Neuroreport 2001, 12, 2169–2174. [Google Scholar] [CrossRef]
- Ahrendsen, J.T.; Grewal, H.S.; Hickey, S.P.; Culp, C.M.; Gould, E.A.; Shimizu, T.; Strnad, F.A.; Traystman, R.J.; Herson, P.S.; Macklin, W.B. Juvenile striatal white matter is resistant to ischemia-induced damage. Glia 2016, 64, 1972–1986. [Google Scholar] [CrossRef] [PubMed]
- Bai, X.; Zhao, N.; Koupourtidou, C.; Fang, L.P.; Schwarz, V.; Caudal, L.C.; Zhao, R.; Hirrlinger, J.; Walz, W.; Bian, S.; et al. In the mouse cortex, oligodendrocytes regain a plastic capacity, transforming into astrocytes after acute injury. Dev. Cell 2023, in press. [CrossRef]
- Belgodere, E.; Bossio, R.; Parrini, V.; Pepino, R. Imidazole derivatives with potential biological activity. Arzneimittelforschung 1980, 30, 1051–1056. [Google Scholar] [CrossRef]
- Li, N.; Song, X.; Wu, L.; Zhang, T.; Zhao, C.; Yang, X.; Shan, L.; Yu, P.; Sun, Y.; Wang, Y.; et al. Miconazole stimulates post-ischemic neurogenesis and promotes functional restoration in rats. Neurosci. Lett. 2018, 687, 94–98. [Google Scholar] [CrossRef]
- Langhnoja, J.; Buch, L.; Pillai, P. Potential role of NGF, BDNF, and their receptors in oligodendrocytes differentiation from neural stem cell: An in vitro study. Cell Biol. Int. 2021, 45, 432–446. [Google Scholar] [CrossRef] [PubMed]
- Pinto, B.I.; Cruz, N.D.; Lujan, O.R.; Propper, C.R.; Kellar, R.S. In Vitro Scratch Assay to Demonstrate Effects of Arsenic on Skin Cell Migration. J. Vis. Exp. 2019, 144, e58838. [Google Scholar]
- Tan, G.A.; Furber, K.L.; Thangaraj, M.P.; Sobchishin, L.; Doucette, J.R.; Nazarali, A.J. Organotypic Cultures from the Adult CNS: A Novel Model to Study Demyelination and Remyelination Ex Vivo. Cell. Mol. Neurobiol. 2018, 38, 317–328. [Google Scholar] [CrossRef]
- Yoon, J.J.; Nicholson, L.F.; Feng, S.X.; Vis, J.C.; Green, C.R. A novel method of organotypic brain slice culture using connexin-specific antisense oligodeoxynucleotides to improve neuronal survival. Brain Res. 2010, 1353, 194–203. [Google Scholar] [CrossRef]
- Hassen, G.W.; Tian, D.; Ding, D.; Bergold, P.J. A new model of ischemic preconditioning using young adult hippocampal slice cultures. Brain Res. Brain Res. Protoc. 2004, 13, 135–143. [Google Scholar] [CrossRef] [PubMed]
- Kim, H.; Kim, E.; Park, M.; Lee, E.; Namkoong, K. Organotypic hippocampal slice culture from the adult mouse brain: A versatile tool for translational neuropsychopharmacology. Prog. Neuropsychopharmacol. Biol. Psychiatry 2013, 41, 36–43. [Google Scholar] [CrossRef] [PubMed]







| Medium | Composition | Supplier |
|---|---|---|
| Serum-free medium (SFM) | Neurobasal medium 2% B27 supplement 1% N2 supplement 1% L-Glutamine (×100) 0.5% Glucose 1% Antibiotic/antimycotic (×100) | Gibco Cat# 21103-049 Gibco Cat# 17504-044 Gibco Cat#17502-048 Gibco Sigma-Aldrich, Cat# SLBF1738V Sigma-Aldrich, Cat# A5955 |
| Serum-supplemented medium (SSM) | Neurobasal medium 10% Fetal bovine serum (FBS) 0.5% Glucose 1% Antibiotic/antimycotic (×100) | Gibco Cat# 21103-049 Roth, Cat# 8076.2 Sigma-Aldrich, Cat# SLBF1738V Sigma-Aldrich, Cat# A5955 |
Disclaimer/Publisher’s Note: The statements, opinions and data contained in all publications are solely those of the individual author(s) and contributor(s) and not of MDPI and/or the editor(s). MDPI and/or the editor(s) disclaim responsibility for any injury to people or property resulting from any ideas, methods, instructions or products referred to in the content. |
© 2023 by the authors. Licensee MDPI, Basel, Switzerland. This article is an open access article distributed under the terms and conditions of the Creative Commons Attribution (CC BY) license (https://creativecommons.org/licenses/by/4.0/).
Share and Cite
Werner, L.; Gliem, M.; Rychlik, N.; Pavic, G.; Reiche, L.; Kirchhoff, F.; Silva Oliveira Junior, M.; Gruchot, J.; Meuth, S.G.; Küry, P.; et al. A Novel Ex Vivo Model to Study Therapeutic Treatments for Myelin Repair following Ischemic Damage. Int. J. Mol. Sci. 2023, 24, 10972. https://doi.org/10.3390/ijms241310972
Werner L, Gliem M, Rychlik N, Pavic G, Reiche L, Kirchhoff F, Silva Oliveira Junior M, Gruchot J, Meuth SG, Küry P, et al. A Novel Ex Vivo Model to Study Therapeutic Treatments for Myelin Repair following Ischemic Damage. International Journal of Molecular Sciences. 2023; 24(13):10972. https://doi.org/10.3390/ijms241310972
Chicago/Turabian StyleWerner, Luisa, Michael Gliem, Nicole Rychlik, Goran Pavic, Laura Reiche, Frank Kirchhoff, Markley Silva Oliveira Junior, Joel Gruchot, Sven G. Meuth, Patrick Küry, and et al. 2023. "A Novel Ex Vivo Model to Study Therapeutic Treatments for Myelin Repair following Ischemic Damage" International Journal of Molecular Sciences 24, no. 13: 10972. https://doi.org/10.3390/ijms241310972
APA StyleWerner, L., Gliem, M., Rychlik, N., Pavic, G., Reiche, L., Kirchhoff, F., Silva Oliveira Junior, M., Gruchot, J., Meuth, S. G., Küry, P., & Göttle, P. (2023). A Novel Ex Vivo Model to Study Therapeutic Treatments for Myelin Repair following Ischemic Damage. International Journal of Molecular Sciences, 24(13), 10972. https://doi.org/10.3390/ijms241310972

