Association of Differentially Altered Liver Fibrosis with Deposition of TGFBi in Stabilin-Deficient Mice
Abstract
1. Introduction
2. Results
2.1. Short MCD Diet Leads to Slight Hepatic Steatosis and Mild Fibrosis in All Genotypes
2.2. CDAA-Induced Fibrosis Is Similar in Stabilin-Deficient Mice Compared to Wildtype Mice
2.3. No Stellate Cell Activation upon Experimental Diets
2.4. A Sinusoidal LSEC-Phenotype Was Mostly Preserved upon MCD and CDAA Diet
2.5. Experimental Diets Do Not Induce Robust Changes in Liver POSTN Abundance and POSTN Plasma Levels
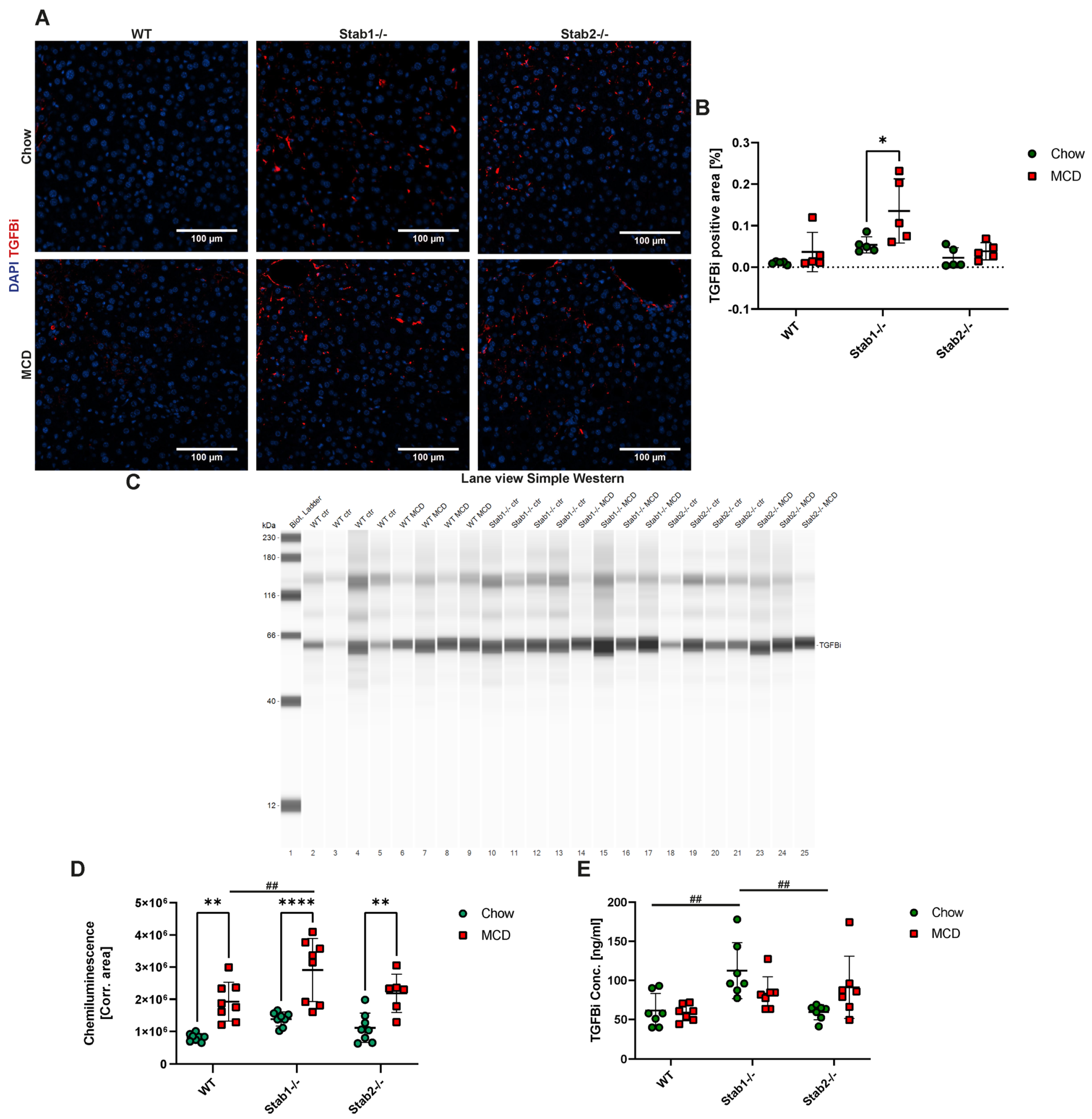
2.6. Hepatic and Circulating Abundance of TGFBi Are Differentially Altered in Stab-Deficient Mice by MCD and CDAA Diet
2.7. Hepatic TGFBi and POSTN Correlate with Liver Fibrosis Level
3. Discussion
4. Materials and Methods
4.1. Animal Studies
4.2. Plasma Analysis
4.3. Histopathological Analysis
4.4. Oil Red O Staining
4.5. Immunofluorescence Stainings
4.6. IHC Stainings
4.7. In Situ Hybridization
4.8. ELISA Assays
4.9. Collagen Assay
4.10. Simple Western
4.11. Statistics
Supplementary Materials
Author Contributions
Funding
Institutional Review Board Statement
Informed Consent Statement
Data Availability Statement
Acknowledgments
Conflicts of Interest
References
- Koch, P.S.; Lee, K.H.; Goerdt, S.; Augustin, H.G. Angiodiversity and organotypic functions of sinusoidal endothelial cells. Angiogenesis 2021, 24, 289–310. [Google Scholar] [CrossRef] [PubMed]
- Bhandari, S.; Larsen, A.K.; McCourt, P.; Smedsrød, B.; Sørensen, K.K. The Scavenger Function of Liver Sinusoidal Endothelial Cells in Health and Disease. Front. Physiol. 2021, 12, 757469. [Google Scholar] [CrossRef] [PubMed]
- PrabhuDas, M.R.; Baldwin, C.L.; Bollyky, P.L.; Bowdish, D.M.E.; Drickamer, K.; Febbraio, M.; Herz, J.; Kobzik, L.; Krieger, M.; Loike, J.; et al. A Consensus Definitive Classification of Scavenger Receptors and Their Roles in Health and Disease. J. Immunol. 2017, 198, 3775–3789. [Google Scholar] [CrossRef] [PubMed]
- Goerdt, S.; Walsh, L.J.; Murphy, G.F.; Pober, J.S. Identification of a novel high molecular weight protein preferentially expressed by sinusoidal endothelial cells in normal human tissues. J. Cell Biol. 1991, 113, 1425–1437. [Google Scholar] [CrossRef]
- Goerdt, S.; Bhardwaj, R.; Sorg, C. Inducible expression of MS-1 high-molecular-weight protein by endothelial cells of continuous origin and by dendritic cells/macrophages in vivo and in vitro. Am. J. Pathol. 1993, 142, 1409–1422. [Google Scholar]
- McCourt, P.A.; Smedsrød, B.H.; Melkko, J.; Johansson, S. Characterization of a hyaluronan receptor on rat sinusoidal liver endothelial cells and its functional relationship to scavenger receptors. Hepatology 1999, 30, 1276–1286. [Google Scholar] [CrossRef]
- Politz, O.; Gratchev, A.; McCourt, P.A.; Schledzewski, K.; Guillot, P.; Johansson, S.; Svineng, G.; Franke, P.; Kannicht, C.; Kzhyshkowska, J.; et al. Stabilin-1 and -2 constitute a novel family of fasciclin-like hyaluronan receptor homologues. Biochem. J. 2002, 362, 155–164. [Google Scholar] [CrossRef]
- Manta, C.-P.; Leibing, T.; Friedrich, M.; Nolte, H.; Adrian, M.; Schledzewski, K.; Krzistetzko, J.; Kirkamm, C.; Schmid, C.D.; Xi, Y.; et al. Targeting of Scavenger Receptors Stabilin-1 and Stabilin-2 Ameliorates Atherosclerosis by a Plasma Proteome Switch Mediating Monocyte/Macrophage Suppression. Circulation 2022, 146, 1783–1799. [Google Scholar] [CrossRef]
- Arteel, G.E.; Naba, A. The liver matrisome-looking beyond collagens. JHEP Rep. Innov. Hepatol. 2020, 2, 100115. [Google Scholar] [CrossRef]
- Niu, L.; Geyer, P.E.; Wewer Albrechtsen, N.J.; Gluud, L.L.; Santos, A.; Doll, S.; Treit, P.V.; Holst, J.J.; Knop, F.K.; Vilsboll, T.; et al. Plasma proteome profiling discovers novel proteins associated with non-alcoholic fatty liver disease. Mol. Syst. Biol. 2019, 15, e8793. [Google Scholar] [CrossRef]
- Lee, S.G.; Chae, J.; Woo, S.M.; Seo, S.U.; Kim, H.J.; Kim, S.Y.; Schlaepfer, D.D.; Kim, I.S.; Park, H.S.; Kwon, T.K.; et al. TGFBI remodels adipose metabolism by regulating the Notch-1 signaling pathway. Exp. Mol. Med. 2023, 55, 520–531. [Google Scholar] [CrossRef]
- Decaris, M.L.; Emson, C.L.; Li, K.; Gatmaitan, M.; Luo, F.; Cattin, J.; Nakamura, C.; Holmes, W.E.; Angel, T.E.; Peters, M.G.; et al. Turnover rates of hepatic collagen and circulating collagen-associated proteins in humans with chronic liver disease. PLoS ONE 2015, 10, e0123311. [Google Scholar] [CrossRef]
- Chen, Y.; Zhao, H.; Feng, Y.; Ye, Q.; Hu, J.; Guo, Y.; Feng, Y. Pan-Cancer Analysis of the Associations of TGFBI Expression With Prognosis and Immune Characteristics. Front. Mol. Biosci. 2021, 8, 745649. [Google Scholar] [CrossRef]
- Lu, Y.; Liu, X.; Jiao, Y.; Xiong, X.; Wang, E.; Wang, X.; Zhang, Z.; Zhang, H.; Pan, L.; Guan, Y.; et al. Periostin promotes liver steatosis and hypertriglyceridemia through downregulation of PPARα. J. Clin. Investig. 2014, 124, 3501–3513. [Google Scholar] [CrossRef]
- Kumar, P.; Smith, T.; Raeman, R.; Chopyk, D.M.; Brink, H.; Liu, Y.; Sulchek, T.; Anania, F.A. Periostin promotes liver fibrogenesis by activating lysyl oxidase in hepatic stellate cells. J. Biol. Chem. 2018, 293, 12781–12792. [Google Scholar] [CrossRef]
- Li, Y.; Wu, S.; Xiong, S.; Ouyang, G. Deficiency of periostin protects mice against methionine-choline-deficient diet-induced non-alcoholic steatohepatitis. J. Hepatol. 2015, 62, 495–497. [Google Scholar] [CrossRef]
- Zhu, J.Z.; Zhu, H.T.; Dai, Y.N.; Li, C.X.; Fang, Z.Y.; Zhao, D.J.; Wan, X.Y.; Wang, Y.M.; Wang, F.; Yu, C.H.; et al. Serum periostin is a potential biomarker for non-alcoholic fatty liver disease: A case-control study. Endocrine 2016, 51, 91–100. [Google Scholar] [CrossRef]
- Xiao, H.; Zhang, Y.; Li, Z.; Liu, B.; Cui, D.; Liu, F.; Chen, D.; Liu, Y.; Ouyang, G. Periostin deficiency reduces diethylnitrosamine-induced liver cancer in mice by decreasing hepatic stellate cell activation and cancer cell proliferation. J. Pathol. 2021, 255, 212–223. [Google Scholar] [CrossRef]
- Lv, Y.; Wang, W.; Jia, W.D.; Sun, Q.K.; Huang, M.; Zhou, H.C.; Xia, H.H.; Liu, W.B.; Chen, H.; Sun, S.N.; et al. High preoparative levels of serum periostin are associated with poor prognosis in patients with hepatocellular carcinoma after hepatectomy. Eur. J. Surg. Oncol. J. Eur. Soc. Surg. Oncol. Br. Assoc. Surg. Oncol. 2013, 39, 1129–1135. [Google Scholar] [CrossRef]
- Lv, Y.; Wang, W.; Jia, W.D.; Sun, Q.K.; Li, J.S.; Ma, J.L.; Liu, W.B.; Zhou, H.C.; Ge, Y.S.; Yu, J.H.; et al. High-level expression of periostin is closely related to metastatic potential and poor prognosis of hepatocellular carcinoma. Med. Oncol. 2013, 30, 385. [Google Scholar] [CrossRef]
- Schledzewski, K.; Geraud, C.; Arnold, B.; Wang, S.; Grone, H.J.; Kempf, T.; Wollert, K.C.; Straub, B.K.; Schirmacher, P.; Demory, A.; et al. Deficiency of liver sinusoidal scavenger receptors stabilin-1 and -2 in mice causes glomerulofibrotic nephropathy via impaired hepatic clearance of noxious blood factors. J. Clin. Investig. 2011, 121, 703–714. [Google Scholar] [CrossRef] [PubMed]
- Leibing, T.; Riedel, A.; Xi, Y.; Adrian, M.; Krzistetzko, J.; Kirkamm, C.; Dormann, C.; Schledzewski, K.; Goerdt, S.; Géraud, C. Deficiency for scavenger receptors Stabilin-1 and Stabilin-2 leads to age-dependent renal and hepatic depositions of fasciclin domain proteins TGFBI and Periostin in mice. Aging Cell 2023, e13914. [Google Scholar] [CrossRef] [PubMed]
- DeLeve, L.D. Liver sinusoidal endothelial cells in hepatic fibrosis. Hepatology 2015, 61, 1740–1746. [Google Scholar] [CrossRef] [PubMed]
- Olsavszky, V.; Sticht, C.; Schmid, C.D.; Winkler, M.; Wohlfeil, S.A.; Olsavszky, A.; Schledzewski, K.; Géraud, C.; Goerdt, S.; Leibing, T.; et al. Exploring the transcriptomic network of multi-ligand scavenger receptor Stabilin-1- and Stabilin-2-deficient liver sinusoidal endothelial cells. Gene 2021, 768, 145284. [Google Scholar] [CrossRef] [PubMed]
- Rantakari, P.; Patten, D.A.; Valtonen, J.; Karikoski, M.; Gerke, H.; Dawes, H.; Laurila, J.; Ohlmeier, S.; Elima, K.; Hübscher, S.G.; et al. Stabilin-1 expression defines a subset of macrophages that mediate tissue homeostasis and prevent fibrosis in chronic liver injury. Proc. Natl. Acad. Sci. USA 2016, 113, 9298–9303. [Google Scholar] [CrossRef]
- Xiong, X.; Wang, Q.; Wang, S.; Zhang, J.; Liu, T.; Guo, L.; Yu, Y.; Lin, J.D. Mapping the molecular signatures of diet-induced NASH and its regulation by the hepatokine Tsukushi. Mol. Metab. 2019, 20, 128–137. [Google Scholar] [CrossRef]
- Winkler, M.; Staniczek, T.; Kürschner, S.W.; Schmid, C.D.; Schönhaber, H.; Cordero, J.; Kessler, L.; Mathes, A.; Sticht, C.; Neßling, M.; et al. Endothelial GATA4 controls liver fibrosis and regeneration by preventing a pathogenic switch in angiocrine signaling. J. Hepatol. 2021, 74, 380–393. [Google Scholar] [CrossRef]
- Virtakoivu, R.; Rannikko, J.H.; Viitala, M.; Vaura, F.; Takeda, A.; Lönnberg, T.; Koivunen, J.; Jaakkola, P.; Pasanen, A.; Shetty, S.; et al. Systemic Blockade of Clever-1 Elicits Lymphocyte Activation Alongside Checkpoint Molecule Downregulation in Patients with Solid Tumors: Results from a Phase I/II Clinical Trial. Clin. Cancer Res. Off. J. Am. Assoc. Cancer Res. 2021, 27, 4205–4220. [Google Scholar] [CrossRef]
- Rueden, C.T.; Schindelin, J.; Hiner, M.C.; DeZonia, B.E.; Walter, A.E.; Arena, E.T.; Eliceiri, K.W. ImageJ2: ImageJ for the next generation of scientific image data. BMC Bioinform. 2017, 18, 529. [Google Scholar] [CrossRef]







| Target | Vendor, Order Number | Application | 
|---|---|---|
| ICAM-1 | Proteintech, 10020-1-AP | IHC, IF | 
| CD32b | BioTechne, AF1460 | IHC, IF | 
| Lyve-1 | ReliaTech, 103-PA50 | IHC, IF | 
| Emcn | ThermoFisher, 14-5851-85 | IHC, IF | 
| TGFBi | Abcam, ab170874 | IHC, IF, Simple Western | 
| POSTN | BioTechne, AF2955 | IHC, IF, Simple Western | 
| α-SMA | Abcam, ab5694 | IHC, IF | 
| Desmin | Abcam, ab15200 | IHC, IF | 
| F4/80 | BioLegend, 123102 | IHC, IF | 
| CD68 | Abcam, ab125212 | IHC, IF | 
| CD11b | BioLegend, 101202 | IHC, IF | 
| Target | Vendor | Catalog Number | 
|---|---|---|
| PPIB | ACDbio | 313,911 | 
| DapB | ACDbio | 310,043 | 
| PDGFRB | ACDbio | 424,651 | 
| Disclaimer/Publisher’s Note: The statements, opinions and data contained in all publications are solely those of the individual author(s) and contributor(s) and not of MDPI and/or the editor(s). MDPI and/or the editor(s) disclaim responsibility for any injury to people or property resulting from any ideas, methods, instructions or products referred to in the content. | 
© 2023 by the authors. Licensee MDPI, Basel, Switzerland. This article is an open access article distributed under the terms and conditions of the Creative Commons Attribution (CC BY) license (https://creativecommons.org/licenses/by/4.0/).
Share and Cite
Krzistetzko, J.; Géraud, C.; Dormann, C.; Riedel, A.; Leibing, T. Association of Differentially Altered Liver Fibrosis with Deposition of TGFBi in Stabilin-Deficient Mice. Int. J. Mol. Sci. 2023, 24, 10969. https://doi.org/10.3390/ijms241310969
Krzistetzko J, Géraud C, Dormann C, Riedel A, Leibing T. Association of Differentially Altered Liver Fibrosis with Deposition of TGFBi in Stabilin-Deficient Mice. International Journal of Molecular Sciences. 2023; 24(13):10969. https://doi.org/10.3390/ijms241310969
Chicago/Turabian StyleKrzistetzko, Jessica, Cyrill Géraud, Christof Dormann, Anna Riedel, and Thomas Leibing. 2023. "Association of Differentially Altered Liver Fibrosis with Deposition of TGFBi in Stabilin-Deficient Mice" International Journal of Molecular Sciences 24, no. 13: 10969. https://doi.org/10.3390/ijms241310969
APA StyleKrzistetzko, J., Géraud, C., Dormann, C., Riedel, A., & Leibing, T. (2023). Association of Differentially Altered Liver Fibrosis with Deposition of TGFBi in Stabilin-Deficient Mice. International Journal of Molecular Sciences, 24(13), 10969. https://doi.org/10.3390/ijms241310969
 
        



 
       