Overexpression of Human Estrogen Biosynthetic Enzyme Hydroxysteroid (17beta) Dehydrogenase Type 1 Induces Adenomyosis-like Phenotype in Transgenic Mice
Abstract
1. Introduction
2. Results
2.1. Phenotypic and Transcriptomic Changes in the Uterus of HSD17B1TG Mice at the Age of 4 Months Indicate Enhanced Estrogen Action and Inflammation
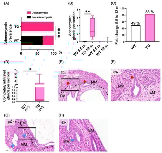
2.2. HSD17B1TG Mice Develop an Adenomyosis-like Phenotype at the Age of 5.5 Months
2.3. The Severity of the Adenomyosis Phenotype in the HSD17B1TG Is Advanced at Older Age
2.4. Circulating Levels of Estradiol Was Not Altered in the HSD17B1TG Females
2.5. HSD17B1 Inhibition Rescues the Adenomyosis-like Phenotype in HSD17B1TG Mice
3. Discussion
4. Materials and Methods
4.1. Breeding and Maintenance of HSD17B1TG Mice
4.2. Histomorphometric Analysis of the Uterus
4.3. Immunohistochemistry
4.4. RNA Isolation
4.5. RNA Sequencing and Data Analysis
4.6. RT-qPCR
4.7. Serum Hormone Analyses
4.8. HSD17B1 Inhibitor Treatment
4.9. Statistical Analysis
Supplementary Materials
Author Contributions
Funding
Institutional Review Board Statement
Data Availability Statement
Acknowledgments
Conflicts of Interest
References
- Vannuccini, S.; Petraglia, F. Recent Advances in Understanding and Managing Adenomyosis. F1000Research 2019, 8, F1000. [Google Scholar] [CrossRef] [PubMed]
- Chapron, C.; Vannuccini, S.; Santulli, P.; Abrão, M.S.; Carmona, F.; Fraser, I.S.; Gordts, S.; Guo, S.W.; Just, P.A.; Noël, J.C.; et al. Diagnosing Adenomyosis: An Integrated Clinical and Imaging Approach. Hum. Reprod. Update 2020, 26, 392–411. [Google Scholar] [CrossRef] [PubMed]
- Naftalin, J.; Hoo, W.; Pateman, K.; Mavrelos, D.; Holland, T.; Jurkovic, D. How Common Is Adenomyosis? A Prospective Study of Prevalence Using Transvaginal Ultrasound in a Gynaecology Clinic. Hum. Reprod. 2012, 27, 3432–3439. [Google Scholar] [CrossRef] [PubMed]
- Zhai, J.; Vannuccini, S.; Petraglia, F.; Giudice, L.C. Adenomyosis: Mechanisms and Pathogenesis. Semin. Reprod. Med. 2020, 38, 129–143. [Google Scholar] [CrossRef]
- Squillace, A.L.A.; Simonian, D.S.; Allegro, M.C.; Júnior, E.B.; de Mello Bianchi, P.H.; Bibancos, M. Adenomyosis and in Vitro Fertilization Impacts-a Literature Review. J. Bras. De Reprod. Assist. 2021, 25, 303–309. [Google Scholar] [CrossRef]
- García-Solares, J.; Donnez, J.; Donnez, O.; Dolmans, M.M. Pathogenesis of Uterine Adenomyosis: Invagination or Metaplasia? Fertil. Steril. 2018, 109, 371–379. [Google Scholar] [CrossRef]
- Rižner, T.L. The Important Roles of Steroid Sulfatase and Sulfotransferases in Gynecological Diseases. Front. Pharmacol. 2016, 7, 30. [Google Scholar] [CrossRef]
- Yu, O.; Schulze-Rath, R.; Grafton, J.; Hansen, K.; Scholes, D.; Reed, S.D. Adenomyosis Incidence, Prevalence and Treatment: United States Population-Based Study 2006–2015. Am. J. Obstet. Gynecol. 2020, 223, 94.e1–94.e10. [Google Scholar] [CrossRef]
- Mccluggage, W.G.; Desai, V.; Manek, S. Tamoxifen-Associated Postmenopausal Adenomyosis Exhibits Stromal Fibrosis, Glandular Dilatation and Epithelial Metaplasias. Histopathology 2000, 37, 340–346. [Google Scholar] [CrossRef]
- Green, A.R.; Styles, J.A.; Parrott, E.L.; Gray, D.; Edwards, R.E.; Smith, A.G.; Gant, T.W.; Greaves, P.; Al-Azzawi, F.; White, I.N.H. Neonatal Tamoxifen Treatment of Mice Leads to Adenomyosis but Not Uterine Cancer. Exp. Toxicol. Pathol. 2005, 56, 255–263. [Google Scholar] [CrossRef]
- Kitawaki, J.; Noguchi, T.; Amatsu, T.; Maeda, K.; Tsukamoto, K.; Yamamoto, T.; Fushiki, S.; Osawa, Y.; Honjo, H. Expression of Aromatase Cytochrome P450 Protein and Messenger Ribonucleic Acid in Human Endometriotic and Adenomyotic Tissues but Not in Normal Endometrium. Biol. Reprod. 1997, 57, 514–519. [Google Scholar] [CrossRef] [PubMed]
- Hatok, J.; Zubor, P.; Galo, S.; Kirschnerova, R.; Dobrota, D.; Danko, J.; Racay, P. Endometrial Aromatase MRNA as a Possible Screening Tool for Advanced Endometriosis and Adenomyosis. Gynecol. Endocrinol. 2011, 27, 331–336. [Google Scholar] [CrossRef] [PubMed]
- Oh, S.J.; Shin, J.H.; Kim, T.H.; Lee, H.S.; Yoo, J.Y.; Ahn, J.Y.; Broaddus, R.R.; Taketo, M.M.; Lydon, J.P.; Leach, R.E.; et al. β-Catenin Activation Contributes to the Pathogenesis of Adenomyosis through Epithelial-Mesenchymal Transition. J. Pathol. 2013, 231, 210–222. [Google Scholar] [CrossRef] [PubMed]
- Saloniemi, T.; Jokela, H.; Strauss, L.; Pakarinen, P.; Poutanen, M. The Diversity of Sex Steroid Action: Novel Functions of Hydroxysteroid (17β) Dehydrogenases as Revealed by Genetically Modified Mouse Models. J. Endocrinol. 2012, 212, 27–40. [Google Scholar] [CrossRef] [PubMed]
- Heinosalo, T.; Saarinen, N.; Poutanen, M. Role of Hydroxysteroid (17beta)Dehydrogenase Type 1 in Reproductive Tissues and Hormone-Dependent Diseases. Mol. Cell. Endocrinol. 2019, 489, 9–31. [Google Scholar] [CrossRef]
- Saloniemi, T.; Järvensivu, P.; Koskimies, P.; Jokela, H.; Lamminen, T.; Ghaem-Maghami, S.; Dina, R.; Damdimopoulou, P.; Mäkelä, S.; Perheentupa, A.; et al. Novel Hydroxysteroid (17β) Dehydrogenase 1 Inhibitors Reverse Estrogen-Induced Endometrial Hyperplasia in Transgenic Mice. Am. J. Pathol. 2010, 176, 1443–1451. [Google Scholar] [CrossRef]
- Colette, S.; Defrère, S.; Van Kerk, O.; Van Langendonckt, A.; Dolmans, M.M.; Donnez, J. Differential Expression of Steroidogenic Enzymes According to Endometriosis Type. Fertil. Steril. 2013, 100, 1642–1649. [Google Scholar] [CrossRef]
- Delvoux, B.; D’Hooghe, T.; Kyama, C.; Koskimies, P.; Hermans, R.J.J.; Dunselman, G.A.; Romano, A. Inhibition of Type 1 17β-Hydroxysteroid Dehydrogenase Impairs the Synthesis of 17β-Estradiol in Endometriosis Lesions. J. Clin. Endocrinol. Metab. 2014, 99, 276–284. [Google Scholar] [CrossRef]
- Järvensivu, P.; Saloniemi-Heinonen, T.; Awosanya, M.; Koskimies, P.; Saarinen, N.; Poutanen, M. HSD17B1 Expression Enhances Estrogen Signaling Stimulated by the Low Active Estrone, Evidenced by an Estrogen Responsive Element-Driven Reporter Gene in Vivo. Chem. Biol. Interact. 2015, 234, 126–134. [Google Scholar] [CrossRef]
- Järvensivu, P.; Heinosalo, T.; Hakkarainen, J.; Kronqvist, P.; Saarinen, N.; Poutanen, M. HSD17B1 Expression Induces Inflammation-Aided Rupture of Mammary Gland Myoepithelium. Endocr. Relat. Cancer 2018, 25, 393–406. [Google Scholar] [CrossRef]
- Xiang, Y.; Sun, Y.; Yang, B.; Yang, Y.; Zhang, Y.; Yu, T.; Huang, H.; Zhang, J.; Xu, H. Transcriptome Sequencing of Adenomyosis Eutopic Endometrium: A New Insight into Its Pathophysiology. J. Cell. Mol. Med. 2019, 23, 8381–8391. [Google Scholar] [CrossRef] [PubMed]
- Damdimopoulou, P.; Nurmi, T.; Salminen, A.; Damdimopoulos, A.E.; Kotka, M.; van der Saag, P.; Strauss, L.; Poutanen, M.; Pongratz, I.; Mäkelä, S. A Single Dose of Enterolactone Activates Estrogen Signaling and Regulates Expression of Circadian Clock Genes in Mice. J. Nutr. 2011, 141, 1583–1589. [Google Scholar] [CrossRef] [PubMed]
- Mazur, E.C.; Vasquez, Y.M.; Li, X.; Kommagani, R.; Jiang, L.; Chen, R.; Lanz, R.B.; Kovanci, E.; Gibbons, W.E.; DeMayo, F.J. Progesterone Receptor Transcriptome and Cistrome in Decidualized Human Endometrial Stromal Cells. Endocrinology 2015, 156, 2239–2253. [Google Scholar] [CrossRef] [PubMed]
- Messinger, J.; Husen, B.; Koskimies, P.; Hirvelä, L.; Kallio, L.; Saarenketo, P.; Thole, H. Estrone C15 Derivatives-A New Class of 17β-Hydroxysteroid Dehydrogenase Type 1 Inhibitors. Mol. Cell. Endocrinol. 2009, 301, 216–224. [Google Scholar] [CrossRef] [PubMed][Green Version]
- Friedl, P.; Alexander, S. Cancer Invasion and the Microenvironment: Plasticity and Reciprocity. Cell 2011, 147, 992–1009. [Google Scholar] [CrossRef]
- Marquardt, R.M.; Jeong, J.W.; Fazleabas, A.T. Animal Models of Adenomyosis. Semin. Reprod. Med. 2020, 38, 168–178. [Google Scholar] [CrossRef]
- Koike, E.; Yasuda, Y.; Shiota, M.; Shimaoka, M.; Tsuritani, M.; Konishi, H.; Yamasaki, H.; Okumoto, K.; Hoshiai, H. Exposure to Ethinyl Estradiol Prenatally and/or after Sexual Maturity Induces Endometriotic and Precancerous Lesions in Uteri and Ovaries of Mice. Congenit. Anom. 2013, 53, 9–17. [Google Scholar] [CrossRef]
- Parrott, E.; Butterworth, M.; Green, A.; White, I.N.H.; Greaves, P. Adenomyosis—A Result of Disordered Stromal Differentiation. Am. J. Pathol. 2001, 159, 623–630. [Google Scholar] [CrossRef]
- Saloniemi, T.; Lamminen, T.; Huhtinen, K.; Welsh, M.; Saunders, P.; Kujari, H.; Poutanen, M. Activation of Androgens by Hydroxysteroid (17β) Dehydrogenase 1 in Vivo as a Cause of Prenatal Masculinization and Ovarian Benign Serous Cystadenomas. Mol. Endocrinol. 2007, 21, 2627–2636. [Google Scholar] [CrossRef]
- Kissler, S.; Zangos, S.; Wiegratz, I.; Kohl, J.; Rody, A.; Gaetje, R.; Doebert, N.; Wildt, L.; Kunz, G.; Leyendecker, G.; et al. Utero-Tubal Sperm Transport and Its Impairment in Endometriosis and Adenomyosis. Ann. N. Y. Acad. Sci. 2007, 1101, 38–48. [Google Scholar] [CrossRef]
- Leyendecker, G.; Bilgicyildirim, A.; Inacker, M.; Stalf, T.; Huppert, P.; Mall, G.; Böttcher, B.; Wildt, L. Adenomyosis and Endometriosis. Re-Visiting Their Association and Further Insights into the Mechanisms of Auto-Traumatisation. An MRI Study. Arch. Gynecol. Obstet. 2015, 291, 917–932. [Google Scholar] [CrossRef] [PubMed]
- Ibrahim, M.G.; Sillem, M.; Plendl, J.; Chiantera, V.; Sehouli, J.; Mechsner, S. Myofibroblasts Are Evidence of Chronic Tissue Microtrauma at the Endometrial-Myometrial Junctional Zone in Uteri with Adenomyosis. Reprod. Sci. 2017, 24, 1410–1418. [Google Scholar] [CrossRef] [PubMed]
- Jelinsky, S.A.; Harris, H.A.; Brown, E.L.; Flanagan, K.; Zhang, X.; Tunkey, C.; Lai, K.; Lane, M.V.; Simcoe, D.K.; Evans, M.J. Global Transcription Profiling of Estrogen Activity: Estrogen Receptor α Regulates Gene Expression in the Kidney. Endocrinology 2003, 144, 701–710. [Google Scholar] [CrossRef] [PubMed]
- Sivritas, D.; Becher, M.U.; Ebrahimian, T.; Arfa, O.; Rapp, S.; Bohner, A.; Mueller, C.F.; Umemura, T.; Wassmann, S.; Nickenig, G.; et al. Antiproliferative Effect of Estrogen in Vascular Smooth Muscle Cells Is Mediated by Kruppel-like Factor-4 and Manganese Superoxide Dismutase. Basic Res. Cardiol. 2011, 106, 563–575. [Google Scholar] [CrossRef]
- Guo, S.W. The Pathogenesis of Adenomyosis Vis-à-Vis Endometriosis. J. Clin. Med. 2020, 9, 485. [Google Scholar] [CrossRef]
- Bulun, S.E.; Yildiz, S.; Adli, M.; Wei, J.J. Adenomyosis Pathogenesis: Insights from next-Generation Sequencing. Hum. Reprod. Update 2021, 27, 1086–1097. [Google Scholar] [CrossRef]
- Kunz, G.; Noe, M.; Herbertz, M.; Leyendecker, G. Uterine Peristalsis during the Follicular Phase of the Menstrual Cycle: Effects of Oestrogen, Antioestrogen and Oxytocin. Hum. Reprod. Update 1998, 4, 647–654. [Google Scholar] [CrossRef]
- Nie, J.; Lu, Y.; Liu, X.; Guo, S.W. Immunoreactivity of Progesterone Receptor Isoform B, Nuclear Factor ΚB, and IκBα in Adenomyosis. Fertil. Steril. 2009, 92, 886–889. [Google Scholar] [CrossRef]
- Park, H.; Kim, S.-H.; Cho, Y.M.; Ihm, H.J.; Oh, Y.S.; Hong, S.H.; Chae, H.D.; Kim, C.-H.; Kang, B.M. Increased Expression of Nuclear Factor Kappa-B P65 Subunit in Adenomyosis. Obstet. Gynecol. Sci. 2016, 59, 123–129. [Google Scholar] [CrossRef]
- Li, B.; Chen, M.; Liu, X.; Guo, S.W. Constitutive and Tumor Necrosis Factor-α-Induced Activation of Nuclear Factor-ΚB in Adenomyosis and Its Inhibition by Andrographolide. Fertil. Steril. 2013, 100, 568–577. [Google Scholar] [CrossRef]
- King, A.E.; Collins, F.; Klonisch, T.; Sallenave, J.M.; Critchley, H.O.D.; Saunders, P.T.K. An Additive Interaction between the NFB and Estrogen Receptor Signalling Pathways in Human Endometrial Epithelial Cells. Hum. Reprod. 2010, 25, 510–518. [Google Scholar] [CrossRef] [PubMed]
- Kalkhoven, E.; Wissink, S.; Van Der Saag, P.T.; Van Der Burg, B. Negative Interaction between the RelA(P65) Subunit of NF-ΚB and the Progesterone Receptor. J. Biol. Chem. 1996, 271, 6217–6224. [Google Scholar] [CrossRef] [PubMed]
- Hardy, D.B.; Janowski, B.A.; Corey, D.R.; Mendelson, C.R. Progesterone Receptor Plays a Major Antiinflammatory Role in Human Myometrial Cells by Antagonism of Nuclear Factor-ΚB Activation of Cyclooxygenase 2 Expression. Mol. Endocrinol. 2006, 20, 2724–2733. [Google Scholar] [CrossRef]
- Wieser, F.; Vigne, J.L.; Ryan, I.; Hornung, D.; Djalali, S.; Taylor, R.N. Sulindac Suppresses Nuclear Factor-ΚB Activation and RANTES Gene and Protein Expression in Endometrial Stromal Cells from Women with Endometriosis. J. Clin. Endocrinol. Metab. 2005, 90, 6441–6447. [Google Scholar] [CrossRef] [PubMed]
- Husen, B.; Huhtinen, K.; Poutanen, M.; Kangas, L.; Messinger, J.; Thole, H. Evaluation of Inhibitors for 17β-Hydroxysteroid Dehydrogenase Type 1 in Vivo in Immunodeficient Mice Inoculated with MCF-7 Cells Stably Expressing the Recombinant Human Enzyme. Mol. Cell. Endocrinol. 2006, 248, 109–113. [Google Scholar] [CrossRef]
- Husen, B.; Huhtinen, K.; Saloniemi, T.; Messinger, J.; Thole, H.H.; Poutanen, M. Human Hydroxysteroid (17-β) Dehydrogenase 1 Expression Enhances Estrogen Sensitivity of MCF-7 Breast Cancer Cell Xenografts. Endocrinology 2006, 147, 5333–5339. [Google Scholar] [CrossRef]
- Day, J.M.; Foster, P.A.; Tutill, H.J.; Parsons, M.F.C.; Newman, S.P.; Chander, S.K.; Allan, G.M.; Lawrence, H.R.; Vicker, N.; Potter, B.V.L.; et al. 17β-Hydroxysteroid Dehydrogenase Type 1, and Not Type 12, Is a Target for Endocrine Therapy of Hormone-Dependent Breast Cancer. Int. J. Cancer 2008, 122, 1931–1940. [Google Scholar] [CrossRef]
- Ayan, D.; Maltais, R.; Roy, J.; Poirier, D. A New Nonestrogenic Steroidal Inhibitor of 17β-Hydroxysteroid Dehydrogenase Type I Blocks the Estrogen-Dependent Breast Cancer Tumor Growth Induced by Estrone. Mol. Cancer Ther. 2012, 11, 2096–2104. [Google Scholar] [CrossRef]
- Konings, G.F.J.; Cornel, K.M.C.; Xanthoulea, S.; Delvoux, B.; Skowron, M.A.; Kooreman, L.; Koskimies, P.; Krakstad, C.; Salvesen, H.B.; van Kuijk, K.; et al. Blocking 17β-Hydroxysteroid Dehydrogenase Type 1 in Endometrial Cancer: A Potential Novel Endocrine Therapeutic Approach. J. Pathol. 2018, 244, 203–214. [Google Scholar] [CrossRef]
- Arnold, C.; Einspanier, A. Medical Treatment Improves Social Behavior in a Primate Endometriosis Model (Callithrix jacchus). J. Med. Primatol. 2013, 42, 112–119. [Google Scholar] [CrossRef]
- Lamminen, T.; Saloniemi, T.; Huhtinen, K.; Koskimies, P.; Messinger, J.; Husen, B.; Thole, H.; Poutanen, M. In Vivo Mouse Model for Analysis of Hydroxysteroid (17β) Dehydrogenase 1 Inhibitors. Mol. Cell. Endocrinol. 2009, 301, 158–162. [Google Scholar] [CrossRef] [PubMed]
- Maheshwari, A.; Gurunath, S.; Fatima, F.; Bhattacharya, S. Adenomyosis and Subfertility: A Systematic Review of Prevalence, Diagnosis, Treatment and Fertility Outcomes. Hum. Reprod. Update 2012, 18, 374–392. [Google Scholar] [CrossRef] [PubMed]
- Weiss, J.; Zimmermann, F.; Zeller, W.; Burki, K.; Meier, G. Tribromoethanol (Avertin) as an Anaesthetic in Mice (Multiple Letters). Lab. Anim. 1999, 33, 192–193. [Google Scholar] [CrossRef] [PubMed]
- Kim, D.; Paggi, J.M.; Park, C.; Bennett, C.; Salzberg, S.L. Graph-Based Genome Alignment and Genotyping with HISAT2 and HISAT-Genotype. Nat. Biotechnol. 2019, 37, 907–915. [Google Scholar] [CrossRef]
- Love, M.I.; Huber, W.; Anders, S. Moderated Estimation of Fold Change and Dispersion for RNA-Seq Data with DESeq2. Genome Biol. 2014, 15, 550. [Google Scholar] [CrossRef]
- Mortazavi, A.; Williams, B.A.; McCue, K.; Schaeffer, L.; Wold, B. Mapping and Quantifying Mammalian Transcriptomes by RNA-Seq. Nat. Methods 2008, 5, 621–628. [Google Scholar] [CrossRef]
- Nilsson, M.E.; Vandenput, L.; Tivesten, Å.; Norlén, A.K.; Lagerquist, M.K.; Windahl, S.H.; Börjesson, A.E.; Farman, H.H.; Poutanen, M.; Benrick, A.; et al. Measurement of a Comprehensive Sex Steroid Profile in Rodent Serum by High-Sensitive Gas Chromatography-Tandem Mass Spectrometry. Endocrinology 2015, 156, 2492–2502. [Google Scholar] [CrossRef]






Publisher’s Note: MDPI stays neutral with regard to jurisdictional claims in published maps and institutional affiliations. |
© 2022 by the authors. Licensee MDPI, Basel, Switzerland. This article is an open access article distributed under the terms and conditions of the Creative Commons Attribution (CC BY) license (https://creativecommons.org/licenses/by/4.0/).
Share and Cite
Heinosalo, T.; Rytkönen, K.T.; Saarinen, N.; Järvensivu, P.; Damdimopoulou, P.; Strauss, L.; Orasniemi, S.; Horshauge, P.; Gabriel, M.; Koskimies, P.; et al. Overexpression of Human Estrogen Biosynthetic Enzyme Hydroxysteroid (17beta) Dehydrogenase Type 1 Induces Adenomyosis-like Phenotype in Transgenic Mice. Int. J. Mol. Sci. 2022, 23, 4815. https://doi.org/10.3390/ijms23094815
Heinosalo T, Rytkönen KT, Saarinen N, Järvensivu P, Damdimopoulou P, Strauss L, Orasniemi S, Horshauge P, Gabriel M, Koskimies P, et al. Overexpression of Human Estrogen Biosynthetic Enzyme Hydroxysteroid (17beta) Dehydrogenase Type 1 Induces Adenomyosis-like Phenotype in Transgenic Mice. International Journal of Molecular Sciences. 2022; 23(9):4815. https://doi.org/10.3390/ijms23094815
Chicago/Turabian StyleHeinosalo, Taija, Kalle T. Rytkönen, Niina Saarinen, Päivi Järvensivu, Pauliina Damdimopoulou, Leena Strauss, Satu Orasniemi, Petricia Horshauge, Michael Gabriel, Pasi Koskimies, and et al. 2022. "Overexpression of Human Estrogen Biosynthetic Enzyme Hydroxysteroid (17beta) Dehydrogenase Type 1 Induces Adenomyosis-like Phenotype in Transgenic Mice" International Journal of Molecular Sciences 23, no. 9: 4815. https://doi.org/10.3390/ijms23094815
APA StyleHeinosalo, T., Rytkönen, K. T., Saarinen, N., Järvensivu, P., Damdimopoulou, P., Strauss, L., Orasniemi, S., Horshauge, P., Gabriel, M., Koskimies, P., Ohlsson, C., Kronqvist, P., & Poutanen, M. (2022). Overexpression of Human Estrogen Biosynthetic Enzyme Hydroxysteroid (17beta) Dehydrogenase Type 1 Induces Adenomyosis-like Phenotype in Transgenic Mice. International Journal of Molecular Sciences, 23(9), 4815. https://doi.org/10.3390/ijms23094815

