Inhibition of KIF23 Alleviates IPAH by Targeting Pyroptosis and Proliferation of PASMCs
Abstract
:1. Introduction
2. Results
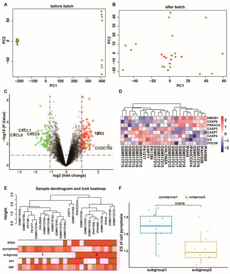
2.1. Screen for DEGs between Control and IPAH Samples
2.2. Construct the Co-Expression Network and Identify IPAH Related Modules
2.3. Identify Top 10 Hub Genes in the Turquoise Module
2.4. Evaluate the Diagnostic and Prognostic Value of the Top 10 Hub Genes
2.5. KIF23 Was Involved in the MAPK and PI3K/AKT Signaling Pathways
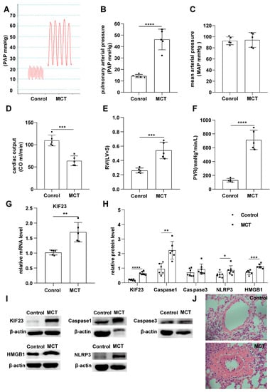
2.6. KIF23 and Pyroptosis Levels Were Increased in PASMCs of IPAH
2.7. Knockdown KIF23 Alleviates IPAH by Targeting Pyroptosis and Proliferation in PASMCs
3. Discussion
4. Materials and Methods
4.1. Bioinformatics Analysis to Find Hub Genes
4.1.1. Data Preprocessing and DEGs Screening
4.1.2. Calculation of the Enrichment Score of Cell Pyroptosis
4.1.3. Weighted Gene Co-Expression Network Construction and Hub Genes Detection
4.1.4. Protein–Protein Interaction (PPI) Network Construction
4.1.5. Evaluate the Diagnostic and prognostic VALUE of the Top 10 Hub Genes
4.1.6. Gene Set Enrichment Analysis (GSEA) of Hub Genes
4.2. In Vivo and In Vitro Experiments to Study the Role of Hub Gene in Pyroptosis and PAH
4.2.1. Animals and Treatments
4.2.2. Hemodynamic Analysis
4.2.3. Short Hairpin RNA (shRNA) Design and Transfection
4.2.4. Antibodies
4.2.5. Culture of PASMCs
4.2.6. RT-qPCR
4.2.7. Western Blot
4.2.8. Detecting the Role of KIF23 in PASMCs Pyroptosis and PAH
4.2.9. Cell Counting Kit-8 Determination of PASMCs Proliferation
5. Conclusions
Supplementary Materials
Author Contributions
Funding
Institutional Review Board Statement
Informed Consent Statement
Data Availability Statement
Acknowledgments
Conflicts of Interest
Abbreviations
| IPAH | Idiopathic pulmonary arterial hypertension |
| PRGs | pyroptosis-related genes |
| PASMCs | pulmonary arterial smooth muscle cells |
| PCD | programmed cell death |
| MCT | monocrotaline |
| WGCNA | weighted gene co-expression network |
| GS | gene significance |
| MM | module membership |
| PAP | pulmonary arterial pressure |
| MAP | mean arterial pressure |
| CO | cardiac out |
| PVR | peripheral vascular resistance |
| SV | stroke volume |
| EF | ejection fraction |
| HR | heart rate |
| PES | end-systolic pressure |
| ES | enrichment score |
| PPI | Protein–protein interaction |
| GSEA | Gene set enrichment analysis |
| NC | negative control |
| CCK-8 | Cell Counting Kit-8 |
References
- Rich, S.; Dantzker, D.R.; Ayres, S.M.; Bergofsky, E.H.; Brundage, B.H.; Detre, K.M.; Fishman, A.P.; Goldring, R.M.; Groves, B.M.; Koerner, S.K.; et al. Primary pulmonary hypertension. A national prospective study. Ann. Intern. Med. 1987, 107, 216–223. [Google Scholar] [CrossRef] [PubMed]
- Sitbon, O.; Humbert, M.; Jaïs, X.; Ioos, V.; Hamid, A.M.; Provencher, S.; Garcia, G.; Parent, F.; Hervé, P.; Simonneau, G. Long-term response to calcium channel blockers in idiopathic pulmonary arterial hypertension. Circulation 2005, 111, 3105–3111. [Google Scholar] [CrossRef] [PubMed] [Green Version]
- Kallen, A.J.; Lederman, E.; Balaji, A.; Trevino, I.; Petersen, E.E.; Shoulson, R.; Saiman, L.; Horn, E.M.; Gomberg-Maitland, M.; Barst, R.J.; et al. Bloodstream infections in patients given treatment with intravenous prostanoids. Infect. Control Hosp. Epidemiol. 2008, 29, 342–349. [Google Scholar] [CrossRef]
- Zeng, W.-J.; Xiong, C.-M.; Zhao, L.; Shan, G.-L.; Liu, Z.-H.; Xue, F.; Gu, Q.; Ni, X.-H.; Zhao, Z.-H.; Cheng, X.-S.; et al. Atorvastatin in pulmonary arterial hypertension (APATH) study. Eur. Respir. J. 2012, 40, 67–74. [Google Scholar] [CrossRef] [Green Version]
- Chen, C.-A.; Wang, T.-Y.; Varadharaj, S.; Reyes, L.A.; Hemann, C.; Talukder, M.A.H.; Chen, Y.-R.; Druhan, L.J.; Zweier, J.L. S-glutathionylation uncouples eNOS and regulates its cellular and vascular function. Nature 2010, 468, 1115–1118. [Google Scholar] [CrossRef] [PubMed] [Green Version]
- Humbert, M.; Segal, E.S.; Kiely, D.G.; Carlsen, J.; Schwierin, B.; Hoeper, M.M. Results of European post-marketing surveillance of bosentan in pulmonary hypertension. Eur. Respir. J. 2007, 30, 338–344. [Google Scholar] [CrossRef] [Green Version]
- Corbin, J.D.; Beasley, A.; Blount, M.A.; Francis, S.H. High lung PDE5: A strong basis for treating pulmonary hypertension with PDE5 inhibitors. Biochem. Biophys. Res. Commun. 2005, 334, 930–938. [Google Scholar] [CrossRef]
- Papp, R.; Nagaraj, C.; Zabini, D.; Nagy, B.M.; Lengyel, M.; Maurer, D.S.; Sharma, N.; Egemnazarov, B.; Kovacs, G.; Kwapiszewska, G.; et al. Targeting TMEM16A to reverse vasoconstriction and remodelling in idiopathic pulmonary arterial hypertension. Eur. Respir. J. 2019, 53, 1800965. [Google Scholar] [CrossRef]
- Boucherat, O.; Vitry, G.; Trinh, I.; Paulin, R.; Provencher, S.; Bonnet, S. The cancer theory of pulmonary arterial hypertension. Pulm. Circ. 2017, 7, 285–299. [Google Scholar] [CrossRef] [Green Version]
- Pullamsetti, S.S.; Savai, R.; Seeger, W.; Goncharova, E.A. Translational Advances in the Field of Pulmonary Hypertension. from Cancer Biology to New Pulmonary Arterial Hypertension Therapeutics. Targeting Cell Growth and Proliferation Signaling Hubs. Am. J. Respir. Crit. Care Med. 2017, 195, 425–437. [Google Scholar] [CrossRef]
- Habbout, K.; Omura, J.; Awada, C.; Bourgeois, A.; Grobs, Y.; Krishna, V.; Breuils-Bonnet, S.; Tremblay, E.; Mkannez, G.; Martineau, S.; et al. Implication of EZH2 in the Pro-Proliferative and Apoptosis-Resistant Phenotype of Pulmonary Artery Smooth Muscle Cells in PAH: A Transcriptomic and Proteomic Approach. Int. J. Mol. Sci. 2021, 22, 2957. [Google Scholar] [CrossRef]
- Rabinovitch, M.; Guignabert, C.; Humbert, M.; Nicolls, M.R. Inflammation and immunity in the pathogenesis of pulmonary arterial hypertension. Circ. Res. 2014, 115, 165–175. [Google Scholar] [CrossRef]
- Kovacs, L.; Cao, Y.; Han, W.; Meadows, L.; Kovacs-Kasa, A.; Kondrikov, D.; Verin, A.D.; Barman, S.A.; Dong, Z.; Huo, Y.; et al. PFKFB3 in Smooth Muscle Promotes Vascular Remodeling in Pulmonary Arterial Hypertension. Am. J. Respir. Crit. Care Med. 2019, 200, 617–627. [Google Scholar] [CrossRef]
- Boucherat, O.; Peterlini, T.; Bourgeois, A.; Nadeau, V.; Breuils-Bonnet, S.; Boilet-Molez, S.; Potus, F.; Meloche, J.; Chabot, S.; Lambert, C.; et al. Mitochondrial HSP90 Accumulation Promotes Vascular Remodeling in Pulmonary Arterial Hypertension. Am. J. Respir. Crit. Care Med. 2018, 198, 90–103. [Google Scholar] [CrossRef]
- Kikuchi, N.; Satoh, K.; Kurosawa, R.; Yaoita, N.; Elias-Al-Mamun, M.; Abdul Hai Siddique, M.; Omura, J.; Satoh, T.; Nogi, M.; Sunamura, S.; et al. Selenoprotein P Promotes the Development of Pulmonary Arterial Hypertension: Possible Novel Therapeutic Target. Circulation 2018, 138, 600–623. [Google Scholar] [CrossRef] [PubMed]
- Barman, S.A.; Li, X.; Haigh, S.; Kondrikov, D.; Mahboubi, K.; Bordan, Z.; Stepp, D.W.; Zhou, J.; Wang, Y.; Weintraub, D.S.; et al. Galectin-3 is expressed in vascular smooth muscle cells and promotes pulmonary hypertension through changes in proliferation, apoptosis, and fibrosis. Am. J. Physiol. Lung Cell Mol. Physiol. 2019, 316, L784–L797. [Google Scholar] [CrossRef] [PubMed]
- Wu, Y.C.; Wang, W.T.; Lee, S.S.; Kuo, Y.R.; Wang, Y.C.; Yen, S.J.; Lee, M.Y.; Yeh, J.L. Glucagon-Like Peptide-1 Receptor Agonist Attenuates Autophagy to Ameliorate Pulmonary Arterial Hypertension through Drp1/NOX- and Atg-5/Atg-7/Beclin-1/LC3beta Pathways. Int. J. Mol. Sci. 2019, 20, 3435. [Google Scholar] [CrossRef] [PubMed] [Green Version]
- Crosswhite, P.; Sun, Z. Molecular mechanisms of pulmonary arterial remodeling. Mol. Med. 2014, 20, 191–201. [Google Scholar] [CrossRef]
- Shi, J.; Gao, W.; Shao, F. Pyroptosis: Gasdermin-Mediated Programmed Necrotic Cell Death. Trends Biochem. Sci. 2017, 42, 245–254. [Google Scholar] [CrossRef]
- Fang, Y.; Tian, S.; Pan, Y.; Li, W.; Wang, Q.; Tang, Y.; Yu, T.; Wu, X.; Shi, Y.; Ma, P.; et al. Pyroptosis: A new frontier in cancer. Biomed. Pharmacother. 2020, 121, 109595. [Google Scholar] [CrossRef]
- Zhaolin, Z.; Guohua, L.; Shiyuan, W.; Zuo, W. Role of pyroptosis in cardiovascular disease. Cell Prolif. 2019, 52, e12563. [Google Scholar] [CrossRef] [Green Version]
- Jiang, Y.; Liu, H.; Yu, H.; Zhou, Y.; Zhang, J.; Xin, W.; Li, Y.; He, S.; Ma, C.; Zheng, X.; et al. Circular RNA Calm4 Regulates Hypoxia-Induced Pulmonary Arterial Smooth Muscle Cells Pyroptosis via the Circ-Calm4/miR-124-3p/PDCD6 Axis. Arterioscler. Thromb. Vasc. Biol. 2021, 41, 1675–1693. [Google Scholar] [CrossRef] [PubMed]
- Zhang, M.; Xin, W.; Yu, Y.; Yang, X.; Ma, C.; Zhang, H.; Liu, Y.; Zhao, X.; Guan, X.; Wang, X.; et al. Programmed death-ligand 1 triggers PASMCs pyroptosis and pulmonary vascular fibrosis in pulmonary hypertension. J. Mol. Cell Cardiol. 2020, 138, 23–33. [Google Scholar] [CrossRef] [PubMed]
- He, Y.; Zuo, C.; Jia, D.; Bai, P.; Kong, D.; Chen, D.; Liu, G.; Li, J.; Wang, Y.; Chen, G.; et al. Loss of DP1 Aggravates Vascular Remodeling in Pulmonary Arterial Hypertension via mTORC1 Signaling. Am. J. Respir. Crit. Care Med. 2020, 201, 1263–1276. [Google Scholar] [CrossRef]
- Dai, J.; Zhou, Q.; Chen, J.; Rexius-Hall, M.L.; Rehman, J.; Zhou, G. Alpha-enolase regulates the malignant phenotype of pulmonary artery smooth muscle cells via the AMPK-Akt pathway. Nat. Commun. 2018, 9, 3850. [Google Scholar] [CrossRef] [Green Version]
- Galluzzi, L.; Vitale, I.; Aaronson, S.A.; Abrams, J.M.; Adam, D.; Agostinis, P.; Alnemri, E.S.; Altucci, L.; Amelio, I.; Andrews, D.W. Molecular mechanisms of cell death: Recommendations of the Nomenclature Committee on Cell Death 2018. Cell Death Differ. 2018, 25, 486–541. [Google Scholar] [CrossRef]
- Ma, Y.; Chen, S.-S.; Feng, Y.-Y.; Wang, H.-L. Identification of novel biomarkers involved in pulmonary arterial hypertension based on multiple-microarray analysis. Biosci. Rep. 2020, 40, 1–16. [Google Scholar] [CrossRef] [PubMed]
- Luo, J.; Li, H.; Liu, Z.; Li, C.; Wang, R.; Fang, J.; Lu, S.; Guo, J.; Zhu, X.; Wang, X. Integrative analyses of gene expression profile reveal potential crucial roles of mitotic cell cycle and microtubule cytoskeleton in pulmonary artery hypertension. BMC Med. Genom. 2020, 13, 86. [Google Scholar] [CrossRef]
- Zhang, C.; Lin, T.; Nie, G.; Hu, R.; Pi, S.; Wei, Z.; Wang, C.; Xing, C.; Hu, G. Cadmium and molybdenum co-induce pyroptosis via ROS/PTEN/PI3K/AKT axis in duck renal tubular epithelial cells. Environ Pollut. 2021, 272, 116403. [Google Scholar] [CrossRef]
- Cao, P.; Nie, G.; Luo, J.; Hu, R.; Li, G.; Hu, G.; Zhang, C. Cadmium and molybdenum co-induce pyroptosis and apoptosis via the PTEN/PI3K/AKT axis in the livers of Shaoxing ducks (Anas platyrhynchos). Food Funct. 2022, 13, 2142–2154. [Google Scholar] [CrossRef]
- Yang, Y.; Yin, L.; Zhu, M.; Song, S.; Sun, C.; Han, X.; Xu, Y.; Zhao, Y.; Qi, Y.; Xu, L.; et al. Protective effects of dioscin on vascular remodeling in pulmonary arterial hypertension via adjusting GRB2/ERK/PI3K-AKT signal. Biomed. Pharmacother. 2021, 133, 111056. [Google Scholar] [CrossRef] [PubMed]
- Zuo, W.; Liu, N.; Zeng, Y.; Xiao, Z.; Wu, K.; Yang, F.; Li, B.; Song, Q.; Xiao, Y.; Liu, Q. Luteolin Ameliorates Experimental Pulmonary Arterial Hypertension via Suppressing Hippo-YAP/PI3K/AKT Signaling Pathway. Front. Pharmacol. 2021, 12, 663551. [Google Scholar] [CrossRef] [PubMed]
- Wang, Y.; Yu, Y.; Yu, W.; Bian, X.; Gong, L. IL-35 inhibits cell pyroptosis and attenuates cell injury in TNF-alpha-induced bronchial epithelial cells via p38 MAPK signaling pathway. Bioengineered 2022, 13, 1758–1766. [Google Scholar] [CrossRef] [PubMed]
- Zhang, F.-L.; Zhou, B.-W.; Yan, Z.-Z.; Zhao, J.; Zhao, B.-C.; Liu, W.-F.; Li, C.; Liu, K.-X. 6-Gingerol attenuates macrophages pyroptosis via the inhibition of MAPK signaling pathways and predicts a good prognosis in sepsis. Cytokine 2020, 125, 154854. [Google Scholar] [CrossRef]
- Li, X.; Zou, Y.; Fu, Y.-Y.; Xing, J.; Wang, K.-Y.; Wan, P.-Z.; Wang, M.; Zhai, X.-Y. Ibudilast Attenuates Folic Acid-Induced Acute Kidney Injury by Blocking Pyroptosis through TLR4-Mediated NF-kappaB and MAPK Signaling Pathways. Front. Pharmacol. 2021, 12, 650283. [Google Scholar] [CrossRef]
- Guo, M.; Zhang, M.; Cao, X.; Fang, X.; Li, K.; Qin, L.; He, Y.; Zhao, J.; Xu, Y.; Liu, X.; et al. Notch4 mediates vascular remodeling via ERK/JNK/P38 MAPK signaling pathways in hypoxic pulmonary hypertension. Respir. Res. 2022, 23, 6. [Google Scholar] [CrossRef]
- Hu, Z.; Song, Q.; Ma, H.; Guo, Y.; Zhang, T.; Xie, H.; Luo, X. TRIM32 inhibits the proliferation and migration of pulmonary artery smooth muscle cells through the inactivation of PI3K/Akt pathway in pulmonary arterial hypertension. J. Bioenerg. Biomembr. 2021, 53, 309–320. [Google Scholar] [CrossRef]
- Zhu, Y.; Sun, Y.; Zhang, S.; Li, C.; Zhao, Y.; Zhao, B.; Li, G. Xinmai’an extract enhances the efficacy of sildenafil in the treatment of pulmonary arterial hypertension via inhibiting MAPK signalling pathway. Pharm. Biol. 2021, 59, 594–605. [Google Scholar] [CrossRef]
- Xie, W.; Zhu, T.; Dong, X.; Nan, F.; Meng, X.; Zhou, P.; Sun, G.; Sun, X. HMGB1-triggered inflammation inhibition of notoginseng leaf triterpenes against cerebral ischemia and reperfusion injury via MAPK and NF-kappaB signaling pathways. Biomolecules 2019, 9, 512. [Google Scholar] [CrossRef] [Green Version]
- Chen, S.-Y.; Hsu, Y.-H.; Wang, S.-Y.; Chen, Y.-Y.; Hong, C.-J.; Yen, G.-C. Lucidone inhibits autophagy and MDR1 via HMGB1/RAGE/PI3K/Akt signaling pathway in pancreatic cancer cells. Phytother. Res. 2022. [Google Scholar] [CrossRef]
- Liu, Z.; Li, J.; Lin, S.; Wu, Y.; He, D.; Qu, P. PI3K regulates the activation of NLRP3 inflammasome in atherosclerosis through part-dependent AKT signaling pathway. Exp. Anim. 2021, 70, 488–497. [Google Scholar] [CrossRef]
- Kim, J.; Lee, H.J.; Park, S.K.; Park, J.H.; Jeong, H.R.; Lee, S.; Lee, H.; Seol, E.; Hoe, H.S. Donepezil Regulates LPS and Abeta-Stimulated Neuroinflammation through MAPK/NLRP3 Inflammasome/STAT3 Signaling. Int. J. Mol. Sci. 2021, 22, 10637. [Google Scholar] [CrossRef] [PubMed]
- Chen, Y.; Che, M.; Li, C.; Li, Y.; Zhang, T.; Li, X.; Sun, C. PP1A prevents ROS-induced pyroptosis by inhibiting MAPK/caspase-3 in mouse adipose tissue. FEBS J. 2022. [Google Scholar] [CrossRef] [PubMed]
- Xu, Y.-Q.; Long, L.; Yan, J.-Q.; Wei, L.; Pan, M.-Q.; Gao, H.-M.; Zhou, P.; Liu, M.; Zhu, C.-S.; Tang, B.-S.; et al. Simvastatin induces neuroprotection in 6-OHDA-lesioned PC12 via the PI3K/AKT/caspase 3 pathway and anti-inflammatory responses. CNS Neurosci. Ther. 2013, 19, 170–177. [Google Scholar] [CrossRef]
- Li, Z.-L.; Mi, J.; Lu, L.; Luo, Q.; Liu, X.; Yan, Y.-M.; Jin, B.; Cao, Y.-L.; Zeng, X.-X.; Ran, L.-W. The main anthocyanin monomer of Lycium ruthenicum Murray induces apoptosis through the ROS/PTEN/PI3K/Akt/caspase 3 signaling pathway in prostate cancer DU-145 cells. Food Funct. 2021, 12, 1818–1828. [Google Scholar] [CrossRef]
- Gao, C.-T.; Ren, J.; Yu, J.; Li, S.-N.; Guo, X.-F.; Zhou, Y.-Z. KIF23 enhances cell proliferation in pancreatic ductal adenocarcinoma and is a potent therapeutic target. Ann. Transl. Med. 2020, 8, 1394. [Google Scholar] [CrossRef]
- Li, X.-L.; Ji, Y.-M.; Song, R.; Li, X.-N.; Guo, L.-S. KIF23 Promotes Gastric Cancer by Stimulating Cell Proliferation. Dis. Markers 2019, 2019, 9751923. [Google Scholar] [CrossRef] [PubMed] [Green Version]
- Cheng, C.; Wu, X.; Shen, Y.; Li, Q. KIF14 and KIF23 Promote Cell Proliferation and Chemoresistance in HCC Cells, and Predict Worse Prognosis of Patients with HCC. Cancer Manag. Res. 2020, 12, 13241–13257. [Google Scholar] [CrossRef]
- Omura, J.; Satoh, K.; Kikuchi, N.; Satoh, T.; Kurosawa, R.; Nogi, M.; Ohtsuki, T.; Al-Mamun, M.E.; Siddique, M.A.; Yaoita, N.; et al. ADAMTS8 Promotes the Development of Pulmonary Arterial Hypertension and Right Ventricular Failure: A Possible Novel Therapeutic Target. Circ. Res. 2019, 125, 884–906. [Google Scholar] [CrossRef]
- Tian, H.; Liu, L.; Wu, Y.; Wang, R.; Jiang, Y.; Hu, R.; Zhu, L.; Li, L.; Fang, Y.; Yang, C.; et al. Resistin-like molecule beta acts as a mitogenic factor in hypoxic pulmonary hypertension via the Ca2+-dependent PI3K/Akt/mTOR and PKC/MAPK signaling pathways. Respir. Res. 2021, 22, 8. [Google Scholar] [CrossRef]
- Cui, C.; Zhang, H.; Guo, L.N.; Zhang, X.; Meng, L.; Pan, X.; Wei, Y. Inhibitory effect of NBL1 on PDGF-BB-induced human PASMC proliferation through blockade of PDGFbeta-p38MAPK pathway. Biosci. Rep. 2016, 36, e00374. [Google Scholar] [CrossRef] [Green Version]
- Ritchie, M.E.; Phipson, B.; Wu, D.I.; Hu, Y.; Law, C.W.; Shi, W.; Smyth, G.K. Limma powers differential expression analyses for RNA-sequencing and microarray studies. Nucleic Acids Res. 2015, 43, e47. [Google Scholar] [CrossRef]
- Hänzelmann, S.; Castelo, R.; Guinney, J. GSVA: Gene set variation analysis for microarray and RNA-seq data. BMC Bioinform. 2013, 14, 7. [Google Scholar] [CrossRef] [Green Version]
- Langfelder, P.; Horvath, S. WGCNA: An R package for weighted correlation network analysis. BMC Bioinform. 2008, 9, 559. [Google Scholar] [CrossRef] [Green Version]







| Symble | Gene Name | logFC | Adj. p. Value | Symble | Gene Name | logFC | Adj. p. Value |
|---|---|---|---|---|---|---|---|
| CCNA2 | cyclin A2 | 0.90 | 0.044 | TOP2A | DNA topoisomerase II alpha | 0.98 | 0.066 |
| BUB1B | BUB1 mitotic checkpoint serine/threonine kinase B | 0.97 | 0.055 | RRM2 | ribonucleotide reductase regulatory subunit M2 | 0.76 | 0.108 |
| DLGAP5 | DLG associated protein 5 | 1.52 | 0.004 | KIF20A | kinesin family member 20A | 1.50 | 0.002 |
| KIF11 | kinesin family member 11 | 1.02 | 0.008 | CCNB2 | cyclin B2 | 1.02 | 0.054 |
| TPX2 | TPX2 microtubule nucleation factor | 0.65 | 0.107 | KIF23 | kinesin family member 23 | 0.87 | 0.010 |
| Database | ID | Type | Sex | Age | Database | ID | Type | Sex | Age |
|---|---|---|---|---|---|---|---|---|---|
| GSE144274 | PA1217 | Control | Male | 45 | GSE168905 | GSM5172154 | Control | Female | 57 |
| GSE144274 | PA1189 | Control | Female | 17 | GSE168905 | GSM5172155 | Control | Male | 1 |
| GSE144274 | CHPT1 | Control | Male | 27 | GSE168905 | GSM5172156 | Control | Male | 24 |
| GSE144274 | CHLONZA | Control | Male | 51 | GSE168905 | GSM5172157 | Control | Male | 45 |
| GSE144274 | IPAH4 | IPAH | Female | 56 | GSE168905 | GSM5172158 | Control | Male | 46 |
| GSE144274 | IPAH1028 | IPAH | Female | 32 | GSE168905 | GSM5172164 | IPAH | Female | 11 |
| GSE144274 | IPAH908 | IPAH | Male | 41 | GSE168905 | GSM5172165 | IPAH | Female | 16 |
| GSE144274 | IPAHCC014 | IPAH | Male | 45 | GSE168905 | GSM5172166 | IPAH | Female | 39 |
| GSE168905 | GSM5172150 | Control | Female | 33 | GSE168905 | GSM5172167 | IPAH | Female | 56 |
| GSE168905 | GSM5172151 | Control | Female | 36 | GSE168905 | GSM5172168 | IPAH | Male | 25 |
| GSE168905 | GSM5172152 | Control | Female | 43 | GSE168905 | GSM5172169 | IPAH | Male | 40 |
| GSE168905 | GSM5172153 | Control | Female | 46 | GSE168905 | GSM5172170 | IPAH | Male | 53 |
Publisher’s Note: MDPI stays neutral with regard to jurisdictional claims in published maps and institutional affiliations. |
© 2022 by the authors. Licensee MDPI, Basel, Switzerland. This article is an open access article distributed under the terms and conditions of the Creative Commons Attribution (CC BY) license (https://creativecommons.org/licenses/by/4.0/).
Share and Cite
Wu, Z.; Zhou, G.; Wang, H.; Yao, P. Inhibition of KIF23 Alleviates IPAH by Targeting Pyroptosis and Proliferation of PASMCs. Int. J. Mol. Sci. 2022, 23, 4436. https://doi.org/10.3390/ijms23084436
Wu Z, Zhou G, Wang H, Yao P. Inhibition of KIF23 Alleviates IPAH by Targeting Pyroptosis and Proliferation of PASMCs. International Journal of Molecular Sciences. 2022; 23(8):4436. https://doi.org/10.3390/ijms23084436
Chicago/Turabian StyleWu, Zeang, Guangyuan Zhou, Haixia Wang, and Ping Yao. 2022. "Inhibition of KIF23 Alleviates IPAH by Targeting Pyroptosis and Proliferation of PASMCs" International Journal of Molecular Sciences 23, no. 8: 4436. https://doi.org/10.3390/ijms23084436
APA StyleWu, Z., Zhou, G., Wang, H., & Yao, P. (2022). Inhibition of KIF23 Alleviates IPAH by Targeting Pyroptosis and Proliferation of PASMCs. International Journal of Molecular Sciences, 23(8), 4436. https://doi.org/10.3390/ijms23084436

