Evaluating the Sub-Acute Toxicity of Formaldehyde Fumes in an In Vitro Human Airway Epithelial Tissue Model
Abstract
:1. Introduction
2. Results
2.1. Validation of the Spiking System
2.2. Cytotoxicity of FA Fumes
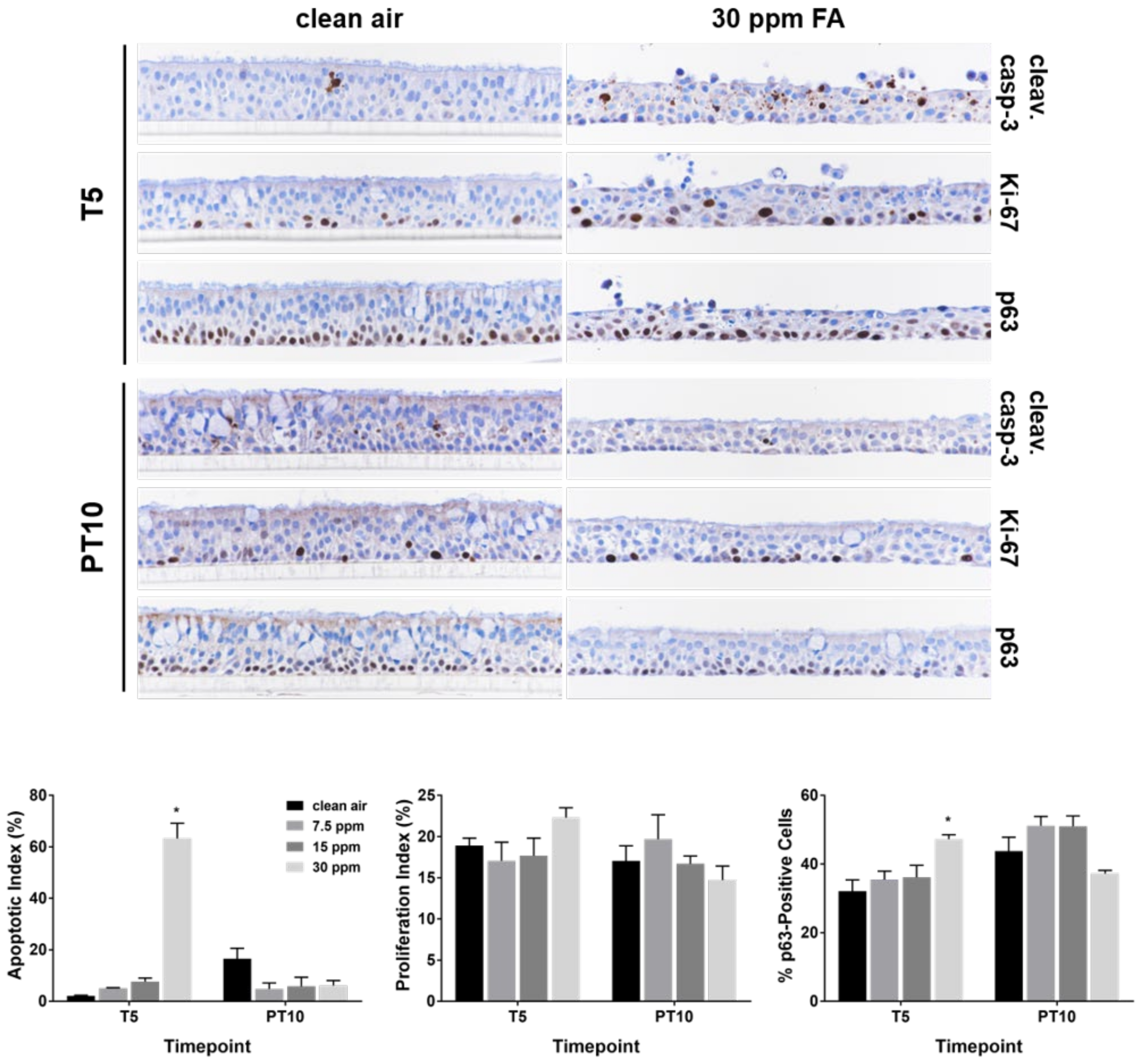
2.3. Effects of FA Fumes on Apoptosis and Proliferation
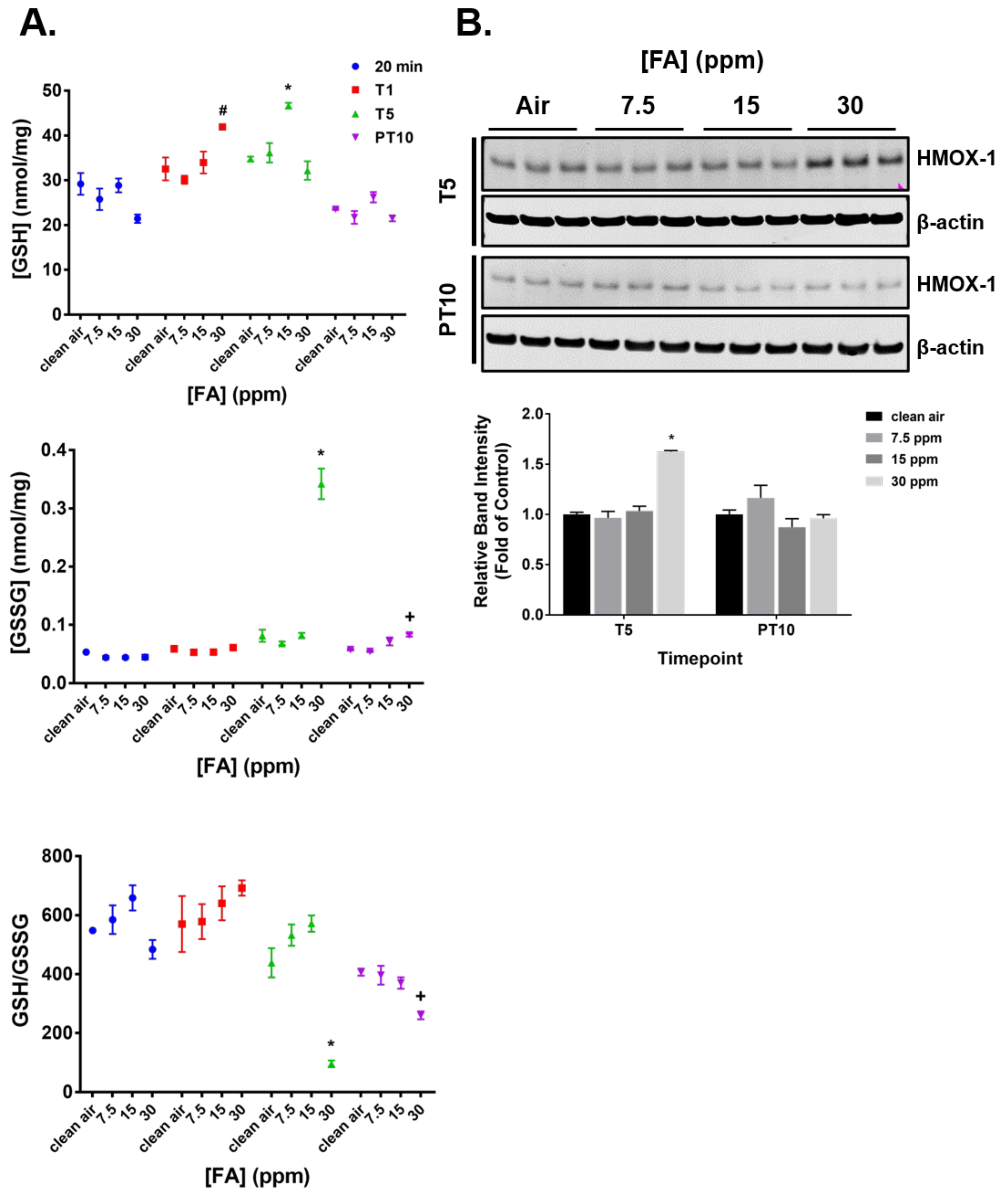
2.4. Induction of Oxidative Stress by FA Fumes
2.5. Modulation of Ciliary Function and Structure by FA Fumes
2.6. Regulation of Mucin Homeostasis by FA Fumes
2.7. Downregulation of DNA Repair Enzymes by FA Fumes
2.8. Modulation of Inflammatory Molecules by FA
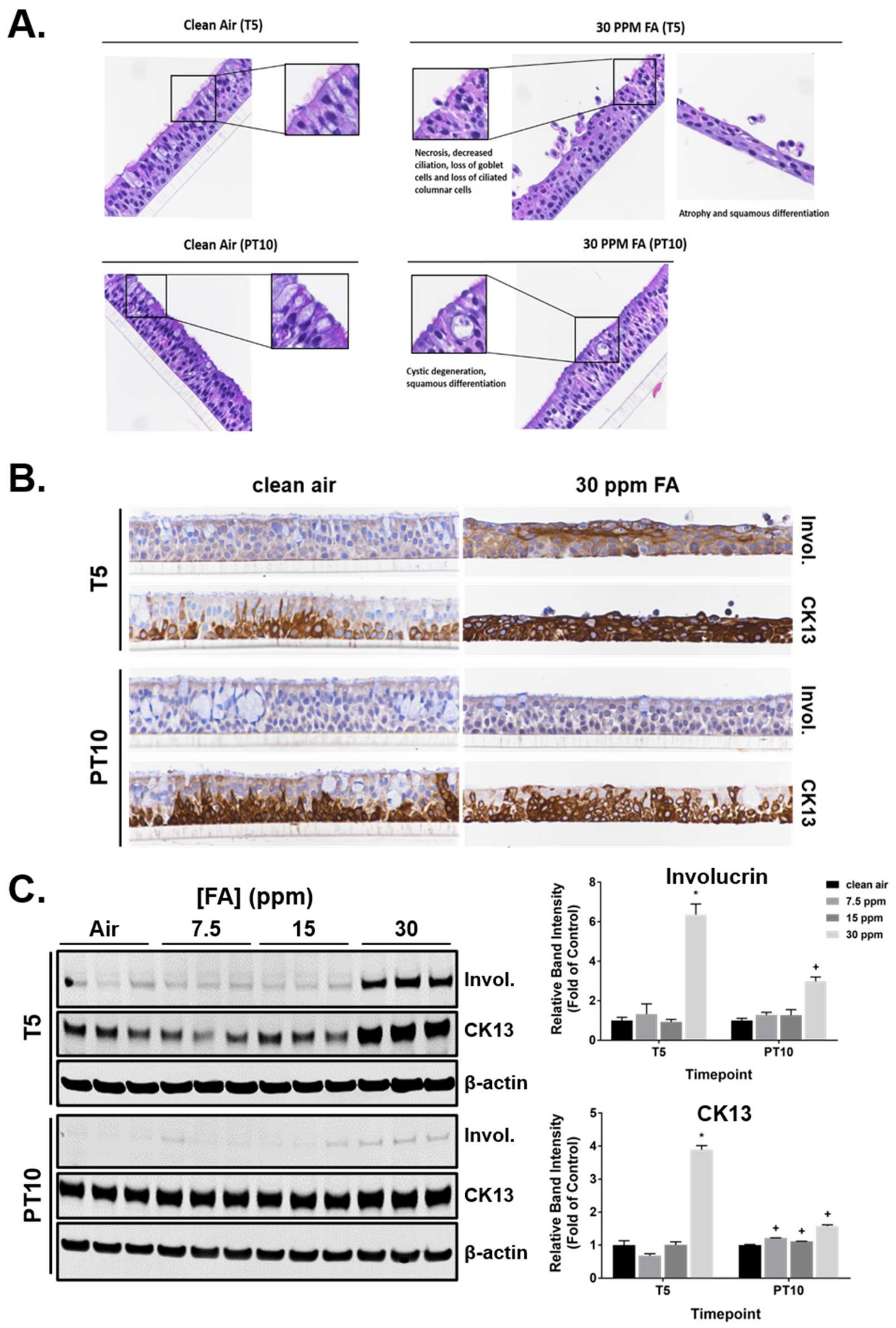
2.9. Morphological Changes Induced by FA
2.10. Effect of FA Fumes on Alcohol/Aldehyde Metabolic Enzymes
3. Discussion
4. Materials and Methods
4.1. Fume Generation and Exposure
4.2. Quantification of FA Using an HPLC-PDA Method
4.3. Human ALI Airway Tissue Model
4.4. LDH Activity Assay
4.5. MTS Cell Viability Assay
4.6. Histology and IHC
4.7. TEER
4.8. Intracellular Reduced (GSH) and Oxidized Glutathione (GSSG) Levels
4.9. Immunoblotting
4.10. Cilia Beating Frequency (CBF)
4.11. Mucin ELISA
4.12. Secretion of Cytokines and Matrix Metalloproteinases (MMPs)
4.13. Statistical Analysis
Supplementary Materials
Author Contributions
Funding
Institutional Review Board Statement
Informed Consent Statement
Data Availability Statement
Conflicts of Interest
Disclaimer
References
- LeMessurier, K.S.; Tiwary, M.; Morin, N.P.; Samarasinghe, A.E. Respiratory barrier as a safeguard and regulator of defense against influenza A virus and Streptococcus pneumoniae. Front. Immunol. 2020, 11, 3. [Google Scholar] [CrossRef] [Green Version]
- Shanks, N.; Greek, R.; Greek, J. Are animal models predictive for humans? Philos. Ethics Hum. Med. 2009, 4, 2. [Google Scholar] [CrossRef] [Green Version]
- Costa, D.L. Alternative test methods in inhalation toxicology: Challenges and opportunities. Exp. Toxicol. Pathol. 2008, 60, 105–109. [Google Scholar] [CrossRef]
- Wang, Y.; Wu, Q.; Muskhelishvili, L.; Davis, K.; Bryant, M.; Cao, X. Assessing the respiratory toxicity of dihydroxyacetone using an in vitro human airway epithelial tissue model. Toxicol. In Vitr. 2019, 59, 78–86. [Google Scholar] [CrossRef]
- Wang, Y.; Zhou, J.; Wu, Q.; Wynne, R.A.; Bryant, M.; Cao, X. Integrating respiratory toxicity and genotoxicity endpoints in an in vitro model of human origin for assessing hazard to styrene exposure. In Proceedings of the 50th Annual Meeting of the Environmental-Mutagenesis-and-Genomics-Society (EMGS) on Environmental Mutagenesis and Genomics—The Next Fifty Years, Washington, DC, USA, 19–23 September 2019. [Google Scholar]
- Wang, Y.; Wu, Q.; Muskhelishvili, L.; Davis, K.; Wynne, R.; Trypathi, P.; Bryant, M.S.; Rua, D.; Cao, X. Toxicity of prtho-phthalaldehyde aerosols in a human in vitro airway tissue model. Chem. Res. Toxicol. 2021, 34, 754–766. [Google Scholar] [CrossRef]
- Burgos-Barragan, G.; Wit, N.; Meiser, J.; Dingler, F.A.; Pietzke, M.; Mulderrig, L.; Pontel, L.B.; Rosado, I.V.; Brewer, T.F.; Cordell, R.L.; et al. Mammals divert endogenous genotoxic formaldehyde into one-carbon metabolism. Nature 2017, 548, 549. [Google Scholar] [CrossRef] [Green Version]
- Guicherit, R.; Schulting, F.L. The occurrence of organic chemicals in the atmosphere of The Netherlands. Sci. Total Environ. 1985, 43, 193–219. [Google Scholar] [CrossRef]
- Smedley, J. Is formaldehyde an important cause of allergic respiratory disease? Clin. Exp. Allergy 1996, 26, 247–249. [Google Scholar] [CrossRef]
- Spengler, J.; Sexton, K. Indoor air pollution: A public health perspective. Science 1983, 221, 9–17. [Google Scholar] [CrossRef]
- Perera, F.; Petito, C. Formaldehyde: A question of cancer policy? Science 1982, 216, 1285–1291. [Google Scholar] [CrossRef]
- Shangina, O.; Brennan, P.; Szeszenia-Dabrowska, N.; Mates, D.; Fabiánová, E.; Fletcher, T.; T’Mannetje, A.; Boffetta, P.; Zaridze, D. Occupational Exposure and Laryngeal and Hypopharyngeal Cancer Risk in Central and Eastern Europe. Am. J. Epidemiol. 2006, 164, 367–375. [Google Scholar] [CrossRef] [Green Version]
- Hauptmann, M.; Lubin, J.H.; Stewart, P.A.; Hayes, R.B.; Blair, A. Mortality from Solid Cancers among Workers in Formaldehyde Industries. Am. J. Epidemiol. 2004, 159, 1117–1130. [Google Scholar] [CrossRef] [Green Version]
- Beane Freeman, L.E.; Blair, A.; Lubin, J.H.; Stewart, P.A.; Hayes, R.B.; Hoover, R.N.; Hauptmann, M. Mortality From Lymphohematopoietic Malignancies Among Workers in Formaldehyde Industries: The National Cancer Institute Cohort. J. Natl. Cancer Inst. 2009, 101, 751–761. [Google Scholar] [CrossRef] [Green Version]
- Agency for Toxic Substances and Disease Registry (ATSDR). Toxicological Profile for Formaldehye; US Public Health Service: Atlanta, GA, USA, 1999. Available online: http://www.atsdr.cdc.gov/toxprofiles/tp111.pdf (accessed on 7 February 2022).
- Fujimaki, H.; Kurokawa, Y.; Kunugita, N.; Kikuchi, M.; Sato, F.; Arashidani, K. Differential immunogenic and neurogenic inflammatory responses in an allergic mouse model exposed to low levels of formaldehyde. Toxicology 2004, 197, 1–13. [Google Scholar] [CrossRef]
- Kulle, T.J. Acute Odor and Irritation Response in Healthy Nonsmokers with Formaldehyde Exposure. Inhal. Toxicol. 1993, 5, 323–332. [Google Scholar] [CrossRef]
- Lang, I.; Bruckner, T.; Triebig, G. Formaldehyde and chemosensory irritation in humans: A controlled human exposure study. Regul. Toxicol. Pharm. 2008, 50, 23–36. [Google Scholar] [CrossRef]
- Witek, T.J., Jr.; Schachter, E.N.; Tosun, T.; Beck, G.J.; Leaderer, B.P. An evaluation of respiratory effects following exposure to 2.0 ppm formaldehyde in asthmatics: Lung function, symptoms, and airway reactivity. Arch. Environ. Health 1987, 42, 230–237. [Google Scholar]
- Yang, X.; Zhang, Y.P.; Chen, D.; Chen, W.G.; Wang, R. Eye irritation caused by formaldehyde as an indoor air pollution—A controlled human exposure experiment. Biomed. Environ. Sci. 2001, 14, 229–236. [Google Scholar]
- Herbert, F.A.; Hessel, P.A.; Melenka, L.S.; Yoshida, K.; Nakaza, M. Respiratory Consequences of Exposure to Wood Dust and Formaldehyde of Workers Manufacturing Oriented Strand Board. Arch. Environ. Health Int. J. 1994, 49, 465–470. [Google Scholar] [CrossRef]
- Degorce-Hecquet, I.; Gacouin, J.C.; Sauvaget, J. Occupational asthma caused by formalin in a hospital milieu. Apropos of 3 cases. Rev. Pneumol. Clin. 1987, 43, 91–94. [Google Scholar]
- Hendrick, D.J.; Lane, D.J. Occupational formalin asthma. Braz. J. Ind. Med. 1977, 34, 11–18. [Google Scholar] [CrossRef] [Green Version]
- Ballarin, C.; Sarto, F.; Giacomelli, L.; Bartolucci, G.B.; Clonfero, E. Micronucleated cells in nasal mucosa of formaldehyde-exposed workers. Mut. Res. 1992, 280, 1–7. [Google Scholar] [CrossRef]
- Taskinen, H.; Kyyronen, P.; Hemminki, K.; Hoikkala, M.; Lajunen, K.; Lindbohm, M.L. Laboratory work and pregnancy outcome. J. Occup. Med. 1994, 36, 311–319. [Google Scholar] [CrossRef]
- IARC (International Agency for Research on Cancer). Formaldehyde, 2-Butoxyethanol and 1-Tert-Butoxypropanol-2-ol. IARC Monographs on the Evaluation of Carcinogenic Risks to Humans; World Health Organization: Lyon, France, 2006; Volume 88, pp. 39–325. [Google Scholar]
- National Toxicology Program. 15th Report on Carcinogens. 2021. Available online: https://ntp.niehs.nih.gov/go/roc15 (accessed on 7 February 2022).
- Jung, W.W.; Kim, E.M.; Lee, E.H.; Yung, H.J.; Ju, H.R.; Jeong, M.J.; Hwang, K.W.; Sul, D.; Kang, H.S. Formaldehyde exposure induces airway inflammation by increasing eosinophil infiltrations through the regulation of reactive oxyhen species productions. Environ. Toxicol. Pharm. 2007, 24, 174–182. [Google Scholar] [CrossRef]
- Sul, D.; Kim, H.; Oh, E.; Phark, S.; Cho, E.; Choi, S.; Kang, H.S.; Kim, E.M.; Hwang, K.W.; Jung, W.W. Gene expression profiling in lung tissues from rats exposed to formaldehyde. Arch. Toxicol. 2007, 81, 589–597. [Google Scholar] [CrossRef]
- Lima, L.F.; Murta, G.L.; Bandeira, A.C.; Nardeli, C.R.; Lima, W.G.; Bezerra, F.S. Short-term exposure to formaldehyde promotes oxidative damage and inflammation in the trachea and diaphragm muscle of adult rats. Ann. Anant. 2015, 202, 45–51. [Google Scholar] [CrossRef]
- Kawanishi, M.; Matsuda, T.; Yagi, T. Genotoxicity of formaldehyde: Molecular basis of DNA damage and mutation. Front. Environ. Sci. 2014, 2, 36. [Google Scholar] [CrossRef] [Green Version]
- Ren, X.; Ji, Z.; McHale, C.M.; Yuh, J.; Bersonda, J.; Tang, M.; Smith, M.T.; Zhang, L. The impact of FANCD2 deficiency on formaldehyde-induced toxicity in human lymphoblastoid cell lines. Arch. Toxicol. 2012, 87, 187–196. [Google Scholar] [CrossRef]
- Cao, X.; Coyle, J.P.; Xiong, R.; Wang, Y.; Heflich, R.H.; Ren, B.; Gwinn, W.M.; Hayden, P.; Rojanasakul, L. Human air-liquid-interface organotypic airway tissue models derived from primary tracheobronchial epithelial cells—Overview and perspective. Vitr. Cell Dev. Biol. Anim. 2021, 57, 104–132. [Google Scholar] [CrossRef]
- Xiong, R.; Wu, Q.; Muskhelishvili, L.; Davis, K.; Shemansky, J.M.; Bryant, M.; Rosenfeldt, H.; Healy, S.M.; Cao, X. Evaluating mode of action of acrolein toxicity in an in vitro human airway tissue model. Toxicol. Sci. 2018, 166, 451–464. [Google Scholar] [CrossRef]
- Xiong, R.; Wu, Q.; Trbojevich, R.; Muskhelishvili, L.; Davis, K.; Bryant, M.; Richter, R.; Cao, X. Disease-related responses induced by cadmium in an in vitro human airway tissue model. Toxicol. Lett. 2019, 303, 16–27. [Google Scholar] [CrossRef] [PubMed]
- Choi, A.M.; Alam, J. Heme oxygenase-1: Function, regulation, and implication of a novel stress-inducible protein in oxidant-induced lung injury. Am. J. Respir. Cell Mol. Biol. 1996, 15, 9–19. [Google Scholar] [CrossRef] [PubMed]
- Grafstrom, R.C.; Fornace, A.J., Jr.; Autrup, H.; Lechner, J.F.; Harris, C.C. Formaldehyd damage to DNA and inhibition of DNA repair in human bronchial cells. Science 1983, 220, 216–218. [Google Scholar] [CrossRef] [PubMed]
- Grafstrom, R.C.; Fornace, A.J., Jr.; Harris, C.C. Repair of DNA damage caused by formaldehyde in human cells. Cancer Res. 1984, 44, 4323–4327. [Google Scholar]
- Fan, C.H.; Liu, W.L.; Cao, H.; Wen, C.; Chen, L.; Jiang, G. O6-methylguanine DNA methyltransferase as a promising target for the treatment of temozolomide-resistant gliomas. Cell Death Dis. 2013, 4, e876. [Google Scholar] [CrossRef] [Green Version]
- Nepal, M.; Che, R.; Ma, C.; Zhang, J.; Fei, P. FANCD2 and DNA Damage. Int. J. Mol. Sci. 2017, 18, 1804. [Google Scholar] [CrossRef]
- Pfuhler, S.; Pirow, R.; Downs, T.R.; Haase, A.; Hewitt, N.; Luch Am Merkel, M.; Petrick, C.; Said, A.; Schäfer-Korting, M.; Reisinger, K. Validation of the 3D reconstructed human skin comet assay, an animal-free alternative for following-up positive results from standard in vitro genotoxicity assay. Mutagenesis 2021, 36, 19–35. [Google Scholar] [CrossRef] [Green Version]
- Gray, A.C.; McLeod, J.D.; Clothier, R.H. A review of in vitro modelling approaches to the identification and modulation of squamous metaplasia in the human tracheobronchial epithelium. Altern. Lab. Anim. 2007, 35, 493–504. [Google Scholar] [CrossRef]
- Rigden, H.M.; Alias, A.; Havelock, T.; O’Donnell, R.; Djukanovic, R.; Davies, D.E.; Wilson, S.J. Squamous Metaplasia Is Increased in the Bronchial Epithelium of Smokers with Chronic Obstructive Pulmonary Disease. PLoS ONE 2016, 11, e0156009. [Google Scholar] [CrossRef]
- Brandwein, D.H.; Bettmann, F.A.; DeLorme, M.P.; Eveland, A.T.; Milchak, L.M. Comparison of Vapor and Liquid Phase Acrolein Exposures to Air Liquid Interface (ALI) Cell Cultures. In Proceedings of the Annual Meeting Abstract Supplement, Society of Toxicology, Virtual Meeting, 15–19 March 2020. [Google Scholar]
- Matsuoka, T.; Takaki, A.; Ohtaki, H.; Shioda, S. Early changes to oxidative stress levels following exposure to formaldehyde in ICR mice. J. Toxicol. Sci. 2010, 35, 721–730. [Google Scholar] [CrossRef] [Green Version]
- Murta, G.L.; Campos, K.K.; Bandeira, A.C.; Diniz, M.F.; Costa Gde, P.; Costa, D.C.; Talvani, A.; Lima, W.G.; Bezerra, F.S. Oxidative effects on lung inflammatory response in rats exposed to different concentrations of formaldehyde. Environ. Pollut. 2016, 211, 206–213. [Google Scholar] [CrossRef]
- Gao, W.; Li, L.; Wang, Y.; Zhang, S.; Adcock, I.M.; Barnes, P.J.; Huang, M.; Yao, X. Bronchial epithelial cells: The key effector cells in the pathogenesis of chronic obstructive pulmonary disease? Respirology 2015, 20, 722–729. [Google Scholar] [CrossRef] [PubMed]
- Teng, S.; Beard, K.; Pourahmad, J.; Moridani, M.; Easson, E.; Poon, R.; O’Brien, P.J. The formaldehyde metabolic detoxification enzyme systems and molecular cytotoxic mechanism in isolated rat hepatocytes. Chem. Biol. Interact. 2001, 130–132, 285–296. [Google Scholar] [CrossRef]
- Fedorova, M.; Bollineni, R.C.; Hoffmann, R. Protein carbonylation as a major hallmark of oxidative damage: Update of analytical strategies. Mass Spectrom. Rev. 2014, 33, 79–97. [Google Scholar] [CrossRef] [PubMed]
- MacAllister, S.L.; Choi, J.; Dedina, L.; O’Brien, P.J. Metabolic mechanisms of methanol/formaldehyde in isolated rat hepatocytes: Carbonyl-metabolizing enzymes versus oxidative stress. Chem. Biol. Interact. 2011, 191, 308–314. [Google Scholar] [CrossRef] [PubMed]
- Tilley, A.E.; Walters, M.S.; Shaykhiev, R.; Crystal, R.G. Cilia dysfunction in lung disease. Annu. Rev. Physiol. 2015, 77, 379–406. [Google Scholar] [CrossRef] [Green Version]
- Morgan, K.T.; Gross, E.A.; Patterson, D.L. Distribution, progression, and recovery of acute formaldehyde-induced inhibition of nasal mucociliary function in F-344 rats. Toxicol. Appl. Pharm. 1986, 86, 448–456. [Google Scholar] [CrossRef]
- Flo-Neyret, C.; Lorenzi-Filho, G.; Macchione, M.; Garcia, M.L.; Saldiva, P.H. Effects of formaldehyde on the frog’s mucociliary epithelium as a surrogate to evaluate air pollution effects on the respiratory epithelium. Braz. J. Med. Biol. Res. 2001, 34, 639–643. [Google Scholar] [CrossRef] [Green Version]
- Hastie, A.T.; Patrick, H.; Fish, J.E. Inhibition and recovery of mammalian respiratory ciliary function after formaldehyde exposure. Toxicol. Appl. Pharm. 1990, 102, 282–291. [Google Scholar] [CrossRef]
- Barnes, P.J. The cytokine network in chronic obstructive pulmonary disease. Am. J. Respir. Cell Mol. Biol. 2009, 41, 631–638. [Google Scholar] [CrossRef]
- Herfs, M.; Hubert, P.; Poirrier, A.-L.; Vandevenne, P.; Renoux, V.; Habraken, Y.; Cataldo, D.; Boniver, J.; Delvenne, P. Proinflammatory cytokines induce bronchial hyperplasia and squamous metaplasia in smokers. Am. J. Respir. Cell Mol. Biol. 2012, 47, 67–79. [Google Scholar] [CrossRef] [PubMed]
- Atamas, S.P.; Chapoval, S.P.; Keegan, A.D. Cytokines in chronic respiratory diseases. F1000 Biol. Rep. 2013, 5, 3. [Google Scholar] [CrossRef] [PubMed] [Green Version]
- Rager, J.E.; Smeester, L.; Jaspers, I.; Sexton, K.G.; Fry, R.C. Epigenetic changes induced by air toxics: Formaldehyde exposure alters miRNA expression profiles in human lung cells. Environ. Health Perspect. 2011, 119, 494–500. [Google Scholar] [CrossRef] [PubMed]
- Leal, M.P.; Brochetti, R.A.; Ignácio, A.; Câmara, N.O.S.; Palma, R.; de Oliveira, L.V.F.; Silva, D.D.F.T.D.; Lino-Dos-Santos-Franco, A. Effects of formaldehyde exposure on the development of pulmonary fibrosis induced by bleomycin in mice. Toxicol. Rep. 2018, 5, 512–520. [Google Scholar] [CrossRef]
- Oztan, O.; Tutkun, L.; Turksoy, V.A.; Deniz, S.; Dip, A.; Iritas, S.B.; Eravci, D.B.; Alaguney, M.E. The relationship between impaired lung functions and cytokine levels in formaldehyde exposure. Arch. Environ. Occup. Health 2021, 76, 248–254. [Google Scholar] [CrossRef]
- Aydin, S.; Canpinar, H.; Undeger, U.; Guc, D.; Colakoglu, M.; Kars, A.; Basaran, N. Assessment of immunotoxicity and genotoxicity in workers exposed to low concentrations of formaldehyde. Arch. Toxicol. 2013, 87, 145–153. [Google Scholar] [CrossRef]
- Morgan, K.T. A brief review of formaldehyde carcinogenesis in relation to rat nasal pathology and human health risk assessment. Toxicol. Pathol. 1997, 25, 291–307. [Google Scholar] [CrossRef]
- Olsen, J.H.; Asnaes, S. Formaldehyde and the risk of squamous cell carcinoma of the sinonasal cavities. Braz. J. Ind. Med. 1986, 43, 769–774. [Google Scholar] [CrossRef] [Green Version]
- Nielsen, G.D.; Larsen, S.T.; Wolkoff, P. Recent trend in risk assessment of formaldehyde exposures from indoor air. Arch. Toxicol. 2013, 87, 73–98. [Google Scholar] [CrossRef] [Green Version]
- Chou, S.C.; Azuma, Y.; Varia, M.A.; Raleigh, J.A. Evidence that involucrin, a marker for differentiation, is oxygen regulated in human squamous cell carcinomas. Br. J. Cancer 2004, 90, 728–735. [Google Scholar] [CrossRef]
- Fukumoto, S.I.; Yamauchi, N.; Moriguchi, H.; Hippo, Y.; Watanabe, A.; Shibahara, J.; Taniguchi, H.; Ishikawa, S.; Ito, H.; Yamamoto, S.; et al. Overexpression of the aldo-keto reductase family protein AKR1B10 is highly correlated with smoker’s non-small cell lung carcinomas. Clin. Cancer Res. 2005, 11, 1776–1785. [Google Scholar] [CrossRef] [PubMed] [Green Version]
- Kerns, W.D.; Pavkov, K.L.; Donofrio, D.J.; Gralla, E.J.; Swenberg, J.A. Carcinogenicity of formaldehyde in rats and mice after long-term inhalation exposure. Cancer Res. 1983, 43, 4382–4392. [Google Scholar] [PubMed]
- Cao, X.; Muskhelishvili, L.; Latendresse, J.; Richter, P.; Heflich, R.H. Evaluating the Toxicity of Cigarette Whole Smoke Solutions in an Air-Liquid-Interface Human In Vitro Airway Tissue Model. Toxicol. Sci. 2017, 156, 14–24. [Google Scholar] [CrossRef] [PubMed]









| T1 | T5 | PT10 | ||||||||||
|---|---|---|---|---|---|---|---|---|---|---|---|---|
| Analytes (pg/mL) | Clean Air | 7.5 ppm | 15 ppm | 30 ppm | Clean Air | 7.5 ppm | 15 ppm | 30 ppm | Clean Air | 7.5 ppm | 15 ppm | 30 ppm |
| IL-1β | 0.65 (0.01) | 0.63 (0.03) | 0.63 (0.04) | 0.54 (0.00) | 0.20 (0.02) | 0.24 (0.03) | 0.20 (0.05) | 0.35 * (0.03) | 0.18 (0.01) | 0.27 (0.03) | 0.20 (0.05) | 0.34 * (0.01) |
| IL-1RA | 90.60 (0.34) | 81.54 (8.03) | 152.53 (17.07) | 502.69 * (42.02) | 121.14 (4.15) | 108.72 (11.02) | 178.33 (13.83) | 1955.10 * (74.15) | 443.82 (34.87) | 504.32 (30.97) | 544.21 (48.79) | 1110.34 * (101.60) |
| IL-2 | 7.83 (0.43) | 7.97 (0.38) | 8.05 (0.21) | 7.33 (0.40) | 1.97 (0.16) | 2.37 (0.13) | 2.09 (0.35) | 4.00 * (0.24) | 6.22 (0.65) | 6.09 (0.00) | 6.09 (0.36) | 7.61 (0.76) |
| IL-8 | 6951.04 (52.65) | 9657.0 (478.00) | 5639.09 (106.83) | 18,580.22 * (1710.48) | 9714.56 (610.62) | 10,345.46 (283.79) | 7285.13 (347.27) | 27,535.83 * (3104.71) | 18,672.19 (761.49) | 15,104.70 (1594.71) | 20,777.15 (3833.76) | 121,615.77 (687.36) |
| TNF-α | 110.91 (7.59) | 116.34 (3.95) | 85.61 * (1.49) | 109.71 (3.76) | 95.19 (4.37) | 94.58 (3.03) | 63.90 * (1.29) | 204.11 * (9.53) | 178.80 (2.37) | 139.51 (10.25) | 164.94 (33.25) | 139.58 (4.50) |
| IFN-γ | 3.76 (0.12) | 3.76 (0.12) | 5.94 (0.74) | 14.84 * (1.66) | 3.94 (0.39) | 2.80 (0.10) | 5.05 (0.65) | 47.51 * (2.60) | 13.37 (1.27) | 15.33 (1.24) | 16.55 (0.88) | 28.64 * (2.55) |
| GM-SCF | 9.64 (0.58) | 10.59 (0.53 | 8.41 (0.72) | 7.10 * (0.48) | 11.32 (0.67) | 11.24 (0.50) | 7.57 * (0.62) | 6.92 * (0.98) | 19.94 (0.37) | 12.23 (1.83) | 17.58 (3.64) | 11.96 (0.61) |
| MCP-1 | 49.76 (9.04) | 37.91 (3.11) | 46.31 (4.98) | 40.64 (3.41) | 64.90 (13.81) | 40.41 (3.55) | 40.21 (3.18) | 19.69 * (2.22) | 92.11 (4.01) | 124.61 (22.96) | 93.59 (22.33) | 81.31 (7.93) |
| MMP-1 | 35.00 (2.31) | 34.17 (0.83) | 30.83 (0.60) | 32.67 (0.33) | 36.75 (1.03) | 33.75 * (0.25) | 30.25 * (0.48) | 24.25 * (1.03) | 43.33 (1.20) | 42.33 (2.19) | 45.83 (3.94) | 37.67 (1.77) |
| MMP-3 | 28.00 (1.00) | 27.67 (0.33) | 24.67 * (0.66) | 27.00 (0.58) | 29.75 (0.75) | 26.75 (0.25) | 24.00 * (0.41) | 18.50 * (1.33) | 36.00 (0.58) | 35.67 (1.85) | 35.67 (1.85) | 31.17 (1.74) |
| MMP-7 | 8033.83 (1230.46) | 6607.83 (554.30) | 2111.83 * (266.46) | 3945.50 * (205.05) | 9820.13 (1190.18) | 7314.63 (431.24) | 2605.25 * (149.81) | 2919.25 * (551.42) | 12,142.33 (416.75) | 10,102.17 (2002.97) | 10,726.67 (2870.16) | 7788.00 (2214.15) |
| MMP-10 | 15,951.17 (139.48) | 15,574.17 (337.10) | 15,521.83 (65.21) | 15,890.33 (131.23) | 15,667.25 (116.16) | 15,432.75 (268.67) | 15,217.6 (158.37) | 9704.00 * (794.19) | 16,185.83 (30.51) | 15,935.00 (238.98) | 16,357.00 (121.24) | 15,744.00 (150.73) |
| MMP-12 | 143.00 (21.79) | 88.00 * (2.08) | 56.33 * (2.73) | 73.17 * (4.87) | 209.75 (28.96) | 111.50 * (8.86) | 78.00 * (6.48) | 84.00 * (8.24) | 245.67 (16.75) | 297.67 (47.69) | 208.67 (31.38) | 187.83 (21.90) |
| MMP-13 | 5012.50 (216.88) | 5163.00 (69.11) | 4860.83 (43.80) | 5664.17 * (99.18) | 5182.38 (160.17) | 4764.50 (89.45) | 4563.25 (80.21) | 3755.00 * (274.16) | 6529.67 (152.84) | 6969.33 (237.39) | 6805.33 (179.84) | 6330.50 (105.86) |
| T5 | PT10 | |||||||
|---|---|---|---|---|---|---|---|---|
| Microscopic Findings | Clean Air | 7.5 ppm | 15 ppm | 30 ppm | Clean Air | 7.5 ppm | 15 ppm | 30 ppm |
| Apoptosis | 3/3 (1.0) [100%] | 3/3 (1.0) [100%] | 3/3 (1.0) [100%] | 3/3 (3.0) [100%] | 3/3 (1.0) [100%] | 3/3 (1.0) [100%] | 3/3 (1.0) [100%] | 3/3 (1.0) [100%] |
| Atrophy | 0/3 (0.0) [0%] | 0/3 (0.0) [0%] | 0/3 (0.0) [0%] | 3/3 (2.7) [100%] | 2/3 (1.0) [67%] | 2/3 (1.0) [67%] | 3/3 (1.0) [100%] | 2/3 (1.0) [67%] |
| Ciliation, decreased | 0/3 N/A [0%] | 0/3 N/A [0%] | 1/3 N/A [33%] | 3/3 N/A [100%] | 2/3 NA [67%] | 2/3 NA [67%] | 3/3 NA [100%] | 3/3 NA [100%] |
| Depletion, goblet cells | 0/3 (0.0) [0%] | 0/3 (0.0) [0%] | 0/3 (0.0) [0%] | 3/3 (4.0) [100%] | 0/3 (0.0) [0%] | 0/3 (0.0) [0%] | 0/3 (0.0) [0%] | 3/3 (1.0) [100%] |
| Differentiation, squamous | 0/3 (0.0) [0%] | 0/3 (0.0) [0%] | 1/3 (1.0) [33%] | 3/3 (1.7) [100%] | 0/3 (0.0) [0%] | 0/3 (0.0) [0%] | 1/3 (1.0) [33%] | 1/3 (1.0) [33%] |
| necrosis | 0/3 (0.0) [0%] | 0/3 (0.0) [0%] | 0/3 (0.0) [0%] | 3/3 (1.3) [100%] | ||||
| Cyst, intraepithelial | 0/3 (0.0) [0%] | 0/3 (0.0) [0%] | 1/3 (1.0) [33%] | 2/3 (1.5) [67%] | ||||
Publisher’s Note: MDPI stays neutral with regard to jurisdictional claims in published maps and institutional affiliations. |
© 2022 by the authors. Licensee MDPI, Basel, Switzerland. This article is an open access article distributed under the terms and conditions of the Creative Commons Attribution (CC BY) license (https://creativecommons.org/licenses/by/4.0/).
Share and Cite
Ren, B.; Wu, Q.; Muskhelishvili, L.; Davis, K.; Wang, Y.; Rua, D.; Cao, X. Evaluating the Sub-Acute Toxicity of Formaldehyde Fumes in an In Vitro Human Airway Epithelial Tissue Model. Int. J. Mol. Sci. 2022, 23, 2593. https://doi.org/10.3390/ijms23052593
Ren B, Wu Q, Muskhelishvili L, Davis K, Wang Y, Rua D, Cao X. Evaluating the Sub-Acute Toxicity of Formaldehyde Fumes in an In Vitro Human Airway Epithelial Tissue Model. International Journal of Molecular Sciences. 2022; 23(5):2593. https://doi.org/10.3390/ijms23052593
Chicago/Turabian StyleRen, Baiping, Qiangen Wu, Levan Muskhelishvili, Kelly Davis, Yiying Wang, Diego Rua, and Xuefei Cao. 2022. "Evaluating the Sub-Acute Toxicity of Formaldehyde Fumes in an In Vitro Human Airway Epithelial Tissue Model" International Journal of Molecular Sciences 23, no. 5: 2593. https://doi.org/10.3390/ijms23052593
APA StyleRen, B., Wu, Q., Muskhelishvili, L., Davis, K., Wang, Y., Rua, D., & Cao, X. (2022). Evaluating the Sub-Acute Toxicity of Formaldehyde Fumes in an In Vitro Human Airway Epithelial Tissue Model. International Journal of Molecular Sciences, 23(5), 2593. https://doi.org/10.3390/ijms23052593

