Theophylline Extracted from Fu Brick Tea Affects the Metabolism of Preadipocytes and Body Fat in Mice as a Pancreatic Lipase Inhibitor
Abstract
:1. Introduction
2. Result
2.1. The Molecular Structure of FBT
2.2. Inhibitory Effect and Mechanism of FBT on Lipase
2.2.1. Effect of FBT on Lipase Activity
2.2.2. Fluorescence Quenching of FBT on Lipase
2.2.3. Molecular Simulation Docking
2.3. Effects of FBT on 3T3-L1 Preadipocytes
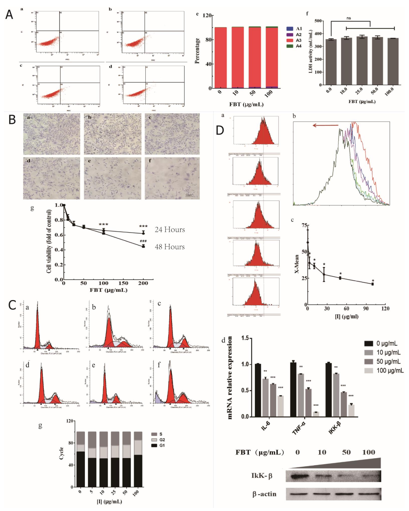
2.3.1. Effects of FBT on 3T3-L1 Preadipocyte Toxicology and Proliferation
2.3.2. Effects of FBT on the Cell Cycle of 3T3-L1 Preadipocytes
2.3.3. Effects of FBT on ROS Levels in 3T3-L1 Preadipocytes
2.3.4. Effects of FBT on 3T3-L1 Preadipocyte Lipid Production
2.3.5. Effects of FBT on the Expression of mRNAs Related to Differentiation and Lipid Production in Preadipocyte 3T3-L1 Cells
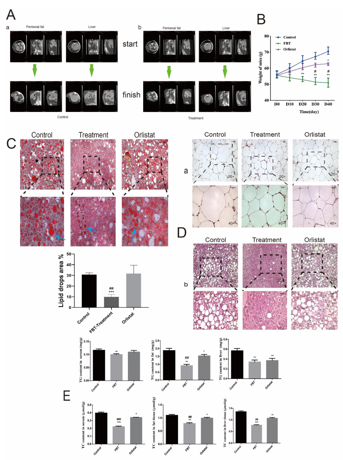
2.4. FBT Reducing Fat Based on an OB Mouse Obesity Model
2.4.1. Effect of FBT on the Accumulation of Lipid Droplets in Non-Alcoholic Fatty Liver
2.4.2. Effect of FBT Remission on Liver Fibrosis and Degree of Injury in Mice
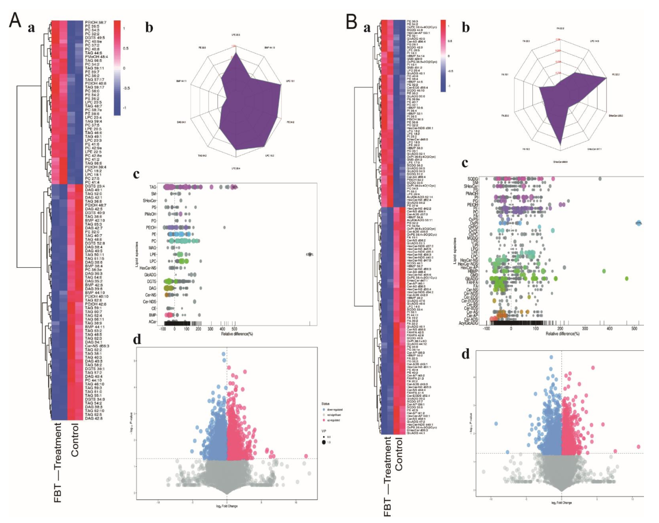
2.4.3. Effects of FBT on Lipid Metabolism in Non-Alcoholic Fatty Liver Tissue
3. Discussion
4. Materials and Methods
4.1. Materials and Sample Preparation
4.2. Extraction of Active Ingredients from Fu Brick Tea
4.3. Analysis of Inhibition Kinetics of FBT on Lipase and Molecular Simulation Docking
4.4. Cell Culture
4.4.1. Effects of FBT on the Proliferation of 3T3-L1 Preadipocytes
4.4.2. Determination of Intracellular TC/TG
4.4.3. Determination of Glucose Consumption and Adiponectin Production in 3T3-L1 Preadipocytes
4.4.4. Cell Cycle Analysis and Determination of ROS Production by Flow Cytometry
4.5. RNA Analysis
4.6. Animals
4.6.1. Preparation of Liver, Serum and White Fat Tissue Samples
4.6.2. Oil Red-O Staining
4.6.3. Staining of Liver and White Adipose Tissue
4.6.4. Transmission Electron Microscopy
4.6.5. Metabolomics Analysis
4.7. Statistical Analysis
5. Conclusions
Supplementary Materials
Author Contributions
Funding
Institutional Review Board Statement
Informed Consent Statement
Data Availability Statement
Acknowledgments
Conflicts of Interest
References
- Rosen, E.D.; Spiegelman, B.M. Adipocytes as regulators of energy balance and glucose homeostasis. Nature 2006, 444, 847–853. [Google Scholar] [CrossRef] [PubMed] [Green Version]
- Pistor, K.E.; Sepa-Kishi, D.M.; Hung, S.; Ceddia, R.B. Lipolysis, lipogenesis, and adiposity are reduced while fatty acid oxidation is increased in visceral and subcutaneous adipocytes of endurance-trained rats. Adipocyte 2015, 4, 22–31. [Google Scholar] [CrossRef] [Green Version]
- Samuel, V.T.; Liu, Z.X.; Qu, X.; Elder, B.D.; Bilz, S.; Befroy, D.; Romanelli, A.J.; Shulman, G.I. Mechanism of hepatic insulin resistance in non-alcoholic fatty liver disease. J. Biol. Chem. 2004, 279, 32345–32353. [Google Scholar] [CrossRef] [PubMed] [Green Version]
- Park, H.; Bae, S.H.; Park, Y.; Choi, H.S.; Suh, H.J. Lipase-mediated lipid removal from propolis extract and its antiradical and antimicrobial activity. J. Sci. Food Agric. 2015, 95, 1697–1705. [Google Scholar] [CrossRef] [PubMed]
- Buchholz, T.; Melzig, M.F. Polyphenolic Compounds as Pancreatic Lipase Inhibitors. Planta Med. 2015, 81, 771–783. [Google Scholar] [CrossRef] [PubMed] [Green Version]
- Chen, G.; Xie, M.; Dai, Z.; Wan, P.; Ye, H.; Zeng, X.; Sun, Y. Kudingcha and Fuzhuan Brick tea Prevent Obesity and Modulate Gut Microbiota in High-Fat Diet Fed Mice. Mol. Nutr. Food Res. 2018, 62, e1700485. [Google Scholar] [CrossRef] [PubMed]
- Foster, M.T.; Gentile, C.L.; Cox-York, K.; Wei, Y.; Wang, D.; Estrada, A.L.; Reese, L.; Miller, T.; Pagliassotti, M.J.; Weir, T.L. Fuzhuan tea consumption imparts hepatoprotective effects and alters intestinal microbiota in high saturated fat diet-fed rats. Mol. Nutr. Food Res. 2016, 60, 1213–1220. [Google Scholar] [CrossRef]
- Liu, D.; Huang, J.; Luo, Y.; Wen, B.; Wu, W.; Zeng, H.; Zhonghua, L. Fuzhuan Brick tea Attenuates High-Fat Diet-Induced Obesity and Associated Metabolic Disorders by Shaping Gut Microbiota. J. Agric. Food Chem. 2019, 67, 13589–13604. [Google Scholar] [CrossRef]
- Sang, S.; Lambert, J.D.; Ho, C.T.; Yang, C.S. The chemistry and biotransformation of tea constituents. Pharmacol. Res. 2011, 64, 87–99. [Google Scholar] [CrossRef]
- Balcao, V.M.; Paiva, A.L.; Malcata, F.X. Bioreactors with immobilized lipases: State of the art. Enzym. Microb. Technol. 1996, 18, 392–416. [Google Scholar] [CrossRef]
- Shoelson, S.E.; Lee, J.; Yuan, M. Inflammation and the IKK beta/I kappa B/NF-kappa B axis in obesity- and diet-induced insulin resistance. Int. J. Obes. Relat. Metab. Disord. 2003, 27 (Suppl. 3), S49–S52. [Google Scholar] [CrossRef] [Green Version]
- Wang, G.; Wu, B.; Zhang, L.; Cui, Y.; Zhang, B.; Wang, H. Laquinimod Prevents Adipogenesis and Obesity by Down-Regulating PPAR-gamma and C/EBPalpha through Activating AMPK. ACS Omega 2020, 5, 22958–22965. [Google Scholar] [CrossRef]
- Corbin, K.D.; Zeisel, S.H. Choline metabolism provides novel insights into nonalcoholic fatty liver disease and its progression. Curr. Opin. Gastroenterol. 2012, 28, 159–165. [Google Scholar] [CrossRef] [Green Version]
- Boss, O.; Bergenhem, N. Adipose targets for obesity drug development. Expert Opin. Ther. Targets 2006, 10, 119–134. [Google Scholar] [CrossRef]
- Bentley, A.R.; Kritchevsky, S.B.; Harris, T.B.; Holvoet, P.; Jensen, R.L.; Newman, A.B.; Lee, J.S.; Yende, S.; Bauer, D.; Cassano, P.A. Dietary antioxidants and forced expiratory volume in 1 s decline: The Health, Aging and Body Composition study. Eur. Respir. J. 2012, 39, 979–984. [Google Scholar] [CrossRef] [Green Version]
- Farmer, S.R. Transcriptional control of adipocyte formation. Cell Metab. 2006, 4, 263–273. [Google Scholar] [CrossRef] [Green Version]
- Diaz-Arjonilla, M.; Schwarcz, M.; Swerdloff, R.S.; Wang, C. Obesity, low testosterone levels and erectile dysfunction. Int. J. Impot. Res. 2009, 21, 89–98. [Google Scholar] [CrossRef]
- Yadav, A.; Kataria, M.A.; Saini, V.; Yadav, A. Role of leptin and adiponectin in insulin resistance. Clin. Chim. Acta 2013, 417, 80–84. [Google Scholar] [CrossRef]
- Mahmoud, A.M.; Ashour, M.B.; Abdel-Moneim, A.; Ahmed, O.M. Hesperidin and naringin attenuate hyperglycemia-mediated oxidative stress and proinflammatory cytokine production in high fat fed/streptozotocin-induced type 2 diabetic rats. J. Diabetes Complicat. 2012, 26, 483–490. [Google Scholar] [CrossRef]
- Choi, C.S.; Savage, D.B.; Abu-Elheiga, L.; Liu, Z.; Kim, S.; Kulkarni, A.; Distefano, A.; Hwang, Y.; Reznick, R.M.; Codella, R.; et al. Continuous fat oxidation in acetyl-CoA carboxylase 2 knockout mice increases total energy expenditure, reduces fat mass, and improves insulin sensitivity. Proc. Natl. Acad. Sci. USA 2007, 104, 16480–16485. [Google Scholar] [CrossRef] [Green Version]
- Sullivan, J.E.; Brocklehurst, K.J.; Marley, A.E.; Carey, F.; Carling, D.; Beri, R.K. Inhibition of lipolysis and lipogenesis in isolated rat adipocytes with aicar, a cell-permeable activator of AMP-activated protein-kinase. Febs Lett. 1994, 353, 33–36. [Google Scholar] [CrossRef] [Green Version]
- Heimann, E.; Nyman, M.; Degerman, E. Propionic acid and butyric acid inhibit lipolysis and de novo lipogenesis and increase insulin-stimulated glucose uptake in primary rat adipocytes. Adipocyte 2015, 4, 81–88. [Google Scholar] [CrossRef] [PubMed] [Green Version]
- van Hees, A.M.J.; Jocken, J.W.E.; Essers, Y.; Roche, H.M.; Saris, W.H.M.; Blaak, E.E. Adipose triglyceride lipase and hormone-sensitive lipase protein expression in subcutaneous adipose tissue is decreased after an isoenergetic low-fat high-complex carbohydrate diet in the metabolic syndrome. Metabolism 2012, 61, 1404–1412. [Google Scholar] [CrossRef] [PubMed]
- Schoiswohl, G.; Stefanovic-Racic, M.; Menke, M.N.; Wills, R.C.; Surlow, B.A.; Basantani, M.K.; Sitnick, M.T.; Cai, L.; Yazbeck, C.F.; Stolz, D.B.; et al. Impact of Reduced ATGL-Mediated Adipocyte Lipolysis on Obesity-Associated Insulin Resistance and Inflammation in Male Mice. Endocrinology 2015, 156, 3610–3624. [Google Scholar] [CrossRef] [Green Version]
- Weinstock, P.H.; LevakFrank, S.; Hudgins, L.C.; Radner, H.; Friedman, J.M.; Zechner, R.; Breslow, J.L. Lipoprotein lipase controls fatty acid entry into adipose tissue, but fat mass is preserved by endogenous synthesis in mice deficient in adipose tissue lipoprotein lipase. Proc. Natl. Acad. Sci. USA 1997, 94, 10261–10266. [Google Scholar] [CrossRef] [Green Version]
- Shiomi, Y.; Yamauchi, T.; Iwabu, M.; Okada-Iwabu, M.; Nakayama, R.; Orikawa, Y.; Yoshioka, Y.; Tanaka, K.; Ueki, K.; Kadowaki, T. A Novel Peroxisome Proliferator-activated Receptor (PPAR)alpha Agonist and PPARgamma Antagonist, Z-551, Ameliorates High-fat Diet-induced Obesity and Metabolic Disorders in Mice. J. Biol. Chem. 2015, 290, 14567–14581. [Google Scholar] [CrossRef] [Green Version]
- Cipriano Torres, D.D.O.; Oliveira Dos Santos, A.C.; Silva, A.K.S.E.; Alvarez Leite, J.I.; Botelho De Souza, J.R.; Carneiro Beltrao, E.I.; Peixoto, C.A. Effect of Maternal Diet Rich in Omega-6 and Omega-9 Fatty Acids on the Liver of LDL Receptor-Deficient Mouse Offspring. Birth Defects Res. B 2010, 89, 164–170. [Google Scholar] [CrossRef]
- Targher, G.; Day, C.P.; Bonora, E. Risk of cardiovascular disease in patients with nonalcoholic fatty liver disease. N. Engl. J. Med. 2010, 14, 1341–1350. [Google Scholar] [CrossRef] [Green Version]
- Nobili, V.; Alisi, A.; Vania, A.; Tiribelli, C.; Pietrobattista, A.; Bedogni, G. The pediatric NAFLD fibrosis index: A predictor of liver fibrosis in children with non-alcoholic fatty liver disease. BMC Med. 2009, 7, 21. [Google Scholar] [CrossRef] [Green Version]
- Schuppan, D.; Schattenberg, J.M. Non-alcoholic steatohepatitis: Pathogenesis and novel therapeutic approaches. J. Gastroenterol. Hepatol. 2013, 28 (Suppl. 1), 68–76. [Google Scholar] [CrossRef]
- Koo, S.H. Nonalcoholic fatty liver disease: Molecular mechanisms for the hepatic steatosis. Clin. Mol. Hepatol. 2013, 19, 210–215. [Google Scholar] [CrossRef]
- Loria, P.; Lonardo, A.; Anania, F. Liver and diabetes. A vicious circle. Hepatol. Res. 2013, 43, 51–64. [Google Scholar] [CrossRef] [Green Version]
- Donnelly, K.L.; Smith, C.I.; Schwarzenberg, S.J.; Jessurun, J.; Boldt, M.D.; Parks, E.J. Sources of fatty acids stored in liver and secreted via lipoproteins in patients with nonalcoholic fatty liver disease. J. Clin. Investig. 2005, 115, 1343–1351. [Google Scholar] [CrossRef] [Green Version]
- Jacome-Sosa, M.M.; Parks, E.J. Fatty acid sources and their fluxes as they contribute to plasma triglyceride concentrations and fatty liver in humans. Curr. Opin. Lipidol. 2014, 25, 213–220. [Google Scholar] [CrossRef] [PubMed]
- Benlebna, M.; Balas, L.; Bonafos, B.; Pessemesse, L.; Fouret, G.; Vigor, C.; Gaillet, S.; Grober, J.; Bernex, F.; Landrier, J.F.; et al. Long-term intake of 9-PAHPA or 9-OAHPA modulates favorably the basal metabolism and exerts an insulin sensitizing effect in obesogenic diet-fed mice. Eur. J. Nutr. 2021, 60, 2013–2027. [Google Scholar] [CrossRef]
- Solinas, G.; Boren, J.; Dulloo, A.G. De novo lipogenesis in metabolic homeostasis: More friend than foe? Mol. Metab. 2015, 4, 367–377. [Google Scholar] [CrossRef]
- Li, Z.; Agellon, L.B.; Allen, T.M.; Umeda, M.; Jewell, L.; Mason, A.; Vance, D.E. The ratio of phosphatidylcholine to phosphatidylethanolamine influences membrane integrity and steatohepatitis. Cell Metab. 2006, 3, 321–331. [Google Scholar] [CrossRef] [Green Version]
- Tonstad, S.; Pometta, D.; Erkelens, D.W.; Ose, L.; Moccetti, T.; Schouten, J.A.; Golay, A.; Reitsma, J.; Del, B.A.; Pasotti, E.; et al. The effect of the gastrointestinal lipase inhibitor, orlistat, on serum lipids and lipoproteins in patients with primary hyperlipidaemia. Eur. J. Clin. Pharmacol. 1994, 46, 405–410. [Google Scholar] [CrossRef]
- Tian-Tian, L.; Xiao-Rong, H.; Run-Xue, X.; Xiao-Bing, W.; Ya-Xin, Q.; Jian-Zhong, H.; Qiong-Huan, C.; Qing-Xi, C. Inhibitory mechanism and molecular analysis of furoic acid and oxalic acid on lipase. Int. J. Biol. Macromol. 2018, 120, 1925–1934. [Google Scholar]
- Kang, N.H.; Lee, W.K.; Yi, B.R.; Park, M.A.; Lee, H.R.; Park, S.K.; Hwang, K.A.; Park, H.K.; Choi, K.C. Modulation of lipid metabolism by mixtures of protamine and chitooligosaccharide through pancreatic lipase inhibitory activity in a rat model. Lab. Anim. Res. 2012, 28, 31–38. [Google Scholar] [CrossRef] [Green Version]
- Liu, T.; Su, W.; Chen, Q.; Shen, D.; Zhuang, J. The inhibitory kinetics and mechanism of glycolic acid on lipase. J. Biomol. Struct. Dyn. 2020, 38, 2021–2028. [Google Scholar] [CrossRef] [PubMed]
- Chen, X.X.; Zhang, J.; Chai, W.M.; Feng, H.L.; Xiang, Z.H.; Shen, D.Y.; Chen, Q.X. Reversible and competitive inhibitory kinetics of amoxicillin on mushroom tyrosinase. Int. J. Biol. Macromol. 2013, 62, 726–733. [Google Scholar] [CrossRef]
- Su, W.C.; Lin, Y.F.; Yu, X.P.; Wang, Y.X.; Lin, X.D.; Su, Q.Z.; Shen, D.Y.; Chen, Q.X. Mitochondria-Associated Apoptosis in Human Melanoma Cells Induced by Cardanol Monoene from Cashew Nut Shell Liquid. J. Agric. Food Chem. 2017, 65, 5620–5631. [Google Scholar] [CrossRef] [PubMed]
- Truong, X.T.; Nguyen, T.; Kang, M.J.; Jung, C.H.; Lee, S.; Moon, C.; Moon, J.H.; Jeon, T.I. Pear Extract and Malaxinic Acid Reverse Obesity, Adipose Tissue Inflammation, and Hepatosteatosis in Mice. Mol. Nutr. Food Res. 2019, 63, e1801347. [Google Scholar] [CrossRef]








| Sample | IC50 (mg/mL) | Inhibition Effect | Inhibition Constant (mM) | |||
|---|---|---|---|---|---|---|
| Mechanism | Types | KI | KIS | |||
| FBT | 1.02 | 0.98 | Reversible | mixed | 0.93 | 1.78 |
| Types | Quenching Type | KSV (M−1) | Kq (M−1s) | KA (M−1) | n |
|---|---|---|---|---|---|
| FBT | Static | 2.39 × 102 | 2.39 × 1010 | 3.12 × 103 | 1.745 |
Publisher’s Note: MDPI stays neutral with regard to jurisdictional claims in published maps and institutional affiliations. |
© 2022 by the authors. Licensee MDPI, Basel, Switzerland. This article is an open access article distributed under the terms and conditions of the Creative Commons Attribution (CC BY) license (https://creativecommons.org/licenses/by/4.0/).
Share and Cite
Liu, T.-T.; Liu, X.-T.; Huang, G.-L.; Liu, L.; Chen, Q.-X.; Wang, Q. Theophylline Extracted from Fu Brick Tea Affects the Metabolism of Preadipocytes and Body Fat in Mice as a Pancreatic Lipase Inhibitor. Int. J. Mol. Sci. 2022, 23, 2525. https://doi.org/10.3390/ijms23052525
Liu T-T, Liu X-T, Huang G-L, Liu L, Chen Q-X, Wang Q. Theophylline Extracted from Fu Brick Tea Affects the Metabolism of Preadipocytes and Body Fat in Mice as a Pancreatic Lipase Inhibitor. International Journal of Molecular Sciences. 2022; 23(5):2525. https://doi.org/10.3390/ijms23052525
Chicago/Turabian StyleLiu, Tian-Tian, Xiao-Tian Liu, Gui-Li Huang, Long Liu, Qing-Xi Chen, and Qin Wang. 2022. "Theophylline Extracted from Fu Brick Tea Affects the Metabolism of Preadipocytes and Body Fat in Mice as a Pancreatic Lipase Inhibitor" International Journal of Molecular Sciences 23, no. 5: 2525. https://doi.org/10.3390/ijms23052525
APA StyleLiu, T.-T., Liu, X.-T., Huang, G.-L., Liu, L., Chen, Q.-X., & Wang, Q. (2022). Theophylline Extracted from Fu Brick Tea Affects the Metabolism of Preadipocytes and Body Fat in Mice as a Pancreatic Lipase Inhibitor. International Journal of Molecular Sciences, 23(5), 2525. https://doi.org/10.3390/ijms23052525

