Protein Kinase B2 (PKB2/AKT2) Is Essential for Host Protection in CVB3-Induced Acute Viral Myocarditis
Abstract
:1. Introduction
2. Results
2.1. Cardiac-Specific AKT2 Deletion
2.2. Changes in Mouse Survival and Heart Virus Titers in Acute Viral Myocarditis
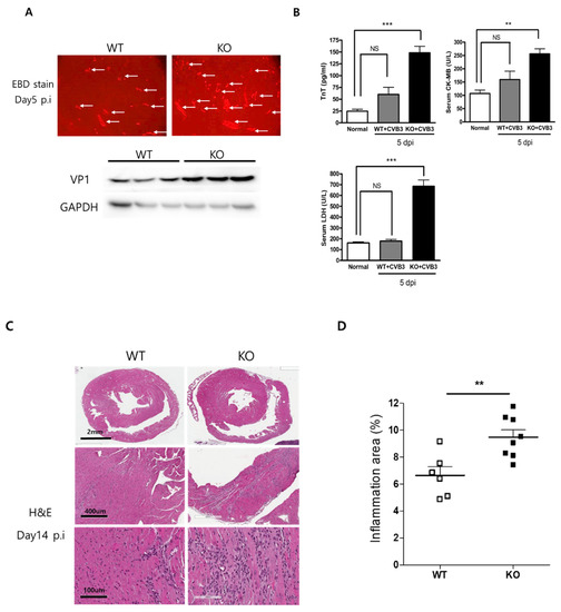
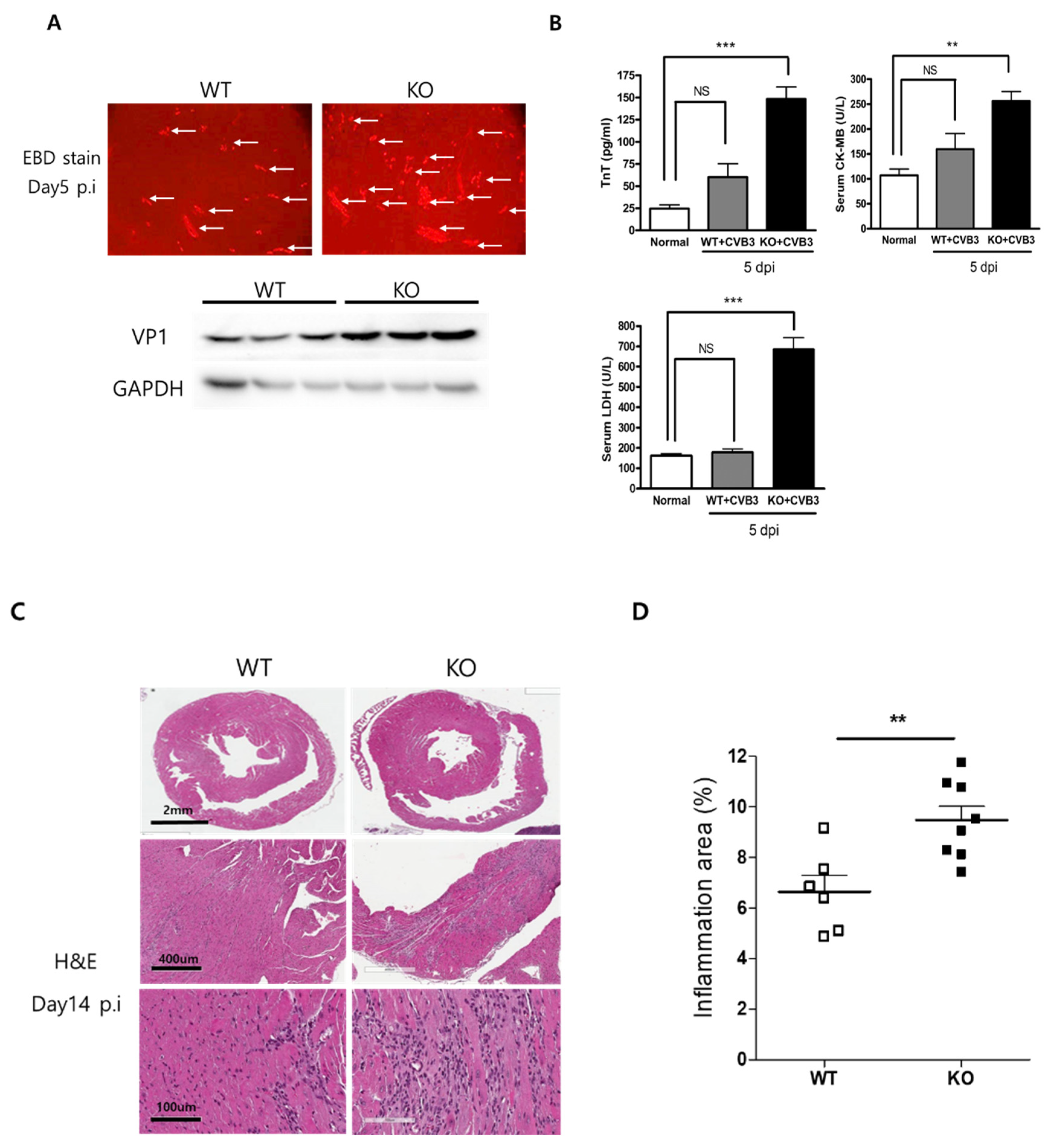
2.3. Acute Viral Myocarditis Increases Myocardial Damage and Inflammation
2.4. Abnormal Cardiac Conduction in AKT2 KO Mice with CVB3 Infection
2.5. Attenuation of Acute Inflammatory Cytokine Expression
2.6. AKT2 Deletion Decreases p62 Expression in the Heart of Mice with CVB3 Infection
2.7. AKT2 Deletion Increases TLR4 Expression in Adult Ventricular Myocytes
2.8. AKT2 Deletion Attenuates Type I Interferon Signaling in Adult Ventricular Myocytes
3. Discussion
4. Materials and Methods
4.1. Viruses and Cells
4.2. Isolation of Adult Ventricular Myocytes
4.3. Cardiac-Specific AKT2 Knockout Mice
4.4. Murine Model of Coxsackievirus-Induced Viral Myocarditis
4.5. Organ Virus Titers
4.6. Reverse Transcription–Polymerase Chain Reaction
4.7. Western Blot Analysis
4.8. Histopathology
4.9. Surface Electrocardiograms (ECG)
4.10. Statistical Analysis
Supplementary Materials
Author Contributions
Funding
Institutional Review Board Statement
Informed Consent Statement
Data Availability Statement
Acknowledgments
Conflicts of Interest
References
- Park, J.H.; Shin, H.H.; Rhyu, H.S.; Kim, S.H.; Jeon, E.S.; Lim, B.K. Vascular Endothelial Integrity Affects the Severity of Enterovirus-Mediated Cardiomyopathy. Int. J. Mol. Sci. 2021, 22, 3053. [Google Scholar] [CrossRef] [PubMed]
- Lim, B.K.; Peter, A.K.; Xiong, D.; Narezkina, A.; Yung, A.; Dalton, N.D.; Hwang, K.K.; Yajima, T.; Chen, J.; Knowlton, K.U. Inhibition of Coxsackievirus-associated dystrophin cleavage prevents cardiomyopathy. J. Clin. Investig. 2013, 123, 5146–5151. [Google Scholar] [CrossRef] [PubMed] [Green Version]
- Baboonian, C.; Davies, M.J.; Booth, J.C.; McKenna, W.J. Coxsackie B viruses and human heart disease. Curr. Top. Microbiol. Immunol. 1997, 223, 31–52. [Google Scholar]
- Xiong, D.; Yajima, T.; Lim, B.K.; Stenbit, A.; Dublin, A.; Dalton, N.D.; Summers-Torres, D.; Molkentin, J.D.; Duplain, H.; Wessely, R.; et al. Inducible cardiac-restricted expression of enteroviral protease 2A is sufficient to induce dilated cardiomyopathy. Circulation 2007, 115, 94–102. [Google Scholar] [CrossRef]
- Knowlton, K.U. Myocarditis: An Intersection Between Genetic and Acquired Causes of Human Cardiomyopathy. J. Am. Coll. Cardiol. 2017, 69, 1666–1668. [Google Scholar] [CrossRef] [PubMed]
- Cooper, L.T., Jr. Myocarditis. N. Engl. J. Med. 2009, 360, 1526–1538. [Google Scholar] [CrossRef] [Green Version]
- Pollack, A.; Kontorovich, A.R.; Fuster, V.; Dec, G.W. Viral myocarditis—Diagnosis, treatment options, and current controversies. Nat. Rev. Cardiol. 2015, 12, 670–680. [Google Scholar] [CrossRef]
- Takeda, K.; Akira, S. Toll-like receptors in innate immunity. Int. Immunol. 2005, 17, 1–14. [Google Scholar] [CrossRef]
- Zhao, Z.; Cai, T.Z.; Lu, Y.; Liu, W.J.; Cheng, M.L.; Ji, Y.Q. Coxsackievirus B3 induces viral myocarditis by upregulating toll-like receptor 4 expression. Biochemistry 2015, 80, 455–462. [Google Scholar] [CrossRef]
- Yang, Y.; Lv, J.; Jiang, S.; Ma, Z.; Wang, D.; Hu, W.; Deng, C.; Fan, C.; Di, S.; Sun, Y.; et al. The emerging role of Toll-like receptor 4 in myocardial inflammation. Cell Death Dis. 2016, 7, e2234. [Google Scholar] [CrossRef] [Green Version]
- Fairweather, D.; Yusung, S.; Frisancho, S.; Barrett, M.; Gatewood, S.; Steele, R.; Rose, N.R. IL-12 receptor beta 1 and Toll-like receptor 4 increase IL-1 beta- and IL-18-associated myocarditis and coxsackievirus replication. J. Immunol. 2003, 170, 4731–4737. [Google Scholar] [CrossRef] [Green Version]
- Opavsky, M.A.; Martino, T.; Rabinovitch, M.; Penninger, J.; Richardson, C.; Petric, M.; Trinidad, C.; Butcher, L.; Chan, J.; Liu, P.P. Enhanced ERK-1/2 activation in mice susceptible to coxsackievirus-induced myocarditis. J. Clin. Investig. 2002, 109, 1561–1569. [Google Scholar] [CrossRef]
- Esfandiarei, M.; Luo, H.; Yanagawa, B.; Suarez, A.; Dabiri, D.; Zhang, J.; McManus, B.M. Protein kinase B/Akt regulates coxsackievirus B3 replication through a mechanism which is not caspase dependent. J. Virol. 2004, 78, 4289–4298. [Google Scholar] [CrossRef] [Green Version]
- Abeyrathna, P.; Su, Y. The critical role of Akt in cardiovascular function. Vasc. Pharm. 2015, 74, 38–48. [Google Scholar] [CrossRef] [Green Version]
- Matsui, T.; Rosenzweig, A. Convergent signal transduction pathways controlling cardiomyocyte survival and function: The role of PI 3-kinase and Akt. J. Mol. Cell Cardiol. 2005, 38, 63–71. [Google Scholar] [CrossRef]
- DeBosch, B.; Sambandam, N.; Weinheimer, C.; Courtois, M.; Muslin, A.J. Akt2 regulates cardiac metabolism and cardiomyocyte survival. J. Biol. Chem. 2006, 281, 32841–32851. [Google Scholar] [CrossRef] [Green Version]
- Nagoshi, T.; Matsui, T.; Aoyama, T.; Leri, A.; Anversa, P.; Li, L.; Ogawa, W.; del Monte, F.; Gwathmey, J.K.; Grazette, L.; et al. PI3K rescues the detrimental effects of chronic Akt activation in the heart during ischemia/reperfusion injury. J. Clin. Invest. 2005, 115, 2128–2138. [Google Scholar] [CrossRef]
- Shioi, T.; McMullen, J.R.; Kang, P.M.; Douglas, P.S.; Obata, T.; Franke, T.F.; Cantley, L.C.; Izumo, S. Akt/protein kinase B promotes organ growth in transgenic mice. Mol. Cell Biol. 2002, 22, 2799–2809. [Google Scholar] [CrossRef] [Green Version]
- Taniyama, Y.; Ito, M.; Sato, K.; Kuester, C.; Veit, K.; Tremp, G.; Liao, R.; Colucci, W.S.; Ivashchenko, Y.; Walsh, K.; et al. Akt3 overexpression in the heart results in progression from adaptive to maladaptive hypertrophy. J. Mol. Cell Cardiol. 2005, 38, 375–385. [Google Scholar] [CrossRef] [PubMed]
- Ock, S.; Lee, W.S.; Kim, H.M.; Park, K.S.; Kim, Y.K.; Kook, H.; Park, W.J.; Lee, T.J.; Abel, E.D.; Kim, J. Connexin43 and zonula occludens-1 are targets of Akt in cardiomyocytes that correlate with cardiac contractile dysfunction in Akt deficient hearts. Biochim. Biophys. Acta Mol. Basis Dis. 2018, 1864 Pt A, 1183–1191. [Google Scholar] [CrossRef]
- Mohamud, Y.; Qu, J.; Xue, Y.C.; Liu, H.; Deng, H.; Luo, H. CALCOCO2/NDP52 and SQSTM1/p62 differentially regulate coxsackievirus B3 propagation. Cell Death Differ. 2019, 26, 1062–1076. [Google Scholar] [CrossRef] [PubMed] [Green Version]
- Dong, M.; Hu, N.; Hua, Y.; Xu, X.; Kandadi, M.R.; Guo, R.; Jiang, S.; Nair, S.; Hu, D.; Ren, J. Chronic Akt activation attenuated lipopolysaccharide-induced cardiac dysfunction via Akt/GSK3beta-dependent inhibition of apoptosis and ER stress. Biochim. Biophys. Acta 2013, 1832, 848–863. [Google Scholar] [CrossRef] [PubMed] [Green Version]
- Matsui, T.; Li, L.; Wu, J.C.; Cook, S.A.; Nagoshi, T.; Picard, M.H.; Liao, R.; Rosenzweig, A. Phenotypic spectrum caused by transgenic overexpression of activated Akt in the heart. J. Biol. Chem. 2002, 277, 22896–22901. [Google Scholar] [CrossRef] [PubMed] [Green Version]
- Wang, S.; Zhu, X.; Xiong, L.; Ren, J. Ablation of Akt2 prevents paraquat-induced myocardial mitochondrial injury and contractile dysfunction: Role of Nrf2. Toxicol. Lett. 2017, 269, 1–14. [Google Scholar] [CrossRef] [PubMed]
- Babaev, V.R.; Hebron, K.E.; Wiese, C.B.; Toth, C.L.; Ding, L.; Zhang, Y.; May, J.M.; Fazio, S.; Vickers, K.C.; Linton, M.F. Macrophage deficiency of Akt2 reduces atherosclerosis in Ldlr null mice. J. Lipid. Res. 2014, 55, 2296–2308. [Google Scholar] [CrossRef] [Green Version]
- Feldman, A.M.; McNamara, D. Myocarditis. N. Engl. J. Med. 2000, 343, 1388–1398. [Google Scholar] [CrossRef]
- Knowlton, K.U.; Badorff, C. The immune system in viral myocarditis: Maintaining the balance. Circ. Res. 1999, 85, 559–561. [Google Scholar] [CrossRef] [Green Version]
- Huber, S.A.; Lodge, P.A. Coxsackievirus B-3 myocarditis. Identification of different pathogenic mechanisms in DBA/2 and Balb/c mice. Am. J. Pathol. 1986, 122, 284–291. [Google Scholar]
- Huang, C.H.; Vallejo, J.G.; Kollias, G.; Mann, D.L. Role of the innate immune system in acute viral myocarditis. Basic Res. Cardiol. 2009, 104, 228–237. [Google Scholar] [CrossRef]
- Kim, J.M.; Lim, B.K.; Ho, S.H.; Yun, S.H.; Shin, J.O.; Park, E.M.; Kim, D.K.; Kim, S.; Jeon, E.S. TNFR-Fc fusion protein expressed by in vivo electroporation improves survival rates and myocardial injury in coxsackievirus induced murine myocarditis. Biochem. Biophys. Res. Commun. 2006, 344, 765–771. [Google Scholar] [CrossRef]
- Zaragoza, C.; Ocampo, C.; Saura, M.; Leppo, M.; Wei, X.Q.; Quick, R.; Moncada, S.; Liew, F.Y.; Lowenstein, C.J. The role of inducible nitric oxide synthase in the host response to Coxsackievirus myocarditis. Proc. Natl. Acad. Sci. USA 1998, 95, 2469–2474. [Google Scholar] [CrossRef] [Green Version]
- Westermann, D.; Van Linthout, S.; Dhayat, S.; Dhayat, N.; Schmidt, A.; Noutsias, M.; Song, X.Y.; Spillmann, F.; Riad, A.; Schultheiss, H.P.; et al. Tumor necrosis factor-alpha antagonism protects from myocardial inflammation and fibrosis in experimental diabetic cardiomyopathy. Basic Res. Cardiol. 2007, 102, 500–507. [Google Scholar] [CrossRef]
- Wada, H.; Saito, K.; Kanda, T.; Kobayashi, I.; Fujii, H.; Fujigaki, S.; Maekawa, N.; Takatsu, H.; Fujiwara, H.; Sekikawa, K.; et al. Tumor necrosis factor-alpha (TNF-alpha) plays a protective role in acute viralmyocarditis in mice: A study using mice lacking TNF-alpha. Circulation 2001, 103, 743–749. [Google Scholar] [CrossRef] [Green Version]
- Kawai, T.; Akira, S. Innate immune recognition of viral infection. Nat. Immunol. 2006, 7, 131–137. [Google Scholar] [CrossRef]
- Zhang, C. The role of inflammatory cytokines in endothelial dysfunction. Basic Res. Cardiol. 2008, 103, 398–406. [Google Scholar] [CrossRef] [Green Version]
- Lim, B.K.; Yun, S.H.; Ju, E.S.; Kim, B.K.; Lee, Y.J.; Yoo, D.K.; Kim, Y.C.; Jeon, E.S. Soluble coxsackievirus B3 3C protease inhibitor prevents cardiomyopathy in an experimental chronic myocarditis murine model. Virus Res. 2015, 199, 1–8. [Google Scholar] [CrossRef] [Green Version]







| Sense (5′→3′) | Antisense (5′→3′) | |
|---|---|---|
| AKT1 | GGA CTA CTT GCA CTC CGA GAA G | CAT AGT GGC ACC GTC CTT GAT C | 
| AKT2 | CCA ACA CCT TTG TCA TAC GCT GC | GCT TCA GAC TGT TGG CGA CCA T | 
| AKT3 | GAG ATG GAT GCG TCT ACA ACC C | TCC ACT TGC CTT CTC TCG AAC C | 
| P62 | GCT CTT CGG AAG TCA GCA AAC C | ACA GAT GGA GTC GGG AAA CTG C | 
| ATG12 | GAA GGC TGT AGG AGA CAC TCC T | GAA TCA GTC CTT TGC CCC TTC C | 
| LC3b | GTC CTG GAC AAG ACC AAG TTC C | CCA TTC ACC AGG AGG AAG AAG G | 
| Cyclin D1 | AAC TAC CTG GAC CGC TTC CT | CCA CTT GAG CTT GTT CAC CA | 
| Bax | TTT GCT TCA GGG TTT CAT CC | CAG TTG AAG TTG CCG TCA GA | 
| Bcl2 | AAT GAA CTC TTT CGG GAT GG | CCA ACT TGC AAT CCG ACT CA | 
| IL-1β | TTG ACG GAC CCC AAA GAG TG | ACT CCT GTA CTC GTG GAA GA | 
| IL-6 | GTA CTC CAG AAG ACC AGA GG | TGC TGG TGA CAA CCA CGG CC | 
| TNF-α | TTG ACC TCA GCG CTG AGT TG | CCT GTA GCC CAC GTC GTA GC | 
| IFN-α | GCA ATG ACCATCC ATC AGC AGC T | GTG GAA GTA TGT CCT CAC AGC C | 
| IFN-β | GCC TTT GCC ATC CAA GAG ATG C | ACA CTG TCT GCT GGT GGA GTT C | 
| ANP | TCG TCT TGG CCT TTT GGC T | TCC AGG TGG TCT AGC AGG TTC T | 
| Myh7 | GCT GAA AGC AGA AAG AGA TTA TC | TGG AGT TCT TCT CTT CTG GAG | 
| Publisher’s Note: MDPI stays neutral with regard to jurisdictional claims in published maps and institutional affiliations. | 
© 2022 by the authors. Licensee MDPI, Basel, Switzerland. This article is an open access article distributed under the terms and conditions of the Creative Commons Attribution (CC BY) license (https://creativecommons.org/licenses/by/4.0/).
Share and Cite
Kim, S.-H.; Shin, H.-H.; Kim, J.-H.; Park, J.-H.; Jeon, E.-S.; Lim, B.-K. Protein Kinase B2 (PKB2/AKT2) Is Essential for Host Protection in CVB3-Induced Acute Viral Myocarditis. Int. J. Mol. Sci. 2022, 23, 1489. https://doi.org/10.3390/ijms23031489
Kim S-H, Shin H-H, Kim J-H, Park J-H, Jeon E-S, Lim B-K. Protein Kinase B2 (PKB2/AKT2) Is Essential for Host Protection in CVB3-Induced Acute Viral Myocarditis. International Journal of Molecular Sciences. 2022; 23(3):1489. https://doi.org/10.3390/ijms23031489
Chicago/Turabian StyleKim, So-Hee, Ha-Hyeon Shin, Jin-Ho Kim, Jung-Ho Park, Eun-Seok Jeon, and Byung-Kwan Lim. 2022. "Protein Kinase B2 (PKB2/AKT2) Is Essential for Host Protection in CVB3-Induced Acute Viral Myocarditis" International Journal of Molecular Sciences 23, no. 3: 1489. https://doi.org/10.3390/ijms23031489
APA StyleKim, S.-H., Shin, H.-H., Kim, J.-H., Park, J.-H., Jeon, E.-S., & Lim, B.-K. (2022). Protein Kinase B2 (PKB2/AKT2) Is Essential for Host Protection in CVB3-Induced Acute Viral Myocarditis. International Journal of Molecular Sciences, 23(3), 1489. https://doi.org/10.3390/ijms23031489
 
         
                                                


 
       