Functional Characterization of FH Mutation c.557G>A Underlies Uterine Leiomyomas
Abstract
1. Introduction
2. Results
2.1. Patient Information and Sequencing Results
2.2. FH c.557G>A Mutation Resulted in Reduced Enzyme Activity and Increased Cellular Fumarates
2.3. Abnormalities of Fumarase Homotetramer and Localization in FH Mutant Transfected Cells
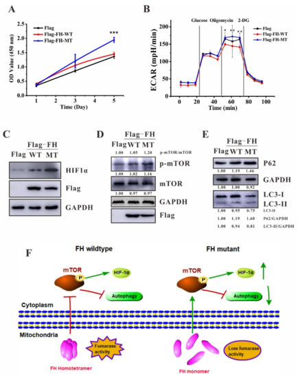
2.4. Dysregulation in mTOR Signaling and Autophagy
3. Discussion
4. Materials and Methods
4.1. Ethical Approval and Informed Consent
4.2. Subjects
4.3. DNA Sequencing
4.4. Plasmid, Site-Direct Mutagenesis and Stable Cell Lines Construction
4.5. Bioinformatics Analysis
4.6. Transient Transfection and Immunofluorescence
4.7. Western Blotting Analysis
4.8. Cell Proliferation Assay
4.9. FH activity Measurement and Fumarate Quantification
4.10. Metabolic Measurements in Cultured Cells
4.11. Native Gel Electrophoresis
4.12. Statistical Analysis
5. Conclusions
Author Contributions
Funding
Institutional Review Board Statement
Informed Consent Statement
Data Availability Statement
Conflicts of Interest
References
- Patel, V.M.; Handler, M.Z.; Schwartz, R.A.; Lambert, W.C. Hereditary leiomyomatosis and renal cell cancer syndrome: An update and review. J. Am. Acad. Dermatol. 2017, 77, 149–158. [Google Scholar] [CrossRef] [PubMed]
- Toro, J.R.; Nickerson, M.L.; Wei, M.H.; Warren, M.B.; Glenn, G.M.; Turner, M.L.; Stewart, L.; Duray, P.; Tourre, O.; Sharma, N.; et al. Mutations in the fumarate hydratase gene cause hereditary leiomyomatosis and renal cell cancer in families in North America. Am. J. Hum. Genet. 2003, 73, 95–106. [Google Scholar] [CrossRef] [PubMed]
- Tomlinson, I.P.; Alam, N.A.; Rowan, A.J.; Barclay, E.; Jaeger, E.E.; Kelsell, D.; Leigh, I.; Gorman, P.; Lamlum, H.; Rahman, S.; et al. Germline mutations in FH predispose to dominantly inherited uterine fibroids, skin leiomyomata and papillary renal cell cancer. Nat. Genet. 2002, 30, 406–410. [Google Scholar] [PubMed]
- Stewart, L.; Glenn, G.M.; Stratton, P.; Goldstein, A.M.; Merino, M.J.; Tucker, M.A.; Linehan, W.M.; Toro, J.R. Association of germline mutations in the fumarate hydratase gene and uterine fibroids in women with hereditary leiomyomatosis and renal cell cancer. Arch. Dermatol. 2008, 144, 1584–1592. [Google Scholar] [CrossRef]
- Alam, N.A.; Barclay, E.; Rowan, A.J.; Tyrer, J.P.; Calonje, E.; Manek, S.; Kelsell, D.; Leigh, I.; Olpin, S.; Tomlinson, I.P. Clinical features of multiple cutaneous and uterine leiomyomatosis: An underdiagnosed tumor syndrome. Arch. Dermatol. 2005, 141, 199–206. [Google Scholar] [CrossRef]
- Launonen, V.; Vierimaa, O.; Kiuru, M.; Isola, J.; Roth, S.; Pukkala, E.; Sistonen, P.; Herva, R.; Aaltonen, L.A. Inherited susceptibility to uterine leiomyomas and renal cell cancer. Proc. Natl. Acad. Sci. USA 2001, 98, 3387–3392. [Google Scholar] [CrossRef]
- Tulandi, T.; Foulkes, W.D. Hereditary leiomyomatosis and renal cell cancer syndrome. CMAJ 2016, 188, 140. [Google Scholar] [CrossRef][Green Version]
- Picaud, S.; Kavanagh, K.L.; Yue, W.W.; Lee, W.H.; Muller-Knapp, S.; Gileadi, O.; Sacchettini, J.; Oppermann, U. Structural basis of fumarate hydratase deficiency. J. Inherit. Metab. Dis. 2011, 34, 671–676. [Google Scholar] [CrossRef]
- Kamai, T.; Tomosugi, N.; Abe, H.; Kaji, Y.; Oyama, T.; Yoshida, K.I. Protein profiling of blood samples from patients with hereditary leiomyomatosis and renal cell cancer by surface-enhanced laser desorption/ionization time-of-flight mass spectrometry. Int. J. Mol. Sci. 2012, 13, 14518–14532. [Google Scholar] [CrossRef]
- O’Flaherty, L.; Adam, J.; Heather, L.C.; Zhdanov, A.V.; Chung, Y.L.; Miranda, M.X.; Croft, J.; Olpin, S.; Clarke, K.; Pugh, C.W.; et al. Dysregulation of hypoxia pathways in fumarate hydratase-deficient cells is independent of defective mitochondrial metabolism. Hum. Mol. Genet. 2010, 19, 3844–3851. [Google Scholar] [CrossRef]
- Nagarajan, P.; Kenney, B.; Drost, P.; Galan, A. An unusual case of sporadic hereditary leiomyomatosis and renal cell carcinoma syndrome. Cutis 2015, 95, E7–E9. [Google Scholar] [PubMed]
- Bayley, J.P.; Launonen, V.; Tomlinson, I.P. The FH mutation database: An online database of fumarate hydratase mutations involved in the MCUL (HLRCC) tumor syndrome and congenital fumarase deficiency. BMC Med. Genet. 2008, 9, 20. [Google Scholar] [CrossRef] [PubMed]
- Bulku, A.; Weaver, T.M.; Berkmen, M.B. Biochemical Characterization of Two Clinically-Relevant Human Fumarase Variants Defective for Oligomerization. Open Biochem. J. 2018, 12, 1–15. [Google Scholar] [CrossRef] [PubMed]
- Ajalla Aleixo, M.A.; Rangel, V.L.; Rustiguel, J.K.; de Pádua, R.A.; Nonato, M.C. Structural, biochemical and biophysical characterization of recombinant human fumarate hydratase. FEBS J. 2019, 286, 1925–1940. [Google Scholar] [CrossRef] [PubMed]
- Lin, Y.C.; Boone, M.; Meuris, L.; Lemmens, I.; Van Roy, N.; Soete, A.; Reumers, J.; Moisse, M.; Plaisance, S.; Drmanac, R.; et al. Genome dynamics of the human embryonic kidney 293 lineage in response to cell biology manipulations. Nat. Commun. 2014, 5, 4767. [Google Scholar] [CrossRef]
- Hill, R.L.; Kanarek, L. The Subunits of Fumarase. Brookhaven Symp. Biol. 1964, 17, 80–97. [Google Scholar]
- Kanarek, L.; Marler, E.; Bradshaw, R.A.; Fellows, R.E.; Hill, R.L. The Subunits of Fumarase. J. Biol. Chem. 1964, 239, 4207–4211. [Google Scholar] [CrossRef]
- Linehan, W.M.; Rouault, T.A. Molecular pathways: Fumarate hydratase-deficient kidney cancer--targeting the Warburg effect in cancer. Clin. Cancer Res. 2013, 19, 3345–3352. [Google Scholar] [CrossRef]
- Massari, F.; Ciccarese, C.; Santoni, M.; Brunelli, M.; Piva, F.; Modena, A.; Bimbatti, D.; Fantinel, E.; Santini, D.; Cheng, L.; et al. Metabolic alterations in renal cell carcinoma. Cancer Treat. Rev. 2015, 41, 767–776. [Google Scholar] [CrossRef]
- Pollard, P.J.; Briere, J.J.; Alam, N.A.; Barwell, J.; Barclay, E.; Wortham, N.C.; Hunt, T.; Mitchell, M.; Olpin, S.; Moat, S.J.; et al. Accumulation of Krebs cycle intermediates and over-expression of HIF1alpha in tumours which result from germline FH and SDH mutations. Hum. Mol. Genet. 2005, 14, 2231–2239. [Google Scholar] [CrossRef]
- Isaacs, J.S.; Jung, Y.J.; Mole, D.R.; Lee, S.; Torres-Cabala, C.; Chung, Y.L.; Merino, M.; Trepel, J.; Zbar, B.; Toro, J.; et al. HIF overexpression correlates with biallelic loss of fumarate hydratase in renal cancer: Novel role of fumarate in regulation of HIF stability. Cancer Cell 2005, 8, 143–153. [Google Scholar] [CrossRef] [PubMed]
- Semenza, G.L. Hydroxylation of HIF-1: Oxygen sensing at the molecular level. Physiology 2004, 19, 176–182. [Google Scholar] [CrossRef] [PubMed]
- Kamura, T.; Sato, S.; Iwai, K.; Czyzyk-Krzeska, M.; Conaway, R.C.; Conaway, J.W. Activation of HIF1alpha ubiquitination by a reconstituted von Hippel-Lindau (VHL) tumor suppressor complex. Proc. Natl. Acad. Sci. USA 2000, 97, 10430–10435. [Google Scholar] [CrossRef] [PubMed]
- Mossmann, D.; Park, S.; Hall, M.N. mTOR signalling and cellular metabolism are mutual determinants in cancer. Nat. Rev. Cancer 2018, 18, 744–757. [Google Scholar] [CrossRef]
- Hudson, C.C.; Liu, M.; Chiang, G.G.; Otterness, D.M.; Loomis, D.C.; Kaper, F.; Giaccia, A.J.; Abraham, R.T. Regulation of hypoxia-inducible factor 1alpha expression and function by the mammalian target of rapamycin. Mol. Cell Biol. 2002, 22, 7004–7014. [Google Scholar] [CrossRef]
- Mizushima, N.; Komatsu, M. Autophagy: Renovation of cells and tissues. Cell 2011, 147, 728–741. [Google Scholar] [CrossRef]
- Tolvanen, J.; Uimari, O.; Ryynänen, M.; Aaltonen, L.A.; Vahteristo, P. Strong family history of uterine leiomyomatosis warrants fumarate hydratase mutation screening. Hum. Reprod. 2012, 27, 1865–1869. [Google Scholar] [CrossRef]
- Mullen, A.R.; Wheaton, W.W.; Jin, E.S.; Chen, P.H.; Sullivan, L.B.; Cheng, T.; Yang, Y.; Linehan, W.M.; Chandel, N.S.; DeBerardinis, R.J. Reductive carboxylation supports growth in tumour cells with defective mitochondria. Nature 2011, 481, 385–388. [Google Scholar] [CrossRef]
- Tong, W.H.; Sourbier, C.; Kovtunovych, G.; Jeong, S.Y.; Vira, M.; Ghosh, M.; Romero, V.V.; Sougrat, R.; Vaulont, S.; Viollet, B.; et al. The glycolytic shift in fumarate-hydratase-deficient kidney cancer lowers AMPK levels, increases anabolic propensities and lowers cellular iron levels. Cancer Cell 2011, 20, 315–327. [Google Scholar] [CrossRef]
- Drusian, L.; Nigro, E.A.; Mannella, V.; Pagliarini, R.; Pema, M.; Costa, A.S.; Benigni, F.; Larcher, A.; Chiaravalli, M.; Gaude, E.; et al. mTORC1 Upregulation Leads to Accumulation of the Oncometabolite Fumarate in a Mouse Model of Renal Cell Carcinoma. Cell Rep. 2018, 24, 1093–1104.e1096. [Google Scholar] [CrossRef]
- Li, P.; Noegel, A.A. Inner nuclear envelope protein SUN1 plays a prominent role in mammalian mRNA export. Nucleic Acids Res. 2015, 43, 9874–9888. [Google Scholar] [CrossRef] [PubMed]
- Li, P.; Zhang, L.; Xiong, Q.; Wang, Z.; Cui, X.; Zhou, Y.A.; Wang, Y.; Xiao, H.; Wu, C. Functional evaluation of a novel GLA causative mutation in Fabry disease. Mol. Genet. Genom. Med. 2019, 7, e864. [Google Scholar] [CrossRef] [PubMed]




Publisher’s Note: MDPI stays neutral with regard to jurisdictional claims in published maps and institutional affiliations. |
© 2022 by the authors. Licensee MDPI, Basel, Switzerland. This article is an open access article distributed under the terms and conditions of the Creative Commons Attribution (CC BY) license (https://creativecommons.org/licenses/by/4.0/).
Share and Cite
Li, P.; Wu, Y.; Wu, H.; Xiong, Q.; Zhao, N.; Chen, G.; Wu, C.; Xiao, H. Functional Characterization of FH Mutation c.557G>A Underlies Uterine Leiomyomas. Int. J. Mol. Sci. 2022, 23, 1452. https://doi.org/10.3390/ijms23031452
Li P, Wu Y, Wu H, Xiong Q, Zhao N, Chen G, Wu C, Xiao H. Functional Characterization of FH Mutation c.557G>A Underlies Uterine Leiomyomas. International Journal of Molecular Sciences. 2022; 23(3):1452. https://doi.org/10.3390/ijms23031452
Chicago/Turabian StyleLi, Ping, Yanru Wu, Huizhi Wu, Qiuhong Xiong, Na Zhao, Guangxin Chen, Changxin Wu, and Han Xiao. 2022. "Functional Characterization of FH Mutation c.557G>A Underlies Uterine Leiomyomas" International Journal of Molecular Sciences 23, no. 3: 1452. https://doi.org/10.3390/ijms23031452
APA StyleLi, P., Wu, Y., Wu, H., Xiong, Q., Zhao, N., Chen, G., Wu, C., & Xiao, H. (2022). Functional Characterization of FH Mutation c.557G>A Underlies Uterine Leiomyomas. International Journal of Molecular Sciences, 23(3), 1452. https://doi.org/10.3390/ijms23031452

