Effects of Pubertal Exposure to Butyl Benzyl Phthalate, Perfluorooctanoic Acid, and Zeranol on Mammary Gland Development and Tumorigenesis in Rats
Abstract
1. Introduction
2. Results
2.1. Effects of Pubertal Exposure to BBP, PFOA, and ZAL on Body Weight, Onset of Puberty, and Estrous Cycling
2.2. Effects of Exposure on Mammary Gland Whole Mount, Cell Proliferation, and Hormone Receptors
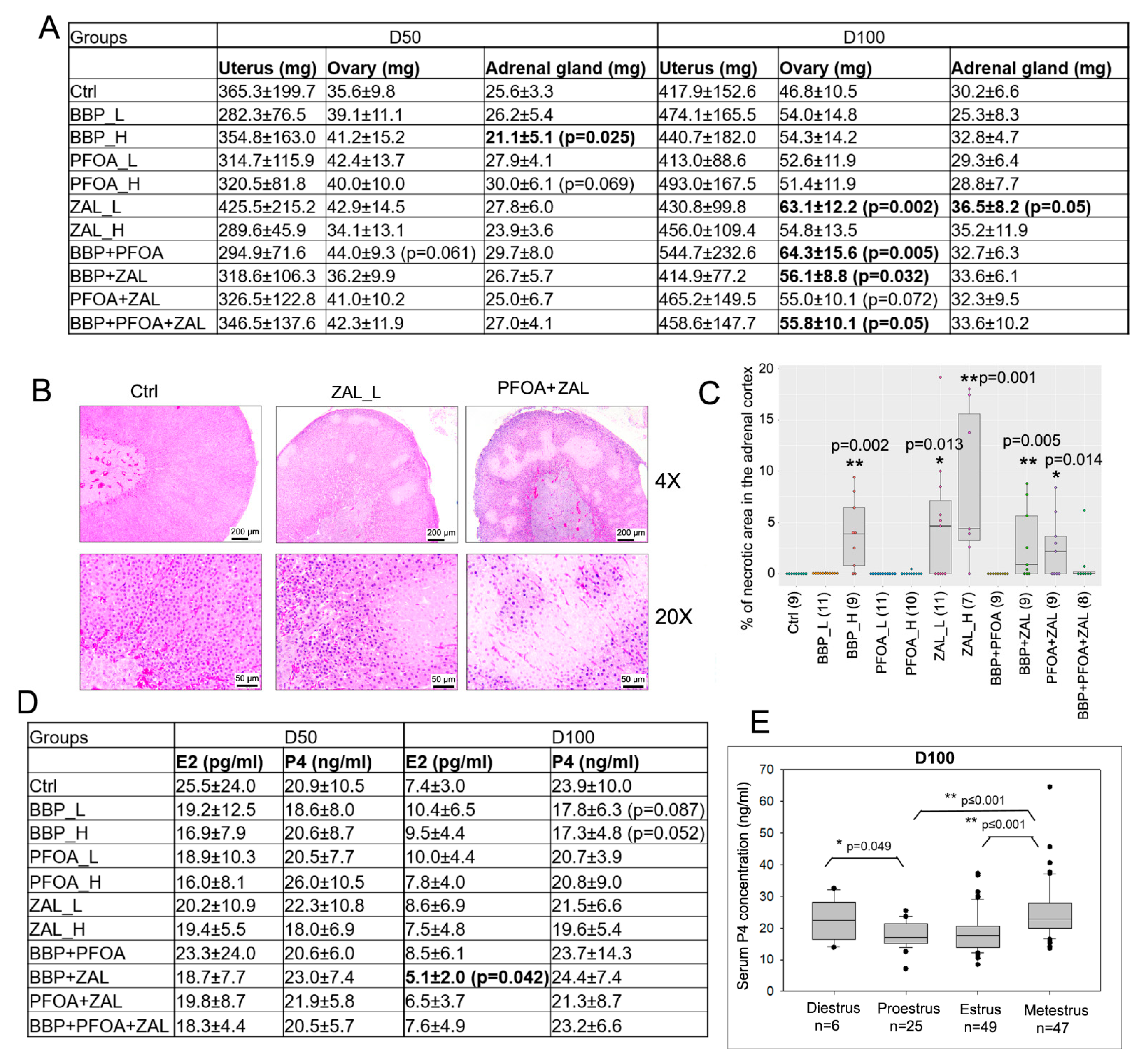
2.3. Effects of Exposure on Endocrine Organs and Serum Hormones
2.4. Summary of Phenotypic Changes Induced by Exposure to BBP, PFOA, and ZAL
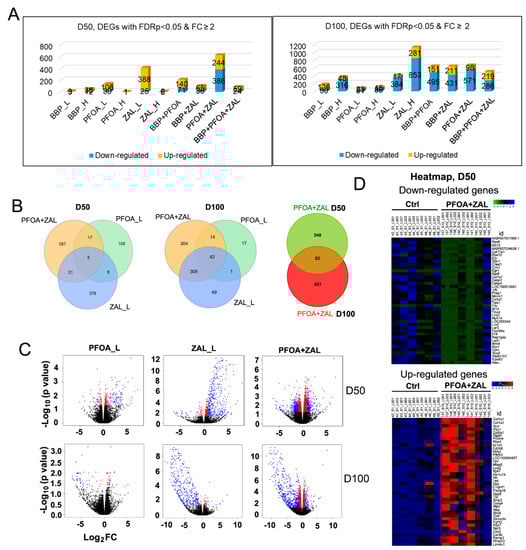
2.5. Transcriptomic Changes in the Rat Mammary Glands
2.6. Biological Processes and KEGG Pathways Enrichment
2.7. Effects of Pubertal Exposure to PFOA and ZAL on Rat Mammary Tumorigenesis after DMBA Challenge
2.8. Histopathological and Molecular Subtype Analyses of Mammary Tumors
2.9. Measurement of BBP Metabolites and Serum PFOA and ZAL Levels
3. Discussion
4. Materials and Methods
4.1. Chemicals
4.2. Animals
4.3. Mammary Gland Development Study
4.4. Mammary Tumorigenesis Study
4.5. Mammary Gland Whole Mount Evaluations
4.6. Measurement of Serum Hormones
4.7. Histological Analysis and Mast Cells Staining
4.8. Construction of Tumor Tissue Microarray (TMA)
4.9. Immunohistochemical Analysis (IHC)
4.10. RNA-Sequencing (RNA-Seq)
4.11. RNA-seq Analysis
4.12. Quantitative RT-PCR (qRT-PCR) Validation
4.13. Measurement of BBP Metabolites and PFOA, ZAL Serum Levels
4.14. Statistical Analysis
Supplementary Materials
Author Contributions
Funding
Institutional Review Board Statement
Informed Consent Statement
Data Availability Statement
Acknowledgments
Conflicts of Interest
References
- Sung, H.; Ferlay, J.; Siegel, R.L.; Laversanne, M.; Soerjomataram, I.; Jemal, A.; Bray, F. Global Cancer Statistics 2020: GLOBOCAN Estimates of Incidence and Mortality Worldwide for 36 Cancers in 185 Countries. CA Cancer J. Clin. 2021, 71, 209–249. [Google Scholar] [CrossRef] [PubMed]
- Howlader, N.; Noone, A.; Krapcho, M.; Miller, D.; Brest, A.; Yu, M.; Ruhl, J.; Tatalovich, Z.; Mariotto, A.; Lewis, D.; et al. SEER Cancer Statistics Review. 1975–2018; National Cancer Institute: Bethesda, MD, USA. Available online: https://seer.cancer.gov/csr/1975_2018/ (accessed on 16 January 2022).
- Fenton, S.E. Endocrine-disrupting compounds and mammary gland development: Early exposure and later life consequences. Endocrinology 2006, 147, S18–S24. [Google Scholar] [CrossRef] [PubMed]
- Macon, M.B.; Fenton, S.E. Endocrine disruptors and the breast: Early life effects and later life disease. J. Mammary Gland Biol. Neoplasia 2013, 18, 43–61. [Google Scholar] [CrossRef] [PubMed]
- Bornehag, C.G.; Lundgren, B.; Weschler, C.J.; Sigsgaard, T.; Hagerhed-Engman, L.; Sundell, J. Phthalates in indoor dust and their association with building characteristics. Environ. Health Perspect. 2005, 113, 1399–1404. [Google Scholar] [CrossRef]
- Silano, V.; Barat Baviera, J.M.; Bolognesi, C.; Chesson, A.; Cocconcelli, P.S.; Crebelli, R.; Gott, D.M.; Grob, K.; Lampi, E.; Mortensen, A.; et al. Update of the risk assessment of di-butylphthalate (DBP), butyl-benzyl-phthalate (BBP), bis(2-ethylhexyl)phthalate (DEHP), di-isononylphthalate (DINP) and di-isodecylphthalate (DIDP) for use in food contact materials. Efsa J. 2019, 17, e05838. [Google Scholar] [CrossRef]
- Blount, B.C.; Silva, M.J.; Caudill, S.P.; Needham, L.L.; Pirkle, J.L.; Sampson, E.J.; Lucier, G.W.; Jackson, R.J.; Brock, J.W. Levels of seven urinary phthalate metabolites in a human reference population. Environ. Health Perspect. 2000, 108, 979–982. [Google Scholar] [CrossRef]
- Adgent, M.A.; Carroll, K.N.; Hazlehurst, M.F.; Loftus, C.T.; Szpiro, A.A.; Karr, C.J.; Barrett, E.S.; LeWinn, K.Z.; Bush, N.R.; Tylavsky, F.A.; et al. A combined cohort analysis of prenatal exposure to phthalate mixtures and childhood asthma. Environ. Int. 2020, 143, 105970. [Google Scholar] [CrossRef]
- Moral, R.; Santucci-Pereira, J.; Wang, R.; Russo, I.H.; Lamartiniere, C.A.; Russo, J. In utero exposure to butyl benzyl phthalate induces modifications in the morphology and the gene expression profile of the mammary gland: An experimental study in rats. Environ. Health 2011, 10, 5. [Google Scholar] [CrossRef]
- Moral, R.; Wang, R.; Russo, I.H.; Mailo, D.A.; Lamartiniere, C.A.; Russo, J. The plasticizer butyl benzyl phthalate induces genomic changes in rat mammary gland after neonatal/prepubertal exposure. BMC Genom. 2007, 8, 453. [Google Scholar] [CrossRef]
- Ashby, J.; Tinwell, H.; Lefevre, P.A.; Odum, J.; Paton, D.; Millward, S.W.; Tittensor, S.; Brooks, A.N. Normal sexual development of rats exposed to butyl benzyl phthalate from conception to weaning. Regul. Toxicol. Pharmacol. 1997, 26, 102–118. [Google Scholar] [CrossRef]
- Gray, L.E., Jr.; Ostby, J.; Furr, J.; Price, M.; Veeramachaneni, D.N.; Parks, L. Perinatal exposure to the phthalates DEHP, BBP, and DINP, but not DEP, DMP, or DOTP, alters sexual differentiation of the male rat. Toxicol. Sci. 2000, 58, 350–365. [Google Scholar] [CrossRef] [PubMed]
- Lv, Y.; Dong, Y.; Wang, Y.; Zhu, Q.; Li, L.; Li, X.; Lin, Z.; Fan, L.; Ge, R.S. Benzyl butyl phthalate non-linearly affects rat Leydig cell development during puberty. Toxicol. Lett. 2019, 314, 53–62. [Google Scholar] [CrossRef] [PubMed]
- Nakagomi, M.; Suzuki, E.; Saito, Y.; Nagao, T. Endocrine disrupting chemicals, 4-nonylphenol, bisphenol A and butyl benzyl phthalate, impair metabolism of estradiol in male and female rats as assessed by levels of 15α-hydroxyestrogens and catechol estrogens in urine. J. Appl. Toxicol. 2018, 38, 688–695. [Google Scholar] [CrossRef] [PubMed]
- Nagao, T.; Ohta, R.; Marumo, H.; Shindo, T.; Yoshimura, S.; Ono, H. Effect of butyl benzyl phthalate in Sprague-Dawley rats after gavage administration: A two-generation reproductive study. Reprod. Toxicol. 2000, 14, 513–532. [Google Scholar] [CrossRef]
- Ahmad, R.; Verma, Y.; Gautam, A.K.; Kumar, S. Assessment of estrogenic potential of di-n-butyl phthalate and butyl benzyl phthalate in vivo. Toxicol. Ind. Health. 2015, 31, 1296–1303. [Google Scholar] [CrossRef]
- Lind, D.V.; Priskorn, L.; Lassen, T.H.; Nielsen, F.; Kyhl, H.B.; Kristensen, D.M.; Christesen, H.T.; Jørgensen, J.S.; Grandjean, P.; Jensen, T.K. Prenatal exposure to perfluoroalkyl substances and anogenital distance at 3 months of age in a Danish mother-child cohort. Reprod. Toxicol. 2017, 68, 200–206. [Google Scholar] [CrossRef]
- Itoh, S.; Araki, A.; Mitsui, T.; Miyashita, C.; Goudarzi, H.; Sasaki, S.; Cho, K.; Nakazawa, H.; Iwasaki, Y.; Shinohara, N.; et al. Association of perfluoroalkyl substances exposure in utero with reproductive hormone levels in cord blood in the Hokkaido Study on Environment and Children’s Health. Environ. Int. 2016, 94, 51–59. [Google Scholar] [CrossRef]
- Liang, H.; Wang, Z.; Miao, M.; Tian, Y.; Zhou, Y.; Wen, S.; Chen, Y.; Sun, X.; Yuan, W. Prenatal exposure to perfluoroalkyl substances and thyroid hormone concentrations in cord plasma in a Chinese birth cohort. Environ. Health 2020, 19, 127. [Google Scholar] [CrossRef]
- Halldorsson, T.I.; Rytter, D.; Haug, L.S.; Bech, B.H.; Danielsen, I.; Becher, G.; Henriksen, T.B.; Olsen, S.F. Prenatal exposure to perfluorooctanoate and risk of overweight at 20 years of age: A prospective cohort study. Environ. Health Perspect. 2012, 120, 668–673. [Google Scholar] [CrossRef]
- Steenland, K.; Woskie, S. Cohort mortality study of workers exposed to perfluorooctanoic acid. Am. J. Epidemiol. 2012, 176, 909–917. [Google Scholar] [CrossRef]
- Girardi, P.; Merler, E. A mortality study on male subjects exposed to polyfluoroalkyl acids with high internal dose of perfluorooctanoic acid. Environ. Res. 2019, 179, 108743. [Google Scholar] [CrossRef] [PubMed]
- White, S.S.; Calafat, A.M.; Kuklenyik, Z.; Villanueva, L.; Zehr, R.D.; Helfant, L.; Strynar, M.J.; Lindstrom, A.B.; Thibodeaux, J.R.; Wood, C.; et al. Gestational PFOA exposure of mice is associated with altered mammary gland development in dams and female offspring. Toxicol. Sci. 2007, 96, 133–144. [Google Scholar] [CrossRef] [PubMed]
- White, S.S.; Kato, K.; Jia, L.T.; Basden, B.J.; Calafat, A.M.; Hines, E.P.; Stanko, J.P.; Wolf, C.J.; Abbott, B.D.; Fenton, S.E. Effects of perfluorooctanoic acid on mouse mammary gland development and differentiation resulting from cross-foster and restricted gestational exposures. Reprod. Toxicol. 2009, 27, 289–298. [Google Scholar] [CrossRef] [PubMed]
- Yang, C.; Tan, Y.S.; Harkema, J.R.; Haslam, S.Z. Differential effects of peripubertal exposure to perfluorooctanoic acid on mammary gland development in C57Bl/6 and Balb/c mouse strains. Reprod. Toxicol. 2009, 27, 299–306. [Google Scholar] [CrossRef] [PubMed]
- Zhao, Y.; Tan, Y.S.; Haslam, S.Z.; Yang, C. Perfluorooctanoic acid effects on steroid hormone and growth factor levels mediate stimulation of peripubertal mammary gland development in C57BL/6 mice. Toxicol. Sci. 2010, 115, 214–224. [Google Scholar] [CrossRef] [PubMed]
- White, S.S.; Stanko, J.P.; Kato, K.; Calafat, A.M.; Hines, E.P.; Fenton, S.E. Gestational and chronic low-dose PFOA exposures and mammary gland growth and differentiation in three generations of CD-1 mice. Environ. Health Perspect. 2011, 119, 1070–1076. [Google Scholar] [CrossRef]
- Macon, M.B.; Villanueva, L.R.; Tatum-Gibbs, K.; Zehr, R.D.; Strynar, M.J.; Stanko, J.P.; White, S.S.; Helfant, L.; Fenton, S.E. Prenatal perfluorooctanoic acid exposure in CD-1 mice: Low-dose developmental effects and internal dosimetry. Toxicol. Sci. 2011, 122, 134–145. [Google Scholar] [CrossRef]
- Zhao, Y.; Tan, Y.S.; Strynar, M.J.; Perez, G.; Haslam, S.Z.; Yang, C. Perfluorooctanoic acid effects on ovaries mediate its inhibition of peripubertal mammary gland development in Balb/c and C57Bl/6 mice. Reprod. Toxicol. 2012, 33, 563–576. [Google Scholar] [CrossRef]
- Tucker, D.K.; Macon, M.B.; Strynar, M.J.; Dagnino, S.; Andersen, E.; Fenton, S.E. The mammary gland is a sensitive pubertal target in CD-1 and C57Bl/6 mice following perinatal perfluorooctanoic acid (PFOA) exposure. Reprod. Toxicol. 2015, 54, 26–36. [Google Scholar] [CrossRef]
- Zhang, T.; Sun, H.W.; Wu, Q.; Zhang, X.Z.; Yun, S.H.; Kannan, K.J.E. Perfluorochemicals in meat, eggs and indoor dust in China: Assessment of sources and pathways of human exposure to perfluorochemicals. Environ. Sci. Technol. 2010, 44, 3572–3579. [Google Scholar] [CrossRef]
- Bandera, E.V.; Chandran, U.; Buckley, B.; Lin, Y.; Isukapalli, S.; Marshall, I.; King, M.; Zarbl, H. Urinary mycoestrogens, body size and breast development in New Jersey girls. Sci Total Environ. 2011, 409, 5221–5227. [Google Scholar] [CrossRef] [PubMed]
- Rivera-Núñez, Z.; Barrett, E.S.; Szamreta, E.A.; Shapses, S.A.; Qin, B.; Lin, Y.; Zarbl, H.; Buckley, B.; Bandera, E.V. Urinary mycoestrogens and age and height at menarche in New Jersey girls. Environ. Health 2019, 18, 24. [Google Scholar] [CrossRef] [PubMed]
- Belhassen, H.; Jiménez-Díaz, I.; Arrebola, J.P.; Ghali, R.; Ghorbel, H.; Olea, N.; Hedili, A. Zearalenone and its metabolites in urine and breast cancer risk: A case-control study in Tunisia. Chemosphere 2015, 128, 1–6. [Google Scholar] [CrossRef]
- Sheffield, L.G.; Welsch, C.W. Zeranol (beta-resorcylic acid lactone), a common residous component of natural foodstuffs, stimulates developmental growth of the mouse mammary gland. Cancer Lett. 1985, 28, 77–83. [Google Scholar] [CrossRef]
- Yuri, T.; Nikaido, Y.; Shimano, N.; Uehara, N.; Shikata, N.; Tsubura, A. Effects of prepubertal zeranol exposure on estrogen target organs and N-methyl-N-nitrosourea-induced mammary tumorigenesis in female Sprague-Dawley rats. In Vivo 2004, 18, 755–761. [Google Scholar]
- Nikaido, Y.; Danbara, N.; Tsujita-Kyutoku, M.; Yuri, T.; Uehara, N.; Tsubura, A. Effects of prepubertal exposure to xenoestrogen on development of estrogen target organs in female CD-1 mice. In Vivo 2005, 19, 487–494. [Google Scholar] [PubMed]
- Zhong, S.; Ye, W.; Lin, S.H.; Liu, J.Y.; Leong, J.; Ma, C.; Lin, Y.C. Zeranol induces cell proliferation and protein disulfide isomerase expression in mammary gland of ACI rat. Anticancer. Res. 2011, 31, 1659–1665. [Google Scholar]
- Zhong, S.; Ye, W.P.; Feng, E.; Lin, S.H.; Liu, J.Y.; Leong, J.; Ma, C.; Lin, Y.C. Serum derived from zeranol-implanted ACI rats promotes the growth of human breast cancer cells in vitro. Anticancer. Res. 2011, 31, 481–486. [Google Scholar]
- Aw, T.C.; Smith, A.B.; Stephenson, R.L.; Glueck, C.J. Occupational exposure to zeranol, an animal growth promoter. Br. J. Ind. Med. 1989, 46, 341–346. [Google Scholar] [CrossRef][Green Version]
- Hvid, H.; Thorup, I.; Sjögren, I.; Oleksiewicz, M.B.; Jensen, H.E. Mammary gland proliferation in female rats: Effects of the estrous cycle, pseudo-pregnancy and age. Exp. Toxicol. Pathol. 2012, 64, 321–332. [Google Scholar] [CrossRef]
- Nothnick, W.B. Disruption of the tissue inhibitor of metalloproteinase-1 gene results in altered reproductive cyclicity and uterine morphology in reproductive-age female mice. Biol. Reprod. 2000, 63, 905–912. [Google Scholar] [CrossRef] [PubMed][Green Version]
- Patel, S.; Brehm, E.; Gao, L.; Rattan, S.; Ziv-Gal, A.; Flaws, J.A. Bisphenol A Exposure, Ovarian Follicle Numbers, and Female Sex Steroid Hormone Levels: Results From a CLARITY-BPA Study. Endocrinology 2017, 158, 1727–1738. [Google Scholar] [CrossRef] [PubMed]
- Radi, Z.A.; Marusak, R.A.; Morris, D.L. Species Comparison of the Role of p38 MAP Kinase in the Female Reproductive System. J. Toxicol. Pathol. 2009, 22, 109–124. [Google Scholar] [CrossRef] [PubMed][Green Version]
- Russo, J.; Russo, I.H. Molecular Basis of Breast Cancer; Springer: Heidelberg, Germany, 2004; p. 190. [Google Scholar]
- Nowak, K.; Jabłońska, E.; Ratajczak-Wrona, W. Immunomodulatory effects of synthetic endocrine disrupting chemicals on the development and functions of human immune cells. Environ. Int. 2019, 125, 350–364. [Google Scholar] [CrossRef]
- Russo, J. Significance of rat mammary tumors for human risk assessment. Toxicol. Pathol. 2015, 43, 145–170. [Google Scholar] [CrossRef]
- Schedin, P.; Mitrenga, T.; Kaeck, M. Estrous cycle regulation of mammary epithelial cell proliferation, differentiation, and death in the Sprague-Dawley rat: A model for investigating the role of estrous cycling in mammary carcinogenesis. J. Mammary Gland. Biol. Neoplasia 2000, 5, 211–225. [Google Scholar] [CrossRef]
- Deroo, B.J.; Hewitt, S.C.; Collins, J.B.; Grissom, S.F.; Hamilton, K.J.; Korach, K.S. Profile of estrogen-responsive genes in an estrogen-specific mammary gland outgrowth model. Mol. Reprod. Dev. 2009, 76, 733–750. [Google Scholar] [CrossRef]
- Ali, S.; Steinmetz, G.; Montillet, G.; Perrard, M.H.; Loundou, A.; Durand, P.; Guichaoua, M.R.; Prat, O. Exposure to low-dose bisphenol A impairs meiosis in the rat seminiferous tubule culture model: A physiotoxicogenomic approach. PLoS ONE 2014, 9, e106245. [Google Scholar] [CrossRef]
- Alonso-Magdalena, P.; Ropero, A.B.; Soriano, S.; García-Arévalo, M.; Ripoll, C.; Fuentes, E.; Quesada, I.; Nadal, Á. Bisphenol-A acts as a potent estrogen via non-classical estrogen triggered pathways. Mol. Cell. Endocrinol. 2012, 355, 201–207. [Google Scholar] [CrossRef]
- Andersen, H.R.; Andersson, A.M.; Arnold, S.F.; Autrup, H.; Barfoed, M.; Beresford, N.A.; Bjerregaard, P.; Christiansen, L.B.; Gissel, B.; Hummel, R.; et al. Comparison of short-term estrogenicity tests for identification of hormone-disrupting chemicals. Environ. Health Perspect. 1999, 107, 89–108. [Google Scholar] [CrossRef]
- Takemura, H.; Shim, J.Y.; Sayama, K.; Tsubura, A.; Zhu, B.T.; Shimoi, K. Characterization of the estrogenic activities of zearalenone and zeranol in vivo and in vitro. J. Steroid Biochem. Mol. Biol. 2007, 103, 170–177. [Google Scholar] [CrossRef] [PubMed]
- Zhao, G.; Li, X.; Miao, H.; Chen, S.; Hou, Y. Estrogen Promotes cAMP Production in Mesenchymal Stem Cells by Regulating ADCY2. Int. J. Stem Cells 2020, 13, 55–64. [Google Scholar] [CrossRef] [PubMed]
- Yu, Q.C.; Verheyen, E.M.; Zeng, Y.A. Mammary Development and Breast Cancer: A Wnt Perspective. Cancers 2016, 8, 65. [Google Scholar] [CrossRef]
- Kouros-Mehr, H.; Werb, Z. Candidate regulators of mammary branching morphogenesis identified by genome-wide transcript analysis. Dev. Dyn. 2006, 235, 3404–3412. [Google Scholar] [CrossRef] [PubMed]
- Voutilainen, M.; Lindfors, P.H.; Lefebvre, S.; Ahtiainen, L.; Fliniaux, I.; Rysti, E.; Murtoniemi, M.; Schneider, P.; Schmidt-Ullrich, R.; Mikkola, M.L. Ectodysplasin regulates hormone-independent mammary ductal morphogenesis via NF-κB. Proc. Natl. Acad. Sci. USA 2012, 109, 5744–5749. [Google Scholar] [CrossRef]
- Brisken, C.; Heineman, A.; Chavarria, T.; Elenbaas, B.; Tan, J.; Dey, S.K.; McMahon, J.A.; McMahon, A.P.; Weinberg, R.A. Essential function of Wnt-4 in mammary gland development downstream of progesterone signaling. Genes Dev. 2000, 14, 650–654. [Google Scholar] [CrossRef]
- Richards, R.G.; Klotz, D.M.; Walker, M.P.; Diaugustine, R.P. Mammary gland branching morphogenesis is diminished in mice with a deficiency of insulin-like growth factor-I (IGF-I), but not in mice with a liver-specific deletion of IGF-I. Endocrinology 2004, 145, 3106–3110. [Google Scholar] [CrossRef][Green Version]
- Richert, M.M.; Wood, T.L. The insulin-like growth factors (IGF) and IGF type I receptor during postnatal growth of the murine mammary gland: Sites of messenger ribonucleic acid expression and potential functions. Endocrinology 1999, 140, 454–461. [Google Scholar] [CrossRef]
- Wood, T.L.; Richert, M.M.; Stull, M.A.; Allar, M.A. The insulin-like growth factors (IGFs) and IGF binding proteins in postnatal development of murine mammary glands. J. Mammary Gland. Biol. Neoplasia 2000, 5, 31–42. [Google Scholar] [CrossRef]
- Peruzzi, F.; Prisco, M.; Dews, M.; Salomoni, P.; Grassilli, E.; Romano, G.; Calabretta, B.; Baserga, R. Multiple signaling pathways of the insulin-like growth factor 1 receptor in protection from apoptosis. Mol. Cell. Biol. 1999, 19, 7203–7215. [Google Scholar] [CrossRef]
- Ter Braak, B.; Siezen, C.; Speksnijder, E.N.; Koedoot, E.; van Steeg, H.; Salvatori, D.C.; van de Water, B.; van der Laan, J.W. Mammary gland tumor promotion by chronic administration of IGF1 and the insulin analogue AspB10 in the p53R270H/⁺WAPCre mouse model. Breast Cancer Res. 2015, 17, 14. [Google Scholar] [CrossRef] [PubMed]
- De Ostrovich, K.K.; Lambertz, I.; Colby, J.K.; Tian, J.; Rundhaug, J.E.; Johnston, D.; Conti, C.J.; DiGiovanni, J.; Fuchs-Young, R. Paracrine overexpression of insulin-like growth factor-1 enhances mammary tumorigenesis in vivo. Am. J. Pathol. 2008, 173, 824–834. [Google Scholar] [CrossRef] [PubMed]
- Morishita, K.; Parker, D.S.; Mucenski, M.L.; Jenkins, N.A.; Copeland, N.G.; Ihle, J.N. Retroviral activation of a novel gene encoding a zinc finger protein in IL-3-dependent myeloid leukemia cell lines. Cell 1988, 54, 831–840. [Google Scholar] [CrossRef]
- Wang, H.; Schaefer, T.; Konantz, M.; Braun, M.; Varga, Z.; Paczulla, A.M.; Reich, S.; Jacob, F.; Perner, S.; Moch, H.; et al. Prominent Oncogenic Roles of EVI1 in Breast Carcinoma. Cancer Res. 2017, 77, 2148–2160. [Google Scholar] [CrossRef] [PubMed]
- Wu, L.; Wang, T.; He, D.; Li, X.; Jiang, Y. EVI-1 acts as an oncogene and positively regulates calreticulin in breast cancer. Mol. Med. Rep. 2019, 19, 1645–1653. [Google Scholar] [CrossRef]
- Zhang, Y.; Xia, M.; Jin, K.; Wang, S.; Wei, H.; Fan, C.; Wu, Y.; Li, X.; Li, X.; Li, G.; et al. Function of the c-Met receptor tyrosine kinase in carcinogenesis and associated therapeutic opportunities. Mol. Cancer 2018, 17, 45. [Google Scholar] [CrossRef]
- Gastaldi, S.; Comoglio, P.M.; Trusolino, L. The Met oncogene and basal-like breast cancer: Another culprit to watch out for? Breast Cancer Res. 2010, 12, 208. [Google Scholar] [CrossRef]
- Graveel, C.R.; DeGroot, J.D.; Su, Y.; Koeman, J.; Dykema, K.; Leung, S.; Snider, J.; Davies, S.R.; Swiatek, P.J.; Cottingham, S.; et al. Met induces diverse mammary carcinomas in mice and is associated with human basal breast cancer. Proc. Natl. Acad. Sci. USA 2009, 106, 12909–12914. [Google Scholar] [CrossRef]
- Bouras, T.; Pal, B.; Vaillant, F.; Harburg, G.; Asselin-Labat, M.L.; Oakes, S.R.; Lindeman, G.J.; Visvader, J.E. Notch signaling regulates mammary stem cell function and luminal cell-fate commitment. Cell Stem Cell 2008, 3, 429–441. [Google Scholar] [CrossRef]
- Farnie, G.; Clarke, R.B.; Spence, K.; Pinnock, N.; Brennan, K.; Anderson, N.G.; Bundred, N.J. Novel cell culture technique for primary ductal carcinoma in situ: Role of Notch and epidermal growth factor receptor signaling pathways. J. Natl. Cancer Inst. 2007, 99, 616–627. [Google Scholar] [CrossRef]
- Li, X.; Cao, Y.; Li, M.; Jin, F. Upregulation of HES1 Promotes Cell Proliferation and Invasion in Breast Cancer as a Prognosis Marker and Therapy Target via the AKT Pathway and EMT Process. J. Cancer 2018, 9, 757–766. [Google Scholar] [CrossRef]
- Li, X.; Li, Y.; Du, X.; Wang, X.; Guan, S.; Cao, Y.; Jin, F.; Li, F. HES1 promotes breast cancer stem cells by elevating Slug in triple-negative breast cancer. Int. J. Biol. Sci. 2021, 17, 247–258. [Google Scholar] [CrossRef] [PubMed]
- Abba, M.C.; Zhong, Y.; Lee, J.; Kil, H.; Lu, Y.; Takata, Y.; Simper, M.S.; Gaddis, S.; Shen, J.; Aldaz, C.M. DMBA induced mouse mammary tumors display high incidence of activating Pik3caH1047 and loss of function Pten mutations. Oncotarget 2016, 7, 64289–64299. [Google Scholar] [CrossRef] [PubMed]
- Alvarado, A.; Lopes, A.C.; Faustino-Rocha, A.I.; Cabrita, A.M.S.; Ferreira, R.; Oliveira, P.A.; Colaço, B. Prognostic factors in MNU and DMBA-induced mammary tumors in female rats. Pathol. Res. Pract. 2017, 213, 441–446. [Google Scholar] [CrossRef] [PubMed]
- Plaks, V.; Boldajipour, B.; Linnemann, J.R.; Nguyen, N.H.; Kersten, K.; Wolf, Y.; Casbon, A.J.; Kong, N.; van den Bijgaart, R.J.; Sheppard, D.; et al. Adaptive Immune Regulation of Mammary Postnatal Organogenesis. Dev. Cell 2015, 34, 493–504. [Google Scholar] [CrossRef] [PubMed]
- Coussens, L.M.; Pollard, J.W. Leukocytes in mammary development and cancer. Cold Spring Harb. Perspect. Biol. 2011, 3, a003285. [Google Scholar] [CrossRef]
- Mauro, T. Characterization of Zearalenone and Its Metabolites in Older Women and the Relationship with Food Intake. Master’s Thesis, Rutgers University-Graduate School, New Brunswick, NJ, USA, 2016. [Google Scholar] [CrossRef]
- Bessonneau, V.; Buckley, B.; Santucci-Pereira, J.; Russo, J.; Brody, J.; Corvalan, C.; Rudel, R.; Michels, K. Environmental Chemicals and Postpubertal Breast Composition in a Cohort of Girls from Chile: Results from a Pharmacokinetics Study of Zeranol. In Proceedings of the International Society for Environmental Epidemiology (ISEE), Ottawa, ON, Canada, 29 August 2018; Volume 2018. [Google Scholar]
- Dodson, R.E.; Boronow, K.E.; Susmann, H.; Udesky, J.O.; Rodgers, K.M.; Weller, D.; Woudneh, M.; Brody, J.G.; Rudel, R.A. Consumer behavior and exposure to parabens, bisphenols, triclosan, dichlorophenols, and benzophenone-3: Results from a crowdsourced biomonitoring study. Int. J. Hyg. Environ. Health 2020, 230, 113624. [Google Scholar] [CrossRef] [PubMed]
- Siebenaler, R.; Cameron, R.; Butt, C.M.; Hoffman, K.; Higgins, C.P.; Stapleton, H.M. Serum perfluoroalkyl acids (PFAAs) and associations with behavioral attributes. Chemosphere 2017, 184, 687–693. [Google Scholar] [CrossRef]







| Parameters | D50 | D100 |
|---|---|---|
| Body weight | No change | No change |
| Onset of puberty | No change | No change |
| TEBs by mammary gland whole mount analysis | Down in BBP_L, BBP_H, PFOA_L, ZAL_H, BBP + PFOA, PFOA + ZAL | Up in PFOA + ZAL |
| Mammary gland development by qualitative rating of whole mount | No change | Trend of less developmpent in PFOA + ZAL |
| Mammary gland Ki67 (IHC) | No change | Down in BBP_L |
| Mammary gland ER alpha (IHC) | Trend of increase in ZAL_H | UP in BBP + ZAL; trend of increase in PFOA + ZAL |
| Mammary gland PR (IHC) | Up in ZAL_H | Down in ZAL_L |
| Ovarian weight | Trend of increase in BBP+PFOA | Up in ZAL_L, BBP+PFOA, BBP + ZAL, BBP + PFOA + ZAL; trend of increase in PFOA + ZAL |
| Adrenal gland weight | Down in BBP_H; trend of increase in PFOA_H | Up in ZAL_L |
| Serum E2 and P4 level | No change | Down of E2 in BBP + ZAL |
| Necrosis in the adrenal gland cortex | Present in BBP_H, ZAL_L, ZAL_H, BBP + ZAL, PFOA + ZAL | No |
| Antibody | Supplier | Catalogue Number | Dilution |
|---|---|---|---|
| Estrogen receptor alpha (ER alpha) | Santa Cruz | SC-542 | 1:600 |
| Progesterone receptor (PR) | Santa Cruz | SC-538 | 1:1200 |
| Ki67 | Thermo Scientific | RM-9106-S0 | 1:200 |
| CD3 | Abcam | ab16669 | 1:100 |
| CD8a | Affymetric eBioscience | 14–0808 | 1:100 |
| CD68 | Abcam | ab125212 | 1:100 |
| Genes | Assay ID | Supplier |
|---|---|---|
| Adcy2 | Rn00578713_m1 | Thermo Fisher Scientific |
| Hes1 | Rn00577566_m1 | Thermo Fisher Scientific |
| Hprt1 | Rn01527840_m1 | Thermo Fisher Scientific |
| Igf1 | Rn00710306_m1 | Thermo Fisher Scientific |
| Mecom | Rn01493436_m1 | Thermo Fisher Scientific |
| Met | Rn00580462_m1 | Thermo Fisher Scientific |
| Wnt4 | Rn00584577_m1 | Thermo Fisher Scientific |
| Cd8a | Rn00580577_m1 | Thermo Fisher Scientific |
Publisher’s Note: MDPI stays neutral with regard to jurisdictional claims in published maps and institutional affiliations. |
© 2022 by the authors. Licensee MDPI, Basel, Switzerland. This article is an open access article distributed under the terms and conditions of the Creative Commons Attribution (CC BY) license (https://creativecommons.org/licenses/by/4.0/).
Share and Cite
Su, Y.; Santucci-Pereira, J.; Dang, N.M.; Kanefsky, J.; Rahulkannan, V.; Hillegass, M.; Joshi, S.; Gurdogan, H.; Chen, Z.; Bessonneau, V.; et al. Effects of Pubertal Exposure to Butyl Benzyl Phthalate, Perfluorooctanoic Acid, and Zeranol on Mammary Gland Development and Tumorigenesis in Rats. Int. J. Mol. Sci. 2022, 23, 1398. https://doi.org/10.3390/ijms23031398
Su Y, Santucci-Pereira J, Dang NM, Kanefsky J, Rahulkannan V, Hillegass M, Joshi S, Gurdogan H, Chen Z, Bessonneau V, et al. Effects of Pubertal Exposure to Butyl Benzyl Phthalate, Perfluorooctanoic Acid, and Zeranol on Mammary Gland Development and Tumorigenesis in Rats. International Journal of Molecular Sciences. 2022; 23(3):1398. https://doi.org/10.3390/ijms23031398
Chicago/Turabian StyleSu, Yanrong, Julia Santucci-Pereira, Nhi M. Dang, Joice Kanefsky, Vishnuprabha Rahulkannan, Meardey Hillegass, Shalina Joshi, Hafsa Gurdogan, Zhen Chen, Vincent Bessonneau, and et al. 2022. "Effects of Pubertal Exposure to Butyl Benzyl Phthalate, Perfluorooctanoic Acid, and Zeranol on Mammary Gland Development and Tumorigenesis in Rats" International Journal of Molecular Sciences 23, no. 3: 1398. https://doi.org/10.3390/ijms23031398
APA StyleSu, Y., Santucci-Pereira, J., Dang, N. M., Kanefsky, J., Rahulkannan, V., Hillegass, M., Joshi, S., Gurdogan, H., Chen, Z., Bessonneau, V., Rudel, R., Ser-Dolansky, J., Schneider, S. S., & Russo, J. (2022). Effects of Pubertal Exposure to Butyl Benzyl Phthalate, Perfluorooctanoic Acid, and Zeranol on Mammary Gland Development and Tumorigenesis in Rats. International Journal of Molecular Sciences, 23(3), 1398. https://doi.org/10.3390/ijms23031398

