Systematic Analysis of BELL Family Genes in Zizania latifolia and Functional Identification of ZlqSH1a/b in Rice Seed Shattering
Abstract
1. Introduction
2. Results
2.1. Identification of ZlBELL Family TFs and Chromosome Localisation
2.2. Phylogenetic Analysis of ZlBELL Genes
2.3. Gene Structure and Conserved Motif Analysis of Genes in the ZlBELL Family
2.4. Subcellular Localisation of the ZlqSH1a and ZlqSH1b Proteins
2.5. Seed Shattering Phenotype and AL-Based Histological Analysis of WT Plants and ZlqSH1a and ZlqSH1b Over-Expressing Rice
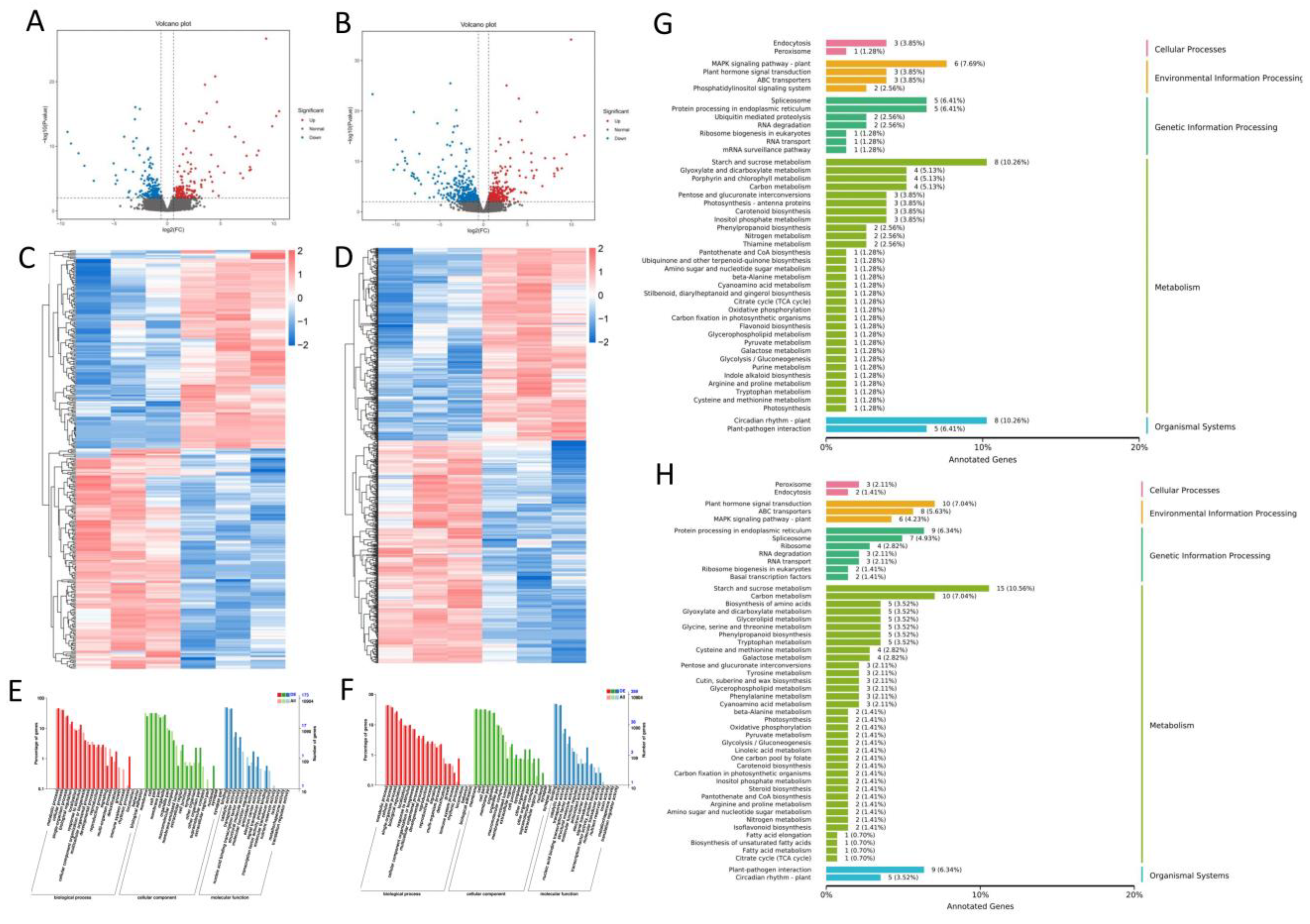
2.6. Effects of ZlqSH1a and ZlqSH1b Over-Expression on the Transcriptome of the AL in Rice
2.7. Expression of Seed Shattering-Related Genes and Validation by qRT-PCR
3. Discussion
3.1. Full-Genome Analysis of BELL Family TFs in Z. latifolia
3.2. Histological Comparison of the AL between ZlqSH1a/ZlqSH1b Over-Expressing Plants and WT
3.3. ZlqSH1a and ZlqSH1b Are Involved in the Regulation of AL Growth and Development
4. Materials and Methods
4.1. Samples
4.2. Full-Genome Analysis of BELL TFs in Z. latifolia
4.2.1. Identification of the BELL TFs Family in Z. latifolia
4.2.2. Chromosome Localisation Analysis and Phylogenetic Analysis
4.2.3. Gene Structure and Conservative Motif Analysis
4.3. Gene Cloning of ZlqSH1a and ZlqSH1b
4.3.1. Total RNA Extraction and Reverse Transcription
4.3.2. Amplification, Transformation, and Sequencing of ZlqSH1a and ZlqSH1b
4.4. Subcellular Localisation of ZlqSH1a/ZlqSH1b
4.5. Construction of ZlqSH1a/ZlqSH1b Over-Expressing Rice
4.5.1. Construction of ZlqSH1a/ZlqSH1b Over-Expressing Carriers
4.5.2. Agrobacterium-Mediated Transformation of Rice
4.5.3. Identification of ZlqSH1a/ZlqSH1b Over-Expressing Rice Plants
4.6. Measurement of Seed Shattering
4.7. Laser Scanning Confocal Microscopy
4.8. Scanning Electron Microscopy
4.9. RNA-seq Analysis
4.10. Data Validation by qRT-PCR
4.11. Statistical Analysis
5. Conclusions
Supplementary Materials
Author Contributions
Funding
Institutional Review Board Statement
Informed Consent Statement
Data Availability Statement
Conflicts of Interest
References
- Zhang, L.B.; Zhu, Q.; Wu, Z.Q.; Ross-Ibarra, J.; Gaut, B.S.; Ge, S.; Sang, T. Selection on grain shattering genes and rates of rice domestication. New Phytol. 2009, 184, 708–720. [Google Scholar] [CrossRef] [PubMed]
- Tanksley, S.D.; McCouch, S.R. Seed banks and molecular maps: Unlocking genetic potential from the wild. Science 1997, 277, 1063–1066. [Google Scholar] [CrossRef] [PubMed]
- Salamini, F.; Ozkan, H.; Brandolini, A.; Schafer-Pregl, R.; Martin, W. Genetics and geography of wild cereal domestication in the near east. Nat. Rev. Genet. 2002, 3, 429–441. [Google Scholar] [CrossRef]
- Doebley, J. The genetics of maize evolution. Annu. Rev. Genet. 2004, 38, 37–59. [Google Scholar] [CrossRef]
- Sweeney, M.; McCouch, S. The complex history of the domestication of rice. Ann. Bot. 2007, 100, 951–957. [Google Scholar] [CrossRef]
- Vaughan, D.A.; Balazs, E.; Heslop-Harrison, J.S. From crop domestication to super-domestication. Ann. Bot. 2007, 100, 893–901. [Google Scholar] [CrossRef] [PubMed]
- Jiang, L.Y.; Ma, X.; Zhao, S.S.; Tang, Y.Y.; Liu, F.X.; Gu, P.; Fu, Y.C.; Zhu, Z.F.; Cai, H.W.; Sun, C.Q.; et al. The APETALA2-like transcription factor SUPERNUMERARY BRACT controls rice seed shattering and seed size. Plant Cell 2019, 31, 17–36. [Google Scholar] [CrossRef]
- Wu, W.G.; Liu, X.Y.; Wang, M.H.; Meyer, R.S.; Luo, X.J.; Ndjiondjop, M.N.; Tan, L.B.; Zhang, J.W.; Wu, J.Z.; Cai, H.W.; et al. A single-nucleotide polymorphism causes smaller grain size and loss of seed shattering during African rice domestication. Nat. Plants 2017, 3, 17064. [Google Scholar] [CrossRef]
- Li, C.B.; Zhou, A.L.; Sang, T. Genetic analysis of rice domestication syndrome with the wild annual species, oryza nivara. New Phytol. 2006, 170, 185–193. [Google Scholar] [CrossRef]
- Li, C.B.; Zhou, A.L.; Sang, T. Rice domestication by reducing shattering. Science 2006, 311, 1936–1939. [Google Scholar] [CrossRef]
- Ji, H.S.; Chu, S.H.; Jiang, W.Z.; Cho, Y.I.; Hahn, J.H.; Eun, M.Y.; McCouch, S.R.; Koh, H.J. Characterization and mapping of a shattering mutant in rice that corresponds to a block of domestication genes. Genetics 2006, 173, 995–1005. [Google Scholar] [CrossRef] [PubMed]
- Li, L.F.; Olsen, K.M. To have and to hold: Selection for seed and fruit retention during crop domestication. Curr. Top. Dev. Biol. 2016, 119, 63–109. [Google Scholar] [PubMed]
- Yan, H.X.; Ma, L.; Wang, Z.; Lin, Z.M.; Su, J.; Lu, B.R. Multiple tissue-specific expression of rice seed-shattering gene SH4 regulated by its promoter pSH4. Rice 2015, 8, 12. [Google Scholar] [CrossRef] [PubMed]
- Yu, X.; Yang, T.; Qi, Q.; Du, Y.; Shi, J.; Liu, X.; Liu, Y.; Zhang, H.; Zhang, Z.; Yan, N. Comparison of the contents of phenolic compounds including flavonoids and antioxidant activity of rice (Oryza sativa) and Chinese wild rice (Zizania latifolia). Food Chem. 2021, 344, 128600. [Google Scholar] [CrossRef] [PubMed]
- Lu, R.; Chen, M.; Feng, Y.; Yuan, N.; Zhang, Y.; Cao, M.; Liu, J.; Wang, Y.; Hang, Y.; Sun, X. Comparative plastome analyses and genomic resource development in wild rice (Zizania spp., Poaceae) using genome skimming data. Ind. Crops Prod. 2022, 186, 115244. [Google Scholar] [CrossRef]
- Xu, X.W.; Wu, J.W.; Qi, M.X.; Lu, Q.X.; Lee, P.F.; Lutz, S.; Ge, S.; Wen, J. Comparative phylogeography of the wild-rice genus Zizania (Poaceae) in eastern Asia and North America. Am. J. Bot. 2015, 102, 239–247. [Google Scholar] [CrossRef]
- Yu, X.; Qi, Q.; Li, Y.; Li, N.; Xie, Y.; Ding, A.; Shi, J.; Du, Y.; Liu, X.; Zhang, Z.; et al. Metabolomics and proteomics reveal the molecular basis of colour formation in the pericarp of Chinese wild rice (Zizania latifolia). Food Res. Int. 2022, 162, 112082. [Google Scholar] [CrossRef]
- Yu, X.; Chu, M.; Chu, C.; Du, Y.; Shi, J.; Liu, X.; Liu, Y.; Zhang, H.; Zhang, Z.; Yan, N. Wild rice (Zizania spp.): A review of its nutritional constituents, phytochemicals, antioxidant activities, and health-promoting effects. Food Chem. 2020, 331, 127293. [Google Scholar] [CrossRef]
- Fan, X.R.; Ren, X.R.; Liu, Y.L.; Chen, Y.Y. Genetic structure of wild rice Zizania latifolia and the implications for its management in the Sanjiang Plain, Northeast China. Biochem. Syst. Ecol. 2016, 64, 81–88. [Google Scholar] [CrossRef]
- Yan, N.; Du, Y.; Liu, X.; Chu, C.; Shi, J.; Zhang, H.; Liu, Y.; Zhang, Z. Morphological characteristics, nutrients, and bioactive compounds of Zizania latifolia, and health benefits of its seeds. Molecules 2018, 23, 1561. [Google Scholar] [CrossRef]
- Chen, Y.; Liu, Y.; Fan, X.; Li, W.; Liu, Y. Landscape-scale genetic structure of wild rice Zizania latifolia: The roles of rivers, mountains and fragmentation. Front. Ecol. Evol. 2017, 5, 17. [Google Scholar] [CrossRef]
- Sumczynski, D.; Kotaskova, E.; Orsavova, J.; Valasek, P. Contribution of individual phenolics to antioxidant activity and in vitro digestibility of wild rices (Zizania aquatica L.). Food Chem. 2017, 218, 107–115. [Google Scholar] [CrossRef] [PubMed]
- Chen, Y.Y.; Chu, H.J.; Liu, H.; Liu, Y.L. Abundant genetic diversity of the wild rice Zizania latifolia in central China revealed by microsatellites. Ann. Appl. Biol. 2012, 161, 192–201. [Google Scholar] [CrossRef]
- Shan, X.H.; Liu, Z.L.; Dong, Z.Y.; Wang, Y.M.; Chen, Y.; Lin, X.Y.; Long, L.K.; Han, F.P.; Dong, Y.S.; Liu, B. Mobilization of the active MITE transposons mPing and Pong in rice by introgression from wild rice (Zizania latifolia Griseb.). Mol. Biol. Evol. 2005, 22, 976–990. [Google Scholar] [CrossRef] [PubMed]
- Zhai, C.K.; Tang, W.L.; Jang, X.L.; Lorenz, K.J. Studies of the safety of Chinese wild rice. Food Chem. Toxicol. 1996, 34, 347–352. [Google Scholar] [CrossRef] [PubMed]
- Guo, H.B.; Li, S.M.; Peng, J.; Ke, W.D. Zizania latifolia Turcz. cultivated in China. Genet. Resour. Crop Evol. 2007, 54, 1211–1217. [Google Scholar] [CrossRef]
- Konishi, S.; Izawa, T.; Lin, S.Y.; Ebana, K.; Fukuta, Y.; Sasaki, T.; Yano, M. An SNP caused loss of seed shattering during rice domestication. Science 2006, 312, 1392–1396. [Google Scholar] [CrossRef]
- Simons, K.J.; Fellers, J.P.; Trick, H.N.; Zhang, Z.C.; Tai, Y.S.; Gill, B.S.; Faris, J.D. Molecular characterization of the major wheat domestication gene Q. Genetics 2006, 172, 547–555. [Google Scholar] [CrossRef]
- Pourkheirandish, M.; Hensel, G.; Kilian, B.; Senthil, N.; Chen, G.; Sameri, M.; Azhaguvel, P.; Sakuma, S.; Dhanagond, S.; Sharma, R.; et al. Evolution of the grain dispersal system in barley. Cell 2015, 162, 527–539. [Google Scholar] [CrossRef]
- Fu, Z.Y.; Song, J.C.; Zhao, J.Q.; Jameson, P.E. Identification and expression of genes associated with the abscission layer controlling seed shattering in Lolium perenne. AoB Plants 2019, 11, ply076. [Google Scholar] [CrossRef]
- Bull, S.E.; Seung, D.; Chanez, C.; Mehta, D.; Kuon, J.E.; Truernit, E.; Hochmuth, A.; Zurkirchen, I.; Zeeman, S.C.; Gruissem, W.; et al. Accelerated ex situ breeding of GBSS- and PTST1-edited cassava for modified starch. Sci. Adv. 2018, 4, eaat6086. [Google Scholar] [CrossRef] [PubMed]
- Zhou, Y.; Lu, D.F.; Li, C.Y.; Luo, J.H.; Zhu, B.F.; Zhu, J.J.; Shangguan, Y.Y.; Wang, Z.X.; Sang, T.; Zhou, B.; et al. Genetic control of seed shattering in rice by the APETALA2 transcription factor SHATTERING ABORTION1. Plant Cell 2012, 24, 1034–1048. [Google Scholar] [CrossRef] [PubMed]
- Lin, Z.W.; Griffith, M.E.; Li, X.R.; Zhu, Z.F.; Tan, L.B.; Fu, Y.C.; Zhang, W.X.; Wang, X.K.; Xie, D.X.; Sun, C.Q. Origin of seed shattering in rice (Oryza sativa L.). Planta 2007, 226, 11–20. [Google Scholar] [CrossRef] [PubMed]
- Gehring, W.J. Homeo boxes in the study of development. Science 1987, 236, 1245–1252. [Google Scholar] [CrossRef]
- Bian, Z.Y.; Gao, H.H.; Wang, C.Y. NAC transcription factors as positive or negative regulators during ongoing battle between pathogens and our food crops. Int. J. Mol. Sci. 2021, 22, 81. [Google Scholar] [CrossRef]
- Dreni, L.; Kater, M.M. MADS reloaded: Evolution of the AGAMOUS subfamily genes. New Phytol. 2014, 201, 717–732. [Google Scholar] [CrossRef]
- Mizoi, J.; Shinozaki, K.; Yamaguchi-Shinozaki, K. AP2/ERF family transcription factors in plant abiotic stress responses. Biochim. Biophys. Acta 2012, 1819, 86–96. [Google Scholar] [CrossRef]
- Hamant, O.; Pautot, V. Plant development: A TALE story. C. R. Biol. 2010, 333, 371–381. [Google Scholar] [CrossRef]
- Chen, H.; Rosin, F.M.; Prat, S.; Hannapel, D.J. Interacting transcription factors from the three-amino acid loop extension superclass regulate tuber formation. Plant Physiol. 2003, 132, 1391–1404. [Google Scholar] [CrossRef]
- Bertolino, E.; Reimund, B.; WildtPerinic, D.; Clerc, R.G. A novel homeobox protein which recognizes a TGT core and functionally interferes with a retinoid-responsive motif. J. Biol. Chem. 1995, 270, 31178–31188. [Google Scholar] [CrossRef]
- Kanrar, S.; Onguka, O.; Smith, H.M.S. Arabidopsis inflorescence architecture requires the activities of KNOX-BELL homeodomain heterodimers. Planta 2006, 224, 1163–1173. [Google Scholar] [CrossRef] [PubMed]
- Cole, M.; Nolte, C.; Werr, W. Nuclear import of the transcription factor SHOOT MERISTEMLESS depends on heterodimerization with BLH proteins expressed in discrete sub-domains of the shoot apical meristem of Arabidopsis thaliana. Nucleic Acids Res. 2006, 34, 1281–1292. [Google Scholar] [CrossRef] [PubMed]
- Bellaoui, M.; Pidkowich, M.S.; Samach, A.; Kushalappa, K.; Kohalmi, S.E.; Modrusan, Z.; Crosby, W.L.; Haughn, G.W. The Arabidopsis BELL1 and KNOX TALE homeodomain proteins interact through a domain conserved between plants and animals. Plant Cell 2001, 13, 2455–2470. [Google Scholar] [CrossRef] [PubMed]
- Arnaud, N.; Pautot, V. Ring the BELL and tie the KNOX: Roles for TALEs in gynoecium development. Front. Plant Sci. 2014, 5, 93. [Google Scholar] [CrossRef]
- Niu, X.; Fu, D. The roles of BLH transcription factors in plant development and environmental response. Int. J. Mol. Sci. 2022, 23, 3731. [Google Scholar] [CrossRef]
- Mukherjee, K.; Brocchieri, L.; Burglin, T.R. A comprehensive classification and evolutionary analysis of plant homeobox genes. Mol. Biol. Evol. 2009, 26, 2775–2794. [Google Scholar] [CrossRef]
- Becker, A.; Bey, M.; Burglin, T.R.; Saedler, H.; Theissen, G. Ancestry and diversity of BEL1-like homeobox genes revealed by gymnosperm (Gnetum gnemon) homologs. Dev. Genes Evol. 2002, 212, 452–457. [Google Scholar] [CrossRef]
- Hackbusch, J.; Richter, K.; Muller, J.; Salamini, F.; Uhrig, J.F. A central role of Arabidopsis thaliana ovate family proteins in networking and subcellular localization of 3-aa loop extension homeodomain proteins. Proc. Natl. Acad. Sci. USA 2005, 102, 4908–4912. [Google Scholar] [CrossRef]
- Muller, J.; Wang, Y.M.; Franzen, R.; Santi, L.; Salamini, F.; Rohde, W. In vitro interactions between barley TALE homeodomain proteins suggest a role for protein-protein associations in the regulation of Knox gene function. Plant J. 2001, 27, 13–23. [Google Scholar] [CrossRef]
- Kanrar, S.; Bhattacharya, M.; Arthur, B.; Courtier, J.; Smith, H.M.S. Regulatory networks that function to specify flower meristems require the function of homeobox genes PENNYWISE and POUND-FOOLISH in Arabidopsis. Plant J. 2008, 54, 924–937. [Google Scholar] [CrossRef]
- Yoon, J.; Cho, L.H.; Kim, S.L.; Choi, H.; Koh, H.J.; An, G. The BEL1-type homeobox gene SH5 induces seed shattering by enhancing abscission-zone development and inhibiting lignin biosynthesis. Plant J. 2014, 79, 717–728. [Google Scholar] [CrossRef] [PubMed]
- Yan, N.; Yang, T.; Yu, X.T.; Shang, L.G.; Guo, D.P.; Zhang, Y.; Meng, L.; Qi, Q.Q.; Li, Y.L.; Du, Y.M.; et al. Chromosome-level genome assembly of Zizania latifolia provides insights into its seed shattering and phytocassane biosynthesis. Commun. Biol. 2022, 5, 36. [Google Scholar] [CrossRef] [PubMed]
- Sexton, R.; Roberts, J.A. Cell biology of abscission. Annu. Rev. Plant Physiol. 1982, 33, 133–162. [Google Scholar] [CrossRef]
- Rui, Y.; Xiao, C.; Yi, H.; Kandemir, B.; Wang, J.Z.; Puri, V.M. Polygalacturonase involved in expansion3 functions in seedling development, rosette growth, and stomatal dynamics in Arabidopsis thaliana. Plant Cell 2017, 29, 2413–2432. [Google Scholar] [CrossRef]
- Champagne, C.E.; Ashton, N.W. Ancestry of KNOX genes revealed by bryophyte (Physcomitrella patens) homologs. New Phytol. 2001, 150, 23–36. [Google Scholar] [CrossRef]
- Dong, Y.H.; Yao, J.L.; Atkinson, R.G.; Putterill, J.J.; Morris, B.A.; Gardner, R.C. MDH1: An apple homeobox gene belonging to the BEL1 family. Plant Mol. Biol. 2000, 42, 623–633. [Google Scholar] [CrossRef]
- Sharma, P.; Lin, T.; Grandellis, C.; Yu, M.; Hannapel, D.J. The BEL1-like family of transcription factors in potato. J. Exp. Bot. 2014, 65, 709–723. [Google Scholar] [CrossRef]
- Xu, G.; Guo, C.; Shan, H.; Kong, H. Divergence of duplicate genes in exon-intron structure. Proc. Natl. Acad. Sci. USA 2012, 109, 1187–1192. [Google Scholar] [CrossRef]
- Taylor, J.E.; Whitelaw, C.A. Signals in abscission. New Phytol. 2001, 151, 323–340. [Google Scholar] [CrossRef]
- Xiao, C.; Barnes, W.J.; Zamil, M.S.; Yi, H.; Puri, V.M.; Anderson, C.T. Activation tagging of Arabidopsis POLYGALACTURONASE INVOLVED IN EXPANSION2 promotes hypocotyl elongation, leaf expansion, stem lignification, mechanical stiffening, and lodging. Plant J. 2017, 89, 1159–1173. [Google Scholar] [CrossRef]
- Swain, S.; Kay, P.; Ogawa, M. Preventing unwanted breakups: Using polygalacturonases to regulate cell separation. Plant Signal. Behav. 2011, 6, 93–97. [Google Scholar] [CrossRef] [PubMed]
- Gonzalez-Carranza, Z.H.; Lozoya-Gloria, E.; Roberts, J.A. Recent developments in abscission: Shedding light on the shedding process. Trends Plant Sci. 1998, 3, 10–14. [Google Scholar] [CrossRef]
- Kim, D.; Pertea, G.; Trapnell, C.; Pimentel, H.; Kelley, R.; Salzberg, S.L. TopHat2: Accurate alignment of transcriptomes in the presence of insertions, deletions and gene fusions. Genome Biol. 2013, 14, R36. [Google Scholar] [CrossRef]
- Trapnell, C.; Williams, B.A.; Pertea, G.; Mortazavi, A.; Kwan, G.; van Baren, M.J.; Salzberg, S.L.; Wold, B.J.; Pachter, L. Transcript assembly and quantification by RNA-Seq reveals unannotated transcripts and isoform switching during cell differentiation. Nat. Biotechnol. 2010, 28, 511–515. [Google Scholar] [CrossRef] [PubMed]
- Xin, Y.; Zhou, D.; Zhen, S. PlantGSEA: A gene set enrichment analysis toolkit for plant community. Nucleic Acids Res. 2013, 41, 98–103. [Google Scholar]
- Tian, T.; Liu, Y.; Yan, H.; You, Q.; Yi, X.; Du, Z.; Xu, W.; Su, Z. agriGO v2.0: A GO analysis toolkit for the agricultural community. Nucleic Acids Res. 2017, 45, 122–129. [Google Scholar] [CrossRef] [PubMed]







Publisher’s Note: MDPI stays neutral with regard to jurisdictional claims in published maps and institutional affiliations. |
© 2022 by the authors. Licensee MDPI, Basel, Switzerland. This article is an open access article distributed under the terms and conditions of the Creative Commons Attribution (CC BY) license (https://creativecommons.org/licenses/by/4.0/).
Share and Cite
Xie, Y.-N.; Yang, T.; Zhang, B.-T.; Qi, Q.-Q.; Ding, A.-M.; Shang, L.-G.; Zhang, Y.; Qian, Q.; Zhang, Z.-F.; Yan, N. Systematic Analysis of BELL Family Genes in Zizania latifolia and Functional Identification of ZlqSH1a/b in Rice Seed Shattering. Int. J. Mol. Sci. 2022, 23, 15939. https://doi.org/10.3390/ijms232415939
Xie Y-N, Yang T, Zhang B-T, Qi Q-Q, Ding A-M, Shang L-G, Zhang Y, Qian Q, Zhang Z-F, Yan N. Systematic Analysis of BELL Family Genes in Zizania latifolia and Functional Identification of ZlqSH1a/b in Rice Seed Shattering. International Journal of Molecular Sciences. 2022; 23(24):15939. https://doi.org/10.3390/ijms232415939
Chicago/Turabian StyleXie, Yan-Ning, Ting Yang, Bin-Tao Zhang, Qian-Qian Qi, An-Ming Ding, Lian-Guang Shang, Yu Zhang, Qian Qian, Zhong-Feng Zhang, and Ning Yan. 2022. "Systematic Analysis of BELL Family Genes in Zizania latifolia and Functional Identification of ZlqSH1a/b in Rice Seed Shattering" International Journal of Molecular Sciences 23, no. 24: 15939. https://doi.org/10.3390/ijms232415939
APA StyleXie, Y.-N., Yang, T., Zhang, B.-T., Qi, Q.-Q., Ding, A.-M., Shang, L.-G., Zhang, Y., Qian, Q., Zhang, Z.-F., & Yan, N. (2022). Systematic Analysis of BELL Family Genes in Zizania latifolia and Functional Identification of ZlqSH1a/b in Rice Seed Shattering. International Journal of Molecular Sciences, 23(24), 15939. https://doi.org/10.3390/ijms232415939

