TRIB3 Mediates Fibroblast Activation and Fibrosis though Interaction with ATF4 in IPF
Abstract
1. Introduction
2. Results
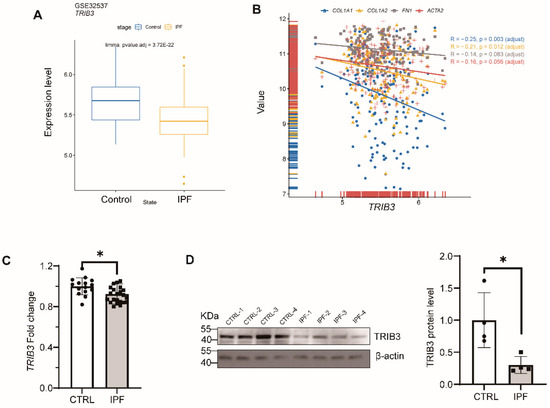
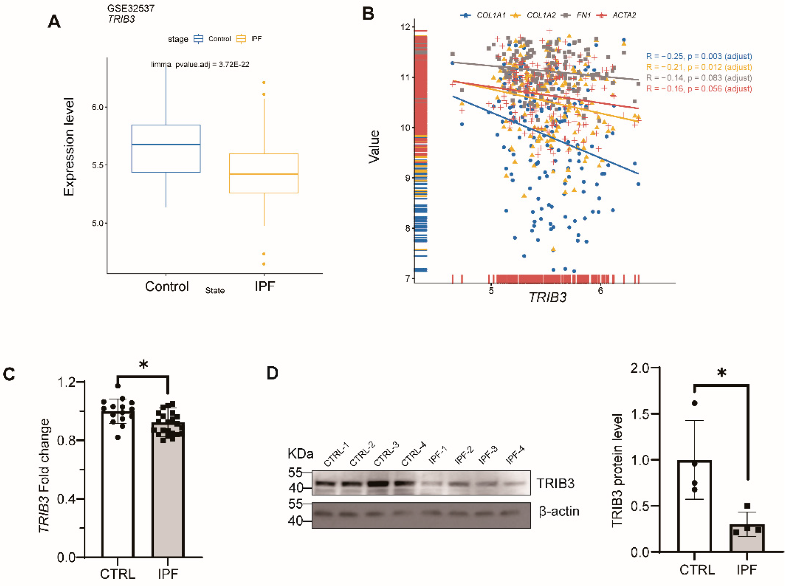
2.1. TRIB3 Expression Was Downregulated in the Lung Tissue of Patients with IPF
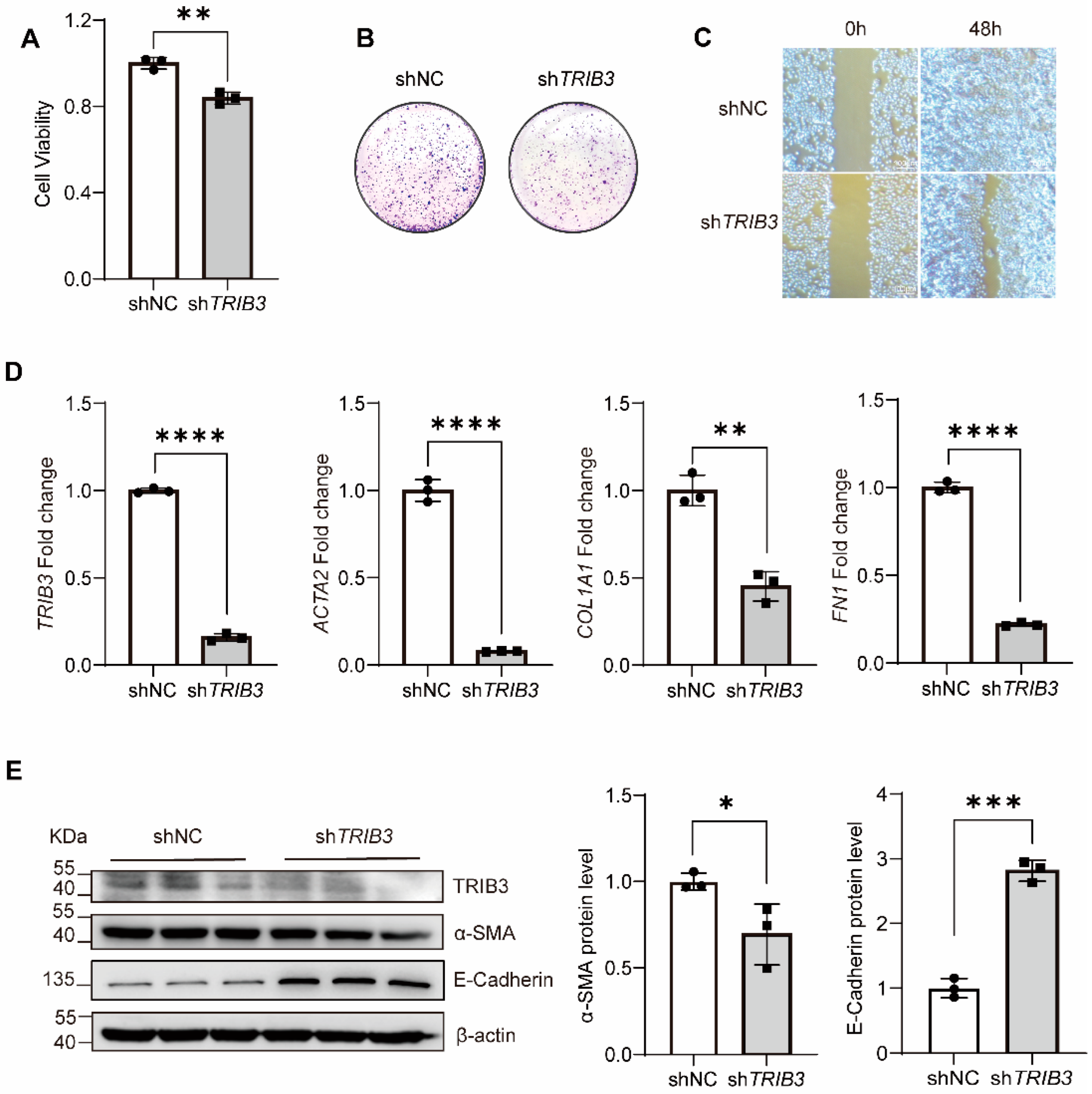
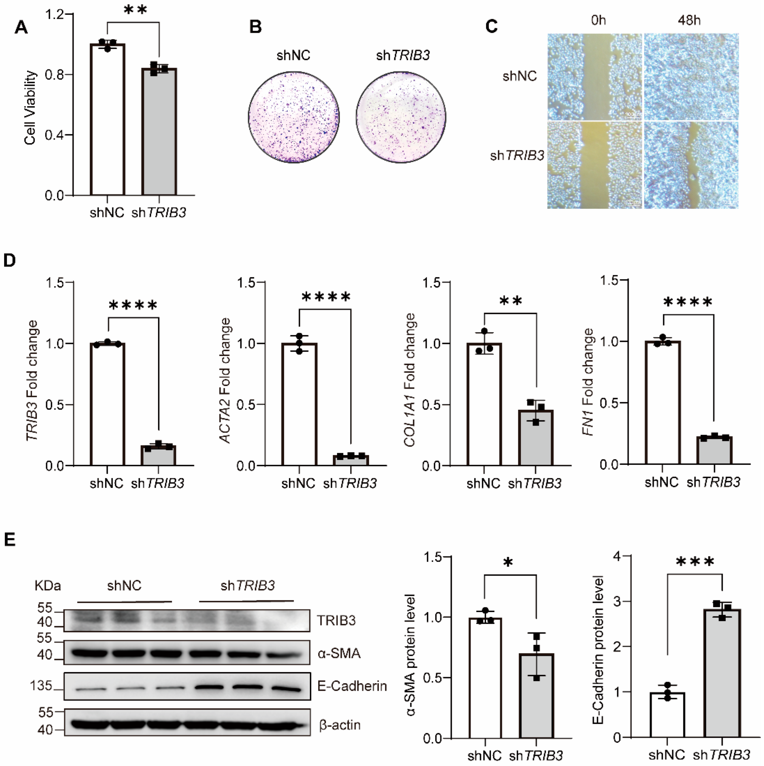
2.2. TRIB3 Was Essential for Wound Healing in Epithelial Cells
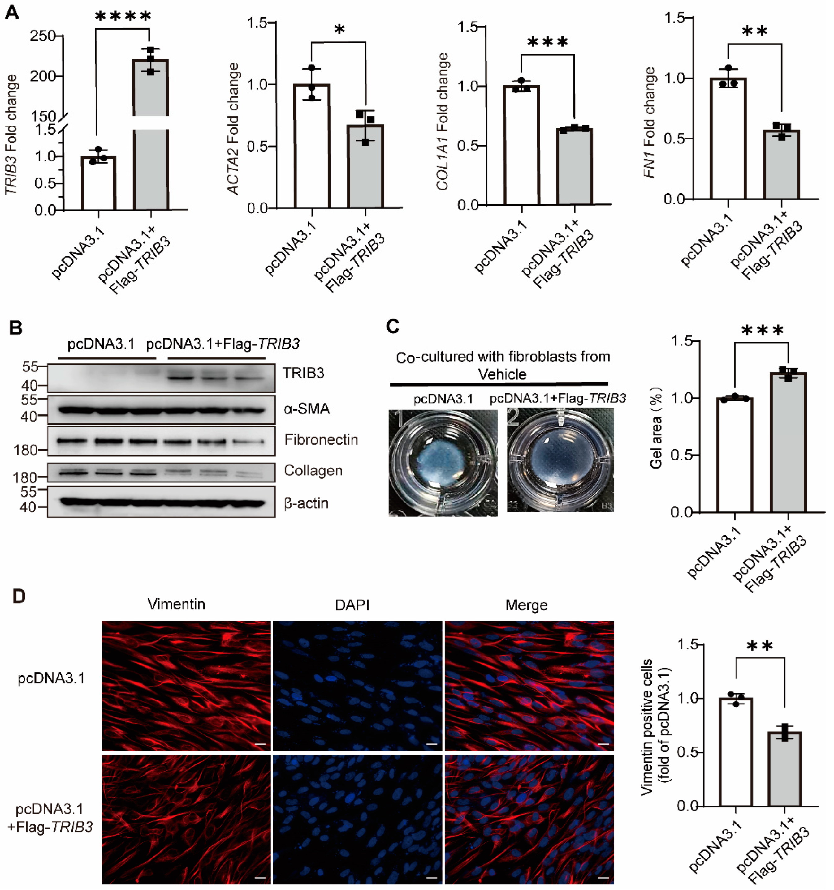
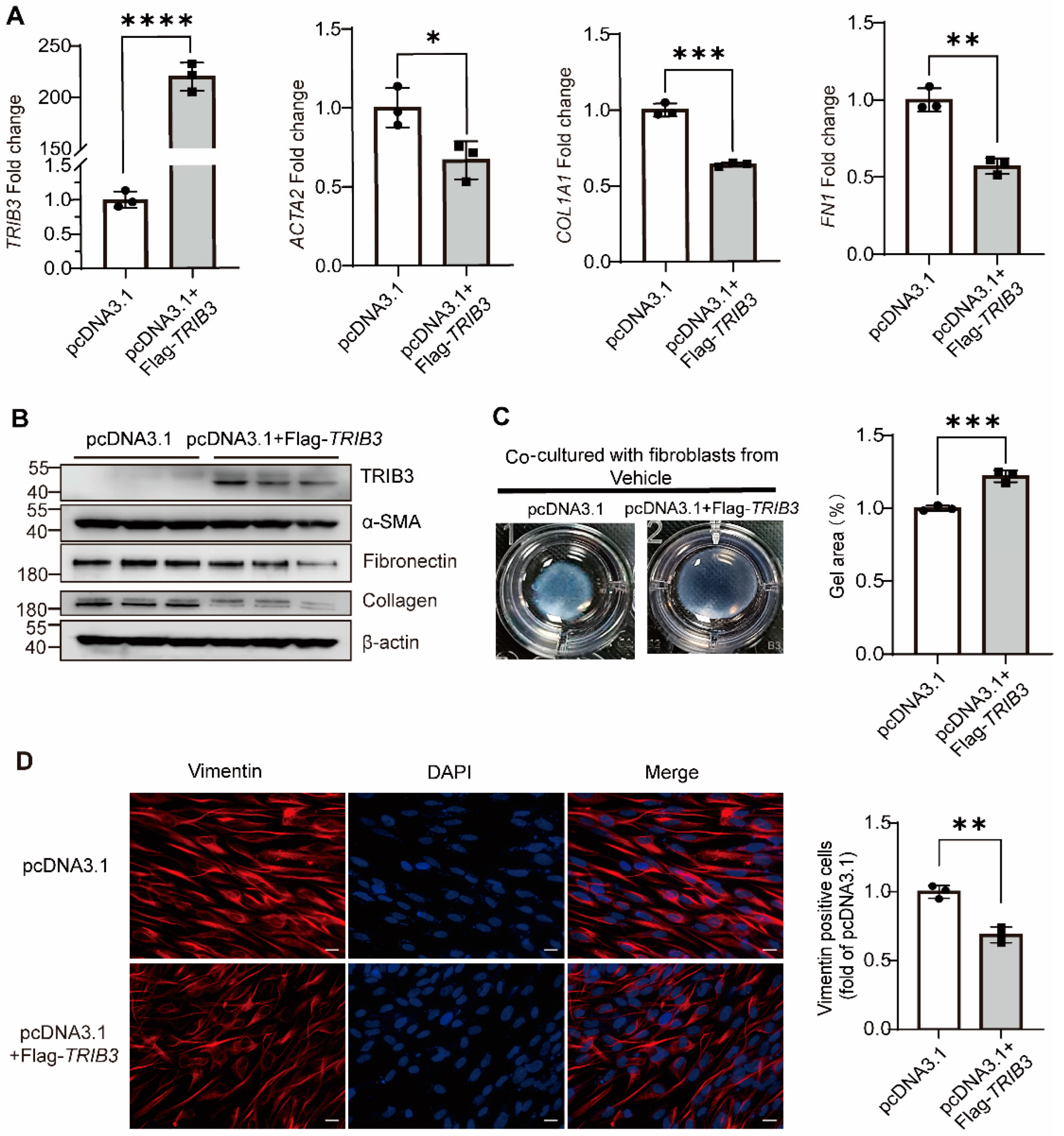
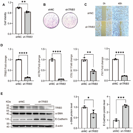
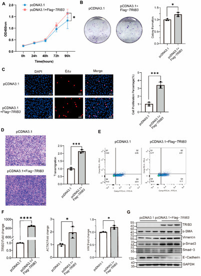
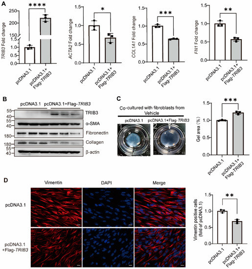
2.3. TRIB3 Overexpression Inhibited the Fibroblast Activation
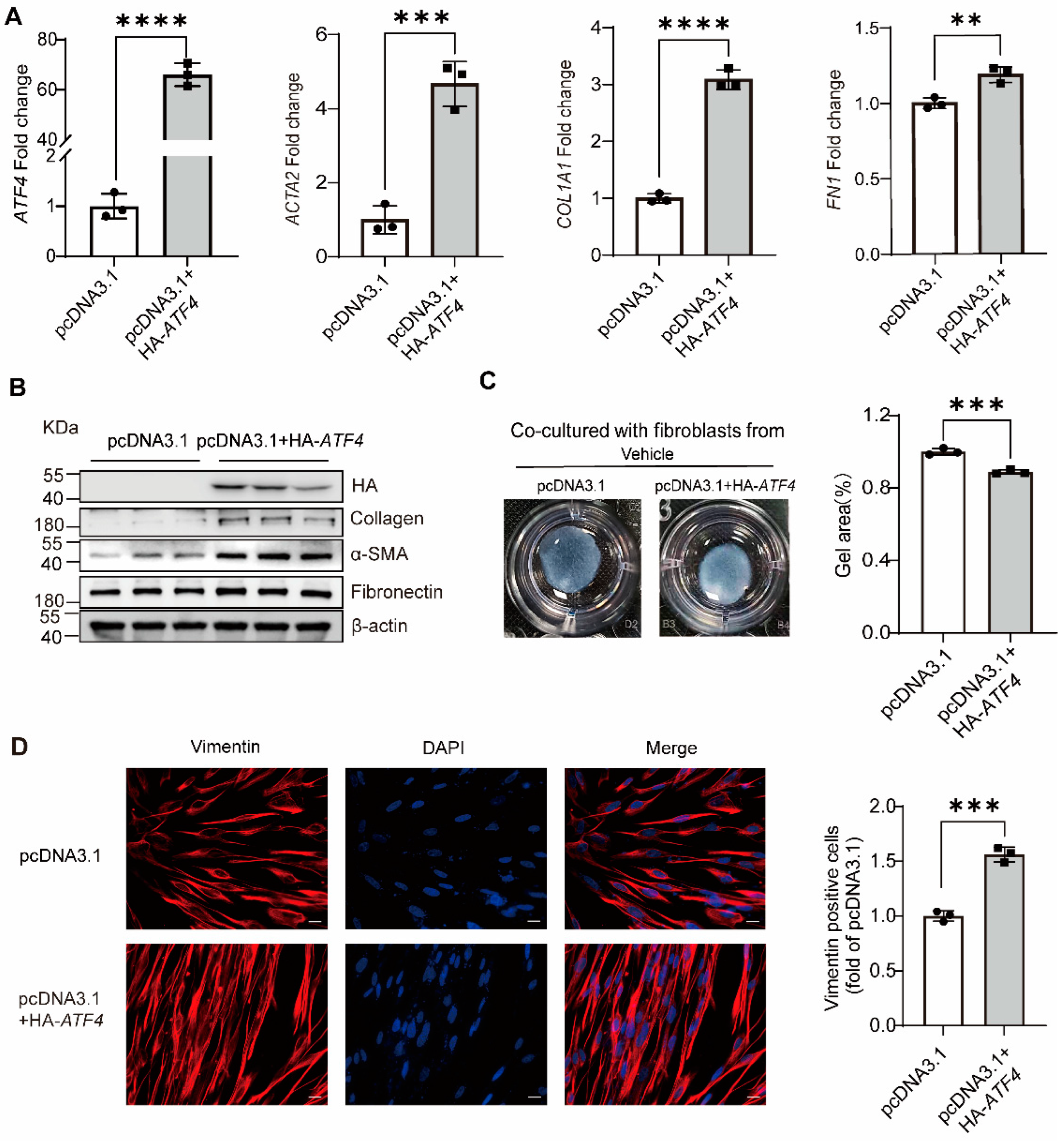
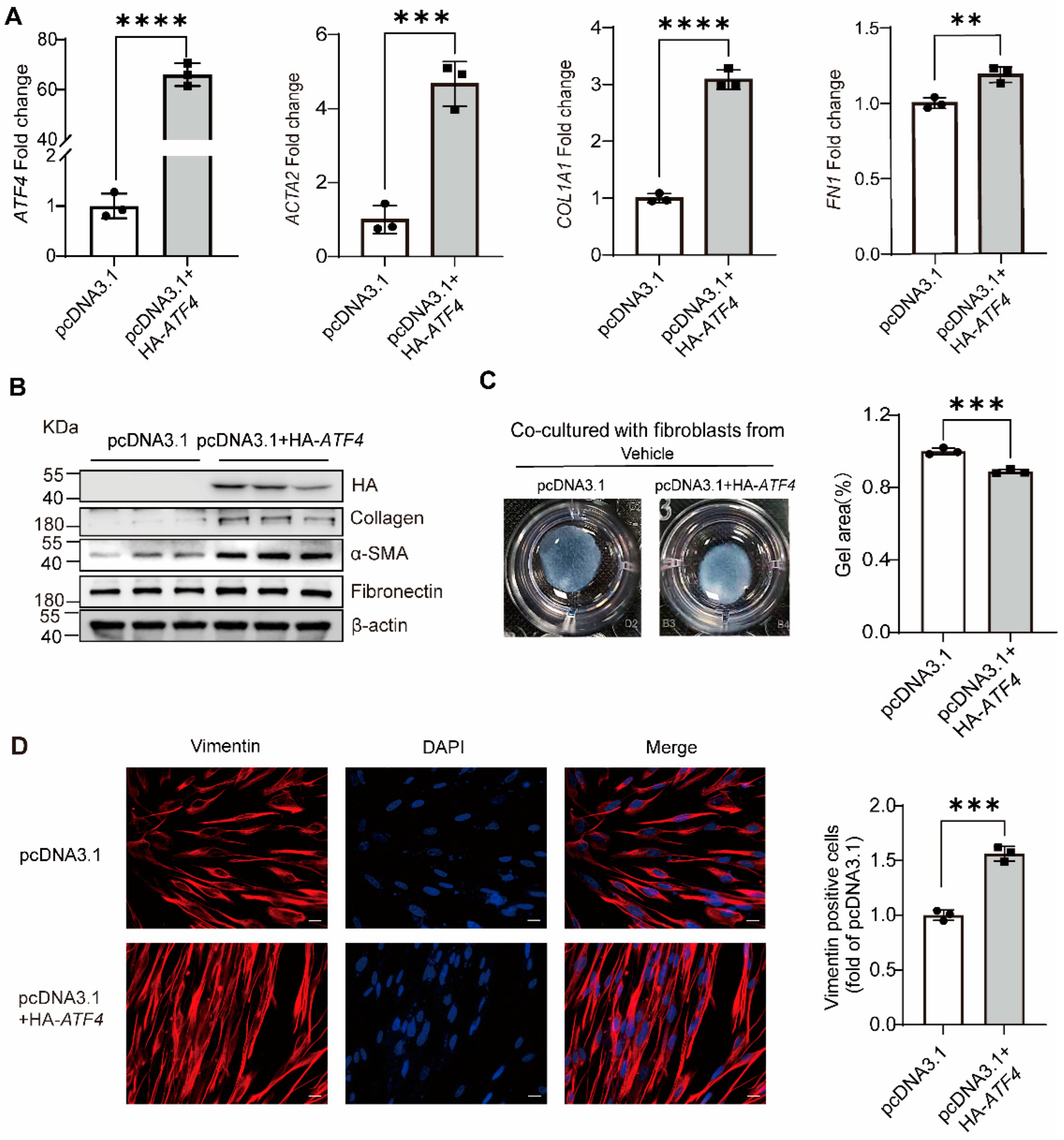
2.4. TRIB3 Interaction with ATF4 Mediated Lung Fibroblast Activation
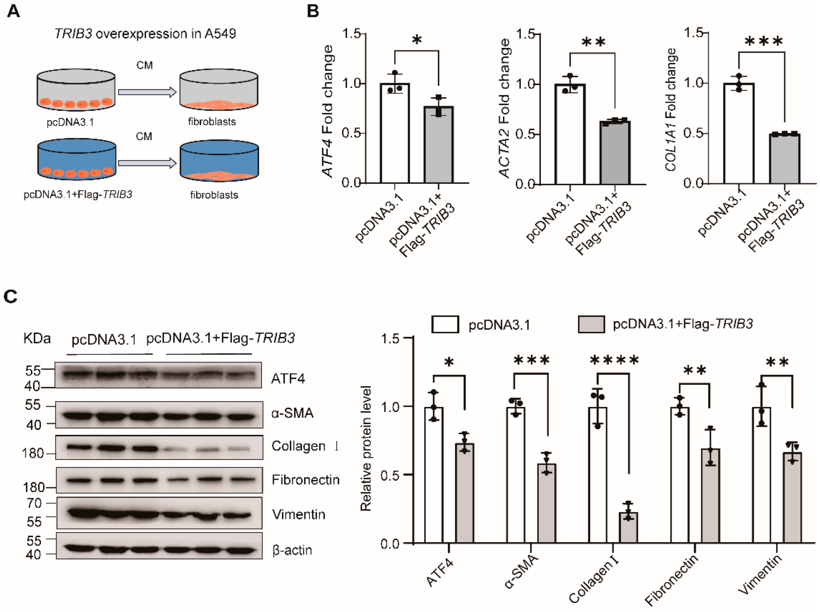
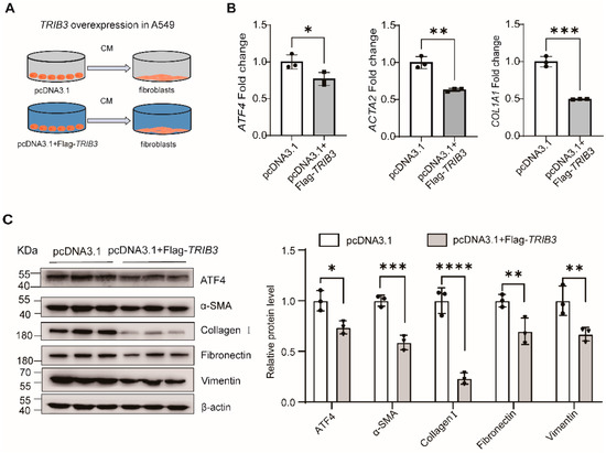
2.5. TRIB3 Maintained Epithelial-Mesenchymal Crosstalk and Attenuated Fibrosis by Negatively Regulation of ATF4
3. Discussion
4. Material and Methods
4.1. Lung Tissue Sampling
4.2. Cell Culture
4.3. Plasmid Construction, Lentivirus Package and Stable-Infected Cell Lines Construction
4.4. Analysis of Cell Survival and Apoptosis
4.5. Migration and Wound Healing Assays
4.6. Real-Time PCR
4.7. Western Blotting
4.8. Isolation of Conditioned Medium (CM)
4.9. Co-Immunoprecipitation (Co-IP) and Immunoprecipitation (IP) Analysis
4.10. Luciferase Reporter Analysis
4.11. Collagen Gel Contraction (CGC) Assay
4.12. Gene Expression Data
4.13. Statistical Analysis
Supplementary Materials
Author Contributions
Funding
Institutional Review Board Statement
Informed Consent Statement
Data Availability Statement
Conflicts of Interest
Abbreviations
| AECs | alveolar epithelial cells; |
| AEC1s | alveolar epithelial type 1 cells; |
| AEC2s | alveolar epithelial type 2 cells; |
| AMs | alveolar macrophages; |
| ILD | interstitial lung disease; |
| IPF | idiopathic pulmonary fibrosis; |
| PF | pulmonary fibrosis; |
| PDGF | platelet-derived growth factor; |
| CTGF | connective tissue growth factor; |
| CHOP | CCAAT-enhancer-binding protein homologous protein; |
| PPARα | peroxisome proliferator-activated receptor alpha; |
| TGF-β | transforming growth factor-β; |
| EGFR | epidermal growth factor receptor; |
| TRIB3 | tribbles homolog 3; |
| ATF4 | activating transcription factor 4; |
| TNF | tumor necrosis factor; CXCL12, |
| CXC | chemokine ligand 12; |
| NSCLC | non-small cell lung cancer; |
| CM | conditioned media; |
| CGC | Collagen gel contraction; |
| ECM | extracellular matrix; |
| EMT | epithelial–mesenchymal transition; |
| α-SMA | α-smooth muscle actin; |
| GEO | Gene Expression Omnibus; |
| PI | propidium iodide; |
| Co-IP | Co-immunoprecipitation. |
References
- Richeldi, L.; Collard, H.R.; Jones, M.G. Idiopathic pulmonary fibrosis. Lancet 2017, 389, 1941–1952. [Google Scholar] [CrossRef]
- Chambers, R.C.; Mercer, P.F. Mechanisms of alveolar epithelial injury, repair, and fibrosis. Ann. Am. Thorac. Soc. 2015, 12 (Suppl. 1), S16–S20. [Google Scholar] [CrossRef]
- Yao, Y.; Wang, Y.; Zhang, Z.; He, L.; Zhu, J.; Zhang, M.; He, X.; Cheng, Z.; Ao, Q.; Cao, Y.; et al. Chop Deficiency Protects Mice Against Bleomycin-induced Pulmonary Fibrosis by Attenuating M2 Macrophage Production. Mol. Ther. 2016, 24, 915–925. [Google Scholar] [CrossRef] [PubMed]
- Chen, J.; Cai, Z.; Bai, M.; Yu, X.; Zhang, C.; Cao, C.; Hu, X.; Wang, L.; Su, R.; Wang, D.; et al. The RNA-binding protein ROD1/PTBP3 cotranscriptionally defines AID-loading sites to mediate antibody class switch in mammalian genomes. Cell Res. 2018, 28, 981–995. [Google Scholar] [CrossRef]
- Barnthaler, T.; Theiler, A.; Zabini, D.; Trautmann, S.; Stacher-Priehse, E.; Lanz, I.; Klepetko, W.; Sinn, K.; Flick, H.; Scheidl, S.; et al. Inhibiting eicosanoid degradation exerts antifibrotic effects in a pulmonary fibrosis mouse model and human tissue. J. Allergy Clin. Immunol. 2020, 145, 818–833.e11. [Google Scholar] [CrossRef]
- Bellaye, P.S.; Shimbori, C.; Yanagihara, T.; Carlson, D.A.; Hughes, P.; Upagupta, C.; Sato, S.; Wheildon, N.; Haystead, T.; Ask, K.; et al. Synergistic role of HSP90alpha and HSP90beta to promote myofibroblast persistence in lung fibrosis. Eur. Respir. J. 2018, 51, 1700386. [Google Scholar] [CrossRef] [PubMed]
- Selman, M.; Pardo, A.; Kaminski, N. Idiopathic pulmonary fibrosis: Aberrant recapitulation of developmental programs? PLoS Med. 2008, 5, e62. [Google Scholar] [CrossRef] [PubMed]
- Mora, A.L.; Rojas, M.; Pardo, A.; Selman, M. Emerging therapies for idiopathic pulmonary fibrosis, a progressive age-related disease. Nat. Rev. Drug Discov. 2017, 16, 755–772. [Google Scholar] [CrossRef]
- Noble, P.W.; Homer, R.J. Back to the future: Historical perspective on the pathogenesis of idiopathic pulmonary fibrosis. Am. J. Respir. Cell Mol. Biol. 2005, 33, 113–120. [Google Scholar] [CrossRef]
- Prasad, S.; Hogaboam, C.M.; Jarai, G. Deficient repair response of IPF fibroblasts in a co-culture model of epithelial injury and repair. Fibrogenesis Tissue Repair 2014, 7, 7. [Google Scholar] [CrossRef] [PubMed]
- King, T.E., Jr.; Pardo, A.; Selman, M. Idiopathic pulmonary fibrosis. Lancet 2011, 378, 1949–1961. [Google Scholar] [CrossRef] [PubMed]
- Hegedus, Z.; Czibula, A.; Kiss-Toth, E. Tribbles: Novel regulators of cell function; evolutionary aspects. Cell Mol. Life Sci. 2006, 63, 1632–1641. [Google Scholar] [CrossRef] [PubMed]
- Grosshans, J.; Wieschaus, E. A genetic link between morphogenesis and cell division during formation of the ventral furrow in Drosophila. Cell 2000, 101, 523–531. [Google Scholar] [CrossRef] [PubMed]
- Boudeau, J.; Miranda-Saavedra, D.; Barton, G.J.; Alessi, D.R. Emerging roles of pseudokinases. Trends Cell Biol. 2006, 16, 443–452. [Google Scholar] [CrossRef] [PubMed]
- Du, K.; Herzig, S.; Kulkarni, R.N.; Montminy, M. TRB3: A tribbles homolog that inhibits Akt/PKB activation by insulin in liver. Science 2003, 300, 1574–1577. [Google Scholar] [CrossRef] [PubMed]
- Ohoka, N.; Yoshii, S.; Hattori, T.; Onozaki, K.; Hayashi, H. TRB3, a novel ER stress-inducible gene, is induced via ATF4-CHOP pathway and is involved in cell death. EMBO J. 2005, 24, 1243–1255. [Google Scholar] [CrossRef]
- Liu, J.; Wu, X.; Franklin, J.L.; Messina, J.L.; Hill, H.S.; Moellering, D.R.; Walton, R.G.; Martin, M.; Garvey, W.T. Mammalian Tribbles homolog 3 impairs insulin action in skeletal muscle: Role in glucose-induced insulin resistance. Am. J. Physiol. Endocrinol. Metab. 2010, 298, E565–E576. [Google Scholar] [CrossRef]
- Tran, S.C.; Pham, T.M.; Nguyen, L.N.; Park, E.M.; Lim, Y.S.; Hwang, S.B. Nonstructural 3 Protein of Hepatitis C Virus Modulates the Tribbles Homolog 3/Akt Signaling Pathway for Persistent Viral Infection. J. Virol. 2016, 90, 7231–7247. [Google Scholar] [CrossRef]
- Tomcik, M.; Palumbo-Zerr, K.; Zerr, P.; Sumova, B.; Avouac, J.; Dees, C.; Distler, A.; Becvar, R.; Distler, O.; Schett, G.; et al. Tribbles homologue 3 stimulates canonical TGF-beta signalling to regulate fibroblast activation and tissue fibrosis. Ann. Rheum. Dis. 2016, 75, 609–616. [Google Scholar] [CrossRef]
- Wang, W.; Sun, A.; Lv, W.; Cheng, J.; Lv, S.; Liu, X.; Guan, G.; Liu, G. TRB3, up-regulated in kidneys of rats with type1 diabetes, mediates extracellular matrix accumulation in vivo and in vitro. Diabetes Res. Clin. Pract. 2014, 106, 101–109. [Google Scholar] [CrossRef]
- Liew, C.W.; Bochenski, J.; Kawamori, D.; Hu, J.; Leech, C.A.; Wanic, K.; Malecki, M.; Warram, J.H.; Qi, L.; Krolewski, A.S.; et al. The pseudokinase tribbles homolog 3 interacts with ATF4 to negatively regulate insulin exocytosis in human and mouse beta cells. J. Clin. Investig. 2010, 120, 2876–2888. [Google Scholar] [CrossRef]
- Ord, D.; Ord, T. Characterization of human NIPK (TRB3, SKIP3) gene activation in stressful conditions. Biochem. Biophys. Res. Commun. 2005, 330, 210–218. [Google Scholar] [CrossRef] [PubMed]
- Jousse, C.; Deval, C.; Maurin, A.C.; Parry, L.; Cherasse, Y.; Chaveroux, C.; Lefloch, R.; Lenormand, P.; Bruhat, A.; Fafournoux, P. TRB3 inhibits the transcriptional activation of stress-regulated genes by a negative feedback on the ATF4 pathway. J. Biol. Chem. 2007, 282, 15851–15861. [Google Scholar] [CrossRef] [PubMed]
- Aime, P.; Karuppagounder, S.S.; Rao, A.; Chen, Y.; Burke, R.E.; Ratan, R.R.; Greene, L.A. The drug adaptaquin blocks ATF4/CHOP-dependent pro-death Trib3 induction and protects in cellular and mouse models of Parkinson’s disease. Neurobiol. Dis. 2020, 136, 104725. [Google Scholar] [CrossRef] [PubMed]
- Liu, S.; Lv, X.; Wei, X.; Liu, C.; Li, Q.; Min, J.; Hua, F.; Zhang, X.; Li, K.; Li, P.; et al. TRIB3GSK-3beta interaction promotes lung fibrosis and serves as a potential therapeutic target. Acta Pharm. Sin. B 2021, 11, 3105–3119. [Google Scholar] [CrossRef]
- Yu, J.M.; Sun, W.; Wang, Z.H.; Liang, X.; Hua, F.; Li, K.; Lv, X.X.; Zhang, X.W.; Liu, Y.Y.; Yu, J.J.; et al. TRIB3 supports breast cancer stemness by suppressing FOXO1 degradation and enhancing SOX2 transcription. Nat. Commun. 2019, 10, 5720. [Google Scholar] [CrossRef]
- Shang, S.; Yang, Y.W.; Chen, F.; Yu, L.; Shen, S.H.; Li, K.; Cui, B.; Lv, X.X.; Zhang, C.; Yang, C.; et al. TRIB3 reduces CD8(+) T cell infiltration and induces immune evasion by repressing the STAT1-CXCL10 axis in colorectal cancer. Sci. Transl. Med. 2022, 14, eabf0992. [Google Scholar] [CrossRef]
- Hua, F.; Li, K.; Yu, J.J.; Hu, Z.W. The TRIB3-SQSTM1 interaction mediates metabolic stress-promoted tumorigenesis and progression via suppressing autophagic and proteasomal degradation. Autophagy 2015, 11, 1929–1931. [Google Scholar] [CrossRef]
- O’Leary, E.M.; Tian, Y.; Nigdelioglu, R.; Witt, L.J.; Cetin-Atalay, R.; Meliton, A.Y.; Woods, P.S.; Kimmig, L.M.; Sun, K.A.; Gokalp, G.A.; et al. TGF-beta Promotes Metabolic Reprogramming in Lung Fibroblasts via mTORC1-dependent ATF4 Activation. Am. J. Respir. Cell Mol. Biol. 2020, 63, 601–612. [Google Scholar] [CrossRef]
- Liang, Q.; Liu, T.; Guo, T.; Tao, W.; Chen, X.; Chen, W.; Chen, L.; Xiao, Y. ATF4 promotes renal tubulointerstitial fibrosis by suppressing autophagy in diabetic nephropathy. Life Sci. 2021, 264, 118686. [Google Scholar] [CrossRef]
- Luo, X.H.; Han, B.; Chen, Q.; Guo, X.T.; Xie, R.J.; Yang, T.; Yang, Q. Expression of PERK-eIF2alpha-ATF4 pathway signaling protein in the progression of hepatic fibrosis in rats. Int. J. Clin. Exp. Pathol. 2018, 11, 3542–3550. [Google Scholar] [PubMed]
- Selvarajah, B.; Azuelos, I.; Plate, M.; Guillotin, D.; Forty, E.J.; Contento, G.; Woodcock, H.V.; Redding, M.; Taylor, A.; Brunori, G.; et al. mTORC1 amplifies the ATF4-dependent de novo serine-glycine pathway to supply glycine during TGF-beta1-induced collagen biosynthesis. Sci. Signal 2019, 12, eaav3048. [Google Scholar] [CrossRef] [PubMed]
- Zhang, J.; Chen, X.; Chen, H.; Li, R.; Xu, P.; Lv, C.; Liu, B.; Song, X. Engeletin ameliorates pulmonary fibrosis through endoplasmic reticulum stress depending on lnc949-mediated TGF-beta1-Smad2/3 and JNK signalling pathways. Pharm. Biol. 2020, 58, 1105–1114. [Google Scholar] [CrossRef] [PubMed]
- Jeon, H.Y.; Choi, J.; Kraaier, L.; Kim, Y.H.; Eisenbarth, D.; Yi, K.; Kang, J.G.; Kim, J.W.; Shim, H.S.; Lee, J.H.; et al. Airway secretory cell fate conversion via YAP-mTORC1-dependent essential amino acid metabolism. EMBO J. 2022, 41, e109365. [Google Scholar] [CrossRef] [PubMed]
- Raghu, G.; Remy-Jardin, M.; Myers, J.L.; Richeldi, L.; Ryerson, C.J.; Lederer, D.J.; Behr, J.; Cottin, V.; Danoff, S.K.; Morell, F.; et al. Diagnosis of Idiopathic Pulmonary Fibrosis. An Official ATS/ERS/JRS/ALAT Clinical Practice Guideline. Am. J. Respir. Crit. Care Med. 2018, 198, e44–e68. [Google Scholar] [CrossRef]
- Ritchie, M.E.; Phipson, B.; Wu, D.; Hu, Y.; Law, C.W.; Shi, W.; Smyth, G.K. limma powers differential expression analyses for RNA-sequencing and microarray studies. Nucleic Acids Res. 2015, 43, e47. [Google Scholar] [CrossRef] [PubMed]








| Gene | Primer | Sequence 5′-3′ |
|---|---|---|
| Flag-TRIB3 | Sense | CGCGGATCCGCCACCATGGATTACAAGGATGA |
| CGACGATAAGCGAGCCACCCCTCTGGCTGCT | ||
| Anti-sense | CCGCTCGAGCTAGCCATACAGAACCACTTCTC | |
| TGTCTCCCTCCTCTTCCCTG | ||
| HA-ATF4 | Sense | CGCGGATCCGCCACCATGACCCATACGACGTC |
| CCAGACTACGCTACCGAAATGAGCTTCCTGAG | ||
| Anti-sense | CCGCTCGAGCTAGGGGACCCTTTTCTTCCCCC | |
| TTGCCTTGCGGACCTCTTCT | ||
| shTRIB3 | Sense | CCGGGATCTCAAGCTGTGTCGCTTTCTCGAGA |
| AAGCGACACAGCTTGAGATCTTTTTG | ||
| Anti-sense | AATTCAAAAAGATCTCAAGCTGTGTCGCTTTCT | |
| CGAG AAAGCGACACAGCTTGAGATC | ||
| ATF4 (TSS-1000 bp to +100 bp) | Anti-sense | CGGGGTACCTTCTGTGGCAGCCTTGCACTTGAG |
| CCGGATGAAAATTGTAAAAACCC | ||
| Sense | CCCAAGCTTCCCCTAATACGCCATGGTGGCCG | |
| TGGACCCTGAGGGCGGGGAGGAGG | ||
| ATF4 (TSS-100 bp to +1000 bp) | Sense | CGGGGTACCCGGGAGGAGACGGTCACGTGGT |
| CGCGGCGGAAGGATGCGTCTGTGCT | ||
| Anti-sense | CCCAAGCTTCCTCCAGGTAATCATCTAAGAG | |
| ACCTAGGCTTTCTTCAGCCCCCAAA |
| Gene | Primer | Sequence 5′-3′ |
|---|---|---|
| TRIB3 | Sense | GCGGTTGGAGTTGGATGA |
| Anti-sense | GCCACAGCAGTTGCACGA | |
| ATF4 | Sense | TCAAACCTCATGGGTTCTCC |
| Anti-sense | GTGTCATCCAACGTGGTCAG | |
| ACTA2 | Sense | CTCTGGACGCACAACTGGCATC |
| Anti-sense | CACGCTCAGCAGTAGTAACGAAGG | |
| COL1A1 | Sense | GAGGGCCAAGACGAAGACATC |
| Anti-sense | CAGATCACGTCATCGCACAAC | |
| FN1 | Sense | ACAACACCGAGGTGACTGAGAC |
| Anti-sense | GGACACAACGATGCTTCCTGAG | |
| VIM | Sense | TTGCCGTTGAAGCTGCTAACTACC |
| Anti-sense | AATCCTGCTCTCCTCGCCTTCC | |
| ACTB | Sense | CACCATTGGCAATGAGCGGTTC |
| Anti-sense | AGGTCTTTGCGGATGTCCACGT | |
| GAPDH | Sense | GTCTCCTCTGACTTCAACAGCG |
| Anti-sense | ACCACCCTGTTGCTGTAGCCAA |
Publisher’s Note: MDPI stays neutral with regard to jurisdictional claims in published maps and institutional affiliations. |
© 2022 by the authors. Licensee MDPI, Basel, Switzerland. This article is an open access article distributed under the terms and conditions of the Creative Commons Attribution (CC BY) license (https://creativecommons.org/licenses/by/4.0/).
Share and Cite
Wang, L.; Zhao, W.; Xia, C.; Li, Z.; Zhao, W.; Xu, K.; Wang, N.; Lian, H.; Rosas, I.O.; Yu, G. TRIB3 Mediates Fibroblast Activation and Fibrosis though Interaction with ATF4 in IPF. Int. J. Mol. Sci. 2022, 23, 15705. https://doi.org/10.3390/ijms232415705
Wang L, Zhao W, Xia C, Li Z, Zhao W, Xu K, Wang N, Lian H, Rosas IO, Yu G. TRIB3 Mediates Fibroblast Activation and Fibrosis though Interaction with ATF4 in IPF. International Journal of Molecular Sciences. 2022; 23(24):15705. https://doi.org/10.3390/ijms232415705
Chicago/Turabian StyleWang, Lan, Wenyu Zhao, Cong Xia, Zhongzheng Li, Weiming Zhao, Kai Xu, Ningdan Wang, Hui Lian, Ivan O. Rosas, and Guoying Yu. 2022. "TRIB3 Mediates Fibroblast Activation and Fibrosis though Interaction with ATF4 in IPF" International Journal of Molecular Sciences 23, no. 24: 15705. https://doi.org/10.3390/ijms232415705
APA StyleWang, L., Zhao, W., Xia, C., Li, Z., Zhao, W., Xu, K., Wang, N., Lian, H., Rosas, I. O., & Yu, G. (2022). TRIB3 Mediates Fibroblast Activation and Fibrosis though Interaction with ATF4 in IPF. International Journal of Molecular Sciences, 23(24), 15705. https://doi.org/10.3390/ijms232415705

