Isogenic Human-Induced Pluripotent Stem-Cell-Derived Cardiomyocytes Reveal Activation of Wnt Signaling Pathways Underlying Intrinsic Cardiac Abnormalities in Rett Syndrome
Abstract
1. Introduction
2. Results
2.1. MeCP2 Mutation Caused Increased Irregular Contraction of iPSC-CMs
2.2. MeCP2-Mutation-Induced Abnormal Electrophysiological Properties of iPSC-CMs via Altered Expression of Multiple Cardiac Ion Channels
2.3. Calcium and Sodium Channel Blockers Ameliorate the Abnormal Cardiac Electrophysiological Properties Caused by MeCP2 Mutation
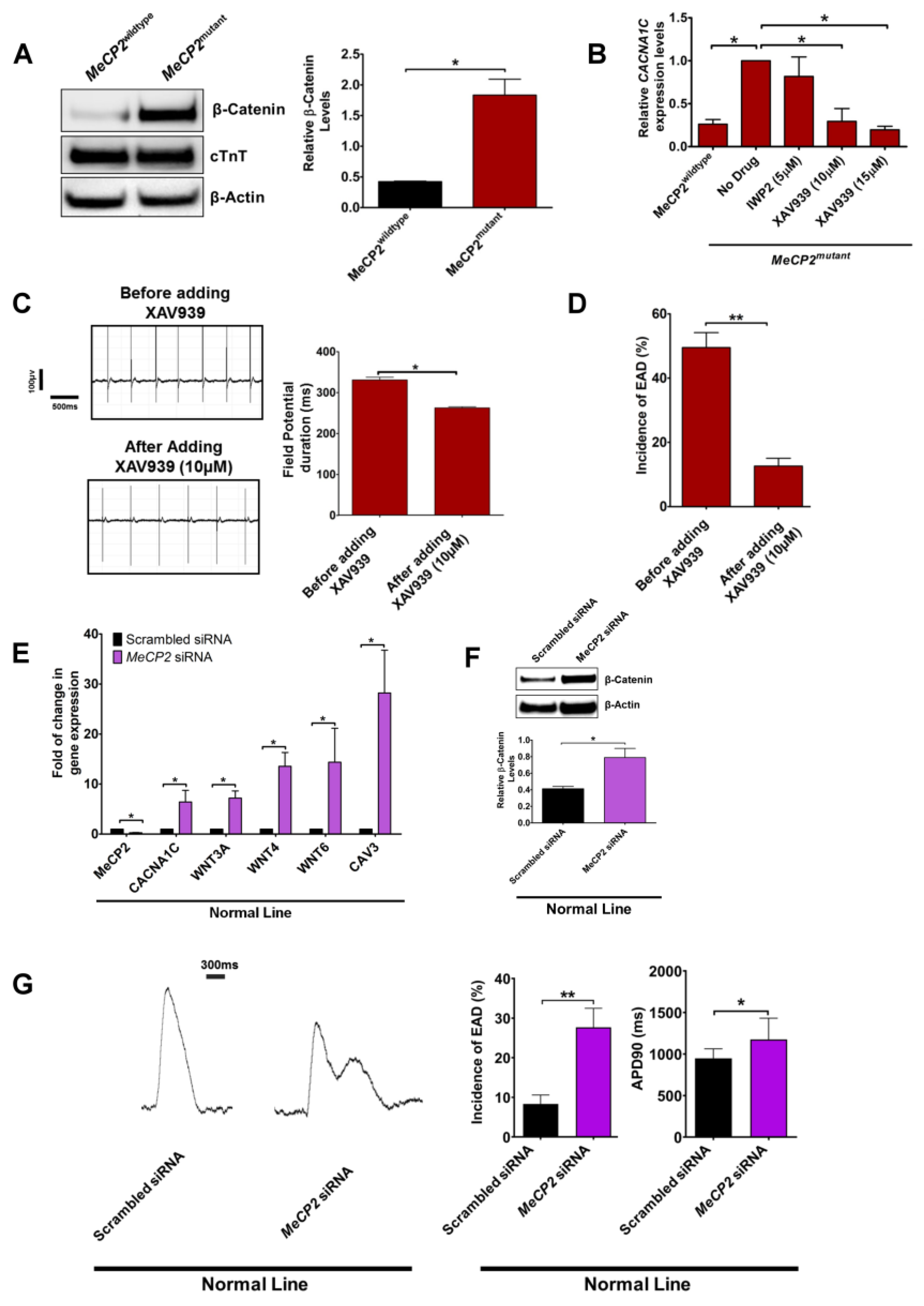
2.4. Increased WNT Family Gene Expression Was Observed in MeCP2mutant iPSC-CMs
2.5. MECP2 Protein Regulates CACNA1C Expression via Canonical Wnt Signaling Pathway
3. Discussion
4. Materials and Methods
4.1. RTT Patient-Specific Isogenic iPSCs
4.2. Maintenance and Cardiac Differentiation of iPSCs
4.3. Genomic DNA and mRNA Analysis
4.4. Field Potential Recordings
4.5. Fluorescent-Potentiometric-Probe-Based Membrane Potential Evaluation
4.6. IonOptix Cellular Contractility and Calcium Transient Analysis
4.7. Quantitative PCR Analysis
4.8. Transcriptome Analysis
4.9. Genomic DNA Methylation Analysis
4.10. Western Blot Analysis
4.11. Statistical Analysis
5. Conclusions
Supplementary Materials
Author Contributions
Funding
Institutional Review Board Statement
Informed Consent Statement
Data Availability Statement
Conflicts of Interest
References
- Liyanage, V.R.; Rastegar, M. Rett syndrome and MeCP2. Neuromol. Med. 2014, 16, 231–264. [Google Scholar] [CrossRef] [PubMed]
- Hagberg, B. Rett’s syndrome: Prevalence and impact on progressive severe mental retardation in girls. Acta Paediatr. Scand. 1985, 74, 405–408. [Google Scholar] [CrossRef] [PubMed]
- Laurvick, C.L.; de Klerk, N.; Bower, C.; Christodoulou, J.; Ravine, D.; Ellaway, C.; Williamson, S.; Leonard, H. Rett syndrome in Australia: A review of the epidemiology. J. Pediatr. 2006, 148, 347–352. [Google Scholar] [CrossRef] [PubMed]
- Wong, V.C.; Li, S.Y. Rett syndrome: Prevalence among Chinese and a comparison of MECP2 mutations of classic Rett syndrome with other neurodevelopmental disorders. J. Child Neurol. 2007, 22, 1397–1400. [Google Scholar] [CrossRef] [PubMed]
- Reichow, B.; George-Puskar, A.; Lutz, T.; Smith, I.C.; Volkmar, F.R. Brief report: Systematic review of Rett syndrome in males. J. Autism Dev. Disord. 2015, 45, 3377–3383. [Google Scholar] [CrossRef]
- Guideri, F.; Acampa, M. Sudden death and cardiac arrhythmias in Rett syndrome. Pediatr. Cardiol. 2005, 26, 111. [Google Scholar] [CrossRef]
- Acampa, M.; Guideri, F. Cardiac disease and Rett syndrome. Arch. Dis. Child. 2006, 91, 440–443. [Google Scholar] [CrossRef]
- Chahrour, M.; Zoghbi, H.Y. The story of Rett syndrome: From clinic to neurobiology. Neuron 2007, 56, 422–437. [Google Scholar] [CrossRef]
- Fan, G.; Hutnick, L. Methyl-CpG binding proteins in the nervous system. Cell Res. 2005, 15, 255–261. [Google Scholar] [CrossRef]
- Guy, J.; Gan, J.; Selfridge, J.; Cobb, S.; Bird, A. Reversal of neurological defects in a mouse model of Rett syndrome. Science 2007, 315, 1143–1147. [Google Scholar] [CrossRef]
- Guy, J.; Hendrich, B.; Holmes, M.; Martin, J.E.; Bird, A. A mouse Mecp2-null mutation causes neurological symptoms that mimic Rett syndrome. Nat. Genet. 2001, 27, 322–326. [Google Scholar] [CrossRef] [PubMed]
- Chen, R.Z.; Akbarian, S.; Tudor, M.; Jaenisch, R. Deficiency of methyl-CpG binding protein-2 in CNS neurons results in a Rett-like phenotype in mice. Nat. Genet. 2001, 27, 327–331. [Google Scholar] [CrossRef] [PubMed]
- Shahbazian, M.; Young, J.; Yuva-Paylor, L.; Spencer, C.; Antalffy, B.; Noebels, J.; Armstrong, D.; Paylor, R.; Zoghbi, H. Mice with truncated MeCP2 recapitulate many Rett syndrome features and display hyperacetylation of histone H3. Neuron 2002, 35, 243–254. [Google Scholar] [CrossRef] [PubMed]
- McCauley, M.D.; Wang, T.; Mike, E.; Herrera, J.; Beavers, D.L.; Huang, T.W.; Ward, C.S.; Skinner, S.; Percy, A.K.; Glaze, D.G.; et al. Pathogenesis of lethal cardiac arrhythmias in Mecp2 mutant mice: Implication for therapy in Rett syndrome. Sci. Transl. Med. 2011, 3, 113ra125. [Google Scholar] [CrossRef] [PubMed]
- Hara, M.; Takahashi, T.; Mitsumasu, C.; Igata, S.; Takano, M.; Minami, T.; Yasukawa, H.; Okayama, S.; Nakamura, K.; Okabe, Y.; et al. Disturbance of cardiac gene expression and cardiomyocyte structure predisposes Mecp2-null mice to arrhythmias. Sci. Rep. 2015, 5, 11204. [Google Scholar] [CrossRef]
- Takahashi, K.; Tanabe, K.; Ohnuki, M.; Narita, M.; Ichisaka, T.; Tomoda, K.; Yamanaka, S. Induction of pluripotent stem cells from adult human fibroblasts by defined factors. Cell 2007, 131, 861–872. [Google Scholar] [CrossRef]
- Nakagawa, M.; Koyanagi, M.; Tanabe, K.; Takahashi, K.; Ichisaka, T.; Aoi, T.; Okita, K.; Mochiduki, Y.; Takizawa, N.; Yamanaka, S. Generation of induced pluripotent stem cells without Myc from mouse and human fibroblasts. Nat. Biotechnol. 2008, 26, 101–106. [Google Scholar] [CrossRef]
- Pomp, O.; Dreesen, O.; Leong, D.F.; Meller-Pomp, O.; Tan, T.T.; Zhou, F.; Colman, A. Unexpected X chromosome skewing during culture and reprogramming of human somatic cells can be alleviated by exogenous telomerase. Cell Stem Cell 2011, 9, 156–165. [Google Scholar] [CrossRef]
- Wallace, E.; Howard, L.; Liu, M.; O’Brien, T.; Ward, D.; Shen, S.; Prendiville, T. Long QT Syndrome: Genetics and Future Perspective. Pediatric Cardiol. 2019, 40, 1419–1430. [Google Scholar] [CrossRef]
- Muntean, B.S.; Jin, X.; Williams, F.E.; Nauli, S.M. Primary cilium regulates CaV1.2 expression through Wnt signaling. J. Cell. Physiol. 2014, 229, 1926–1934. [Google Scholar] [CrossRef]
- Weiss, J.N.; Garfinkel, A.; Karagueuzian, H.S.; Chen, P.S.; Qu, Z. Early afterdepolarizations and cardiac arrhythmias. Heart Rhythm 2010, 7, 1891–1899. [Google Scholar] [CrossRef] [PubMed]
- Connolly, D.R.; Zhou, Z. Genomic insights into MeCP2 function: A role for the maintenance of chromatin architecture. Curr. Opin. Neurobiol. 2019, 59, 174–179. [Google Scholar] [CrossRef] [PubMed]
- Tyan, L.; Foell, J.D.; Vincent, K.P.; Woon, M.T.; Mesquitta, W.T.; Lang, D.; Best, J.M.; Ackerman, M.J.; McCulloch, A.D.; Glukhov, A.V.; et al. Long QT syndrome caveolin-3 mutations differentially modulate Kv 4 and Cav 1.2 channels to contribute to action potential prolongation. J. Physiol. 2019, 597, 1531–1551. [Google Scholar] [CrossRef] [PubMed]
- Bryant, S.; Kimura, T.E.; Kong, C.H.; Watson, J.J.; Chase, A.; Suleiman, M.S.; James, A.F.; Orchard, C.H. Stimulation of ICa by basal PKA activity is facilitated by caveolin-3 in cardiac ventricular myocytes. J. Mol. Cell. Cardiol. 2014, 68, 47–55. [Google Scholar] [CrossRef]
- Garg, V.; Sun, W.; Hu, K. Caveolin-3 negatively regulates recombinant cardiac KATP channels. Biochem. Biophys. Res. Commun. 2009, 385, 472–477. [Google Scholar] [CrossRef]
- Nerbonne, J.M.; Kass, R.S. Molecular physiology of cardiac repolarization. Physiol. Rev. 2005, 85, 1205–1253. [Google Scholar] [CrossRef]
- Lai, W.H.; Ho, J.C.; Lee, Y.K.; Ng, K.M.; Au, K.W.; Chan, Y.C.; Lau, C.P.; Tse, H.F.; Siu, C.W. ROCK inhibition facilitates the generation of human-induced pluripotent stem cells in a defined, feeder-, and serum-free system. Cell Reprogram 2010, 12, 641–653. [Google Scholar] [CrossRef]
- Ng, K.M.; Mok, P.Y.; Butler, A.W.; Ho, J.C.; Choi, S.W.; Lee, Y.K.; Lai, W.H.; Au, K.W.; Lau, Y.M.; Wong, L.Y.; et al. Amelioration of X-Linked Related Autophagy Failure in Danon Disease With DNA Methylation Inhibitor. Circulation 2016, 134, 1373–1389. [Google Scholar] [CrossRef]
- Laughner, J.I.; Ng, F.S.; Sulkin, M.S.; Arthur, R.M.; Efimov, I.R. Processing and analysis of cardiac optical mapping data obtained with potentiometric dyes. Am. J. Physiol.-Heart Circ. Physiol. 2012, 303, H753–H765. [Google Scholar] [CrossRef]
- Ma, S.; Bao, J.Y.; Kwan, P.S.; Chan, Y.P.; Tong, C.M.; Fu, L.; Zhang, N.; Tong, A.H.; Qin, Y.R.; Tsao, S.W.; et al. Identification of PTK6, via RNA sequencing analysis, as a suppressor of esophageal squamous cell carcinoma. Gastroenterology 2012, 143, 675–686.e12. [Google Scholar] [CrossRef]
- Gu, H.; Bock, C.; Mikkelsen, T.S.; Jager, N.; Smith, Z.D.; Tomazou, E.; Gnirke, A.; Lander, E.S.; Meissner, A. Genome-scale DNA methylation mapping of clinical samples at single-nucleotide resolution. Nat. Methods 2010, 7, 133–136. [Google Scholar] [CrossRef] [PubMed]
- Shafi, A.; Mitrea, C.; Nguyen, T.; Draghici, S. A survey of the approaches for identifying differential methylation using bisulfite sequencing data. Brief Bioinform. 2018, 19, 737–753. [Google Scholar] [CrossRef] [PubMed]
- Bock, C. Analysing and interpreting DNA methylation data. Nat. Rev. Genet. 2012, 13, 705–719. [Google Scholar] [CrossRef]
- Heinz, S.; Benner, C.; Spann, N.; Bertolino, E.; Lin, Y.C.; Laslo, P.; Cheng, J.X.; Murre, C.; Singh, H.; Glass, C.K. Simple combinations of lineage-determining transcription factors prime cis-regulatory elements required for macrophage and B cell identities. Mol. Cell 2010, 38, 576–589. [Google Scholar] [CrossRef] [PubMed]







Publisher’s Note: MDPI stays neutral with regard to jurisdictional claims in published maps and institutional affiliations. |
© 2022 by the authors. Licensee MDPI, Basel, Switzerland. This article is an open access article distributed under the terms and conditions of the Creative Commons Attribution (CC BY) license (https://creativecommons.org/licenses/by/4.0/).
Share and Cite
Ng, K.-M.; Ding, Q.; Tse, Y.-L.; Chou, O.H.-I.; Lai, W.-H.; Au, K.-W.; Lau, Y.-M.; Ji, Y.; Siu, C.-W.; Tang, C.S.-M.; et al. Isogenic Human-Induced Pluripotent Stem-Cell-Derived Cardiomyocytes Reveal Activation of Wnt Signaling Pathways Underlying Intrinsic Cardiac Abnormalities in Rett Syndrome. Int. J. Mol. Sci. 2022, 23, 15609. https://doi.org/10.3390/ijms232415609
Ng K-M, Ding Q, Tse Y-L, Chou OH-I, Lai W-H, Au K-W, Lau Y-M, Ji Y, Siu C-W, Tang CS-M, et al. Isogenic Human-Induced Pluripotent Stem-Cell-Derived Cardiomyocytes Reveal Activation of Wnt Signaling Pathways Underlying Intrinsic Cardiac Abnormalities in Rett Syndrome. International Journal of Molecular Sciences. 2022; 23(24):15609. https://doi.org/10.3390/ijms232415609
Chicago/Turabian StyleNg, Kwong-Man, Qianqian Ding, Yiu-Lam Tse, Oscar Hou-In Chou, Wing-Hon Lai, Ka-Wing Au, Yee-Man Lau, Yue Ji, Chung-Wah Siu, Clara Sze-Man Tang, and et al. 2022. "Isogenic Human-Induced Pluripotent Stem-Cell-Derived Cardiomyocytes Reveal Activation of Wnt Signaling Pathways Underlying Intrinsic Cardiac Abnormalities in Rett Syndrome" International Journal of Molecular Sciences 23, no. 24: 15609. https://doi.org/10.3390/ijms232415609
APA StyleNg, K.-M., Ding, Q., Tse, Y.-L., Chou, O. H.-I., Lai, W.-H., Au, K.-W., Lau, Y.-M., Ji, Y., Siu, C.-W., Tang, C. S.-M., Colman, A., Tsang, S.-Y., & Tse, H.-F. (2022). Isogenic Human-Induced Pluripotent Stem-Cell-Derived Cardiomyocytes Reveal Activation of Wnt Signaling Pathways Underlying Intrinsic Cardiac Abnormalities in Rett Syndrome. International Journal of Molecular Sciences, 23(24), 15609. https://doi.org/10.3390/ijms232415609

