A Recombinant Genotype I Japanese Encephalitis Virus Expressing a Gaussia Luciferase Gene for Antiviral Drug Screening Assay and Neutralizing Antibodies Detection
Abstract
1. Introduction
2. Results
2.1. Construction and Recovery of a Gluc-Tagged GI JEV
2.2. In Vitro Characterization and Genetic Stability of a Gluc-Tagged GI JEV
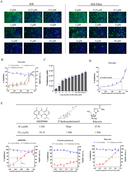
2.3. Applicability of Gluc-Tagged GI JEV for Antiviral Drug Screening
2.4. Detection of NAb against GI JEV Based on a Novel Luciferase-Based Serum Neutralization Assay
3. Discussion
4. Materials and Methods
4.1. Cells, Viruses, Antibodies, and Vector
4.2. Construction of a Full-Length cDNA Clone of GI JEV YZ-1 Strain by Homologous Recombination In Vitro
4.3. Construction of a cDNA Clone Containing a Luciferase Gene
4.4. Recovery of the Recombinant Viruses
4.5. Viral Growth Kinetics and Plaque Assay
4.6. Indirect Immunofluorescence Assay and Western Blot Analysis
4.7. Gaussia Luciferase Assay
4.8. Cell Viability Assay and Antiviral Assay
4.9. Serum Neutralization Assay
4.10. Biosafety Procedures and Practices
Author Contributions
Funding
Institutional Review Board Statement
Informed Consent Statement
Data Availability Statement
Conflicts of Interest
References
- Webster, L.T. Japanese B encephalitis virus: Its differentiation from St. Louis encephalitis virus and relationship to louping ill virus. Science 1937, 86, 402–403. [Google Scholar] [CrossRef] [PubMed]
- Gould, E.A.; Solomon, T. Pathogenic flaviviruses. Lancet 2008, 371, 500–509. [Google Scholar] [CrossRef]
- Campbell, G.L.; Hills, S.L.; Fischer, M.; Jacobson, J.A.; Hoke, C.H.; Hombach, J.M.; Marfin, A.A.; Solomon, T.; Tsai, T.F.; Tsu, V.D.; et al. Estimated global incidence of Japanese encephalitis: A systematic review. Bull. World Health Organ. 2011, 89, 766–774. [Google Scholar] [CrossRef]
- van den Hurk, A.F.; Skinner, E.; Ritchie, S.A.; Mackenzie, J.S. The Emergence of Japanese Encephalitis Virus in Australia in 2022: Existing Knowledge of Mosquito Vectors. Viruses 2022, 14, 1208. [Google Scholar] [CrossRef]
- Erlanger, T.E.; Weiss, S.; Keiser, J.; Utzinger, J.; Wiedenmayer, K. Past, present, and future of Japanese encephalitis. Emerg Infect. Dis. 2009, 15, 1–7. [Google Scholar] [CrossRef] [PubMed]
- Ashraf, U.; Ding, Z.; Deng, S.; Ye, J.; Cao, S.; Chen, Z. Pathogenicity and virulence of Japanese encephalitis virus: Neuroinflammation and neuronal cell damage. Virulence 2021, 12, 968–980. [Google Scholar] [CrossRef]
- van den Hurk, A.F.; Ritchie, S.A.; Mackenzie, J.S. Ecology and geographical expansion of Japanese encephalitis virus. Annu. Rev. Entomol. 2009, 54, 17–35. [Google Scholar] [CrossRef]
- de Wispelaere, M.; Desprès, P.; Choumet, V. European Aedes albopictus and Culex pipiens Are Competent Vectors for Japanese Encephalitis Virus. PLoS Negl. Trop. Dis. 2017, 11, e0005294. [Google Scholar] [CrossRef]
- Filgueira, L.; Lannes, N. Review of Emerging Japanese Encephalitis Virus: New Aspects and Concepts about Entry into the Brain and Inter-Cellular Spreading. Pathogens 2019, 8, 111. [Google Scholar] [CrossRef] [PubMed]
- Solomon, T.; Dung, N.M.; Kneen, R.; Gainsborough, M.; Vaughn, D.W.; Khanh, V.T. Japanese encephalitis. J. Neurol. Neurosurg. Psychiatry 2000, 68, 405–415. [Google Scholar] [CrossRef] [PubMed]
- Wang, X.; Li, S.H.; Zhu, L.; Nian, Q.G.; Yuan, S.; Gao, Q.; Hu, Z.; Ye, Q.; Li, X.F.; Xie, D.Y.; et al. Near-atomic structure of Japanese encephalitis virus reveals critical determinants of virulence and stability. Nat. Commun. 2017, 8, 14. [Google Scholar] [CrossRef] [PubMed]
- Zheng, Y.; Li, M.; Wang, H.; Liang, G. Japanese encephalitis and Japanese encephalitis virus in mainland China. Rev. Med. Virol. 2012, 22, 301–322. [Google Scholar] [CrossRef] [PubMed]
- Solomon, T.; Ni, H.; Beasley, D.W.; Ekkelenkamp, M.; Cardosa, M.J.; Barrett, A.D. Origin and evolution of Japanese encephalitis virus in southeast Asia. J. Virol. 2003, 77, 3091–3098. [Google Scholar] [CrossRef] [PubMed]
- Feng, Y.; Zhang, H.L.; Yang, W.H.; Zhang, Y.Z.; Huang, L.J.; Deng, S.Z.; Sun, Y.J.; Yang, D.J.; Zhou, J.H. Molecular epidemiology of Japanese encephalitis viruses isolated in Yunnan province, 1977–2010. Chin. J. Epidemiol. 2016, 37, 1519–1525. [Google Scholar] [CrossRef]
- Han, N.; Adams, J.; Chen, P.; Guo, Z.Y.; Zhong, X.F.; Fang, W.; Li, N.; Wen, L.; Tao, X.Y.; Yuan, Z.M.; et al. Comparison of genotypes I and III in Japanese encephalitis virus reveals distinct differences in their genetic and host diversity. J. Virol. 2014, 88, 11469–11479. [Google Scholar] [CrossRef]
- Han, N.; Adams, J.; Fang, W.; Liu, S.Q.; Rayner, S. Investigation of the genotype III to genotype I shift in Japanese encephalitis virus and the impact on human cases. Virol. Sin. 2015, 30, 277–289. [Google Scholar] [CrossRef]
- Li, C.; Di, D.; Huang, H.; Wang, X.; Xia, Q.; Ma, X.; Liu, K.; Li, B.; Shao, D.; Qiu, Y.; et al. NS5-V372A and NS5-H386Y variations are responsible for differences in interferon α/β induction and co-contribute to the replication advantage of Japanese encephalitis virus genotype I over genotype III in ducklings. PLoS Pathog. 2020, 16, e1008773. [Google Scholar] [CrossRef]
- Wei, J.; Wang, X.; Zhang, J.; Guo, S.; Pang, L.; Shi, K.; Liu, K.; Shao, D.; Qiu, Y.; Liu, L.; et al. Partial cross-protection between Japanese encephalitis virus genotype I and III in mice. PLoS Negl. Trop. Dis. 2019, 13, e0007601. [Google Scholar] [CrossRef]
- Li, C.; Chen, X.; Zhou, Y.; Hu, J.; Wang, X.; Li, Y. Novel reverse genetics of genotype I and III Japanese encephalitis viruses assembled through transformation associated recombination in yeast: The reporter viruses expressing a green fluorescent protein for the antiviral screening assay. Antivir. Res. 2022, 197, 105233. [Google Scholar] [CrossRef]
- Baker, C.; Liu, Y.; Zou, J.; Muruato, A.; Xie, X.; Shi, P.Y. Identifying optimal capsid duplication length for the stability of reporter flaviviruses. Emerg. Microbes Infect. 2020, 9, 2256–2265. [Google Scholar] [CrossRef]
- Dong, H.L.; Wang, H.J.; Liu, Z.Y.; Ye, Q.; Qin, X.L.; Li, D.; Deng, Y.Q.; Jiang, T.; Li, X.F.; Qin, C.F. Visualization of yellow fever virus infection in mice using a bioluminescent reporter virus. Emerg. Microbes Infect. 2021, 10, 1739–1750. [Google Scholar] [CrossRef]
- Tseng, C.H.; Lin, C.K.; Chen, Y.L.; Hsu, C.Y.; Wu, H.N.; Tseng, C.K.; Lee, J.C. Synthesis, antiproliferative and anti-dengue virus evaluations of 2-aroyl-3-arylquinoline derivatives. Eur. J. Med. Chem. 2014, 79, 66–76. [Google Scholar] [CrossRef] [PubMed]
- Haviernik, J.; Eyer, L.; Yoshii, K.; Kobayashi, S.; Cerny, J.; Nougairède, A.; Driouich, J.S.; Volf, J.; Palus, M.; de Lamballerie, X.; et al. Development and characterization of recombinant tick-borne encephalitis virus expressing mCherry reporter protein: A new tool for high-throughput screening of antiviral compounds, and neutralizing antibody assays. Antivir. Res. 2021, 185, 104968. [Google Scholar] [CrossRef] [PubMed]
- Li, D.; Ye, J.L.; Liu, Z.Y. Generation and Application of a Luciferase Reporter Virus Based on Yellow Fever Virus 17D. Virol. Sin. 2021, 36, 1456–1464. [Google Scholar] [CrossRef] [PubMed]
- Vandergaast, R.; Hoover, L.I.; Zheng, K.; Fredericksen, B.L. Generation of West Nile virus infectious clones containing amino acid insertions between capsid and capsid anchor. Viruses 2014, 6, 1637–1653. [Google Scholar] [CrossRef]
- Zhang, Z.R.; Zhang, H.Q.; Li, X.D.; Deng, C.L.; Wang, Z.; Li, J.Q.; Li, N.; Zhang, Q.Y.; Zhang, H.L.; Zhang, B.; et al. Generation and characterization of Japanese encephalitis virus expressing GFP reporter gene for high throughput drug screening. Antivir. Res. 2020, 182, 104884. [Google Scholar] [CrossRef]
- Baker, C.; Shi, P.Y. Construction of Stable Reporter Flaviviruses and Their Applications. Viruses 2020, 12, 1082. [Google Scholar] [CrossRef]
- Tannous, B.A.; Kim, D.E.; Fernandez, J.L.; Weissleder, R.; Breakefield, X.O. Codon-optimized Gaussia luciferase cDNA for mammalian gene expression in culture and in vivo. Mol. Ther. 2005, 11, 435–443. [Google Scholar] [CrossRef] [PubMed]
- Civra, A.; Costantino, M.; Cavalli, R.; Adami, M.; Volante, M.; Poli, G.; Lembo, D. 27-Hydroxycholesterol inhibits rhinovirus replication in vitro and on human nasal and bronchial histocultures without selecting viral resistant variants. Antivir. Res. 2022, 204, 105368. [Google Scholar] [CrossRef] [PubMed]
- Gonzalez, S.; Brzuska, G.; Ouarti, A.; Gallier, F.; Solarte, C.; Ferry, A.; Uziel, J.; Krol, E.; Lubin-Germain, N. Anti-HCV and Zika activities of ribavirin C-nucleosides analogues. Bioorg. Med. Chem. 2022, 68, 116858. [Google Scholar] [CrossRef]
- Moshiri, J.; Constant, D.A.; Liu, B.; Mateo, R.; Kearnes, S.; Novick, P.; Prasad, R.; Nagamine, C.; Pande, V.; Kirkegaard, K. A Targeted Computational Screen of the SWEETLEAD Database Reveals FDA-Approved Compounds with Anti-Dengue Viral Activity. mBio 2020, 11, e02839-20. [Google Scholar] [CrossRef] [PubMed]
- Fan, Y.C.; Chen, J.M.; Chen, Y.Y.; Lin, J.W.; Chiou, S.S. Reduced neutralizing antibody titer against genotype I virus in swine immunized with a live-attenuated genotype III Japanese encephalitis virus vaccine. Vet Microbiol. 2013, 163, 248–256. [Google Scholar] [CrossRef]
- Ghosh, D.; Basu, A. Japanese encephalitis-a pathological and clinical perspective. PLoS Negl. Trop. Dis. 2009, 3, e437. [Google Scholar] [CrossRef]
- Nett, R.J.; Campbell, G.L.; Reisen, W.K. Potential for the emergence of Japanese encephalitis virus in California. Vector. Borne Zoonotic Dis. 2009, 9, 511–517. [Google Scholar] [CrossRef] [PubMed]
- Fang, Y.; Zhang, Y.; Zhou, Z.B.; Xia, S.; Shi, W.Q.; Xue, J.B.; Li, Y.Y.; Wu, J.T. New strains of Japanese encephalitis virus circulating in Shanghai, China after a ten-year hiatus in local mosquito surveillance. Parasit. Vectors 2019, 12, 22. [Google Scholar] [CrossRef] [PubMed]
- Liu, W.; Fu, S.; Ma, X.; Chen, X.; Wu, D.; Zhou, L.; Yin, Q.; Li, F.; He, Y.; Lei, W.; et al. An outbreak of Japanese encephalitis caused by genotype Ib Japanese encephalitis virus in China, 2018: A laboratory and field investigation. PLoS Negl. Trop. Dis. 2020, 14, e0008312. [Google Scholar] [CrossRef] [PubMed]
- Sanchez-Velazquez, R.; de Lorenzo, G.; Tandavanitj, R.; Setthapramote, C.; Bredenbeek, P.J.; Bozzacco, L.; MacDonald, M.R.; Clark, J.J.; Rice, C.M.; Patel, A.H.; et al. Generation of a reporter yellow fever virus for high throughput antiviral assays. Antivir. Res. 2020, 183, 104939. [Google Scholar] [CrossRef] [PubMed]
- Shi, P.Y.; Tilgner, M.; Lo, M.K. Construction and characterization of subgenomic replicons of New York strain of West Nile virus. Virology 2002, 296, 219–233. [Google Scholar] [CrossRef] [PubMed]
- Pierson, T.C.; Diamond, M.S.; Ahmed, A.A.; Valentine, L.E.; Davis, C.W.; Samuel, M.A.; Hanna, S.L.; Puffer, B.A.; Doms, R.W. An infectious West Nile virus that expresses a GFP reporter gene. Virology 2005, 334, 28–40. [Google Scholar] [CrossRef]
- Clyde, K.; Harris, E. RNA secondary structure in the coding region of dengue virus type 2 directs translation start codon selection and is required for viral replication. J. Virol. 2006, 80, 2170–2182. [Google Scholar] [CrossRef]
- Yong, X.E.; Palur, V.R.; Anand, G.S.; Wohland, T.; Sharma, K.K. Dengue virus 2 capsid protein chaperones the strand displacement of 5’-3’ cyclization sequences. Nucleic Acids Res. 2021, 49, 5832–5844. [Google Scholar] [CrossRef] [PubMed]
- Li, Y.; Ren, C.; Li, C.; Xiao, Y.; Zhou, Y. A Recombinant Porcine Reproductive and Respiratory Syndrome Virus Stably Expressing a Gaussia Luciferase for Antiviral. Drug Screening Assay and Luciferase-Based Neutralization Assay. Front Microbiol. 2022, 13, 907281. [Google Scholar] [CrossRef] [PubMed]
- Zhang, P.T.; Shan, C.; Li, X.D.; Liu, S.Q.; Deng, C.L.; Ye, H.Q.; Shang, B.D.; Shi, P.Y.; Lv, M.; Shen, B.F.; et al. Generation of a recombinant West Nile virus stably expressing the Gaussia luciferase for neutralization assay. Virus Res. 2016, 211, 17–24. [Google Scholar] [CrossRef] [PubMed]
- Zhang, Y.; Wang, C.; Gao, N.; Zhang, X.; Yu, X.; Xu, J.; Gao, F. Determination of neutralization activities by a new versatile assay using an HIV-1 genome carrying the Gaussia luciferase gene. J. Virol. Methods 2019, 267, 22–28. [Google Scholar] [CrossRef]
- Yun, S.I.; Lee, Y.M. Japanese encephalitis: The virus and vaccines. Hum. Vaccin Immunother. 2014, 10, 263–279. [Google Scholar] [CrossRef]
- Konishi, E.; Ajiro, N.; Nukuzuma, C.; Mason, P.W.; Kurane, I. Comparison of protective efficacies of plasmid DNAs encoding Japanese encephalitis virus proteins that induce neutralizing antibody or cytotoxic T lymphocytes in mice. Vaccine 2003, 21, 3675–3683. [Google Scholar] [CrossRef]
- Van Gessel, Y.; Klade, C.S.; Putnak, R.; Formica, A.; Krasaesub, S.; Spruth, M.; Cena, B.; Tungtaeng, A.; Gettayacamin, M.; Dewasthaly, S. Correlation of protection against Japanese encephalitis virus and JE vaccine (IXIARO®) induced neutralizing antibody titers. Vaccine 2011, 29, 5925–5931. [Google Scholar] [CrossRef]
- Fan, Y.C.; Chen, J.M.; Chiu, H.C.; Chen, Y.Y.; Lin, J.W.; Shih, C.C.; Chen, C.M.; Chang, C.C.; Chang, G.J.; Chiou, S.S. Partially neutralizing potency against emerging genotype I virus among children received formalin-inactivated Japanese encephalitis virus vaccine. PLoS Negl. Trop. Dis. 2012, 6, e1834. [Google Scholar] [CrossRef]




| Primers Name | Sequence | Usage |
|---|---|---|
| F1-F | tatggaaaaacggctttggcggccgctaatacgactcactataggagaagtttatctgtgtgaacttcttggc | Amplification of the F1 or S1 fragment |
| F1-R | ttgtgtgatccaagacattcccccaaagag | |
| F2-F | ctctttgggggaatgtcttggatcacacaa | Amplification of the F2 fragment |
| F2-R | tggaacaccgggatcatcaatcaagtgaaa | |
| F3-F | tttcacttgattgatgatcccggtgttcca | Amplification of the F3 fragment |
| F3-R | ggcttgtcagcgttcttgatgagagtcca | |
| F4-F | tggactctcatcaagaacgctgacaagcc | Amplification of the F4 fragment |
| F4-R | gaggtggagatgccatgccgacccagatcctgtgttcttcctcaccac | |
| C34-Gluc-R | tttgactcccatcccggaaactaccctcttcactccca | Amplification of the S1 fragment |
| Gluc-T2A-F | gaatcccggcccttccgggatgaccaagaagccaggaggcccg | Amplification of the S2 fragment |
| Gluc-T2A-R | Ttcccgaaaagtccacatccatttcc | |
| Gluc-F | aggagggcccggaaaaaaccgggccat | Detection of Gluc gene |
| Gluc-R | Ataatcaagctttcattccctcctc |
Publisher’s Note: MDPI stays neutral with regard to jurisdictional claims in published maps and institutional affiliations. |
© 2022 by the authors. Licensee MDPI, Basel, Switzerland. This article is an open access article distributed under the terms and conditions of the Creative Commons Attribution (CC BY) license (https://creativecommons.org/licenses/by/4.0/).
Share and Cite
Li, C.; Chen, X.; Hu, J.; Jiang, D.; Cai, D.; Li, Y. A Recombinant Genotype I Japanese Encephalitis Virus Expressing a Gaussia Luciferase Gene for Antiviral Drug Screening Assay and Neutralizing Antibodies Detection. Int. J. Mol. Sci. 2022, 23, 15548. https://doi.org/10.3390/ijms232415548
Li C, Chen X, Hu J, Jiang D, Cai D, Li Y. A Recombinant Genotype I Japanese Encephalitis Virus Expressing a Gaussia Luciferase Gene for Antiviral Drug Screening Assay and Neutralizing Antibodies Detection. International Journal of Molecular Sciences. 2022; 23(24):15548. https://doi.org/10.3390/ijms232415548
Chicago/Turabian StyleLi, Chenxi, Xuan Chen, Jingbo Hu, Daoyuan Jiang, Demin Cai, and Yanhua Li. 2022. "A Recombinant Genotype I Japanese Encephalitis Virus Expressing a Gaussia Luciferase Gene for Antiviral Drug Screening Assay and Neutralizing Antibodies Detection" International Journal of Molecular Sciences 23, no. 24: 15548. https://doi.org/10.3390/ijms232415548
APA StyleLi, C., Chen, X., Hu, J., Jiang, D., Cai, D., & Li, Y. (2022). A Recombinant Genotype I Japanese Encephalitis Virus Expressing a Gaussia Luciferase Gene for Antiviral Drug Screening Assay and Neutralizing Antibodies Detection. International Journal of Molecular Sciences, 23(24), 15548. https://doi.org/10.3390/ijms232415548

