Lactoferrin Ameliorates Ovalbumin-Induced Asthma in Mice through Reducing Dendritic-Cell-Derived Th2 Cell Responses
Abstract
1. Introduction
2. Results
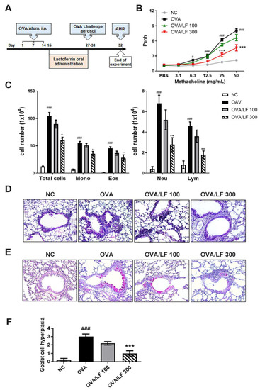
2.1. LF Improved OVA-Induced AHR and Pulmonary Inflammation in BALB/c Mice
2.2. LF Suppressed the Production of OVA-Induced Typical Th2 Cytokines and Increased Anti-Inflammatory Cytokines in the BALF
2.3. LF Regulated OVA-Specific IgG1 and IgE Secretion in the Serum
2.4. LF Decreased OVA-Specific Th2 Responses in the Spleen
2.5. LF Downregulated the Surface Molecules CD80 and CD86 in DCs in the Spleen of OVA-Treated Mice
2.6. LF Decreased the Capacity of DCs to Stimulate OVA-Specific Th2-Cell Responses In Vitro
3. Discussion
4. Materials and Methods
4.1. Animals and Experimental Design
4.2. Measurement of AHR via Conscious Unrestrained Whole-Body Plethysmography
4.3. Bronchoalveolar Lavage Fluid (BALF) Analysis
4.4. Pulmonary Histology Scoring
4.5. Serum OVA-Specific IgE and IgG1 Detection
4.6. OVA-Specific Splenocyte Responses
4.7. Flow Cytometric Analysis of DC Surface Markers
4.8. Isolation of CD11c+ DCs
4.9. Quantitative Reverse Transcription-PCR (qRT-PCR)
4.10. In Vitro DC Functional Assay
4.11. Statistical Analysis
5. Conclusions
Supplementary Materials
Author Contributions
Funding
Institutional Review Board Statement
Informed Consent Statement
Data Availability Statement
Acknowledgments
Conflicts of Interest
References
- Bousquet, J.; Clark, T.J.; Hurd, S.; Khaltaev, N.; Lenfant, C.; O'byrne, P.; Sheffer, A. GINA guidelines on asthma and beyond. Allergy 2007, 62, 102–112. [Google Scholar] [CrossRef]
- Brusselle, G.G.; Koppelman, G.H. Biologic therapies for severe asthma. N. Engl. J. Med. 2022, 386, 157–171. [Google Scholar] [CrossRef] [PubMed]
- Papi, A.; Brightling, C.; Pedersen, S.E.; Reddel, H.K. Asthma. Lancet 2018, 391, 783–800. [Google Scholar] [CrossRef]
- Kudo, M.; Ishigatsubo, Y.; Aoki, I. Pathology of asthma. Front. Microbiol. 2013, 4, 263. [Google Scholar] [CrossRef] [PubMed]
- Wong, C.K.; Ho, C.Y.; Ko, F.W.; Chan, C.H.; Ho, A.S.; Hui, D.S.; Lam, C.W. Proinflammatory cytokines (IL-17, IL-6, IL-18 and IL-12) and Th cytokines (IFN-γ, IL-4, IL-10 and IL-13) in patients with allergic asthma. Clin. Exp. Immunol. 2001, 125, 177–183. [Google Scholar] [CrossRef] [PubMed]
- Agache, I.; Eguiluz-Gracia, I.; Cojanu, C.; Laculiceanu, A.; Del Giacco, S.; Zemelka-Wiacek, M.; Kosowska, A.; Akdis, C.A.; Jutel, M. Advances and highlights in asthma in 2021. Allergy 2021, 76, 3390–3407. [Google Scholar] [CrossRef] [PubMed]
- Branchett, W.J.; Stölting, H.; Oliver, R.A.; Walker, S.A.; Puttur, F.; Gregory, L.G.; Gabryšová, L.; Wilson, M.S.; O'Garra, A.; Lloyd, C.M. A T cell-myeloid IL-10 axis regulates pathogenic IFN-γ-dependent immunity in a mouse model of type 2-low asthma. J. Allergy Clin. Immunol. 2020, 145, 666–678. [Google Scholar] [CrossRef]
- Finkelman, F.D.; Hogan, S.P.; Hershey, G.K.; Rothenberg, M.E.; Wills-Karp, M. Importance of cytokines in murine allergic airway disease and human asthma. J. Immunol. 2010, 184, 1663–1674. [Google Scholar] [CrossRef] [PubMed]
- Lazarevic, V.; Glimcher, L.H. T-bet in disease. Nat. Immunol. 2011, 12, 597–606. [Google Scholar] [CrossRef]
- Nembrini, C.; Marsland, B.J.; Kopf, M. IL-17-producing T cells in lung immunity and inflammation. J. Allergy Clin. Immunol. 2009, 123, 986–994. [Google Scholar] [CrossRef]
- Umetsu, D.T.; DeKruyff, R.H. The regulation of allergy and asthma. Immunol. Rev. 2006, 212, 238–255. [Google Scholar] [CrossRef]
- Zhang, Y.; Lu, C.; Zhang, J. Lactoferrin and its detection methods: A review. Nutrients 2021, 13, 2492. [Google Scholar] [CrossRef]
- Legrand, D.; Pierce, A.; Elass, E.; Carpentier, M.; Mariller, C.; Mazurier, J. Lactoferrin structure and functions. Adv. Exp. Med. Biol. 2008, 606, 163–194. [Google Scholar] [CrossRef] [PubMed]
- Baker, E.N.; Baker, H.M. Molecular structure, binding properties and dynamics of lactoferrin. Cell Mol. Life Sci. 2005, 62, 2531–2539. [Google Scholar] [CrossRef] [PubMed]
- Ahmed, K.A.; Moni, A.S.; Kakon, S.A.M.; Islam, M.R.; Uddin, M.J. Lactoferrin: Potential functions, pharmacological insights, and therapeutic promises. J. Adv. Biotechnol. Exp. Ther. 2021, 4, 223–227. [Google Scholar] [CrossRef]
- Actor, J.K.; Hwang, S.A.; Kruzel, M.L. Lactoferrin as a natural immune modulator. Curr. Pharm. Des. 2009, 15, 1956–1973. [Google Scholar] [CrossRef]
- Zimecki, M.; Mazurier, J.; Machnicki, M.; Wieczorek, Z.; Montreuil, J.; Spik, G. Immunostimulatory activity of lactotransferrin and maturation of CD4− CD8− murine thymocytes. Immunol. Lett. 1991, 30, 119–123. [Google Scholar] [CrossRef]
- Zimecki, M.; Mazurier, J.; Spik, G.; Kapp, J.A. Human lactoferrin induces phenotypic and functional changes in murine splenic B cells. Immunology 1995, 86, 122–127. [Google Scholar]
- Zimecki, M.; Kocieba, M.; Kruzel, M. Immunoregulatory activities of lactoferrin in the delayed type hypersensitivity in mice are mediated by a receptor with affinity to mannose. Immunobiology 2002, 205, 120–131. [Google Scholar] [CrossRef]
- Hammad, H.; Lambrecht, B.N. The basic immunology of asthma. Cell 2021, 184, 1469–1485. [Google Scholar] [CrossRef] [PubMed]
- Chen, C.F.; Li, H.P.; Chao, Y.H.; Tu, M.Y.; Yen, C.C.; Lan, Y.W.; Yang, S.H.; Chong, K.Y.; Lin, C.C.; Chen, C.M. Suppression of dendritic cell maturation by kefir peptides alleviates collagen-induced arthritis in mice. Front. Pharmacol. 2021, 12, 721594. [Google Scholar] [CrossRef] [PubMed]
- Chen, Y.C.; Lan, Y.W.; Huang, S.M.; Yen, C.C.; Chen, W.; Wu, W.J.; Staniczek, T.; Chong, K.Y.; Chen, C.M. Human amniotic fluid mesenchymal stem cells attenuate pancreatic cancer cell proliferation and tumor growth in an orthotopic xenograft mouse model. Stem Cell Res. Ther. 2022, 13, 235. [Google Scholar] [CrossRef] [PubMed]
- Mizutani, N.; Goshima, H.; Nabe, T.; Yoshino, S. Establishment and characterization of a murine model for allergic asthma using allergen-specific IgE monoclonal antibody to study pathological roles of IgE. Immunol. Lett. 2012, 141, 235–245. [Google Scholar] [CrossRef] [PubMed]
- Gaurav, R.; Agrawal, D.K. Clinical view on the importance of dendritic cells in asthma. Expert Rev. Clin. Immunol. 2013, 9, 899–919. [Google Scholar] [CrossRef]
- Siqueiros-Cendon, T.; Arévalo-Gallegos, S.; Iglesias-Figueroa, B.F.; García-Montoya, I.A.; Salazar-Martínez, J.; Rascón-Cruz, Q. Immunomodulatory effects of lactoferrin. Acta Pharmacol. Sin. 2014, 35, 557–566. [Google Scholar] [CrossRef]
- Ward, P.P.; Uribe-Luna, S.; Conneely, O.M. Lactoferrin and host defense. Biochem. Cell Biol. 2002, 80, 95–102. [Google Scholar] [CrossRef]
- Weinberg, E.D. The therapeutic potential of lactoferrin. Expert Opin. Investig. Drugs 2003, 12, 841–851. [Google Scholar] [CrossRef]
- Hwang, S.A.; Actor, J.K. Lactoferrin modulation of BCG-infected dendritic cell functions. Int. Immunol. 2009, 21, 1185–1197. [Google Scholar] [CrossRef]
- Fernandez-Delgado, L.; Vega-Rioja, A.; Ventura, I.; Chamorro, C.; Aroca, R.; Prados, M.; Bobadilla, P.; Rodríguez, D.; Palacios, R.; Monteseirín, J. Allergens induce the release of lactoferrin by neutrophils from asthmatic patients. PLoS ONE 2015, 10, e0141278. [Google Scholar] [CrossRef]
- Wang, S.B.; Deng, Y.Q.; Ren, J.; Xiao, B.K.; Chen, Z.; Tao, Z.Z. Lactoferrin administration into the nostril alleviates murine allergic rhinitis and its mechanisms. Scand. J. Immunol. 2013, 78, 507–515. [Google Scholar] [CrossRef]
- Kruzel, M.L.; Bacsi, A.; Choudhury, B.; Sur, S.; Boldogh, I. Lactoferrin decreases pollen antigen-induced allergic airway inflammation in a murine model of asthma. Immunology 2006, 119, 159–166. [Google Scholar] [CrossRef] [PubMed]
- Kim, D.I.; Song, M.K.; Lee, K. Comparison of asthma phenotypes in OVA-induced mice challenged via inhaled and intranasal routes. BMC Pulm. Med. 2019, 19, 241. [Google Scholar] [CrossRef] [PubMed]
- Warner, S.M.; Knight, D.A. Airway modeling and remodeling in the pathogenesis of asthma. Curr. Opin. Allergy Clin. Immunol. 2008, 8, 44–48. [Google Scholar] [CrossRef] [PubMed]
- Ordonez, C.L.; Khashayar, R.; Wong, H.H.; Ferrando, R.; Wu, R.; Hyde, D.M.; Hotchkiss, J.A.; Zhang, Y.; Novikov, A.; Dolganov, G.; et al. Mild and moderate asthma is associated with airway goblet cell hyperplasia and abnormalities in mucin gene expression. Am. J. Respir. Crit. Care Med. 2001, 163, 517–523. [Google Scholar] [CrossRef] [PubMed]
- Fahy, J.V. Goblet cell and mucin gene abnormalities in asthma. Chest 2002, 122 (Suppl. 6), 320S–326S. [Google Scholar] [CrossRef]
- Chen, H.L.; Yen, C.C.; Wang, S.M.; Tsai, T.C.; Lai, Z.L.; Sun, J.Y.; Lin, W.; Hsu, W.H.; Chen, C.M. Aerosolized bovine lactoferrin reduces lung injury and fibrosis in mice exposed to hyperoxia. Biometals 2014, 27, 1057–1068. [Google Scholar] [CrossRef]
- Tsou, Y.A.; Tung, Y.T.; Wu, T.F.; Chang, G.R.; Chen, H.C.; Lin, C.D.; Lai, C.H.; Chen, H.L.; Chen, C.M. Lactoferrin interacts with SPLUNC1 to attenuate lipopolysaccharide-induced inflammation of human nasal epithelial cells via down-regulated MEK1/2-MAPK signaling. Biochem. Cell. Biol. 2017, 95, 394–399. [Google Scholar] [CrossRef]
- Yen, C.C.; Chang, W.H.; Tung, M.C.; Chen, H.L.; Liu, H.C.; Liao, C.H.; Lan, Y.W.; Chong, K.Y.; Yang, S.H.; Chen, C.M. Lactoferrin protects hyperoxia-induced lung and kidney systemic inflammation in an in vivo imaging model of NF-κB/luciferase transgenic mice. Mol. Imaging Biol. 2020, 22, 526–538. [Google Scholar] [CrossRef]
- Zimecki, M.; Kruzel, M.L.; Hwang, S.A.; Wilk, K.M.; Actor, J.K. Lactoferrin as an adjuvant for the generation of delayed type hypersensitivity to orally administered antigen. Ann. Clin. Lab. Sci. 2021, 51, 359–367. [Google Scholar]
- Nagaoka, K.; Ito, T.; Ogino, K.; Eguchi, E.; Fujikura, Y. Human lactoferrin induces asthmatic symptoms in NC/Nga mice. Physiol. Rep. 2017, 5, e13365. [Google Scholar] [CrossRef]
- Liu, H.C.; Pai, S.Y.; Cheng, W.T.; Chen, H.L.; Tsai, T.C.; Yang, S.H.; Chen, C.M. Ingestion of milk containing the Dp2 peptide, a dust mite allergen, protects mice from allergic airway inflammation and hyper-responsiveness. Allergy Asthma Clin. Immunol. 2013, 9, 21. [Google Scholar] [CrossRef] [PubMed]
- Wang, Y.T.; Liu, H.C.; Chen, H.C.; Lee, Y.C.; Tsai, T.C.; Chen, H.L.; Fan, H.C.; Chen, C.M. Oral immunotherapy with the ingestion of house dust mite extract in a murine model of allergic asthma. Allergy Asthma Clin. Immunol. 2018, 14, 43. [Google Scholar] [CrossRef] [PubMed]
- Wang, J.L.; Lan, Y.W.; Tsai, Y.T.; Chen, Y.C.; Staniczek, T.; Tsou, Y.A.; Yen, C.C.; Chen, C.M. Additive antiproliferative and antiangiogenic effects of metformin and pemetrexed in a non-small-cell lung cancer xenograft model. Front. Cell Dev. Biol. 2021, 9, 688062. [Google Scholar] [CrossRef] [PubMed]
- Chen, Y.H.; Chen, H.L.; Fan, H.C.; Tung, Y.T.; Kuo, C.W.; Tu, M.Y.; Chen, C.M. Anti-inflammatory, antioxidant, and antifibrotic effects of kefir peptides on salt-induced renal vascular damage and dysfunction in aged stroke-prone spontaneously hypertensive rats. Antioxidants 2020, 9, 790. [Google Scholar] [CrossRef] [PubMed]
- Klopfleisch, R. Multiparametric and semiquantitative scoring systems for the evaluation of mouse model histopathology—A systematic review. BMC Vet. Res. 2013, 9, 123. [Google Scholar] [CrossRef] [PubMed]







Publisher’s Note: MDPI stays neutral with regard to jurisdictional claims in published maps and institutional affiliations. |
© 2022 by the authors. Licensee MDPI, Basel, Switzerland. This article is an open access article distributed under the terms and conditions of the Creative Commons Attribution (CC BY) license (https://creativecommons.org/licenses/by/4.0/).
Share and Cite
Lin, C.-C.; Chuang, K.-C.; Chen, S.-W.; Chao, Y.-H.; Yen, C.-C.; Yang, S.-H.; Chen, W.; Chang, K.-H.; Chang, Y.-K.; Chen, C.-M. Lactoferrin Ameliorates Ovalbumin-Induced Asthma in Mice through Reducing Dendritic-Cell-Derived Th2 Cell Responses. Int. J. Mol. Sci. 2022, 23, 14185. https://doi.org/10.3390/ijms232214185
Lin C-C, Chuang K-C, Chen S-W, Chao Y-H, Yen C-C, Yang S-H, Chen W, Chang K-H, Chang Y-K, Chen C-M. Lactoferrin Ameliorates Ovalbumin-Induced Asthma in Mice through Reducing Dendritic-Cell-Derived Th2 Cell Responses. International Journal of Molecular Sciences. 2022; 23(22):14185. https://doi.org/10.3390/ijms232214185
Chicago/Turabian StyleLin, Chi-Chien, Kai-Cheng Chuang, Shih-Wei Chen, Ya-Hsuan Chao, Chih-Ching Yen, Shang-Hsun Yang, Wei Chen, Kuang-Hsi Chang, Yu-Kang Chang, and Chuan-Mu Chen. 2022. "Lactoferrin Ameliorates Ovalbumin-Induced Asthma in Mice through Reducing Dendritic-Cell-Derived Th2 Cell Responses" International Journal of Molecular Sciences 23, no. 22: 14185. https://doi.org/10.3390/ijms232214185
APA StyleLin, C.-C., Chuang, K.-C., Chen, S.-W., Chao, Y.-H., Yen, C.-C., Yang, S.-H., Chen, W., Chang, K.-H., Chang, Y.-K., & Chen, C.-M. (2022). Lactoferrin Ameliorates Ovalbumin-Induced Asthma in Mice through Reducing Dendritic-Cell-Derived Th2 Cell Responses. International Journal of Molecular Sciences, 23(22), 14185. https://doi.org/10.3390/ijms232214185

