The Gain-of-Function Mutation, OsSpl26, Positively Regulates Plant Immunity in Rice
Abstract
1. Introduction
2. Results
2.1. OsSpl26 Controls the Spotted-Leaf Phenotype of Spl26
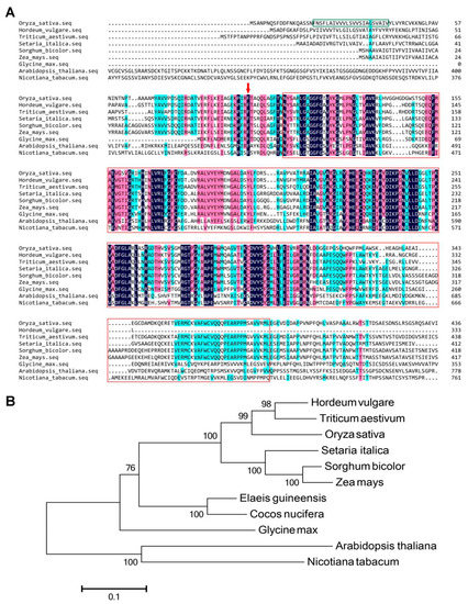
2.2. Phenylalanine Is Highly Conserved in Plant SPL26
2.3. Osspl26 Is Constitutively Expressed and OsSPL26 Localizes to the Plasma Membrane
2.4. OsSpl26 Causes ROS Accumulation in Spl26
2.5. Mutation of OsSpl26 Positively Regulates Immunity in Rice
3. Discussion
4. Materials and Methods
4.1. Plant Materials and Growth Conditions
4.2. Agronomic Trait Evaluation
4.3. Vector Construction and Transformation
4.4. Measurement of Physiological Parameters
4.5. RNA Extraction and qRT-PCR
4.6. Disease Evaluation
4.7. Phylogenetic Analysis
Supplementary Materials
Author Contributions
Funding
Institutional Review Board Statement
Informed Consent Statement
Data Availability Statement
Conflicts of Interest
References
- Jones, J.; Dangl, J. The Plant Immune System. Nature 2006, 444, 323–329. [Google Scholar] [CrossRef] [PubMed]
- Chisholm, S.T.; Coaker, G.; Day, B.; Staskawicz, B.J. Host-Microbe Interactions: Shaping the Evolution of the Plant Immune Response. Cell 2006, 124, 803–814. [Google Scholar] [CrossRef] [PubMed]
- Dodds, P.N.; Rathjen, J.P. Plant Immunity: Towards an Integrated View of Plant-Pathogen Interactions. Nat. Rev. Genet. 2010, 11, 539–548. [Google Scholar] [CrossRef] [PubMed]
- Greenberg, J.T.; Yao, N. The Role and Regulation of Programmed Cell Death in Plant-Pathogen Interactions. Cell Microbiol. 2004, 6, 201–211. [Google Scholar] [CrossRef]
- Lam, E. Controlled Cell Death, Plant Survival and Development. Nat. Rev. Mol. Cell Biol. 2004, 5, 305–315. [Google Scholar] [CrossRef]
- Lincoln, J.E.; Richael, C.; Overduin, B.; Smith, K.; Bostock, R.; Gilchrist, D.G. Expression of the Antiapoptotic Baculovirus p35 Gene in Tomato Blocks Programmed Cell Death and Provides Broad-Spectrum Resistance to Disease. Proc. Natl. Acad. Sci. USA 2002, 99, 15217–15221. [Google Scholar] [CrossRef]
- El Oirdi, M.; El Rahman, T.A.; Rigano, L.; El Hadrami, A.; Rodriguez, M.C.; Daayf, F.; Vojnov, A.; Bouarab, K. Botrytis Cinerea Manipulates the Antagonistic Effects between Immune Pathways to Promote Disease Development in Tomato. Plant Cell 2011, 23, 2405–2421. [Google Scholar] [CrossRef]
- Hofius, D.; Li, L.; Hafrén, A.; Coll, N.S. Autophagy as an Emerging Arena for Plant-Pathogen Interactions. Curr. Opin. Plant Biol. 2017, 38, 117–123. [Google Scholar] [CrossRef] [PubMed]
- Bouchez, O.; Huard, C.; Lorrain, S.; Roby, D.; Balagué, C. Ethylene is One of the Key Elements for Cell Death and Defense Response Control in the Arabidopsis Lesion Mimic Mutant vad1. Plant Physiol. 2007, 145, 465–477. [Google Scholar] [CrossRef]
- Zhu, X.B.; Ze, M.; Chern, M.; Chen, X.W.; Wang, J. Deciphering Rice Lesion Mimic Mutants to Understand Molecular Network Governing Plant Immunity and Growth. Rice Sci. 2020, 27, 278–288. [Google Scholar]
- Keisa, A.; Kanberga-Silina, K.; Nakurte, I.; Kunga, L.; Rostoks, N. Differential Disease Resistance Response in the Barley Necrotic Mutant nec1. BMC Plant Biol. 2011, 11, 1–10. [Google Scholar] [CrossRef] [PubMed]
- Al Amin, G.M.; Kong, K.; Sharmin, R.A.; Kong, J.; Bhat, J.A.; Zhao, T. Characterization and Rapid Gene-Mapping of Leaf Lesion Mimic Phenotype of spl-1 Mutant in Soybean (Glycine max (L.) Merr.). Int. J. Mol. Sci. 2019, 20, 2193. [Google Scholar] [CrossRef] [PubMed]
- Abad, M.S.; Hakimi, S.M.; Kaniewski, W.K.; Rommens, C.M.T.; Shulaev, V.; Lam, E.; Shah, D.M. Characterization of Acquired Resistance in Lesion-Mimic Transgenic Potato Expressing Bacterio-Opsin. Mol. Plant Microbe. Interact. 1997, 10, 635–645. [Google Scholar] [CrossRef] [PubMed]
- Kumar, V.; Parkhi, V.; Joshi, S.G.; Christensen, S.; Jayaprakasha, G.K.; Patil, B.S.; Kolomiets, M.V.; Rathore, K.S. A Novel, Conditional, Lesion Mimic Phenotype in Cotton Cotyledons Due to the Expression of an Endochitinase Gene from Trichoderma Virens. Plant Sci. 2012, 183, 86–95. [Google Scholar] [CrossRef] [PubMed]
- Liu, Q.N.; Ning, Y.S.; Zhang, Y.X.; Yu, N.; Zhao, C.D.; Zhan, X.D.; Wu, W.X.; Chen, D.B.; Wei, X.J.; Wang, G.L.; et al. OsCUL3a Negatively Regulates Cell Death and Immunity by Degrading OsNPR1 in Rice. Plant Cell 2017, 29, 345–359. [Google Scholar] [CrossRef]
- Chen, Z.; Chen, T.; Sathe, A.P.; He, Y.; Zhang, X.B.; Wu, J.L. Identification of a Novel Semi-Dominant Spotted-Leaf Mutant with Enhanced Resistance to Xanthomonas oryzae pv. oryzae in Rice. Int. J. Mol. Sci. 2018, 19, 3766. [Google Scholar] [CrossRef]
- Kang, S.G.; Lee, K.E.; Singh, M.; Kumar, P.; Matin, M.N. Rice Lesion Mimic Mutants (LMM): The Current Understanding of Genetic Mutations in the Failure of ROS Scavenging during Lesion Formation. Plants 2021, 10, 1598. [Google Scholar] [CrossRef]
- Schenk, P.W.; Snaar-Jagalska, B.E. Signal Perception and Transduction: The Role of Protein Kinases. Biochim. Biophys. Acta 1999, 1449, 1–24. [Google Scholar] [CrossRef]
- Stone, J.M.; Walker, J.C. Plant Protein Kinase Families and Signal Transduction. Plant Physiol. 1995, 108, 451–457. [Google Scholar] [CrossRef]
- Afzal, A.J.; Wood, A.J.; Lightfoot, D.A. Plant Receptor-Like Serine Threonine Kinases: Roles in Signaling and Plant Defense. Mol. Plant Microbe. Interact. 2008, 21, 507–517. [Google Scholar] [CrossRef]
- Hardie, D.G. Plant Protein Serine/Threonine Kinases: Classification and Functions. Annu. Rev. Plant Physiol. Plant Mol. Biol. 1999, 50, 97–131. [Google Scholar] [CrossRef] [PubMed]
- Wu, Y.; Zhou, J.M. Receptor-Like Kinases in Plant Innate Immunity. J. Integr. Plant Biol. 2013, 55, 1271–1286. [Google Scholar] [CrossRef] [PubMed]
- Morris, E.R.; Walker, J.C. Receptor-Like Protein Kinases: The Keys to Response. Curr. Opin. Plant Biol. 2003, 6, 339–342. [Google Scholar] [CrossRef]
- Andaya, C.B.; Ronald, P.C. A Catalytically Impaired Mutant of the Rice Xa21 Receptor Kinase Confers Partial Resistance to Xanthomonas oryzae pv. oryzae. Physiol. Mol. Plant P 2003, 62, 203–208. [Google Scholar] [CrossRef]
- Zhao, Y.; Wu, G.; Shi, H.; Tang, D. RECEPTOR-LIKE KINASE 902 Associates with and Phosphorylates BRASSINOSTEROID-SIGNALING KINASE1 to Regulate Plant Immunity. Mol. Plant 2019, 12, 59–70. [Google Scholar] [CrossRef]
- Rao, Y.C.; Jiao, R.; Wu, X.M.; Wang, S.; Ye, H.F.; Li, S.F.; Hu, J.; Lin, H.; Ren, D.Y.; Wang, Y.X. SPL36 Encodes a Receptor-like Protein Kinase that Regulates Programmed Cell Death and Defense Responses in Rice. Rice 2021, 14, 34–48. [Google Scholar]
- Chen, T.; Chen, Z.; Sathe, A.P.; Zhang, Z.H.; Li, L.J.; Shang, H.H.; Tang, S.Q.; Zhang, X.B.; Wu, J.L. Characterization of a Novel Gain-of-Function Spotted-Leaf Mutant with Enhanced Disease Resistance in Rice. Rice Sci. 2019, 26, 38–49. [Google Scholar]
- Wu, C.; Bordeos, A.; Madamba, M.R.S.; Baraoidan, M.; Ramos, M.; Wang, G.L.; Leach, J.E.; Leung, H. Rice Lesion Mimic Mutants with Enhanced Resistance to Diseases. Mol. Genet. Genom. 2008, 279, 605–619. [Google Scholar] [CrossRef]
- Sathe, A.P.; Su, X.; Chen, Z.; Chen, T.; Wei, X.; Tang, S.; Zhang, X.; Wu, J.L. Identification and Characterization of a Spotted-Leaf Mutant Spl40 with Enhanced Bacterial Blight Resistance in Rice. Rice 2019, 12, 68–83. [Google Scholar] [CrossRef]
- Wang, S.; Lei, C.; Wang, J.; Ma, J.; Tang, S.; Wang, C.; Zhao, K.; Tian, P.; Zhang, H.; Qi, C.; et al. SPL33, Encoding an eEF1A-Like Protein, Negatively Regulates Cell Death and Defense Responses in Rice. J. Exp. Bot. 2017, 68, 899–913. [Google Scholar] [CrossRef]
- Ren, D.; Xie, W.; Xu, Q.; Hu, J.; Zhu, L.; Zhang, G.; Zeng, D.; Qian, Q. LSL1 Controls Cell Death and Grain Production by Stabilizing Chloroplast in Rice. Sci. China Life Sci. 2022, 1–14. [Google Scholar] [CrossRef]
- Xing, Y.Z.; Zhang, Q.F. Genetic and Molecular Bases of Rice Yield. Annu. Rev. Plant Biol. 2010, 61, 421–442. [Google Scholar] [CrossRef]
- Ma, J.; Wang, Y.; Ma, X.; Meng, L.; Jing, R.; Wang, F.; Wang, S.; Cheng, Z.; Zhang, X.; Jiang, L.; et al. Disruption of Gene SPL35, Encoding a Novel CUE Domain-Containing Protein, Leads to Cell Death and Enhanced Disease Response in Rice. Plant Biotechnol. J. 2019, 17, 1679–1693. [Google Scholar] [CrossRef] [PubMed]
- Zhang, Y.; Liu, Q.; Zhang, Y.; Chen, Y.; Yu, N.; Cao, Y.; Zhan, X.; Cheng, S.; Cao, L. LMM24 Encodes Receptor-Like Cytoplasmic Kinase 109, Which Regulates Cell Death and Defense Responses in Rice. Int. J. Mol. Sci. 2019, 20, 3243. [Google Scholar] [CrossRef] [PubMed]
- Dievart, A.; Gottin, C.; Périn, C.; Ranwez, V.; Chantret, N. Origin and Diversity of Plant Receptor-Like Kinases. Annu. Rev. Plant Biol. 2020, 71, 131–156. [Google Scholar] [CrossRef] [PubMed]
- Walker, J.C. Structure and Function of the Receptor-Like Protein Kinases of Higher Plants. Plant Mol. Biol. 1994, 26, 1599–1609. [Google Scholar] [CrossRef] [PubMed]
- Lim, W.A.; Pawson, T. Phosphotyrosine Signaling: Evolving a New Cellular Communication System. Cell 2010, 142, 661–667. [Google Scholar] [CrossRef] [PubMed]
- Lin, W.; Li, B.; Lu, D.; Chen, S.; Zhu, N.; He, P.; Shan, L. Tyrosine Phosphorylation of Protein Kinase Complex BAK1/BIK1 Mediates Arabidopsis Innate Immunity. Proc. Natl. Acad. Sci. USA 2014, 111, 3632–3637. [Google Scholar] [CrossRef]
- Macho, A.P.; Schwessinger, B.; Ntoukakis, V.; Bruttus, A.; Segonzac, C.; Roy, S.; Kadota, Y.; Oh, M.H.; Sklenar, J.; Derbyshire, P.; et al. A Bacterial Tyrosine Phosphatase Inhibits Plant Pattern Recognition Receptor Activation. Science 2014, 343, 1509–1512. [Google Scholar] [CrossRef]
- Liu, J.; Liu, B.; Chen, S.; Gong, B.Q.; Chen, L.; Zhou, Q.; Xiong, F.; Wang, M.; Feng, D.; Li, J.F.; et al. A Tyrosine Phosphorylation Cycle Regulates Fungal Activation of a Plant Receptor Ser/Thr Kinase. Cell Host Microbe. 2018, 23, 241–253. [Google Scholar] [CrossRef]
- Apel, K.; Hirt, H. Reactive Oxygen Species: Metabolism, Oxidative Stress, and Signal Transduction. Annu. Rev. Plant Biol. 2004, 55, 373–399. [Google Scholar] [CrossRef] [PubMed]
- Waszczak, C.; Carmody, M.; Kangasjärvi, J. Reactive Oxygen Species in Plant Signaling. Annu. Rev. Plant Biol. 2018, 69, 209–236. [Google Scholar] [CrossRef] [PubMed]
- Hiei, Y.; Komari, T. Agrobacterium-Mediated Transformation of Rice Using Immature Embryos or Calli Induced from Mature Seed. Nat. Protoc. 2008, 3, 824–834. [Google Scholar] [CrossRef] [PubMed]
- Ma, X.; Zhang, Q.; Zhu, Q.; Liu, W.; Chen, Y.; Qiu, R.; Wang, B.; Yang, Z.; Li, H.; Lin, Y.; et al. A Robust CRISPR/Cas9 System for Convenient, High-Efficiency Multiplex Genome Editing in Monocot and Dicot Plants. Mol. Plant 2015, 8, 1274–1284. [Google Scholar] [CrossRef]
- Chen, S.; Tao, L.; Zeng, L.; Vega-Sanchez, M.E.; Umemura, K.; Wang, G.L. A Highly Efficient Transient Protoplast System for Analyzing Defence Gene Expression and Protein-Protein Interactions in Rice. Mol. Plant Pathol. 2006, 7, 417–427. [Google Scholar] [CrossRef]






Publisher’s Note: MDPI stays neutral with regard to jurisdictional claims in published maps and institutional affiliations. |
© 2022 by the authors. Licensee MDPI, Basel, Switzerland. This article is an open access article distributed under the terms and conditions of the Creative Commons Attribution (CC BY) license (https://creativecommons.org/licenses/by/4.0/).
Share and Cite
Shang, H.; Li, P.; Zhang, X.; Xu, X.; Gong, J.; Yang, S.; He, Y.; Wu, J.-L. The Gain-of-Function Mutation, OsSpl26, Positively Regulates Plant Immunity in Rice. Int. J. Mol. Sci. 2022, 23, 14168. https://doi.org/10.3390/ijms232214168
Shang H, Li P, Zhang X, Xu X, Gong J, Yang S, He Y, Wu J-L. The Gain-of-Function Mutation, OsSpl26, Positively Regulates Plant Immunity in Rice. International Journal of Molecular Sciences. 2022; 23(22):14168. https://doi.org/10.3390/ijms232214168
Chicago/Turabian StyleShang, Huihui, Panpan Li, Xiaobo Zhang, Xia Xu, Junyi Gong, Shihua Yang, Yuqing He, and Jian-Li Wu. 2022. "The Gain-of-Function Mutation, OsSpl26, Positively Regulates Plant Immunity in Rice" International Journal of Molecular Sciences 23, no. 22: 14168. https://doi.org/10.3390/ijms232214168
APA StyleShang, H., Li, P., Zhang, X., Xu, X., Gong, J., Yang, S., He, Y., & Wu, J.-L. (2022). The Gain-of-Function Mutation, OsSpl26, Positively Regulates Plant Immunity in Rice. International Journal of Molecular Sciences, 23(22), 14168. https://doi.org/10.3390/ijms232214168

