LPS-Induced Inhibition of miR-143 Expression in Brown Adipocytes Promotes Thermogenesis and Fever
Abstract
1. Introduction
2. Results
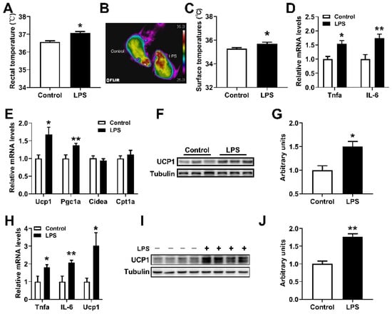
2.1. Low-Dose LPS Induced Fever in Mice
2.2. miR-143 Was Negatively Correlated with the Expression of Inflammatory Factors in the BAT
2.3. LPS Increased UCP1 Expression of Brown Adipocytes by Downregulating MiR-143
2.4. IL-6 Increased Ucp1 mRNA Expression of Brown Adipocytes by Downregulating miR-143
2.5. miR-143KO Enhances LPS-Induced Thermogenesis in the BAT
2.6. miR-143 Targets AC9
2.7. LPS Regulates Ucp1 Expression through the miR-143-AC9 Signaling Pathway
3. Discussion
4. Materials and Methods
4.1. Experimental Animals
4.2. LPS Treatment of Mice
4.3. Isolation and Culture of Primary Brown Adipocytes
4.4. Analysis of TNFα and IL-6 Concentration in the BAT
4.5. qPCR Analyses
4.6. Western Blot Analysis
4.7. Plasmid Construction, Transfection
4.8. Luciferase Reporter Assays
4.9. Statistical Analyses
5. Conclusions
Author Contributions
Funding
Institutional Review Board Statement
Informed Consent Statement
Data Availability Statement
Conflicts of Interest
References
- Evans, S.S.; Repasky, E.A.; Fisher, D.T. Fever and the thermal regulation of immunity: The immune system feels the heat. Nat. Rev. Immunol. 2015, 15, 335–349. [Google Scholar] [CrossRef] [PubMed]
- Bartness, T.J.; Vaughan, C.H.; Song, C.K. Sympathetic and sensory innervation of brown adipose tissue. Int. J. Obes. 2010, 34, S36–S42. [Google Scholar] [CrossRef] [PubMed]
- Hasday, J.D.; Thompson, C.; Singh, I.S. Fever, immunity, and molecular adaptations. Compr. Physiol. 2014, 4, 109–148. [Google Scholar] [CrossRef]
- Steinman, L. Nuanced roles of cytokines in three major human brain disorders. J. Clin. Investig. 2008, 118, 3557–3563. [Google Scholar] [CrossRef] [PubMed]
- Earn, D.J.; Andrews, P.W.; Bolker, B.M. Population-level effects of suppressing fever. Proc. Biol. Sci. 2014, 281, 20132570. [Google Scholar] [CrossRef]
- Schulman, C.I.; Namias, N.; Doherty, J.; Manning, R.J.; Li, P.; Elhaddad, A.; Lasko, D.; Amortegui, J.; Dy, C.J.; Dlugasch, L.; et al. The effect of antipyretic therapy upon outcomes in critically ill patients: A randomized, prospective study. Surg. Infect. 2005, 6, 369–375. [Google Scholar] [CrossRef]
- Ryan, M.; Levy, M.M. Clinical review: Fever in intensive care unit patients. Crit. Care 2003, 7, 221–225. [Google Scholar] [CrossRef]
- Kurosawa, S.; Kobune, F.; Okuyama, K.; Sugiura, A. Effects of antipyretics in rinderpest virus infection in rabbits. J. Infect. Dis. 1987, 155, 991–997. [Google Scholar] [CrossRef]
- Romanovsky, A.A.; Shido, O.; Sakurada, S.; Sugimoto, N.; Nagasaka, T. Endotoxin shock thermoregulatory mechanisms. Am. J. Physiol.-Regul. Integr. Comp. Physiol. 1996, 270, R693–R703. [Google Scholar] [CrossRef]
- Romanovsky, A.A. Thermoregulation: Some concepts have changed. Functional architecture of the thermoregulatory system. Am. J. Physiology. Regul. Integr. Comp. Physiol. 2007, 292, R37–R46. [Google Scholar] [CrossRef]
- Solinas, G. Molecular pathways linking metabolic inflammation and thermogenesis. Obes. Rev. 2012, 13, 69–82. [Google Scholar] [CrossRef] [PubMed]
- Villarroya, F.; Cereijo, R.; Villarroya, J.; Giralt, M. Brown adipose tissue as a secretory organ. Nat. Rev. Endocrinol. 2017, 13, 26–35. [Google Scholar] [CrossRef] [PubMed]
- Yang, F.T.; Stanford, K.I. Batokines: Mediators of Inter-Tissue Communication (a Mini-Review). Curr. Obes. Rep. 2022, 11, 1–9. [Google Scholar] [CrossRef] [PubMed]
- Goto, T.; Naknukool, S.; Yoshitake, R.; Hanafusa, Y.; Tokiwa, S.; Li, Y.J.; Sakamoto, T.; Nitta, T.; Kim, M.; Takahashi, N.; et al. Proinflammatory cytokine interleukin-1 beta suppresses cold-induced thermogenesis in adipocytes. Cytokine 2016, 77, 107–114. [Google Scholar] [CrossRef]
- Wang, Q.; Li, D.H.; Cao, G.C.; Shi, Q.P.; Zhu, J.; Zhang, M.Y.; Cheng, H.; Wen, Q.; Xu, H.; Zhu, L.Q.; et al. IL-27 signalling promotes adipocyte thermogenesis and energy expenditure. Nature 2021, 600, 314–318. [Google Scholar] [CrossRef]
- Goldberg, E.L.; Shchukina, I.; Youm, Y.H.; Ryu, S.; Tsusaka, T.; Young, K.C.; Camell, C.D.; Dlugos, T.; Artyomov, M.N.; Dixit, V.D. IL-33 causes thermogenic failure in aging by expanding dysfunctional adipose ILC2. Cell Metab. 2021, 33, 2277–2287.e5. [Google Scholar] [CrossRef]
- Odegaard, J.I.; Lee, M.W.; Sogawa, Y.; Bertholet, A.M.; Locksley, R.M.; Weinberg, D.E.; Kirichok, Y.; Deo, R.C.; Chawla, A. Perinatal Licensing of Thermogenesis by IL-33 and ST2. Cell 2016, 166, 841–854. [Google Scholar] [CrossRef]
- Young, J.B.; Weiss, J.; Boufath, N. Effects of dietary monosaccharides on sympathetic nervous system activity in adipose tissues of male rats. Diabetes 2004, 53, 1271–1278. [Google Scholar] [CrossRef]
- Landsberg, L.; Saville, M.E.; Young, J.B. Sympathoadrenal system and regulation of thermogenesis. Am. J. Physiol. 1984, 247, 181–189. [Google Scholar] [CrossRef]
- Stock, M.J. Gluttony and thermogenesis revisited. Int. J. Obes. Relat. Metab. Disord. 1999, 23, 1105–1117. [Google Scholar] [CrossRef]
- Agbu, P.; Carthew, R.W. MicroRNA-mediated regulation of glucose and lipid metabolism. Nat. Rev. Mol. Cell Biol. 2021, 22, 425–438. [Google Scholar] [CrossRef] [PubMed]
- Ji, C.; Guo, X. The clinical potential of circulating microRNAs in obesity. Nat. Rev. Endocrinol. 2019, 15, 731–743. [Google Scholar] [CrossRef] [PubMed]
- Chen, Y.; Pan, R.; Pfeifer, A. Regulation of brown and beige fat by microRNAs. Pharmacol. Ther. 2017, 170, 1–7. [Google Scholar] [CrossRef] [PubMed]
- Gharanei, S.; Shabir, K.; Brown, J.E.; Weickert, M.O.; Barber, T.M.; Kyrou, I.; Randeva, H.S. Regulatory microRNAs in Brown, Brite and White Adipose Tissue. Cells 2020, 9, 2489. [Google Scholar] [CrossRef]
- Elia, L.; Quintavalle, M.; Zhang, J.; Contu, R.; Cossu, L.; Latronico, M.V.; Peterson, K.L.; Indolfi, C.; Catalucci, D.; Chen, J.; et al. The knockout of miR-143 and -145 alters smooth muscle cell maintenance and vascular homeostasis in mice: Correlates with human disease. Cell Death Differ. 2009, 16, 1590–1598. [Google Scholar] [CrossRef]
- Jordan, S.D.; Kruger, M.; Willmes, D.M.; Redemann, N.; Wunderlich, F.T.; Bronneke, H.S.; Merkwirth, C.; Kashkar, H.; Olkkonen, V.M.; Bottger, T.; et al. Obesity-induced overexpression of miRNA-143 inhibits insulin-stimulated AKT activation and impairs glucose metabolism. Nat. Cell Biol. 2011, 13, 434–446. [Google Scholar] [CrossRef]
- Chen, X.; Luo, J.; Yang, L.; Guo, Y.; Fan, Y.; Liu, J.; Sun, J.; Zhang, Y.; Jiang, Q.; Chen, T.; et al. miR-143-Mediated Responses to Betaine Supplement Repress Lipogenesis and Hepatic Gluconeogenesis by Targeting MAT1a and MAPK11. J. Agric. Food Chem. 2022, 70, 7981–7992. [Google Scholar] [CrossRef]
- Liu, J.; Liu, J.; Zeng, D.; Wang, H.; Wang, Y.; Xiong, J.; Chen, X.; Luo, J.; Chen, T.; Xi, Q.; et al. MiR-143-null Is against Diet-Induced Obesity by Promoting BAT Thermogenesis and Inhibiting WAT Adipogenesis. Int. J. Mol. Sci. 2022, 23, 13058. [Google Scholar] [CrossRef]
- Xie, H.; Lim, B.; Lodish, H.F. MicroRNAs induced during adipogenesis that accelerate fat cell development are downregulated in obesity. Diabetes 2009, 58, 1050–1057. [Google Scholar] [CrossRef]
- Wong, J.J.; Au, A.Y.; Gao, D.; Pinello, N.; Kwok, C.T.; Thoeng, A.; Lau, K.A.; Gordon, J.E.; Schmitz, U.; Feng, Y.; et al. RBM3 regulates temperature sensitive miR-142-5p and miR-143 (thermomiRs), which target immune genes and control fever. Nucleic Acids Res. 2016, 44, 2888–2897. [Google Scholar] [CrossRef]
- Munro, P.; Dufies, O.; Rekima, S.; Loubat, A.; Duranton, C.; Boyer, L.; Pisani, D.F. Modulation of the inflammatory response to LPS by the recruitment and activation of brown and brite adipocytes in mice. Am. J. Physiol. Metab. 2020, 319, E912–E922. [Google Scholar] [CrossRef] [PubMed]
- Eskilsson, A.; Shionoya, K.; Enerback, S.; Engblom, D.; Blomqvist, A. The generation of immune-induced fever and emotional stress-induced hyperthermia in mice does not involve brown adipose tissue thermogenesis. Faseb. J. 2020, 34, 5863–5876. [Google Scholar] [CrossRef] [PubMed]
- Bae, J.; Ricciardi, C.J.; Esposito, D.; Komarnytsky, S.; Hu, P.; Curry, B.J.; Brown, P.L.; Gao, Z.G.; Biggerstaff, J.P.; Chen, J.G.; et al. Activation of pattern recognition receptors in brown adipocytes induces inflammation and suppresses uncoupling protein 1 expression and mitochondrial respiration. Am. J. Physiol.-Cell Physiol. 2014, 306, C918–C930. [Google Scholar] [CrossRef] [PubMed]
- Yuan, Y.; Zhu, C.; Wang, Y.; Sun, J.; Feng, J.; Ma, Z.; Li, P.; Peng, W.; Yin, C.; Xu, G.; et al. alpha-Ketoglutaric acid ameliorates hyperglycemia in diabetes by inhibiting hepatic gluconeogenesis via serpina1e signaling. Sci. Adv. 2022, 8, eabn2879. [Google Scholar] [CrossRef] [PubMed]
- Rothwell, N.J. CNS regulation of thermogenesis. Crit. Rev. Neurobiol. 1994, 8, 1–10. [Google Scholar] [PubMed]
- Wernstedt, I.; Edgley, A.; Berndtsson, A.; Faldt, J.; Bergstrom, G.; Wallenius, V.; Jansson, J.O. Reduced stress- and cold-induced increase in energy expenditure in interleukin-6-deficient mice. Am. J. Physiol.-Regul. Integr. Comp. Physiol. 2006, 291, R551–R557. [Google Scholar] [CrossRef]
- Wallenius, V.; Wallenius, K.; Ahren, B.; Rudling, M.; Carlsten, H.; Dickson, S.L.; Ohlsson, C.; Jansson, J.O. Interleukin-6-deficient mice develop mature-onset obesity. Nat. Med. 2002, 8, 75–79. [Google Scholar] [CrossRef]
- Mishra, D.; Richard, J.E.; Maric, I.; Porteiro, B.; Haring, M.; Kooijman, S.; Musovic, S.; Eerola, K.; Lopez-Ferreras, L.; Peris, E.; et al. Parabrachial Interleukin-6 Reduces Body Weight and Food Intake and Increases Thermogenesis to Regulate Energy Metabolism. Cell Rep. 2019, 26, 3011–3026. [Google Scholar] [CrossRef]
- Nisoli, E.; Briscini, L.; Giordano, A.; Tonello, C.; Wiesbrock, S.M.; Uysal, K.T.; Cinti, S.; Carruba, M.O.; Hotamisligil, G.S. Tumor necrosis factor alpha mediates apoptosis of brown adipocytes and defective brown adipocyte function in obesity. Proc. Natl. Acad. Sci. USA 2000, 97, 8033–8088. [Google Scholar] [CrossRef]
- Rajbhandari, P.; Thomas, B.J.; Feng, A.C.; Hong, C.; Wang, J.; Vergnes, L.; Sallam, T.; Wang, B.; Sandhu, J.; Seldin, M.M.; et al. IL-10 Signaling Remodels Adipose Chromatin Architecture to Limit Thermogenesis and Energy Expenditure. Cell 2018, 172, 218–233. [Google Scholar] [CrossRef]
- Harms, M.; Seale, P. Brown and beige fat: Development, function and therapeutic potential. Nat. Med. 2013, 19, 1252–1263. [Google Scholar] [CrossRef] [PubMed]
- Premont, R.T.; Matsuoka, I.; Mattei, M.G.; Pouille, Y.; Defer, N.; Hanoune, J. Identification and characterization of a widely expressed form of adenylyl cyclase. J. Biol. Chem. 1996, 271, 13900–13907. [Google Scholar] [CrossRef] [PubMed]
- Patel, T.B.; Du, Z.; Pierre, S.; Cartin, L.; Scholich, K. Molecular biological approaches to unravel adenylyl cyclase signaling and function. Gene 2001, 269, 13–25. [Google Scholar] [CrossRef]
- Sunahara, R.K.; Dessauer, C.W.; Gilman, A.G. Complexity and diversity of mammalian adenylyl cyclases. Annu. Rev. Pharmacol. Toxicol. 1996, 36, 461–480. [Google Scholar] [CrossRef] [PubMed]
- Lazar, A.M.; Irannejad, R.; Baldwin, T.A.; Sundaram, A.B.; Gutkind, J.S.; Inoue, A.; Dessauer, C.W.; Von Zastrow, M. G protein-regulated endocytic trafficking of adenylyl cyclase type 9. eLife 2020, 9, e58039–e58053. [Google Scholar] [CrossRef]
- Qi, C.; Sorrentino, S.; Medalia, O.; Korkhov, V.M. The structure of a membrane adenylyl cyclase bound to an activated stimulatory G protein. Science 2019, 364, 389–394. [Google Scholar] [CrossRef]
- Muller, T.D.; Lee, S.J.; Jastroch, M.; Kabra, D.; Stemmer, K.; Aichler, M.; Abplanalp, B.; Ananthakrishnan, G.; Bhardwaj, N.; Collins, S.; et al. p62 links beta-adrenergic input to mitochondrial function and thermogenesis. J. Clin. Investig. 2013, 123, 469–478. [Google Scholar] [CrossRef]
- Chen, X.; Luo, J.; Liu, J.; Chen, T.; Sun, J.; Zhang, Y.; Xi, Q. Exploration of the Effect on Genome-Wide DNA Methylation by miR-143 Knock-Out in Mice Liver. Int. J. Mol. Sci. 2021, 22, 3075. [Google Scholar] [CrossRef]







| Gene | Forward (5′–3′) | Reverse (5′–3′) |
|---|---|---|
| mu-Ucp1 | ACTGCCACACCTCCAGTCATT | CTTTGCCTCACTCAGGATTGG |
| mu-Pgc1a | AGCCGTGACCACTGACAACGAG | GCTGCATGGTTCTGAGTGCTAAG |
| mu-Cidea | ATCACAACTGGCCTGGTTACG | TACTACCCGGTGTCCATTTCT |
| mu-Cpt1a | CTCCGCCTGAGCCATGAAG | CACCAGTGATGATGCCATTCT |
| mu-Tnfα | CCTGTAGCCCACGTCGTAGC | AGCAATGACTCCAAAGTAGACC |
| mu-IL-6 | AAGTGCATCATCGTTGTTCATAC | CCATCCAGTTGCCTTCTTG |
| mu-IL-4 | ATCATCGGCATTTTGAACGAGG | TGCAGCTCCATGAGAACACTA |
| mu-IL-13 | TGAGCAACATCACACAAGACC | GGCCTTGCGGTTACAGAGG |
| mu-U6 | CTCGCTTCGGCAGCACA | AACGCTTCACGAATTTGCGT |
| mu-18s | CTTAGTTGGTGGAGCGATTT | GCTGAACGCCACTTGTCC |
| mu-AC1 | GTCACCTTCGTGTCCTATGCC | TTCACACCAAAGAAGAGCAGG |
| mu-AC2 | GACTGGCTCTACGAGTCCTAC | GGGCAGTGGGAACGGTTAT |
| mu-AC3 | CTCGCTTTATGCGGCTGAC | ACATCACTACCACGTAGCAGT |
| mu-AC4 | AGTACCCACTGCTGATACTGC | AGCCACCCAAAGCACACAG |
| mu-AC5 | CTTGGGGAGAAGCCGATTCC | ACCGCTTAGTGGAGGGTCT |
| mu-AC6 | GATGAACGGAAAACAGCTTGGG | GGTGGCTCCGCATTCTTGA |
| mu-AC7 | AAGGGGCGCTACTTCCTAAAT | GTGTCTGCGGAGATCCTCA |
| mu-AC8 | CTCTACACCATCCAACCGACG | GCACCGAGTCGCTAGACAG |
| mu-AC9 | ACCTTCTTCCTCCTGCTCCTCTTG | GATGATGTTCCGCAGTAGCCAGTC |
| mu-AC10 | GGCAGGAATTACAAGACAGGG | GCACTTTCTCCACTATGGCACT |
| mu-qmiR-143 | GGGTGAGATGAAGCACTG | CAGTGCGTGTCGTGGAGT |
| mu-miR143-RT | GTCGTATCCAGTGCGTGTCGTGGAGTCGGCAATTGCACTGGATACGACGAGCTA | |
| Gene | Sequences |
|---|---|
| miR-143 expression-F | AATTCCCTGAGGTGCAGTGCTGCATCTCTGGTCAGTTGGGAGTCTGAGATGAAGCACTGTAGCTCAGGTTTTTTG |
| miR-143 expression-R | GATCCAAAAAACCTGAGGTGCAGTGCTGCATCTCTGGTCAGTTGGGAGTCTGAGATGAAGCACTGTAGCTCAGG |
Publisher’s Note: MDPI stays neutral with regard to jurisdictional claims in published maps and institutional affiliations. |
© 2022 by the authors. Licensee MDPI, Basel, Switzerland. This article is an open access article distributed under the terms and conditions of the Creative Commons Attribution (CC BY) license (https://creativecommons.org/licenses/by/4.0/).
Share and Cite
Liu, J.; Zeng, D.; Luo, J.; Wang, H.; Xiong, J.; Chen, X.; Chen, T.; Sun, J.; Xi, Q.; Zhang, Y. LPS-Induced Inhibition of miR-143 Expression in Brown Adipocytes Promotes Thermogenesis and Fever. Int. J. Mol. Sci. 2022, 23, 13805. https://doi.org/10.3390/ijms232213805
Liu J, Zeng D, Luo J, Wang H, Xiong J, Chen X, Chen T, Sun J, Xi Q, Zhang Y. LPS-Induced Inhibition of miR-143 Expression in Brown Adipocytes Promotes Thermogenesis and Fever. International Journal of Molecular Sciences. 2022; 23(22):13805. https://doi.org/10.3390/ijms232213805
Chicago/Turabian StyleLiu, Jie, Dewei Zeng, Junyi Luo, Huan Wang, Jiali Xiong, Xingping Chen, Ting Chen, Jiajie Sun, Qianyun Xi, and Yongliang Zhang. 2022. "LPS-Induced Inhibition of miR-143 Expression in Brown Adipocytes Promotes Thermogenesis and Fever" International Journal of Molecular Sciences 23, no. 22: 13805. https://doi.org/10.3390/ijms232213805
APA StyleLiu, J., Zeng, D., Luo, J., Wang, H., Xiong, J., Chen, X., Chen, T., Sun, J., Xi, Q., & Zhang, Y. (2022). LPS-Induced Inhibition of miR-143 Expression in Brown Adipocytes Promotes Thermogenesis and Fever. International Journal of Molecular Sciences, 23(22), 13805. https://doi.org/10.3390/ijms232213805

