Rufinamide, a Triazole-Derived Antiepileptic Drug, Stimulates Ca2+-Activated K+ Currents While Inhibiting Voltage-Gated Na+ Currents
Abstract
1. Introduction
2. Results
2.1. Effect of RFM on CA2+-Activated K+ Current (IK(CA)) Identified in GH3 Cells
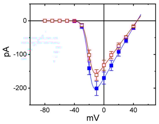
2.2. Effect of RFM on the Current-Voltage (I–V) Relationship the IK(Ca) in GH3 Cells
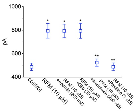
2.3. Comparisons among the Effects of RFM Only, RFM Plus Apamin, RFM Plus Glibenclamide, RFM Plus Iberiotoxin, and RFM Plus Paxilline on the Amplitude of the IK(Ca)
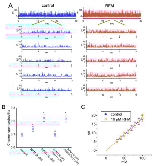
2.4. Stimulatory Effect of RFM on Large-Conductance CA2+-Activated K+ (BKCa) Channels in GH3 Cells
2.5. Effect of RFM on the Voltage-Dependent Hysteresis of BKCa-Channel Activity Evoked in Response to a Long-Lasting Inverted Isosceles-Triangular Ramp Pulse
2.6. Effect of RFM on Voltage-Gated NA+ Currents (INa) Recorded in GH3 Cells
2.7. Effect of RFM on Mean I–V Relationship of the Peak INa Identified in GH3 Cells
2.8. RFM-Mediated Attenuation of the Stimulation of the INa Produced by Tefluthrin (Tef)
3. Discussion
4. Materials and Methods
4.1. Chemicals, Drugs, and Solutions Used in This Work
4.2. Cell Preparations
4.3. Electrophysiological Recordings
4.4. Whole-Cell Current Analyses
4.5. Single-Channel Analyses
4.6. Curve-Fitting Procedures and Statistical Analyses
5. Conclusions
Supplementary Materials
Author Contributions
Funding
Institutional Review Board Statement
Informed Consent Statement
Data Availability Statement
Acknowledgments
Conflicts of Interest
References
- Arroyo, S. Rufinamide. Neurotherapeutics 2007, 4, 155–162. [Google Scholar] [CrossRef] [PubMed]
- McCormack, P.L. Rufinamide: A pharmacoeconomic profile of its use as adjunctive therapy in Lennox-Gastaut syndrome. Pharmacoeconomics 2012, 30, 247–256. [Google Scholar] [CrossRef] [PubMed]
- Farrokh, S.; Bon, J.; Erdman, M.; Tesoro, E. Use of newer anticonvulsants for the treatment of status epilepticus. Pharmacotherapy 2019, 39, 297–316. [Google Scholar] [CrossRef]
- Panebianco, M.; Prabhakar, H.; Marson, A.G. Rufinamide add-on therapy for refractory epilepsy. Cochrane Database Sys. Rev. 2018, 4, CD011772. [Google Scholar] [CrossRef] [PubMed]
- Albini, M.; Morano, A.; Fanelia, M.; Lapenta, L.; Casciato, S.; Fattouch, J.; Manfredi, M.; Giallonardo, A.T.; Di Bonaventura, C. Effectiveness of rufinamide in the treatment of idiopathic generalized epilepsy with atypical evolution: Case report and review of the literature. Clin. EEG Neurosci. 2016, 47, 162–166. [Google Scholar] [CrossRef]
- Heaney, D.; Walker, M.C. Rufinamide. Drugs Today 2007, 43, 455–460. [Google Scholar] [CrossRef]
- Kim, S.H.; Kang, H.C.; Lee, J.S.; Kim, H.D. Rufinamide efficacy and safety in children aged 1–4 years with Lennox-Gastaut syndrome. Brain Dev. 2018, 40, 897–903. [Google Scholar] [CrossRef]
- Wier, H.A.; Cerna, A.; So, T.Y. Rufinamide for pediatric patients with Lennox-Gastaut syndrome. Pediatric. Drugs 2011, 13, 97–106. [Google Scholar] [CrossRef]
- Kessler, S.K.; McCarthy, A.; Cnaan, A.; Dlugos, D.J. Retention rates of rufinamide in pediatric epilepsy patients with and without Lennox-Gastaut syndrome. Epilespy Res. 2015, 112, 18–26. [Google Scholar] [CrossRef]
- McMurray, R.; Striano, P. Treatment of adults with Lennox-Gastaut syndrome: Further analysis of efficacy and safety/tolerability of rufinamide. Neurol. Ther. 2016, 5, 35–43. [Google Scholar] [CrossRef]
- Ohtsuka, Y.; Yoshinaga, H.; Shirasaka, Y.; Takayama, R.; Takano, H.; Iyoda, K. Long-term safety and seizure outcome in Japanese patients with Lennox-Gastaut syndrome receiving adjunctive rufinamide therapy: An open-label study following a randomized clinical trial. Epilepsy Res. 2016, 121, 1–7. [Google Scholar] [CrossRef] [PubMed]
- Thompson, A.G.B.; Cock, H.R. Successful treatment of super-refractory tonic status epilepticus with rufinamide: First clinical report. Seizure 2016, 39, 1–4. [Google Scholar] [CrossRef] [PubMed]
- Xu, Z.; Zhao, H.; Chen, Z. The efficacy and safety of rufinamide in drug-resistant epilepsy: A meta-analysis of double-blind, randomized, placebo controlled trials. Epilepsy Res. 2016, 120, 104–110. [Google Scholar] [CrossRef] [PubMed]
- Cross, J.H.; Auvin, S.; Falip, M.; Striano, P.; Arzimanoglou, A. Expert opinion on the management of Lennox-Gastaut syndrome: Treatment algorithms and practical considerations. Front. Neurol. 2017, 8, 505. [Google Scholar] [CrossRef]
- Jaraba, S.; Santamarina, E.; Miró, J.; Toledo, M.; Molins, A.; Burcet, J.; Becerra, J.L.; Raspall, M.; Pico, G.; Miravet, E.; et al. Rufinamide in children and adults in routine clinical practice. Acta Neurol. Scand. 2017, 135, 122–128. [Google Scholar] [CrossRef]
- Kothare, S.; Kluger, G.; Sachdeo, R.; Williams, B.; Olhaye, O.; Perdomo, C.; Bibbiani, F. Dosing considerations for rufinamide in patients with Lennox-Gastaut syndrome: Phase III trial results and real-world clinical data. Seizure 2017, 47, 25–33. [Google Scholar] [CrossRef]
- Nikanorova, M.; Brandt, C.; Auvin, S.; McMurray, R. Real-world data on rufinamide treatment in patients with Lennox-Gastaut syndrome: Results from a European noninterventional registry study. Epilepsy Behav. 2017, 76, 63–70. [Google Scholar] [CrossRef]
- Ostendorf, A.P.; Ng, Y.T. Treatment-resistant Lennox-Gastaut syndrome: Therapeutic trends challenges and future directions. Neuropsychiatr. Dis. Treat. 2017, 13, 1131–1140. [Google Scholar] [CrossRef][Green Version]
- Zhao, T.; Feng, X.; Liu, J.; Gao, J.; Zhou, C. Evaluate the efficacy and safety of anti-epileptic medications for partial seizures of epilepsy: A network meta-analysis. J. Cell. Biochem. 2017, 118, 2850–2864. [Google Scholar] [CrossRef]
- Arzimanoglou, A.; Ferreira, J.; Satlin, A.; Olhaye, O.; Kumar, D.; Dhadda, S.; Bibbiani, F. Evaluation of long-term safety, tolerability, and behavioral outcomes with adjunctive rufinamide in pediatric patients (≥1 to <4 years old) with Lennox-Gastaut syndrome: Final results from randomized study 303. Eur. J. Paediatr. Neurol. 2019, 23, 126–135. [Google Scholar] [CrossRef]
- Asadi-Pooya, A.A. Lennox-Gastaut syndrome: A comprehensive review. Neurol. Sci. 2018, 39, 403–414. [Google Scholar] [CrossRef] [PubMed]
- Striano, P.; McMurray, R.; Santamarina, E.; Falip, M. Rufinamide for the treatment of Lennox-Gastaut syndrome: Evidence for clinical trials and clinical practice. Epileptic Disord. 2018, 20, 13–29. [Google Scholar] [CrossRef] [PubMed]
- Yıldız, E.P.; Hızlı, Z.; Bektaş, G.; Ulak-Özkan, M.; Tatlı, B.; Aydınlı, N.; Çaslıskan, M.; Özmen, M. Efficacy of rufinamide in childhood refractory epilepsy. Turk. J. Pediatr. 2018, 60, 238–243. [Google Scholar] [CrossRef] [PubMed]
- Lin, Y.C.; Lai, Y.C.; Chou, P.; Hsueh, S.W.; Lin, T.H.; Huang, C.S.; Wang, R.W.; Yang, Y.C.; Kuo, C.C. How Can an Na+ Channel Inhibitor Ameliorate Seizures in Lennox-Gastaut Syndrome? Ann. Neurol. 2021, 89, 1099–1113. [Google Scholar] [CrossRef]
- Heger, K.; Skipsfjord, J.; Kiselev, Y.; Burns, M.L.; Aaberg, K.M.; Johannessen, S.I.; Skurtveit, S.; Landmark, C.J. Changes in the use of antiseizure medications in children and adolescents in Norway, 2009–2018. Epilepsy Res. 2022, 181, 106872. [Google Scholar] [CrossRef]
- Yamamoto, Y.; Inoue, Y.; Usui, N.; Imai, K.; Kagawa, Y.; Takahashi, Y. Therapeutic drug monitoring for rufinamide in Japanese patients with epilepsy: Focus on drug interactions, tolerability, and clinical effectiveness. Ther. Drug Monit. 2022, 44, 585–591. [Google Scholar] [CrossRef]
- Balagura, G.; Riva, A.; Marchese, F.; Verrotti, A.; Striano, P. Adjunctive rufinamide in children with Lennox-Gastaut syndrome: A literature review. Neuropsychiatr. Dis. Treat. 2020, 16, 369–379. [Google Scholar] [CrossRef]
- Vohora, D.; Saraogi, P.; Yazdani, M.A.; Bhowmik, M.; Khanam, R.; Pillai, K.K. Recent advances in adjunctive therapy for epilepsy: Focus on sodium channel blockers as third-generation antiepileptic drugs. Drugs Today 2010, 46, 265–277. [Google Scholar] [CrossRef]
- Stephen, L.J.; Brodie, M.J. Pharmacotherapy of epilepsy: Newly approved and developmental agents. CNS Drugs 2011, 25, 89–107. [Google Scholar] [CrossRef]
- Suter, M.R.; Kirschmann, G.; Laedermann, C.J.; Abriel, H.; Decosterd, I. Rufinamide attenuates mechanical allodynia in a model of neuropathic pain in the mouse and stabilizes voltage-gated sodium channel inactivated state. Anesthesiology 2013, 118, 160–172. [Google Scholar] [CrossRef]
- Gilchrist, J.; Dutton, S.; Diaz-Bustamante, M.; McPherson, A.; Olivares, N.; Kalia, J.; Escayg, A.; Bosmans, F. Nav1.1 modulation by a novel triazole compound attenuates epileptic seizure in rodents. ACS Chem. Biol. 2014, 9, 1204–1212. [Google Scholar] [CrossRef] [PubMed]
- Kharatmal, S.B.; Singh, J.N.; Sharma, S.S. Rufinamide improves functional and behavioral deficits via blockade of tetrodotoxin-resistance sodium channels in diabetic neuropathy. Curr. Neurovasc. Res. 2015, 12, 262–268. [Google Scholar] [CrossRef] [PubMed]
- Brodie, M.J. Sodium channel blockers in the treatment of epilepsy. CNS Drugs 2017, 31, 527–534. [Google Scholar] [CrossRef] [PubMed]
- Gáll, Z.; Vancea, S.; Szilagyi, T.; Gáll, O.; Kolcsár, M. Dose-dependent pharmacokinetics and brain penetration of rufinamide following intravenous and oral administration to rats. Eur. J. Pharm. Sci. 2015, 68, 106–113. [Google Scholar] [CrossRef] [PubMed]
- Lin, Y.C.; Lai, Y.C.; Lin, T.H.; Yang, Y.C.; Kuo, C.C. Selective stabilization of the intermediate inactivated Na+ channel by the new-generation anticonvulsant rufinamide. Biochem. Pharmacol. 2022, 197, 114928. [Google Scholar] [CrossRef] [PubMed]
- Das, A.; McDowell, M.; O’Dell, C.M.; Busch, M.E.; Smith, J.A.; Ray, S.K.; Banik, N.L. Post-treatment with voltage-gated Na+ channel blocker attenuates kainic acid-induced apoptosis in rat primary hippocampal neurons. Neurochem. Res. 2010, 35, 2175–2183. [Google Scholar] [CrossRef]
- Park, J.A.; Lee, C.H. Effect of rufinamide on the kainic acid-induced excitotoxic neuronal death in the mouse hippocampus. Arch. Pharm. Res. 2018, 41, 776–783. [Google Scholar] [CrossRef]
- Chen, P.C.; Ruan, J.S.; Wu, S.N. Evidence of decreased activity in intermediate-conductance calcium-activated potassium channels during retinoic acid-induced differentiation in motor neuron-like NSC-34 cells. Cell. Physiol. Biochem. 2018, 48, 2374–2388. [Google Scholar] [CrossRef]
- Skov, M.; de Paoli, F.V.; Nielsen, O.B.; Pedersen, T.H. The anti-convulsants lacosamide, lamotrigine, and rufinamide reduce myotonia in isolated human and rat skeletal muscle. Muscle Nerve 2017, 56, 136–142. [Google Scholar] [CrossRef]
- Bektaş, G.; Çalışkan, M.; Aydın, A.; Pembegül Yıldız, E.; Tatlı, B.; Aydınlı, N.; Özmen, M. Aggravation of atonic seizures by rufinamide: A case report. Brain Dev. 2016, 38, 654–657. [Google Scholar] [CrossRef]
- Lee, U.S.; Cui, J. BK channel activation: Structural and functional insights. Trends Neurosci. 2010, 33, 415–423. [Google Scholar] [CrossRef] [PubMed]
- Liu, J.; Ye, J.; Zou, X.; Xu, Z.; Feng, Y.; Zou, X.; Chen, Z.; Li, Y.; Cang, Y. CRL4A(CRBN) E3 ubiquitin ligase restricts BK channel activity and prevents epileptogenesis. Nat. Commun. 2014, 5, 3924. [Google Scholar] [CrossRef] [PubMed]
- Contet, C.; Goulding, S.P.; Kuljis, D.A.; Barth, A.L. BK channels in the central nervous system. Int. Rev. Neurobiol. 2016, 128, 281–342. [Google Scholar]
- Grigouli, M.; Sgritta, M.; Cherubini, E. Presynaptic BK channels control transmitter release: Physiological relevance and potential therapeutic implications. J. Physiol. 2016, 594, 3489–3500. [Google Scholar] [CrossRef]
- Wu, S.N.; Chern, J.H.; Shen, S.; Chen, H.H.; Hsu, T.Y.; Lee, C.C.; Chan, M.H.; Lai, M.C.; Shie, F.S. Stimulatory actions of a novel thiourea derivative on large-conductance, calcium-activated potassium channels. J. Cell. Physiol. 2017, 232, 3409–3421. [Google Scholar] [CrossRef]
- Niday, Z.; Bean, B.P. BK channel regulation of afterpotentials and burst firing in cerebellar Purkinje neurons. J. Neurosci. 2021, 41, 2854–2869. [Google Scholar] [CrossRef] [PubMed]
- Shah, K.R.; Guan, X.; Yan, J. Structural and functional coupling of calcium-activated BK channels and calcium-permeable channels within nanodomain signaling complexes. Front. Physiol. 2022, 12, 796540. [Google Scholar] [CrossRef]
- Watanave, M.; Takahashi, N.; Hosoi, N.; Konno, A.; Yamamoto, H.; Yasui, H.; Kawachi, M.; Horii, T.; Matsuzaki, Y.; Hatada, J.; et al. Protein kinase Cγ in cerebellar Purkinje cells regulates Ca2+-activated large-conductance K+ channels and motor coordination. Proc. Natl. Acad. Sci. USA 2022, 119, e2113336119. [Google Scholar] [CrossRef]
- Wu, S.N.; Peng, H.; Chen, B.S.; Wang, Y.J.; Wu, P.Y.; Lin, M.W. Potent activation of large-conductance Ca2+-activated K+ channels by the diphenylurea 1,3-bis-[2-hydroxy-5-(trifluoromethyl)phenyl]urea (NS1643) in pituitary tumor (GH3) cells. Mol. Pharmacol. 2008, 74, 1696–1704. [Google Scholar] [CrossRef]
- Wu, S.N.; Wang, Y.J.; Lin, M.W. Potent stimulation of large-conductance Ca2+-activated K+ channels by rottlerin, an inhibitor of protein kinase C-Δ, in pituitary tumor (GH3) cells and in cortical neuronal (HCN-1A) cells. J. Cell. Physiol. 2007, 210, 655–666. [Google Scholar] [CrossRef]
- Chang, W.T.; Wu, S.N. Effective activation of BKCa channels by QO-40 (5-(chloromethyl)-3-(naphthalen-1yl)-2-(trifluoromethyl)pyrazolo[1,5-a]pyrimidin-7(4H)-one), known to be an opener of KCNQ2/Q3 channels. Pharmaceuticals 2021, 14, 388. [Google Scholar] [CrossRef] [PubMed]
- Zuccolini, P.; Ferrera, L.; Remigante, A.; Picco, C.; Barbieri, R.; Bertelli, S.; Moran, O.; Gavazzo, P.; Pusch, M. The VRAC blocker DCPIB directly gates the BK channels and increases intracellular Ca2+ in melanoma and pancreatic duct adenocardinoma cell lines. Br. J. Pharmacol. 2022, 179, 3452–3469. [Google Scholar] [CrossRef] [PubMed]
- Yang, J.; Krishnamoorthy, G.; Saxena, A.; Zhang, G.; Shi, J.; Yang, H.; Delaloye, K.; Sept, D.; Cui, J. An epilepsy/dyskinesia-associated mutation enhances BK channel activation by potentiating Ca2+ sensing. Neuron 2010, 66, 871–883. [Google Scholar] [CrossRef] [PubMed]
- Leo, A.; Citraro, R.; Constanti, A.; De Sarro, G.; Russo, E. Are big potassium Ca2+-activated potassium channels in viable target for the treatment of epilepsy? Expert Opin. Ther. Targets 2015, 19, 911–926. [Google Scholar] [CrossRef]
- Chen, B.H.; Ahn, J.H.; Park, J.H.; Song, M.; Kim, H.; Lee, T.K.; Lee, J.C.; Kim, Y.M.; Hwang, I.K.; Kim, D.W.; et al. Rufinamide, an antiepileptic drug, improves cognition and increases neurogenesis in the aged gerbil hippocampal dentate gyrus via increasing expressions of IGF-1, IGF-1R and pCREB. Chem. Biol. Interact. 2018, 286, 71–77. [Google Scholar] [CrossRef] [PubMed]
- Knaus, H.G.; McManus, O.B.; Lee, S.H.; Schmalhofer, W.A.; Garcia-Calvo, M.; Helms, L.M.; Sanchez, M.; Giangiacomo, K.; Reuben, J.P.; Smith, A.B. 3rd.; et al. Tremorgenic indole alkaloids potently inhibit smooth muscle high-conductance calcium-activated potassium channels. Biochemistry 1994, 33, 5819–5828. [Google Scholar] [CrossRef]
- Bennekou, P.; Barksmann, T.L.; Jensen, L.R.; Kristensen, B.I.; Christophersen, P. Voltage activation and hysteresis of the non-selective voltage-dependent channel in the intact human red cell. Bioelectrochemistry 2004, 62, 181–185. [Google Scholar] [CrossRef]
- Rappaport, S.M.; Teijido, O.; Hoogerheide, D.P.; Rostovtseva, T.K.; Berezhkovskii, A.M.; Bezrukov, S.M. Conductance hysteresis in the voltage-dependent anion channel. Eur. Biophys. J. 2015, 44, 465–472. [Google Scholar] [CrossRef]
- Villalba-Galea, C.A.; Chiem, A.T. Hysteretic behavior in voltage-gated channels. Front. Pharmacol. 2020, 11, 579596. [Google Scholar] [CrossRef]
- Mahmood, A.; Echtenkamp, W.; Street, M.; Wang, J.L.; Cao, S.; Komesu, T.; Dowben, P.A.; Buragohain, P.; Lu, H.; Gruverman, A.; et al. Voltage controlled Néel vector rotation in zero magnetic field. Nat. Commun. 2021, 12, 1674. [Google Scholar] [CrossRef]
- Chang, W.T.; Wu, S.N. Inhibitory effectiveness of gomisin A, a dibenzocyclooctadiene lignan isolated from Schizandra chinensis, on the amplitude and gating of voltage-gated Na+ current. Int. J. Mol. Sci. 2020, 21, 8816. [Google Scholar] [CrossRef] [PubMed]
- Chuang, T.H.; Cho, H.Y.; Wu, S.N. Effective accentuation of voltage-gated sodium current caused by apocynin (4′-hydroxy-3′-methoxyacetophenone), a known NADPH-oxidase inhibitor. Biomedicines 2021, 9, 1146. [Google Scholar] [CrossRef] [PubMed]
- So, E.C.; Wu, S.N.; Lo, Y.C.; Su, K. Differential regulation of tefluthrin and telmisartan on the gating charges of INa activation and inactivation as well as on resurgent and persistent INa in a pituitary cell line (GH3). Toxicol. Lett. 2018, 285, 104–112. [Google Scholar] [CrossRef]
- Wu, G.; Li, Q.; Liu, X.; Li-Byarlay, H.; He, B. Differential state-dependent effects of deltamethrin and tefluthrin on sodium channels in central neurons of Helicoverpa armigera. Pestic. Biochem. Physiol. 2021, 175, 104836. [Google Scholar] [CrossRef]
- Wang, Y.J.; Sung, R.J.; Lin, M.W.; Wu, S.N. Contribution of BKCa-channel activity in human cardiac fibroblasts to electrical coupling of cardiomyocytes-fibroblasts. J. Membr. Biol. 2006, 213, 175–185. [Google Scholar] [CrossRef] [PubMed]
- Perucca, E.; Cloyd, J.; Critchley, D.; Fuseau, E. Rufinamide: Clinical pharmacokinetics and concentration-response relationships in patients with epilepsy. Epilepsia 2008, 49, 1123–1141. [Google Scholar] [CrossRef]
- Lai, M.C.; Wu, S.N.; Huang, C.W. Zingerone modulates neuronal voltage-gated Na+ and L-Type Ca2+ currents. Int. J. Mol. Sci. 2022, 23, 3123. [Google Scholar] [CrossRef]
- Hung, T.Y.; Wu, S.N.; Huang, C.W. The integrated effects of brivaracetam, a selective analog of levetiracetam, on ionic currents and neuronal excitability. Biomedicines. 2021, 9, 369. [Google Scholar] [CrossRef]










Publisher’s Note: MDPI stays neutral with regard to jurisdictional claims in published maps and institutional affiliations. |
© 2022 by the authors. Licensee MDPI, Basel, Switzerland. This article is an open access article distributed under the terms and conditions of the Creative Commons Attribution (CC BY) license (https://creativecommons.org/licenses/by/4.0/).
Share and Cite
Lai, M.-C.; Wu, S.-N.; Huang, C.-W. Rufinamide, a Triazole-Derived Antiepileptic Drug, Stimulates Ca2+-Activated K+ Currents While Inhibiting Voltage-Gated Na+ Currents. Int. J. Mol. Sci. 2022, 23, 13677. https://doi.org/10.3390/ijms232213677
Lai M-C, Wu S-N, Huang C-W. Rufinamide, a Triazole-Derived Antiepileptic Drug, Stimulates Ca2+-Activated K+ Currents While Inhibiting Voltage-Gated Na+ Currents. International Journal of Molecular Sciences. 2022; 23(22):13677. https://doi.org/10.3390/ijms232213677
Chicago/Turabian StyleLai, Ming-Chi, Sheng-Nan Wu, and Chin-Wei Huang. 2022. "Rufinamide, a Triazole-Derived Antiepileptic Drug, Stimulates Ca2+-Activated K+ Currents While Inhibiting Voltage-Gated Na+ Currents" International Journal of Molecular Sciences 23, no. 22: 13677. https://doi.org/10.3390/ijms232213677
APA StyleLai, M.-C., Wu, S.-N., & Huang, C.-W. (2022). Rufinamide, a Triazole-Derived Antiepileptic Drug, Stimulates Ca2+-Activated K+ Currents While Inhibiting Voltage-Gated Na+ Currents. International Journal of Molecular Sciences, 23(22), 13677. https://doi.org/10.3390/ijms232213677

