Abstract
Alzheimer’s disease (AD) is a progressive neurodegenerative disorder. Inhibiting acetylcholinesterase (AChE), amyloid beta (Aβ1-42) aggregation and avoiding the oxidative stress could prevent the progression of AD. Benzothiazole groups have shown neuroprotective activity whereas isothioureas groups act as AChE inhibitors and antioxidants. Therefore, 22 benzothiazole-isothiourea derivatives (3a–v) were evaluated by docking simulations as inhibitors of AChE and Aβ1-42 aggregation. In silico studies showed that 3f, 3r and 3t had a delta G (ΔG) value better than curcumin and galantamine on Aβ1-42 and AChE, respectively. The physicochemical and pharmacokinetics predictions showed that only 3t does not violate Lipinski’s rule of five, though it has moderated cytotoxicity activity. Then, 3f, 3r and 3t were synthetized and chemically characterized for their in vitro evaluation including their antioxidant activity and their cytotoxicity in PC12 cells. 3r was able to inhibit AChE, avoid Aβ1-42 aggregation and exhibit antioxidant activity; nevertheless, it showed cytotoxic against PC12 cells. Compound 3t showed the best anti-Aβ1-42 aggregation and inhibitory AChE activity and, despite that predictor, showed that it could be cytotoxic; in vitro with PC12 cell was negative. Therefore, 3t could be employed as a scaffold to develop new molecules with multitarget activity for AD and, due to physicochemical and pharmacokinetics predictions, it could be administered in vivo using liposomes due to is not able to cross the BBB.
1. Introduction
Alzheimer’s disease (AD) is a neurodegenerative disorder that causes cognitive impairment mediated by the senile plaques and neurofibrillary tangles formation in the brain [1]. Currently, AD is the leading cause of dementia (60–70%) among older adults worldwide, being the sixth-leading cause of death in the United States [2]. Despite the efforts trying to elucidate the exact etiology of AD, it has not been possible yet since the final diagnosis can only be made after death. This is due to the complex neuropathology of AD associated with several risk factors such as: aging, previous head injuries, vascular risk factors from diabetes, hypercholesterolemia and hypertension [3,4].
Then, the complexity of the AD physiopathology, together with various pathologies already in AD patients, suggests that traditional drugs are not viable for adequate therapeutic effect [5,6]. In this sense, recent reports have been focused on evaluated multitarget compounds as possible treatments for AD as a more appropriate approach [7,8]. An interesting bibliometric (1990–2020) was published recently describing the biological targets and mechanism of multitarget anti-Alzheimer’s drugs, the most important being Acetylcholinesterase (AChE), Butirilcholinesterase (BChE), monoamine oxidase A (MAO A) and monoamine oxidase B (MAO B), beta-secretase 1 (BACE1), oxidative stress (OS), biometals and amyloid beta (Aβ1-42) aggregation, of which a binary combination is the most employed [9]. Many multitarget compounds have been designed to inhibit AChE and another biological target using the chemical core of AChE inhibitors. Furthermore, a multitarget compound for AD has been identified by virtual screening from traditional Chinese medicine [10].
Therefore, the design of multitarget compounds based on AD physiopathology involved compounds that inhibit AChE, an enzyme responsible to hydrolyze the acetylcholine neurotransmitter (ACh) and related to cholinergic hypothesis. This justifies the use of AChE inhibitors (AChEI) such as galantamine for AD [11]. Another enzyme is the beta-secretase 1 (BACE1), which is a transmembrane aspartic protease, which cleaves amyloid precursor protein (APP) and produces Aβ1-42 [12,13]. The Aβ1-42 can aggregate and produce neurotoxicity, thus, inhibiting BACE1 can help in the treatment of AD [14,15]. In this context, in 2020 the Food and Drug Administration (FDA) approved the use of an antibody (Aduhelm from Biogen) to reduce the amyloid beta plaques in the brain as a treatment for AD [16,17].
Taking into account that benzothiazole is a heterocycle found in a variety of pharmaceutical drugs, this pharmacophore could be useful in AD treatment [18,19]. For instance, riluzole (2-amino-6-trifluoromethoxy) benzothiazole is used to treat amyotrophic lateral sclerosis due to its neuroprotective effect acting as voltage-gated sodium channel blockers, noncompetitive inhibition of NMDA receptors and inhibition of glutamate release [20]. Recently, an evaluation of riluzole in a clinical trial for AD was reported [21]; the results showed that riluzole affects the glucose metabolism and glutamate levels. However, this study did not show effects on Aβ [20]. Riluzole was also evaluated employing ABPP/PS1 mice (a cerebral amyloidosis model), showing that glutamate concentrations were maintained in both the control mice and the ABPP/S1 group receiving riluzole. In addition, the treatment of ABPP/PS1 mice with riluzole prevented their cognitive decline. However, ABPP/PS1 mice under treatment with riluzole did not showed effects on Aβ accumulation [22].
Therefore, results interesting to evaluate new molecules that combine the benzothiazole and isothiourea groups and added other chemical substituents to develop new molecules to prevent both the Aβ aggregation and AChE activity and with antioxidant activity. Some isothioureas has antioxidant activity and exhibits inhibitory activity against AChE [23].
Consequently, in this work we proposed to evaluate 22 benzothiazole-isothiourea derivatives (Figure 1) by docking simulations. We selected those capable of making chemical interactions with amino acids residues of the AChE active site and those involved in the Aβ1-42 aggregation. Considering the binding mode and the free energy (ΔG) values from in silico studies, the best compounds were selected; 3f, 3r and 3t. These molecules have better affinity than curcumin and galantamine which were evaluated as references. Therefore, 3f, 3r and 3t were synthetized for their evaluation in vitro not only as inhibitors of AChE and Aβ1-42 aggregation but also as antioxidant agents. Finally, their cytotoxicity activity on PC12 cells was tested. The results showed that 3r inhibits AChE, avoids Aβ1-42 aggregation and exhibits antioxidant activity but shows cytotoxic effects.
Figure 1.
Chemical structure of the 22 benzothiazole-isothiourea derivatives. (*) Complete structures.
However, 3t showed the best anti-Aβ1-42 aggregation, inhibited the AChE activity and was not cytotoxic in PC12 cells. Then, the chemical scaffolds of 3t could be employed to design new molecules with multitarget activity. However, due to any of the selected compound being able to cross the BBB according to the predictors, these could be administrated using nanocarriers as liposomes or intranasal administration to reach the brain.
2. Results
2.1. Interactions of Benzothiazole-Isothiourea Derivatives with AChE and Aβ1-42 by Docking Studies
The docking simulations of benzothiazole-isothiourea derivatives (Figure 1) were carried out on AChE and Aβ1-42 to search compounds with better affinity on these targets than their reported ligands.
The affinity of the 22 benzothiazole-isothiourea derivatives against Aβ1-42 was evaluated in three conformations: α-helix, β-sheet and random coil (RC) (Tables S1–S3). Figure 2 depicts the ΔG values (< ΔG values > affinity) for each of the compounds on Aβ1-42. It is important to obtain ΔG values and ligand binding modes on different Aβ1-42 conformations which are involved during its aggregation [24]. In the cell membrane, Aβ1-42 adopts an α-helix conformation; however, when it is delivered by the catalytic activity of gamma secretase (γ-secretase), it adopts structural changes to turn into β-sheet conformation passing for a random coil conformation [25]. Then, it is of utmost importance to identify compounds with more affinity for Aβ1-42 in α-helix conformation binding of the compound reaching to residues (E22 and D23) which are involved in the conformational changes. That binding mode could avoid the RC and β-sheet conformation inhibiting the Aβ1-42 aggregation [26]. There are other small molecules like curcumin which is a well-known herbal compound that has shown good binding with Aβ1-42 and prevents its aggregation [27,28]. Curcumin also decreases inflammation and cognitive deficits due to its anti-inflammatory and antioxidant properties [28]. The docking simulations showed that some benzothiazole-isothiourea derivatives have more affinity for Aβ1-42 than curcumin. The most promissory and interesting ligands were 3f, 3q, 3r, 3t and 3v because they have more affinity for α-helix than the other Aβ1-42 conformations, these being 3q, 3f and 3t the best compounds according to the ΔG value. However, 3t shows similar ΔG value on α-helix and β-sheet conformations (Figure 2a).
Figure 2.
Free energy (ΔG; kcal/mol) values obtained by docking simulations. (a) Aβ1-42 in α-helix, β-sheet and RC conformations with the benzothiazole-isothiourea and its control compound curcumin. (b) AChE with the benzothiazole-isothiourea derivatives and its control compound galantamine.
Regarding galantamine-Aβ1-42 complex, galantamine does not have better ΔG towards Aβ1-42 than 3f, 3q, 3r and 3t compounds.
In this work, curcumin shows a ΔG = −4.76 kcal/mol (Table 1); this result was comparable to other reports (−4 to −16 kcal/mol) [29], whereas 3f, 3q, 3r and 3t show better affinity towards Aβ1-42 in α-helix conformation than curcumin (Table 1).
Table 1.
ΔG values and amino acids of interaction obtained by docking simulations for the benzothiazole-isothiourea derivatives on Aβ1-42 in its α-helix conformation as well as on AChE.
For docking simulation on AChE, galantamine (AChEI) was used as a reference as it is already approved for AD treatment by the FDA. Galantamine increases the synaptic availability of acetylcholine (ACh) by inhibiting AChE competitively and reversibly. In addition, galantamine is also capable of inhibiting the Aβ1-42 aggregation [30,31]. Docking results of benzothiazole-isothiourea derivatives on AChE (Table S4) showed that compounds 3f, 3q, 3r, 3t and 3u (Figure 2B) had the best ΔG values. It is important to mention that galantamine exhibited a ΔG = −6.9 (Table 1) value comparable with previous in silico studies [32]. The best compounds (3f, 3t and 3r) were selected according to their favored ΔG values for AChE as well as for Aβ1-42 in the α- helix conformation (Figure 2). Despite that 3t has similar ΔG for either Aβ1-42 in α- helix or β-sheet, it was selected as it has the best ΔG in AChE.
Docking simulations showed that curcumin binds in the opposite site (Figure 3a) compared to benzothiazole-isothiourea derivatives and galantamine on Aβ1-42, reaching a more negative density of Aβ1-42 due to their positive charges (Figure 3b) which are not present in curcumin (Figure 3d). However, all these ligands reach the structure region where the Aβ1-42 changes its α-helix conformation to acquire the β-sheet conformation (Figure 3c), which could avoid the Aβ1-42 aggregation. It is important to mention that the binding is due to benzothiazole-isothioureas interacts in α-helix Aβ1-42 with E22 and with K16 (Figure 3e), whereas curcumin makes a hydrogen bond with H14 and π-cation with K16 and hydrophobic interactions with L17 and A21.
Figure 3.
Non-bonded interactions obtained by docking simulations between Aβ1-42 in α-helix and the compounds. (a) Curcumin and 3f, 3r and 3t compounds with the Aβ1-42 in α-helix conformation. (b) Curcumin recognized a protein surface with less negative density in the Aβ1-42 in α-helix conformation. (c) Aβ1-42 in β-sheet conformation. (d) Aβ1-42 in α-helix conformation and curcumin. (e) 3f, 3r and 3t compounds recognized a protein surface with less positive density in the Aβ1-42 in α-helix conformation. Interactions of Aβ1-42 in α-helix conformation and: (f) 3f compound; (g) 3r compound; (h) 3t compound.
Figure 3 shows the interaction of 3f with E22, interacting with its sulfur (S) atom from benzothiazole; also, 3f interacts with Q15 by making hydrogen bonds with amine groups and can form π-π interactions with F19, whereas its amantadine group makes interactions with H14 and V18 (Figure 3f). Regarding 3r, the S atom from benzothiazole ring also makes interactions with E22 and the isothiourea group with D23 and reaches F19 and F20 residues (Figure 3g). On the other hand, 3t makes similar interactions between the S atom and D23 and E22; additionally, its aromatic rings established π-π interaction with F19 and π-cation with H14 (Figure 3h).
It Is known that AChE has a catalytic anion site at the bottom of a narrow tunnel, lined mainly with aromatic residues, and is called a “gorge” which is the entrance to catalytic site/triad located at approximately 20 Å deep [33]. The catalytic triad is constituted by S203, H447 and E334. There are other protein regions which correct the orientation of the normal substrate (ionized acetylcholine) within the gorge, such as the oxyanion subsite or “oxyanion hole” (OAH) formed by A204, G121 and G122; the anionic subsite or “peripheral anion binding site” (PAS), which serves to orient the cationic part of acetylcholine, is located in the peripheral surface of the enzyme composed by W86, Y337, W286, Y72, D74 and Y341. Finally, there is a subsite or “acyl site” formed by W236, F338, F295, F297 and G122 where the acetyl group is binding [33]. All these sites regulate the catalysis of the enzyme. The docking simulations showed non-bonded interactions of galantamine towards AChE reaching the PAS site and the catalytic site [34]. In addition, 3f, 3r and 3t were recognized in the same site as galantamine (Figure 4a).
Figure 4.
Non-bonded interactions obtained by docking simulations between AChE and the compounds. (a) Galantamine and 3f, 3r, 3t compounds with AChE. (b) All compounds were recognized at PAS site near to the entrance of the gorge to the catalytic site. (c) AChE and galantamine. (d) AChE and 3f. (e) AChE and 3r. (f) AChE and 3t.
The docking simulations showed that compounds reach the AChE gorge at the entrance of the catalytic site (Figure 4b). It is evident that 3f, 3r and 3t established more chemical interactions (Figure 4) with the AChE active site than galantamine (Figure 4c), since 3f, 3r and 3t are larger and have a larger variety of chemicals groups than galantamine. As well, the target ligands have sp3 bonds allowing free rotations between the benzothiazole rings. The previously mentioned structural features explain why 3f (Figure 4d) reaches the PAS site by its benzothiazole ring interacting with Y337, D74, W286 and Y341. Additionally, 3f reaches the acyl site by its amantadine group interacting with F338 and F297.
On the other hand, 3r reaches the PAS site, interacting with Y341, Y72 and D74 (Figure 4e). As well, 3r reaches the acyl site interacting with F338 and F297. Additionally, there are two benzothiazole groups establishing interactions at the AChE gorge site. Finally, 3t reaches the PAS interacting with D74, Y72, W286 and Y341 (Figure 4f) thanks to the presence of two benzothiazole rings leading to a stronger interaction compared with 3r and 3t. This suggests that the compounds could block the entrance of the AChE gorge and avoid the substrate to cross.
2.2. ADME, Toxicological and BBB Permeability Prediction
The selected compounds 3f, 3r and 3t were submitted to the SwissADME server for physicochemical, lipophilicity, water solubility and pharmacokinetics properties prediction using its SMILE code (Table S5). Out of the three compounds evaluated, only 3t does not violate Lipinski’s rule of five for oral availability (Table 2). Furthermore, 3t has a lipophilicity value (iLOGP) of 422; this is higher than 3r and 3f values (Table S6). Thus, 3t has low water solubility (Table S7).
Table 2.
ADME, toxicological and permeability prediction of 3f, 3r and 3t compounds.
On the other hand, the results of the LD5O value and toxicity, carcinogenicity, immunotoxicity, mutagenicity and cytotoxicity of 3f, 3r and 3t have been obtained through ProTox-II online (Table 2). The toxicity results show that the only compound classified as toxicity class 5 is 3t. 3t shows a LD50 of 4000 mg/k with cytotoxic activity with a probability of 0.52.
Finally, blood–brain barrier (BBB) permeability for all the selected compounds was obtained showing that any of the compounds can cross the BBB and that the gastrointestinal absorption was lower for 3r and 3t than for 3f (Table S8).
2.3. Activity Assay of 3f, 3r and 3t on AChE
The AChE activity was assessed with 3f, 3r and 3t. It is important to mention that the activity was evaluated in presence of DMSO; this was employed to dissolve the compounds, despite reports indicating that DMSO could inhibit AChE [35]. As can be seen in the supplementary material (Figure S1) the activity of AChE with and without the DMSO remain the same due to the amount of DMSO employed (0.4%). There are other organic solvents such as methanol that can be employed to test the AChE inhibitors [36]; however, these compounds showed the best solubility in DMSO. Additionally, DMSO was useful as the solubility of benzothiazole compounds is difficult up to 100 μM [37].
Therefore, all compounds were evaluated around 100 μM depending on its inhibitory concentration and its DMSO solubility. For example, 3f was evaluated until 120 μM showing a Michaelis Menten behavior (Figure 5a) reducing the AChE activity. However, by applying the Lineweaver Burk equation, the graph shows (Figure 5b) a slight displacement of the line at 120 μM. Meanwhile, 3r showed better inhibition parameters than 3f according to the Michaelis Menten (Figure 5c) and Lineaweaver Burk (Figure 5d) graph at 100 μM. Regarding 3t, the inhibitory effect on AChE was observed until 140 μM without affecting its solubility as occurred with the other compounds (Figure 5e,f). The inhibitory constant Ki for each compound was obtained as 0.1634 and 0.04929 for 3r and 3t, respectively; both being better than galantamine as was reported previously [36].
Figure 5.
Enzymatic kinetic of AChE in presence of 3f, 3r and 3t. Michaelis and Menten kinetic of compound (a) 3f; (c) 3r and (e) 3t; The Lineweaver Burk method for (b) 3f; (d) 3r and (f) 3t.
2.4. ThT Assay to Evaluated Aβ1-42 Aggregation with 3t, 3f and 3r Compounds
The anti-Aβ1-42 aggregation effects of 3f, 3t and 3r was evaluated using the ThT assay. First, the compounds were submitted to fluorescent experimental assays where any compound was fluorescent. Then, after 48 h incubation of Aβ1-42-compound complexes, there were no fluorescence effects observed. The emission at 480 nm was observed when ThT was added. Figure 6a depicts the fluorescence of the Aβ1-42 and Aβ1-42-3r complex at 50 μM over 48 h incubation; high fluorescence was observed even at a concentration of 100 μM of 3r. Meanwhile, the Aβ1-42-3t complex at 100 and 50 μM showed lesser fluorescence than Aβ1-42-3r at 100 μM. The 100% of fluorescence intensity corresponds to free Aβ1-42 which decreased in presence of 3r and 3t at 100μM. Moreover, when 3t was incubated at 50 μM, it showed significant difference versus Aβ1-42 alone (Figure 6b).
Figure 6.
The anti-Aβ1-42 aggregation of 3f, 3t and 3r compounds. (a) Fluorescence intensity spectra of ThT and Aβ1-42 after 48 h of incubation at 37 °C. (b) Percentage of Aβ1-42 fibrillization taking 100% of the Aβ1-42 alone; the was percentage obtained after the incubation for 48 h with each compound. * Significant difference vs. Aβ1-42 alone (p < 0.05).
2.5. Antioxidant Activity of 3f, 3r and 3t by DPPH and ABTS
The antioxidant activity by DPPH was evaluated for 3f, 3r and 3t showing that only 3r exhibited antioxidant activity. 5-asa was employed as a control showing 90% of DPPH reduction at 40 μM (Figure 7a). However, a higher concentration was necessary to observe a DPPH reduction employing compound 3r which was able to reduce near to 60% of DPPH at 320 μM (Figure 7b). Moreover, the antioxidant activity by ABTS was assessed, observing that 5-asa was able to reduce near to 70% of ABTS radical at 160 μM (Figure 7c). Meantime, 3r exhibited only 20% of the scavenging activity against ABTS radical (Figure 7d).
Figure 7.
Antioxidant activity by DPPH and ABTS. (a) Percentage of DPPH reduced by 5-asa and; (b) 3r. (c) Percentage of ABTS reduced by 5-asa and; (d) 3r. The experiment was performed in triplicate in two independent experiments. * Indicate significant difference p < 0.05 between each concentration and the less concentration.
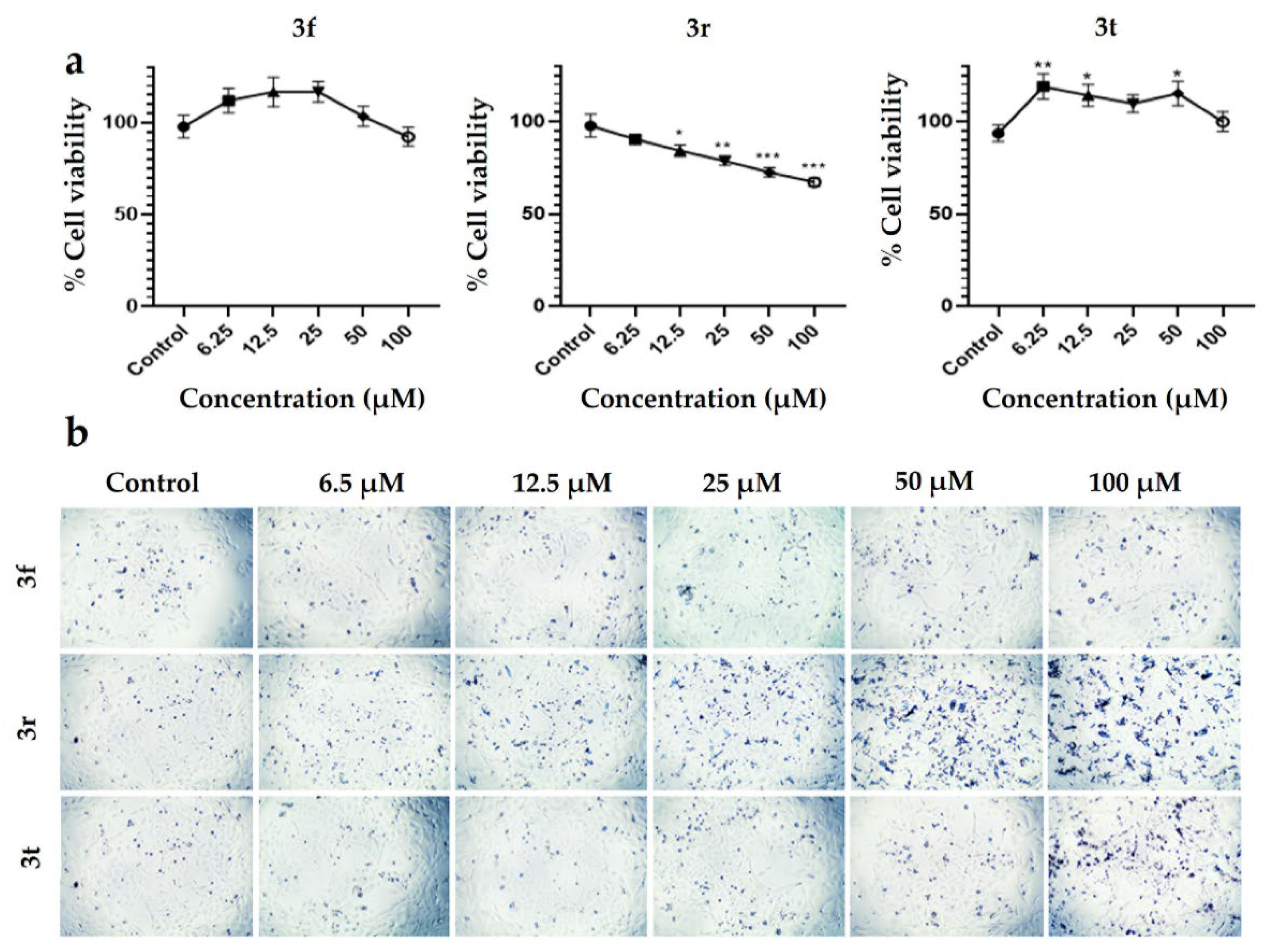
2.6. Cytotoxic Activity of 3f, 3r and 3t Compounds on PC12 Cell Line by MTT Assay
The cytotoxic activity of compounds was evaluated on the PC12 cell line using the MTT assay. The results show that 3r is more cytotoxic than 3f and 3t on the PC12 cells (Figure 8 a). The cell viability for 3f and 3t was 100% at 100 μM for both; however, for 3f the viability was 67.25% being significative at 100 μM. In addition, not only can the cell morphology be observed in Figure 8B but also the compounds precipitation at the end of incubation (37 °C, 48 h) is the degree of precipitation as follows 3r > 3t > 3f.
Figure 8.
Cytotoxic effects of 3f, 3r and 3t compounds at 48 h on PC12 cell line. (a) The cell viability by MTT assay for 3f, 3r and 3t compounds on PC12 cells. (b) PC12 morphology posttreatments of 3f, 3r and 3t compounds at 6.25, 12, 25, 50, and 100 μM after 48 h at 4× magnification. In the plots, each point represents mean with SEM. (* p < 0.05, ** p < 0.001, *** p < 0.0001), using Dunnett’s multiple comparisons test between different concentrations and the control.
3. Discussion
AD is one of the principal forms of dementia which will increase in the proceeding years. Unfortunately, there is only treatment for its symptoms. Different efforts have been made to find a multitarget compound to treat AD. AD is a multifactorial disease associated with multiple factors such as genetics, mitochondrial disfunction, oxidative stress, metal accumulation; enzymes such as MAO, BACE1, and AChE; proteins such as Tau and peptides such as amyloid peptide [38]. The actual drugs used to treat AD symptoms are AChE inhibitors. The design of multitarget drugs could take AChE as the principal target trying to reach additional biological targets, such as BACE1 involved in the Aβ1-42 production of MAO or GSK-3β and on the oxidative stress [10]. Galantamine is one of the principal drugs used for AD and is a competitive and reversible AChE inhibitor that interacts allosterically with nicotinic acetylcholine receptors. The pharmacological effects of galantamine include not only the improvement of the cognition function but also the facilitation of the activities of daily living in the short term (up to 6 months) in patients with mild to moderate AD. Thus, considering that AChE is one of the principal targets in AD and there are some benzothiazole tested as AChE inhibitors [39], in this work we have evaluated a set of benzothiazole-isothiourea derivatives as AChE inhibitors due to their pharmacological advantages.
Therefore, taking into consideration that benzothiazole and isothioureas can act as AChE inhibitors, they were evaluated in silico with AChE; observing that these compounds interacted with amino acids residues from the PAS site, some of them showed better ΔG values than galantamine. Then, 3f, 3r and 3t were selected as the best AChE compounds. Derivatives 3r and 3t contain two benzothiazole rings which helped to interact in the gorge of AChE primarily in the peripheric site; additionally, the sulfur (S) atom played a key role to establish π-sulfur interactions with Y72 and Y341.
During in vitro assays, the principal problem with benzothiazole-isothiourea derivatives was their water solubility. It has been reported elsewhere that these compounds are soluble at 100 μM but at higher concentrations their solubility diminishes [37]. We observed that the solubility of 3r, 3t and 3f improved in DMSO compared to methanol. In addition, these compounds precipitated when evaluated in culture conditions; for other experimental conditions in which regular shaking and less time of incubation was employed, the compound precipitation was not observed.
Furthermore, the in silico study of physicochemical properties, ADME and toxic and permeability properties was evaluated for 3f, 3r and 3t. The physicochemical properties of 3f, 3r and 3t were examined in accordance with Lipinski’s rule of five where only the 3t compound is considered a potential drug candidate because it satisfies the following properties: MW < 500 g/mol, Logp < 5, H-bonds donator < 5 and Hbond acceptor < 10 [40]. The toxicity prediction through the ProTox-II web server reveals that 3t belongs to class V with LD50 of 4000 mg/kg and, despite it being predicted as cytotoxic in silico, in vitro analyses showed that it is not cytotoxic. However, any compounds can cross the blood–brain barrier permeability; therefore, the use of nanoparticles such as liposomes could be considered as an alternative for the administration of these compounds and, thus, more compounds can reach the central nervous system through intranasal administration.
Then, the benzothiazole-isothiourea was evaluated as an anti- Aβ1-42 aggregation knowing that Aβ1-42 is implicated in the amyloid cascade, which explains the formation of Aβ1-42 plaques during AD. This peptide is more hydrophobic than Aβ1-40, thus Aβ1-42 is more likely to form aggregates and is considered neurotoxic [41]. Therefore, molecules with benzothiazole group could be capable of making interactions with Aβ1-42, such as ThT [42]. In addition, new benzothiazole derivatives have recently been reported as inhibitors for Aβ1-42 aggregation and other enzymes for the treatment of AD [43]. The results obtained by docking simulations depict key interactions with the amino acids involved in the conformational change of Aβ1-42, such as D23 and E22, with the benzothiazole-isothiourea.
Therefore, the two aromatic rings present in the structure of 3r and 3t are important, which are also observed in the curcumin structure. As well, the presence of a linker between the aromatic rings from the benzothiazole groups played a key role to establish π–π interactions with F19 and F20, which explains their higher affinity according to their ΔG values. This finding correlates with findings reported by Reinke AA and Gestwicki JE in which it is described that the linker length between the two aromatic rings should be between 8 and 16 Å [44]. This feature is present in 3r and 3t compounds. Furthermore, the presence of a tertiary amine in the ring of 3t can establish electrostatic interactions with E22 and D23 which could contribute to its favored ΔG values. In addition, the presence of aliphatic substituents in the aromatic rings helps to establish hydrophobic interactions with the methylene side chain of Lys16 and π-cation with the NH3 group.
During the evaluation of Aβ1-42 fibril formation using the ThT assay in presence of 3r and 3t, it was showed that these ligands can avoid the Aβ1-42 fibril formation. The best compound was 3t as was predicted by in silico studies; this could be explained by the presence of the two aromatic rings in the benzothiazole groups. Additionally, the linker between these aromatic rings contains a tertiary amine which is important to establish an interaction with E22. However, this does not apply to 3r, in which case it has an aromatic ring, and did not establish interaction with E22. Therefore, the compound 3t has more chemical groups that performed better Aβ1-42 anti-aggregation.
In addition, the results from AChE inhibition showed that 3t could be a better AChE inhibitor. However, it did not show antioxidant activity as 3r did, in which the aromatic ring conjugates with the isothiourea group, in comparison with 3t where this conjugation does not exist with the aromatic rings.
Regarding cytotoxicity, it was observed that 3r is more cytotoxic than 3t in vitro, despite the in silico cytotoxicity prediction showing that 3t could be more cytotoxic than 3r. However, the LD50 was higher for 3t than for 3r. Therefore, 3t could be a safe compound to be evaluated in vivo but also could be necessary to consider that in in silico prediction studies, 3t could produce mutagenesis (0.51% probability); thus, studies about this should be conducted.
Thus, 3t could be evaluated in other targets, such as glycogen synthase kinase-3β (GSK-3β), as it has been reported that 1-aryl-3-benzylureas acts as GSK-3β inhibitors [45] and GSK-3β has also been used as a target for designing multitarget compounds for AD [46]. Due to this, this enzyme plays an important role during AD phosphorylating to Tau protein [47].
Therefore, the chemical structure of compound 3r and 3t results are interesting with respect to the pharmacophores to design a multitarget compound for AD targeting AChE, BACE1 and Aβ1-42 anti-aggregation, as it has been described that a linker between two aromatics rings containing a hydroxyethylene or hydroxyethylamine to form a hydrogen bond with the aspartic dyad in the catalytic site of BACE1 is necessary. In addition, the presence of two aromatic rings play a key role to establish a π-stacking interaction with clusters of aromatics residues present in the catalytic site and in the peripheral anionic site (PAS) of AChE [48].
Furthermore, as commented before, the anti-Aβ1-42 aggregation molecule should have aromatic rings separated by a linker; these chemical characteristics are present in 3r and 3t compounds (Figure 9).
Figure 9.
Compound 3r and 3t share chemical characteristics with the pharmacophore proposed to inhibit AChE, BACE1 and as anti-Aβ1-42 aggregation. (A) The chemical pharmacophore characteristics proposed to inhibit AChE, BACE1 and, in addition, the linker could create hydrogen bonds with D23 and E22 of Aβ1-42; (B) compound 3r; and (C) 3t had interactions with AChE and Aβ1-42 by its aromatic rings and the chemical groups located in the linker.
Derivatives 3r and 3t have the advantage of having an aromatic ring or an imidazolidine as a linker, respectively. At each end of the linker there is a benzothiazole ring which helps not only to maintain more interactions in the PAS site of AChE but also the interaction with the aromatic residue of Aβ1-42. In addition, it is possible to observe the importance of the group at the end of the linker as for compound 3u which the presence of a hydrocarbon chain in the linker lead to unfavorable inhibitory activities.
4. Materials and Methods
4.1. In silico Evaluation
4.1.1. Preparations and Optimization Ligand for Docking Studies
The 2D structures of the ligands (22 benzothiazole-isothiourea) were drawn using ACD/ChemSketch 14.01 free software (Toronto, ON, Canada) [49], pre-optimized the structures once hydrogen atoms were added and converted to 3D to be saved in ∗.mol format. The matrix Z was generated for each ligand using the GaussView 5.0.9 program [50]. The structures were energetically minimized using a semi-empirical method (AM1). The 3D integrity of the molecules was verified after structure minimization and ∗.pdb file was generated. Finally, the structures were optimized using the Avogadro program [51] generating the *.pdb file to carried out docking simulation.
4.1.2. Protein Pre-Optimization for Docking Studies
The 3D structure of AChE was obtained from Protein Data Bank [52]. PDB ID: 4PQE. The Aβ1-42 was considered in three conformations: α-helix, β-sheet and RC obtained from PDB 1Z0Q (alpha-helix), 2BEG (beta-sheet) and the RC conformation from the previous work of molecular dynamics simulation [53]. The proteins were prepared removing water molecules manually with a text editor. Then, the Gasteiger partial charges, polar hydrogen atoms and Kollman charges were added. Finally, the *.pdbqt. file was generated using AutoDock Tools 1.5.6 program (La Jolla, CA, USA) [49].
4.1.3. Docking Studies
For the docking studies, the proteins were rigid, whereas the ligands were flexible. The *.pdb, ∗.pdbqt, ∗.gpf and ∗.dpf files were created in AutoDock Tools. After the docking simulations, the protein-ligand interactions were evaluated using AutoDock Tools. The grid box was of 60 Å3 with a grid spacing of 0.375 Å3. For 4QPE the grid center was at X = −25.93, Y = 30.821, Z = −6.062. With this box, the residues H447, E334, S203, Y337 were included, whereas for 1Z0Q (alpha-helix) the grid center was X = 2.282, Y = 5.061, Z = −6.757; for 2BEG (beta-sheet) X = 2.937, Y = −4.619, Z = −1.241 and for 1Z0Q (RC) X = 9.387 Y = −4.642 Z = 1.805. The scoring sampling of docking study used the Lamarckian genetic algorithm as implemented in AutoDock Tools with an initial population of 100 individuals with 1 × 107 evaluations. The ligand-protein complexes were analyzed to find the lowest free (ΔG) values by means of the AutoDock tools program to then describe the ligand-protein interactions.
4.1.4. Visualization of Protein-Ligand Interactions
Pymol 2.5.2 software [54] and BIOVIA Discovery Studio Visualizer software [55] were used to visualize the ligand-protein interaction obtained from docking simulations. The interactions considered were less than a distance of 5 Å.
4.1.5. ADME, Toxicological and BBB Permeability Prediction
The physicochemical properties of 3f, 3r and 3t compounds were predicted via SwissADME [56]. The toxicological endpoints and the level of toxicity of 3f, 3r and 3t compounds studied were determined using ProTox-II server [57].
4.2. Reagents for Synthesis and In Vitro Evaluations
All reagents were purchased from Sigma Aldrich, Toluca, Mexico.
4.2.1. Synthesis of Benzothiazolilisothioureas Derivatives
The synthesis of compounds 3f, 3r and 3t was conducted as reported [58,59] with some modifications.
1-Adamantan-1-yl-3-benzothiazol-2-yl-2-methyl-isothiourea (3f)
In a 100 mL flask, 1.0 g (3.94 mmol) of 2-dithiomethylcarboimidatebenzothiazole was dissolved with 20 mL of anhydrous ethanol. 3.94 mmol of adamanthylamine was added. The mixture was refluxed for 36 h. The solvent was reduced to 10 mL by evaporation and cooled to room temperature. After precipitation, the resulting solid was filtered and washed with a mixture of 1:1 water–ethanol. The compound 3f was obtained as white crystalline solid, (0.844g), 60.0% yield, 95% purity, mp = 114–115 °C, 1H NMR [δ, ppm, CDCl3]: 12.51 (b, 1H, NH), 7.74 (d, 1H, H4), 7.71 (d, 1H, H7), 7.38 (t, 1H, H5), 7.26 (t, 1H, H6), 2.53 (s, 3H, SCH3), 7.44 (s, 4H, Ph). 13C NMR [δ, ppm, CDCl3]: 172.10 (C11), 164.56 (C2), 151.03 (C9), 136.29 (C15), 132.35 (C8), 127.46 (C16), 126.05 (C4), 123.80 (C5), 121.39 (C6), 120.82 (C7), 14.55 (SCH3), z/e (M + 1) = 358.14 (100%). NMR (Figure S2) and ESI-MS (Figure S3)
1-Benzothiazol-2-yl-3-[4-(3-benzothiazol-2-yl-2-methyl-isothioureido)-phenyl]-2-methyl-isothiourea (3r)
In a 100 mL flask, 1.0 g (3.94 mmol) of 2-dithiomethylcarboimidatebenzothiazole was dissolved with 20 mL of anhydrous ethanol. Then, 1.97 mmol of p-phenylenediamine was added. The mixture was refluxed for 24 h. The solvent was reduced to 10 mL by evaporation and cooled to room temperature. After precipitation, the resulting solid was filtered and washed with a mixture of 1:1 water–ethanol. The compound 3r was obtained as yellow powder (0.678 g) 66.22% yield, 97% purity, mp = 232–233 °C. 1H NMR [δ, ppm, CDCl3]: 12.51 (b, 2H, NH), 7.74 (d, 2H, H4), 7.71 (d, 2H, H7), 7.44 (s, 4H16, Ph), 7.38 (t, 2H, H5), 7.26 (t, 2H, H6), 2.53 (s, 6H, SCH3). 13C NMR [δ, ppm, CDCl3]: 172.10 (2C11), 164.56 (2C2), 151.03 (2C9), 136.29 (2C15), 132.35 (2C8), 127.46 (2C16), 126.05 (2C4), 123.80 (2C5), 121.39 (2C6), 120.82 (2C7), 14.60 (2SCH3). νIR (cm−1, film): 1571 (vs, C11=N). Elemental analysis: Calculated: %C (55.35), %H (3.88), %N (16.14); Found: %C (55.43), %H (3.87), %N (16.08). z/e (M + 1) = 521.07 (7%). NMR (Figure S4) and ESI-MS (Figure S5) spectra.
1-Benzothiazol-2-yl-3-{2-[2-(benzothiazol-2-ylimino)-imidazolidin-1-yl]-ethyl}-2-methyl-isothiourea (3t)
In a 100 mL flask, 1.0 g (3.94 mmol) of 2-dithiomethylcarboimidatebenzothiazole was dissolved with 20 mL of anhydrous ethanol. Then, 1.97 mmol of diethylenetriamine was added. The mixture was refluxed for 12 h. The solvent was reduced to 10 mL by evaporation and cooled to room temperature. After precipitation, the resulting solid was filtered and washed with a mixture of 1:1 water–ethanol. The compound 3t was obtained as white crystalline solid (0.58 g), 63.04% yield, 96% purity. 1H NMR [δ, ppm, CDCl3]: 10.92 (b, 1H, NH), 8.86 (b, 1H, NH), 7.64 (d, 1H, H4), 7.62 (d, 1H, H4´), 7.60 (d, 1H, H7), 7.56 (d, 1H, H7´), 7.30 (t, 1H, H5), 7.25 (t, 1H, H5´), 7.16 (t, 1H, H6), 7.13 (t, 1H, H6´), 3.60–3.70 (m, 8H, H15, H15´, H17, H18), 2.54 (s, 3H, SCH3), 13C NMR [δ, ppm, CDCl3]: 174.60 (C11), 172.20 (C11´), 165.80 (C2´), 159.70 (C2), 152.16 (C9´), 151.33 (C9), 132.38 (C8, C8´), 125.54 (C4), 123.39 (C5), 122.39 (C6), 120.55 (C7), 121.2 (C17) 121.17 (C18), 125.80 (d, C4´), 119.49 (C7´), 47.04 (C15), 44.27 (C18), 42.54 (C17), 41.24 (C15´), 14.27 (SCH3), z/e (M + 1) = 468.11(100%). NMR (Figure S6) and ESI-MS (Figure S7) spectra.
4.3. In Vitro Assays
4.3.1. AChE Activity In Vitro Evaluation
An ACh curve was made from 0.8, 1.6, 3.2, 6.4, 12.8 and 16 μM and brought to 250 μL with phosphate buffer at pH 8.0. To quantify the ACh, 20 μL of an alkaline hydroxylamine solution (prepared at the time of use, mixing 1:1 volume of hydrochloride hydroxylamine 14% and NaOH 14%) was added and homogenized in vortex. After, 42 μL of the reaction mix was transferred to 96 well plate and 125 μL of FeCl3 (12.8 mg/mL with 12.8 % of HCl) was added and read in a Thermo Scientific, Multiskan Sky plate reader at 540 nm. The AChE kinetics were performed by adding 0.02 U AChE per reaction with the different ACh concentrations and, after the mix of reaction was incubated for 1 h at 37 °C and shook at 300 rpm, the ACh was quantified as mentioned before, adding the alkaline hydroxylamine solution and FeCl3. Finally, the compounds to be evaluated were added in the mix reaction with ACh, AChE at 3f: 80, 100 and 120 μM, 3r: 40, 60, 80 and 100 μM and 3t: 80, 100 and 140 μM.
4.3.2. Evaluation of Aβ1-42 Aggregation In Vitro by Thioflavin T (ThT) Assay
Evaluation of ligands as Aβ1-42 fibril formation inhibitors was performed as follows: a solution of Aβ1-42 (Calbiochem, Cat. No. PP69) at 0.25 μg/μL in milliQ water was incubated with or without each compound (3f, 3r and 3t) at 50 and 100 μM (DMSO < 0.1%) in a quartz cell at 37 °C. The mixture (300 μL) was constantly shaken over 48 h. Aliquots (150 µL) from this solution were taken at 48 h. Then, 25 µL of ThT at 3.0 μM was added and diluted to a final volume of 600 µL with miliQ water. The increase in ThT fluorescence was measured at λ emission = 480 nm and λ excitation = 445 nm [60]. Fluorescence emission was measured using an LS-55 Spectrofluorometer (PerkinElmer). All the experiments were performed using cells with a path-length of 0.5 cm, at room temperature.
4.3.3. Antioxidant Evaluation
2,2-Diphenyl-1-picrylhydrazyl (DPPH) Assay
100 μL of DPPH (0.20 mM) in absolute methanol and 100 μL of each compound (0.32, 0.16, 0.08, 0.04, 0.02, 0.01 mM) dissolved in DMSO were poured into a 96-well plate in triplicate (A1). Another series with same concentration of compound in DMSO: methanol was used without DPPH (A2). In addition, into 3 wells were added 200 μl of DMSO: methanol (AS) and, finally, in other 3 wells were added 100 µL of DMSO: methanol and 100 μL of DPPH solution (ADPPH). All mixtures were incubated for 30 min at room temperature and protected from light. The absorbance was recorded at 517 nm in a transparent 96-well test microplate (Multiskan-EX Thermo Scientific, Thermo Fisher Scientific, Waltham, MA, USA). The results were expressed as percentage of DPPH radical reduced (antioxidant activity) for each concentration of the selected compounds. The percentage of the DPPH radical reduced was calculated using the following equation: [1 − ((A1 − A2)/(ADPPH − AS))] × 100, where: A1 = Absorbance of the compound with DPPH, A2 = Absorbance of the compound plus DMSO: methanol, ADPPH = Absorbance of DPPH (diluted 1:1 with DMSO: methanol) and AS = Absorbance of DMSO: methanol [61].
2,2-Azino-bis(3-ethylbenzothiazolin)-6-sulfonic Acid (ABTS) Assay
The ABTS radical cation (ABTS+•) was performed by mixing ABTS 7.00 mM with an aqueous solution of potassium persulfate 2.45 mM for 16 h at room temperature in the dark. After this time, a dilution (1:50 in DMSO: methanol) was made to allow ABTS to have an absorbance near to 0.7. In a 96-well plate, 100 μL of the corresponding compound (3f, 3r and 3t) at 0.32, 0.16, 0.08, 0.04, 0.02 and 0.01 mM in DMSO was mixed with either 100 μL of diluted ABTS+• solution (A1) or with DMSO: methanol (A2). 100 μL of diluted ABTS+• radical was mix with 100 μL DMSO: methanol (AABTS). The reaction was incubated for 30 min at room temperature protected from light. The absorbance was recorded at 734 nm in a transparent 96-well test microplate (Multiskan-EX Thermo Scientific) [61].
The antioxidant activity was calculated as the percentage of the ABTS +• reduced with the test compound using the following equation: [1 − ((A1 − A2)/(AABTS − AS))] × 100, where: A1 = Absorbance of the compound with ABTS; A2 = Absorbance of the compound with DMSO/methanol, AABTS = Absorbance of ABTS, AS = Absorbance of DMSO/methanol. The reference compound used for DPPH and ABTS tests was 5-ASA.
4.4. Cytotoxic Evaluation of Compounds on PC12 Cells
The PC12 cell line was grown in DMEM medium with fetal bovine serum 10% and 1X antibiotic-antifungal (penicillin G, sodium salt and 1% streptomycin sulfate) under 5% CO2 atmosphere at 37 °C. The cells were treated and visualized in a biosafety level 2 vertical laminar flow cabinet (NUAIRE A2 NU-543-400) and an inverted binocular microscope (MOTIC AE-20), respectively. To detach the cells, a PBS-trypsin solution was used. The cells were seeded in a 96 plate well with 1 × 104 cells in each well. After 24 h the medium was replaced using different treatments: medium, medium + 0.02% of DMSO and medium with 3f, 3r and 3t, at 6.25, 12, 25, 50, and 100 μM. Two independent experiments were performed with n = 24. For the viability test, 3-(4,5-dimethylthiazol-2-yl)-2,5-diphenyltetrazole (MTT) was employed as follows: the medium was replaced with 50 μL of a MTT solution (0.5 mg of MTT/mL of PBS). The 96 plate well was incubated for 4 h under a 5% CO2 atmosphere at 37 °C. Afterward, the MTT was removed and 50 μL of DMSO was added, to solubilize the formazan salts to be read in the spectrophotometer Multiskan Sky microplate (Thermo Fisher Scientific, Waltham, MA, USA) at 550 nm.
4.5. Statistical Analysis
The results are presented as the mean ± SE. All analyses were performed using the statistical program GraphPad Prism Version 5.00 software [62]. Analysis of variance (ANOVA) with the Dunnett´s Multiple Comparisons test for the groups and control experiments were used and significant statistical difference was considered with p < 0.05.
5. Conclusions
Combining two or more pharmacophoric moieties in one framework is a promising approach to obtain hybrid molecules that can be employed as multitarget compounds for AD treatment. Therefore, in this work, a benzothiazole group was combined with an isothiourea group to obtain 22 derivatives. Compound 3r presented multitarget activity for AD-inhibiting AChE and Aβ1-42 aggregation and showed antioxidant activity, though it was cytotoxic on PC12 cells. On the other hand, compound 3t showed a better performance against Aβ1-42 aggregation not only in in silico but also in vitro studies as an AChE inhibitor. In this case, no antioxidant activity or cytotoxic effects in vitro studies were observed despite in silico prediction suggesting otherwise with a 50% probability.
In addition, the LD50 was higher for the 3t compound, showing that the in vivo administration could be safe; therefore, 3t could be employed either as a dual compound, evaluated in another target such as GSK-3β or be employed as a scaffold to design new molecules with multitarget activity.
Since in silico predictors showed that any of the compounds can cross the blood–brain barrier, in vivo administration could be performed either by using nanocarriers to arrive at the central nervous system or via the intranasal. Combining their transport within liposomes along with intranasal administration, an improvement in crossing the protein–lipid membrane can be observed specifically for 3t due to its higher lipophilicity in comparison with 3r and 3f.
Supplementary Materials
The supporting information can be downloaded at: https://www.mdpi.com/article/10.3390/ijms232112945/s1.
Author Contributions
M.C.R.H., Funding, investigation, supervision, writing original draft. L.G.F.M., Formal analyses, Methodology, writing-review editing. J.C.B., Investigation, writing review-editing, founding acquisitions. E.V.G.B., Formal analyses, supervision. M.O.V., A.P.A.G. and D.G.R.V., methodology. A.C., investigation, conceptualization, supervision. All authors have read and agreed to the published version of the manuscript.
Funding
This research was funded by the Instituto Politécnico Nacional (SIP), Proyecto multidisciplinario 2140-2021, Proyecto CONACYT CB-319355-2022, CB-284243, SEP-CONACYT-ANUIES-ECOS Francia: 296636.
Institutional Review Board Statement
Not Applicable.
Informed Consent Statement
Not Applicable.
Data Availability Statement
All results obtained from this studies were included in the article, and others are in the supplementary material, however if more information is needed it is available with the correspondence authors.
Acknowledgments
The authors thank Raúl Horacio Camarillo Lopez for his support in the English revision of the manuscript.
Conflicts of Interest
The authors declare no conflict of interest.
References
- Sultana, R.; Butterfield, D.A. Role of Oxidative Stress in the Progression of Alzheimer’s Disease. J. Alzheimers Dis. 2010, 19, 341–353. [Google Scholar] [CrossRef] [PubMed]
- Alzheimer’s Disease Facts and Figures. Alzheimers Dement. J. Alzheimers Assoc. 2021, 17, 327–406. [CrossRef] [PubMed]
- Breijyeh, Z.; Karaman, R. Comprehensive Review on Alzheimer’s Disease: Causes and Treatment. Molecules 2020, 25, 5789. [Google Scholar] [CrossRef] [PubMed]
- Armstrong, R.A. Risk Factors for Alzheimer’s Disease. Folia Neuropathol. 2019, 57, 87–105. [Google Scholar] [CrossRef] [PubMed]
- Wang, J.-H.; Wu, Y.-J.; Tee, B.L.; Lo, R.Y. Medical Comorbidity in Alzheimer’s Disease: A Nested Case-Control Study. J. Alzheimers Dis. 2018, 63, 773–781. [Google Scholar] [CrossRef]
- Tiwari, S.; Atluri, V.; Kaushik, A.; Yndart, A.; Nair, M. Alzheimer’s Disease: Pathogenesis, Diagnostics, and Therapeutics. Int. J. Nanomedicine 2019, 14, 5541–5554. [Google Scholar] [CrossRef]
- Uddin, M.S.; Al Mamun, A.; Kabir, M.T.; Ashraf, G.M.; Bin-Jumah, M.N.; Abdel-Daim, M.M. Multi-Target Drug Candidates for Multifactorial Alzheimer’s Disease: AChE and NMDAR as Molecular Targets. Mol. Neurobiol. 2021, 58, 281–303. [Google Scholar] [CrossRef]
- Gong, C.-X.; Dai, C.-L.; Liu, F.; Iqbal, K. Multi-Targets: An Unconventional Drug Development Strategy for Alzheimer’s Disease. Front. Aging Neurosci. 2022, 14, 837649. [Google Scholar] [CrossRef]
- Sampietro, A.; Pérez-Areales, F.J.; Martínez, P.; Arce, E.M.; Galdeano, C.; Muñoz-Torrero, D. Unveiling the Multitarget Anti-Alzheimer Drug Discovery Landscape: A Bibliometric Analysis. Pharmaceuticals 2022, 15, 545. [Google Scholar] [CrossRef]
- Zhang, P.; Xu, S.; Zhu, Z.; Xu, J. Multi-Target Design Strategies for the Improved Treatment of Alzheimer’s Disease. Eur. J. Med. Chem. 2019, 176, 228–247. [Google Scholar] [CrossRef]
- Loy, C.; Schneider, L. Galantamine for Alzheimer’s Disease and Mild Cognitive Impairment. Cochrane Database Syst. Rev. 2006, CD001747. [Google Scholar] [CrossRef]
- Hampel, H.; Vassar, R.; De Strooper, B.; Hardy, J.; Willem, M.; Singh, N.; Zhou, J.; Yan, R.; Vanmechelen, E.; De Vos, A.; et al. The β-Secretase BACE1 in Alzheimer’s Disease. Biol. Psychiatry 2021, 89, 745–756. [Google Scholar] [CrossRef]
- Menting, K.W.; Claassen, J.A.H.R. β-Secretase Inhibitor; a Promising Novel Therapeutic Drug in Alzheimer’s Disease. Front. Aging Neurosci. 2014, 6, 165. [Google Scholar] [CrossRef]
- Nirmalraj, P.N.; List, J.; Battacharya, S.; Howe, G.; Xu, L.; Thompson, D.; Mayer, M. Complete Aggregation Pathway of Amyloid β (1-40) and (1-42) Resolved on an Atomically Clean Interface. Sci. Adv. 2020, 6, eaaz6014. [Google Scholar] [CrossRef]
- Borgstedt, L.; Blobner, M.; Musiol, M.; Bratke, S.; Syryca, F.; Rammes, G.; Jungwirth, B.; Schmid, S. Neurotoxicity of Different Amyloid Beta Subspecies in Mice and Their Interaction with Isoflurane Anaesthesia. PLoS ONE 2020, 15, e0242989. [Google Scholar] [CrossRef]
- Yang, P.; Sun, F. Aducanumab: The First Targeted Alzheimer’s Therapy. Drug Discov. Ther. 2021, 15, 166–168. [Google Scholar] [CrossRef]
- Rabinovici, G.D. Controversy and Progress in Alzheimer’s Disease—FDA Approval of Aducanumab. N. Engl. J. Med. 2021, 385, 771–774. [Google Scholar] [CrossRef]
- Ali, R.; Siddiqui, N. Biological Aspects of Emerging Benzothiazoles: A Short Review. J. Chem. 2013, 2013, e345198. [Google Scholar] [CrossRef]
- Haroun, M.; Tratrat, C.; Kositsi, K.; Tsolaki, E.; Petrou, A.; Aldhubiab, B.; Attimarad, M.; Harsha, S.; Geronikaki, A.; Venugopala, K.N.; et al. New Benzothiazole-Based Thiazolidinones as Potent Antimicrobial Agents. Design, Synthesis and Biological Evaluation. Curr. Top. Med. Chem. 2018, 18, 75–87. [Google Scholar] [CrossRef]
- Matthews, D.C.; Mao, X.; Dowd, K.; Tsakanikas, D.; Jiang, C.S.; Meuser, C.; Andrews, R.D.; Lukic, A.S.; Lee, J.; Hampilos, N.; et al. Riluzole, a Glutamate Modulator, Slows Cerebral Glucose Metabolism Decline in Patients with Alzheimer’s Disease. Brain J. Neurol. 2021, 144, 3742–3755. [Google Scholar] [CrossRef]
- Pereira, A. Glutamatergic Dysfunction in Cognitive Aging: Riluzole in Mild Alzheimer’s Disease; Clinical Trial Registration NCT01703117; clinicaltrials.gov. 2021. Available online: https://clinicaltrials.gov/ct2/show/results/NCT01703117?view=results. (accessed on 2 September 2022).
- Hascup, K.N.; Findley, C.A.; Britz, J.; Esperant-Hilaire, N.; Broderick, S.O.; Delfino, K.; Tischkau, S.; Bartke, A.; Hascup, E.R. Riluzole Attenuates Glutamatergic Tone and Cognitive Decline in AβPP/PS1 Mice. J. Neurochem. 2021, 156, 513–523. [Google Scholar] [CrossRef]
- da Silva, T.L.; Miolo, L.M.F.; Sousa, F.S.S.; Brod, L.M.P.; Savegnago, L.; Schneider, P.H. New Thioureas Based on Thiazolidines with Antioxidant Potential. Tetrahedron Lett. 2015, 56, 6674–6680. [Google Scholar] [CrossRef]
- Saravanan, K.M.; Zhang, H.; Zhang, H.; Xi, W.; Wei, Y. On the Conformational Dynamics of β-Amyloid Forming Peptides: A Computational Perspective. Front. Bioeng. Biotechnol. 2020, 8, 532. [Google Scholar] [CrossRef]
- Fatafta, H.; Khaled, M.; Sayyed-Ahmad, A.; Strodel, B. Amyloid-β Peptide Dimers Undergo a Random Coil to β-Sheet Transition in the Aqueous Phase but Not at the Neuronal Membrane. bioRxiv 2021. [Google Scholar] [CrossRef]
- Tycko, R.; Ishii, Y. Constraints on Supramolecular Structure in Amyloid Fibrils from Two-Dimensional Solid-State NMR Spectroscopy with Uniform Isotopic Labeling. J. Am. Chem. Soc. 2003, 125, 6606–6607. [Google Scholar] [CrossRef]
- Doytchinova, I.; Atanasova, M.; Salamanova, E.; Ivanov, S.; Dimitrov, I. Curcumin Inhibits the Primary Nucleation of Amyloid-Beta Peptide: A Molecular Dynamics Study. Biomolecules 2020, 10, 1323. [Google Scholar] [CrossRef]
- Yang, F.; Lim, G.P.; Begum, A.N.; Ubeda, O.J.; Simmons, M.R.; Ambegaokar, S.S.; Chen, P.P.; Kayed, R.; Glabe, C.G.; Frautschy, S.A.; et al. Curcumin Inhibits Formation of Amyloid Beta Oligomers and Fibrils, Binds Plaques, and Reduces Amyloid in Vivo. J. Biol. Chem. 2005, 280, 5892–5901. [Google Scholar] [CrossRef] [PubMed]
- Martin, T.D.; Malagodi, A.J.; Chi, E.Y.; Evans, D.G. Computational Study of the Driving Forces and Dynamics of Curcumin Binding to Amyloid-β Protofibrils. J. Phys. Chem. B 2019, 123, 551–560. [Google Scholar] [CrossRef] [PubMed]
- Scott, L.J.; Goa, K.L. Galantamine. Drugs 2000, 60, 1095–1122. [Google Scholar] [CrossRef] [PubMed]
- Wallin, A.K.; Wattmo, C.; Minthon, L. Galantamine Treatment in Alzheimer’s Disease: Response and Long-Term Outcome in a Routine Clinical Setting. Neuropsychiatr. Dis. Treat. 2011, 7, 565–576. [Google Scholar] [CrossRef]
- Ali, M.R.; Sadoqi, M.; Møller, S.G.; Boutajangout, A.; Mezei, M. Assessing the Binding of Cholinesterase Inhibitors by Docking and Molecular Dynamics Studies. J. Mol. Graph. Model. 2017, 76, 36–42. [Google Scholar] [CrossRef]
- Dvir, H.; Silman, I.; Harel, M.; Rosenberry, T.L.; Sussman, J.L. Acetylcholinesterase: From 3D Structure to Function. Chem. Biol. Interact. 2010, 187, 10–22. [Google Scholar] [CrossRef]
- Imramovsky, A.; Stepankova, S.; Vanco, J.; Pauk, K.; Monreal-Ferriz, J.; Vinsova, J.; Jampilek, J. Acetylcholinesterase-Inhibiting Activity of Salicylanilide N-Alkylcarbamates and Their Molecular Docking. Molecules 2012, 17, 10142–10158. [Google Scholar] [CrossRef]
- Novales, N.A.; Schwans, J.P. Comparing the Effects of Organic Cosolvents on Acetylcholinesterase and Butyrylcholinesterase Activity. Anal. Biochem. 2022, 654, 114796. [Google Scholar] [CrossRef]
- Marín, I.D.G.; López, R.H.C.; Martínez, O.A.; Padilla-Martínez, I.I.; Correa-Basurto, J.; Rosales-Hernández, M.C. New Compounds from Heterocyclic Amines Scaffold with Multitarget Inhibitory Activity on Aβ Aggregation, AChE, and BACE1 in the Alzheimer Disease. PLoS ONE 2022, 17, e0269129. [Google Scholar] [CrossRef]
- Anzini, M.; Chelini, A.; Mancini, A.; Cappelli, A.; Frosini, M.; Ricci, L.; Valoti, M.; Magistretti, J.; Castelli, L.; Giordani, A.; et al. Synthesis and Biological Evaluation of Amidine, Guanidine, and Thiourea Derivatives of 2-Amino(6-Trifluoromethoxy)Benzothiazole as Neuroprotective Agents Potentially Useful in Brain Diseases. J. Med. Chem. 2010, 53, 734–744. [Google Scholar] [CrossRef]
- Ibrahim, M.M.; Gabr, M.T. Multitarget Therapeutic Strategies for Alzheimer’s Disease. Neural Regen. Res. 2019, 14, 437–440. [Google Scholar] [CrossRef]
- Demir Özkay, Ü.; Can, Ö.D.; Sağlık, B.N.; Acar Çevik, U.; Levent, S.; Özkay, Y.; Ilgın, S.; Atlı, Ö. Design, Synthesis, and AChE Inhibitory Activity of New Benzothiazole-Piperazines. Bioorg. Med. Chem. Lett. 2016, 26, 5387–5394. [Google Scholar] [CrossRef]
- Lipinski, C.A.; Lombardo, F.; Dominy, B.W.; Feeney, P.J. Experimental and Computational Approaches to Estimate Solubility and Permeability in Drug Discovery and Development Settings. Adv. Drug Deliv. Rev. 2001, 46, 3–26. [Google Scholar] [CrossRef]
- Deng, L.; Haynes, P.A.; Wu, Y.; Amirkhani, A.; Kamath, K.S.; Wu, J.X.; Pushpitha, K.; Gupta, V.; Graham, S.; Gupta, V.K.; et al. Amyloid-Beta Peptide Neurotoxicity in Human Neuronal Cells Is Associated with Modulation of Insulin-like Growth Factor Transport, Lysosomal Machinery and Extracellular Matrix Receptor Interactions. Neural Regen. Res. 2020, 15, 2131–2142. [Google Scholar] [CrossRef]
- LeVine, H. Thioflavine T Interaction with Amyloid β-Sheet Structures. Amyloid 1995, 2, 1–6. [Google Scholar] [CrossRef]
- Karaca, Ş.; Osmaniye, D.; Sağlık, B.N.; Levent, S.; Ilgın, S.; Özkay, Y.; Karaburun, A.Ç.; Kaplancıklı, Z.A.; Gundogdu-Karaburun, N. Synthesis of Novel Benzothiazole Derivatives and Investigation of Their Enzyme Inhibitory Effects against Alzheimer’s Disease. RSC Adv. 2022, 12, 23626–23636. [Google Scholar] [CrossRef] [PubMed]
- Reinke, A.A.; Gestwicki, J.E. Structure–Activity Relationships of Amyloid Beta-Aggregation Inhibitors Based on Curcumin: Influence of Linker Length and Flexibility. Chem. Biol. Drug Des. 2007, 70, 206–215. [Google Scholar] [CrossRef] [PubMed]
- Monte, F.L.; Kramer, T.; Boländer, A.; Plotkin, B.; Eldar-Finkelman, H.; Fuertes, A.; Dominguez, J.; Schmidt, B. Synthesis and Biological Evaluation of Glycogen Synthase Kinase 3 (GSK-3) Inhibitors: An Fast and Atom Efficient Access to 1-Aryl-3-Benzylureas. Bioorg. Med. Chem. Lett. 2011, 21, 5610–5615. [Google Scholar] [CrossRef] [PubMed]
- De Simone, A.; Tumiatti, V.; Andrisano, V.; Milelli, A. Glycogen Synthase Kinase 3β: A New Gold Rush in Anti-Alzheimer’s Disease Multitarget Drug Discovery? J. Med. Chem. 2021, 64, 26–41. [Google Scholar] [CrossRef] [PubMed]
- Hernandez, F.; Lucas, J.J.; Avila, J. GSK3 and Tau: Two Convergence Points in Alzheimer’s Disease. J. Alzheimers Dis. 2013, 33 (Suppl. S1), S141–S144. [Google Scholar] [CrossRef]
- Domínguez, J.L.; Fernández-Nieto, F.; Castro, M.; Catto, M.; Paleo, M.R.; Porto, S.; Sardina, F.J.; Brea, J.M.; Carotti, A.; Villaverde, M.C.; et al. Computer-Aided Structure-Based Design of Multitarget Leads for Alzheimer’s Disease. J. Chem. Inf. Model. 2015, 55, 135–148. [Google Scholar] [CrossRef]
- Morris, G.M.; Huey, R.; Lindstrom, W.; Sanner, M.F.; Belew, R.K.; Goodsell, D.S.; Olson, A.J. AutoDock4 and AutoDockTools4: Automated Docking with Selective Receptor Flexibility. J. Comput. Chem. 2009, 30, 2785–2791. [Google Scholar] [CrossRef]
- Dennington, R.; Millan, J.; Todd, K. GaussView 5; Semichem Inc.: Shawnee, KS, USA, 2009. [Google Scholar]
- Hanwell, M.D.; Curtis, D.E.; Lonie, D.C.; Vandermeersch, T.; Zurek, E.; Hutchison, G.R. Avogadro: An Advanced Semantic Chemical Editor, Visualization, and Analysis Platform. J. Cheminform. 2012, 4, 17. [Google Scholar] [CrossRef]
- RCSB PDB: Homepage—Protein Data Bank. Available online: https://www.rcsb.org/ (accessed on 13 September 2018).
- Hernández-Rodríguez, M.; Correa-Basurto, J.; Benitez-Cardoza, C.G.; Resendiz-Albor, A.A.; Rosales-Hernández, M.C. In Silico and in Vitro Studies to Elucidate the Role of Cu2+ and Galanthamine as the Limiting Step in the Amyloid Beta (1-42) Fibrillation Process. Protein Sci. Publ. Protein Soc. 2013, 22, 1320–1335. [Google Scholar] [CrossRef]
- DeLano, W.L. The PyMOL Molecular Graphics System; DeLano Scientific: San Carlos, CA, USA, 2002. [Google Scholar]
- Systèmes, D. Free Download: BIOVIA Discovery Studio Visualizer. Dassault Systèmes. Available online: https://discover.3ds.com/discovery-studio-visualizer-download (accessed on 30 August 2022).
- Daina, A.; Michielin, O.; Zoete, V. SwissADME: A Free Web Tool to Evaluate Pharmacokinetics, Drug-Likeness and Medicinal Chemistry Friendliness of Small Molecules. Sci. Rep. 2017, 7, 42717. [Google Scholar] [CrossRef]
- Banerjee, P.; Eckert, A.O.; Schrey, A.K.; Preissner, R. ProTox-II: A Webserver for the Prediction of Toxicity of Chemicals. Nucleic Acids Res. 2018, 46, W257–W263. [Google Scholar] [CrossRef]
- Cruz, A.; Padilla-Martínez, I.I.; García-Báez, E.V.; Juárez, M.J. S-Methyl-(-N-Aryl and -N-Alkyl)Isothioureas Derived from 2-Aminobenzothiazole. Arkivoc 2007, 2008, 200–209. [Google Scholar] [CrossRef]
- Merchán, F.; Garín, J.; Meléndez, E. A Facile Synthesis of Dimethyl N-(2-Benzothiazolyl)-Dithiocarbonimidates and Methyl N-(2-Benzothiazolyl)-Dithiocarbamates. Synthesis 1982, 1982, 590–591. [Google Scholar] [CrossRef]
- Hernández-Rodríguez, M.; Correa-Basurto, J.; Nicolás-Vázquez, M.I.; Miranda-Ruvalcaba, R.; Benítez-Cardoza, C.G.; Reséndiz-Albor, A.A.; Méndez-Méndez, J.V.; Rosales-Hernández, M.C. Virtual and In Vitro Screens Reveal a Potential Pharmacophore That Avoids the Fibrillization of Aβ1–42. PLoS ONE 2015, 10, e0130263. [Google Scholar] [CrossRef]
- Rivera-Antonio, A.; Rosales-Hernández, M.C.; Balbuena-Rebolledo, I.; Santiago-Quintana, J.M.; Mendieta-Wejebe, J.E.; Correa-Basurto, J.; García-Vázquez, J.B.; García-Báez, E.V.; Padilla-Martínez, I.I. Myeloperoxidase Inhibitory and Antioxidant Activities of (E)-2-Hydroxy-α-Aminocinnamic Acids Obtained through Microwave-Assisted Synthesis. Pharmaceuticals 2021, 14, 513. [Google Scholar] [CrossRef]
- Prism 5 Updates—GraphPad. Available online: https://www.graphpad.com/support/prism-5-updates/ (accessed on 2 September 2022).
Publisher’s Note: MDPI stays neutral with regard to jurisdictional claims in published maps and institutional affiliations. |
© 2022 by the authors. Licensee MDPI, Basel, Switzerland. This article is an open access article distributed under the terms and conditions of the Creative Commons Attribution (CC BY) license (https://creativecommons.org/licenses/by/4.0/).








