Abstract
Cellular functions are governed by proteins, and, while some proteins work independently, most work by interacting with other proteins. As a result it is crucially important to know the interaction sites that facilitate the interactions between the proteins. Since the experimental methods are costly and time consuming, it is essential to develop effective computational methods. We present PITHIA, a sequence-based deep learning model for protein interaction site prediction that exploits the combination of multiple sequence alignments and learning attention. We demonstrate that our new model clearly outperforms the state-of-the-art models on a wide range of metrics. In order to provide meaningful comparison, we update existing test datasets with new information regarding interaction site, as well as introduce an additional new testing dataset which resolves the shortcomings of the existing ones.
1. Introduction
Biological systems in a cell are controlled by proteins, and while many proteins function independently, the majority work in conjunction with others to function properly. The term protein-protein interaction (PPI) refers to physical contact between two or more protein molecules arising from a combination of electrostatic forces, hydrogen bonds, and hydrophobic interactions. The residues of the sequence of proteins that facilitate the connection between them are referred to as interaction sites.
Detecting the interaction sites of proteins will help researchers understand the mechanism of various biological processes, disease development, and drug design [1]. Protein-protein interactions play a preponderant role on the functionality of proteins, and it is because of this that some databases like PDB [2] or Uniprot [3] include information about the interactions and interaction sites. Other databases, such as PiSite [4], contain exclusively protein interaction sites.
Interaction site prediction can be achieved experimentally [5,6] or computationally [7,8]. Experimental methods are expensive, time consuming, and label intensive. Therefore, computational methods are prevalent. Computational models can be further classified into sequence-based methods [1,9,10], that rely only on the protein sequences, and those using also the protein structure as input [11,12,13]. Considering the fact that the number of existing protein sequences outnumbers the number of available structures by two orders of magnitude [14], sequence-based methods have the advantage of being much more widely applicable. For this reason, our new method, PITHIA, belongs to this category.
In recent years, machine learning methods and deep learning models have been extensively employed and have shown a great promise for applications in the field of protein interaction site prediction. Specifically, in sequence-based models, features like position-specific scoring matrix (PSSM), evolutionary conservation (ECO), putative relative solvent accessibility (RSA) have been used extensively in numerous models. With respect to machine learning models, support vector machine (SVM) classifiers [15,16], random forests [17] or the combination of the two [18] have been studied and have achieved good results. There exist multiple models that use recurrent neural networks (RNN) to improve the predictions, such as DLPred [1] that uses SLSTM, a modified version of the long short-term memory architecture (LSTM). Although convolutional neural network (CNN) models are mostly used in the field of image recognition, a number of studies have demonstrated that it could be effective for prediction of interaction sites. In addition to using structural information as input, a hybrid method like DeepPPISP [13] that combines a CNN and a multilayer perceptron (MLP), can further improve the performance of the model. Furthermore, this architecture processes entire sequences to enhance prediction. DELPHI [9] combines both CNN and RNN to further improve the performance. Additionally, it also adds some new features to the model like HSP [19], position information, and a reduced 3-mer amino acid embedding, ProtVec1D [20] and exhibits their effectiveness. Finally, SCRIBER [10] uses only logistic regression, yet provides a successful model due to its cross-prediction minimization approach.
Representing words as vectors in natural language processing has shown that their meaning can be captured in vector embeddings, such as those produced by word2vec [21] or GloVe [22]. Such embeddings can represent meaning in a very convenient way, since operations on vectors have a direct relationship with meaning; for example, results in a vector closest to [21]. Fixed embeddings were soon replaced by the more effective contextual ones, such as BERT [23] and ELMo [24]. BERT uses the very efficient attention model of transformers [25]. In recent years, there have been multiple models that tried to represent amino acids with embedding vectors employing the similar algorithms that exist in NLP [26,27,28].
Sequence alignment is the most widely used procedure for extracting useful information from sequences. Multiple sequence alignment (MSA) can identify deeply hidden relations between genes and evolutionary patterns by detecting structural or functional similarities among proteins in the same family. In particular, it could be used for identifying interaction sites. The powerful MSA has been combined with the highly successful attention learning model of transformers [25] to produce the MSA-transformer [26].
We introduce in this paper our new model, PITHIA, that uses the embeddings computed by the MSA-transformer in combination with an attention-based deep learning architecture to produce the most efficient model to date. PITHIA surpasses the current state-of-the-art programs by a wide margin. We prove this by throughly testing and comparing the programs on several of the most widely used datasets. Along the way, we update the older datasets with more recent and complete interaction site information, as well as design a new dataset that is the largest and most suitable for testing.
2. Results
2.1. Competing Methods
As our method relies only on sequence information to predict interaction sites, we compare it with the state-of-the-art sequence-based methods; meaning that they do not use any structural information to make their predictions. As the competing methods needed to be run on the new datasets, only methods with working web-server or available code were considered. As a result we have made comparisons with the following state-of-the-art methods: DLPred [1], SCRIBER [10], and DELPHI [9].
Two methods based on extreme gradient boosting [29,30], were not included because we could not test their performance; their code is not available and the authors have not responded to our inquiries.
2.2. Evaluation Metrics
As a good practice for evaluating binary classification performance, and as used in previous studies, we employ many metrics: sensitivity (or recall), precision, specificity, accuracy, F1-score, Matthew’s correlation coefficient (MCC), area under the receiver operating characteristic curve (ROC) and area under the precision-recall curve (PR).
Denoting by and the number of correctly predicted interaction sites and non-interaction sites, respectively, and by and the number of the incorrectly predicted interaction sites and non-interaction sites, respectively, sensitivity (recall), precision, specificity, accuracy, F1-score, and are defined as follows:
All metrics above, except the areas under ROC and PR curves, depend on the threshold used to separate positive and negative predictions. This threshold was chosen such that the number of predicted interaction residues equals that of actual interaction residues. This means , which implies that , which makes sensitivity equal to precision. Additionally, since the F1-score is the harmonic mean of sensitivity and precision, when the two are equal, this is also the values of the F1-score. In all tables below, for visual convenience, we still provide separate columns for sensitivity, precision, and F1-score, however, all these values are the same for each test.
As seen in Section 3.1, our datasets are highly imbalanced. Of the two curves, ROC and PR, it is the PR curve which better represents the performance of various methods for skewed data [31]. Note also that both curves do not depend on any threshold for their value, thus giving a better overall view of the method’s performance. The connection between the PR curve and our threshold described above is that a good PR curve is far away from the origin and the threshold represents the intersection point between the PR curve and the main diagonal. It tells therefore how far from the origin the curve is along the main diagonal.
2.3. Performance Comparison
We are now ready to compare our PHITIA model with SCRIBER, DLPred, and DELPHI. We use all test datasets in Section 3.1. As mentioned by [9], the training set of DLPred has significant similarities with Dset_448, thus preventing the inclusion of DLPred on this dataset. To enable comparison on this dataset, a subset was created by [9], Dset_335, containing the 355 proteins of Dset_448 that have no significant similarity with the training set of DLPred. We include comparison on this dataset as well.
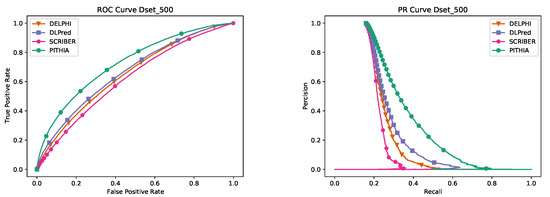
The results are presented in Table 1. PITHIA outperforms the competition in all tests. Two of the most relevant parameters are the area under the PR curve and Matthew’s Correlation Coefficient (MCC). The advantage over the second best program with respect to the area under the PR curve is as high as 34.9%, with an average of 16.9%, whereas the improvement over the second best with respect to MCC goes up to 62.6%, with an average of 29.4%. For our most important dataset, Dset_500, the improvements over the second best are close to maximum: 29.2% for area under PR curve and 56.8% for MCC.
Table 1.
Performance comparison with the state-of-the-art models SCRIBER, DLPred and DELPHI on datasets Dset_500, Dset_448, Dset_355, NDset_186, NDset_164, and NDset_72. The best results are shown in boldface.
We present as well the ROC and PR curves for all datasets in Figure 1. The curves of PHITIA are always the highest, in some cases much higher than the rest.

Figure 1.
ROC and PR curves for the tests in Table 1, in the same order. The left column contains and ROC curves and the right one the PR curves. The two curves for each test are in the same row.
It is also of interest to investigate the performance of the programs with respect to the protein lengths. The majority of proteins have less than 400 amino acids in their sequences. As a consequence, most of existing algorithms try to increase their performance on proteins with less than 400 amino acids, and some algorithms either completely ignore proteins that are too long (e.g., DeepPPISP [13] only supports proteins that have less than 500 amino acids) or do not perform well on those proteins. We combined all of the testing datasets, Dset_500, Dset_355, NDset_186, NDset_164, and NDset_72, into a single dataset and divided them according to the sequence length into five bins: 0–200, 200–400, 400–600, 600–800, and more than 800.
Table 2 gives the results for the top three programs. The first thing to notice is that PITHIA performs the best in all length intervals for all metrics. Second, the performance of all models decreases with protein length, confirming that longer proteins are harder to predict correctly. PITHIA outperforms the competition in the most difficult category of the long proteins by a very large margin: the area under PR curve is larger than that of DELPHI and DLPred by 21.4% and 43.4%, resp., whereas the MCC is better by 105% and 230%, resp.
Table 2.
Length comparison on all datasets combined.
3. Materials and Methods
3.1. Datasets
The majority of datasets which have been used for either training or testing are outdated due to numerous changes in the protein sequences and interaction sites. Consequently, it is critical to use updated information if we want to create a more accurate model. To update the older datasets and to create a new one, we used the most recent version (January 2019) of protein interaction residue chains provided by the PiSite database [4].
The existing datasets we consider are Dset_72 [32], Dset_164, Dset_186, [33], and Dset_448 [10]. Dset_448 is fairly recent but the others are not. We updated all datasets except Dset_448 with the most recent information in PiSite, to obtain the new versions: NDset_72, NDset_164, NDset_186. The first step was to search the PDB database for each sequence of the old datasets and match it with the provided ID. In case of multiple matches, we chose the ID of the sequence that has the highest similarity with the given sequence. After matching the IDs with their corresponding sequences, we searched PiSITE for the IDs and we updated the sequences and the interaction sites accordingly.
We also created a completely new testing dataset, Dset_500, as follows. We took all 22,654 proteins from PiSite and removed all sequences with no interaction residues or containing less than 50 amino acids; 14,203 sequences remained after this elimination. We then used PSI-CD-HIT [34,35] to detect and remove all sequences that have at least 25% similarity with any sequence in the training datasets of the main competing programs. After this we retain only the 2985 sequences that are alone in their clusters, from which we randomly selected 500 proteins to form Dset_500. Note that the sequences in Dset_500 not only have no similarities with any sequences in the other datasets but also with each other. This makes Dset_500 not only the largest but also the most dissimilar dataset, which makes it the most suitable for testing.
The process of creating a training dataset is described next. Starting with the 14,203 protein sequences obtained above, we use PSI-CD-HIT to remove any sequences that have any similarity above 25% with any of the testing datasets, NDset_72, NDset_164, NDset_186, Dset_448, Dset_500. The remaining proteins, 11,523, form PITHIA’s training dataset; this is further split into training (80%) and validation (20%) sets.
Table 3 gives an overview of all datasets.
Table 3.
Datasets parameters.
3.2. Input Features
3.2.1. Embeddings
Recently, a lot of attention has been given to protein language models that can capture various protein properties from unsupervised learning on millions of sequences [26,36,37]. The embeddings computed using transformer architectures outperform older methods in many applications. Transformers attention was coupled with the most widely used tool in bioinformatics, multiple sequence alignment, to produce the best protein folding prediction model, AlphaFold [38]. However, this was completed in a supervised manner. The first unsupervised use of multiple sequence alignment with attention is in the MSA-transformer of [39], which creates a 768-dimensional vector for each amino acids. These embeddings are the main feature used by our model.
The multiple sequence alignments are computed using HHblits [40] on the UniRef-50 database [41] dated 2020-03. Default settings are used except for HHblits’s number of search iterations (-n), which is instead set to 4. With this change, the algorithm will be able to find more sequences which could be useful for those proteins that might not have enough sequences. At the same time, since the result is ordered based on the similarity, increasing the number of iterations does not affect the quality of the sequences for the majority of the proteins.
The MSA-transformer, by default, uses the first 128 sequences to create the embedding. We have tested and compared several values for the number of sequences: 32, 64, and 128. For those proteins which total number of sequences in their MSA were less than the number required by the algorithm, the embeddings were computed with the sequences available, in order to enable testing of the model on any protein sequence.
3.2.2. Other Features
The main feature of our model is the embeddings created by the MSA-transformer, but we study also the impact of traditionally used features, outlined below.
PSSM: Position-Specific Scoring Matrix (PSSM) represents protein sequences in an intuitive and highly informative way. As a result, PSSM-based feature descriptors have proven effective in improving the performance of a variety of protein attribute predictors. PSI-Blast [42] is used to compute the PSSM matrices with the number of iterations set to 3. Using PSI-Blast, each input sequence is aligned multiple times against the non-redundant database.
Physicochemical characteristics: These characteristics include three aspects of each amino acid: atom count, electrostatic charge and hydrogen bond potential [10].
Evolutionary Conservation (ECO): It reflects the fact that genes, regions of genes, or chromosome segments are conserved among species, not only demonstrating the common ancestry of species, but also implying a functional characteristic of the conserved element. The ECO score which is a one dimensional feature is computed with the same procedure that has been described in [10].
RSA: For determining protein folding and stability, the accessible surface area (ASA) of proteins has long been regarded as one of the main factors. ASA is commonly expressed in terms of RSA (Relative Solvent Accessibility). This is a one dimensional feature which is predicted using ASAquick [43].
RAA: An AA interaction propensity is defined by the relative abundance of a given AA type in comparison to the corresponding noninteraction residues on the protein surface. This is a one dimensional feature which is computed with the same formula presented in [44].
Hydropathy index: An amino acid’s hydropathy index is a number that indicates whether its sidechain is hydrophobic or hydrophilic [45]. Generally, the larger the number, the more hydrophobic the amino acid.
PKx: Dissociation constants measure the propensity of a molecule to dissociate into its constituent parts [46]. There are three different dissociation constants: PKa is the negative of the logarithm of the dissociation constant for the -COOH group, PKb is the negative of the logarithm of the dissociation constant for the -NH3 group, and PKx is the negative of the logarithm of the dissociation constant for any other group in the molecule. This paper follows the same patterns that other papers follow and it only considers PKx as a side feature.
Putative protein-interaction disorder: Functional elements of disordered proteins play a significant role in protein-protein interactions. This is a one dimensional feature which is computed using the ANCHOR program [47].
Physical properties: Each amino acid type is assigned a 7D property. Among them are graph shape index, polarizability, volume (normalized van der Waals volume), hydrophobicity, isoelectric point, helix probability, and sheet probability. Pre-computed values are taken from [10].
To improve the convergence of the model, the values of the feature vectors are normalized, after they have been computed, using the min-max normalization formula:
Many papers have evaluated the aforementioned features, and all of them found that these features were able to increase prediction accuracy. ECO, PSSM, and multiple sequence alignment, on the other hand, use HHbilts as their core layer. Consequently, it is expected that the embeddings created by the MSA-transformer already incorporate ECO and PSSM information to some extent. Furthermore, ref. [37] shows that the embeddings are capable of understanding the physicochemical and physical characteristic of the protein residues. It is therefore interesting to investigate how much information these features can add to the MSA-transformer embeddings.
3.3. Model Architecture
Four different architectures have been compared in order to find the best model: multilayer perceptron (MLP), recurrent neural network (RNN), convolutional neural network (CNN), and transformer self-attention (TF). The architectures are shown schematically in Figure 2, for the first three architectures, and Figure 3, for TF, and discussed in detail below.
Figure 2.
The MLP, RNN, CNN architectures (from left to right).
Figure 3.
The TF architecture with three attention heads.
All architectures accept a 2-dimensional input of size , where w is window size, and output a single value between 0 and 1, which is the predicted interaction likelihood of the residue residing in the centre of the window.
3.3.1. Multilayer Perceptron
This is the simplest yet one of the most effective models in this paper. It uses the sliding window and the concept of many-to-one. The model consists of a flatten layer and three fully connected layers with dropout for regularization. The input is flattened and fed into a fully connected layer to reduce its size to 128, then everything passes through two more fully connected layers to reduce the dimension to one.
3.3.2. RNN
The RNN component consists of a bidirectional GRU layer, a flatten layer, and two fully connected layers. A bidirectional GRU layer is applied to the feature profile with the intention of storing the dependency and relationship among the w residues. Instead of returning a single value, we have set the GRU layer to return an entire sequence. Flattened results are fed into two fully connected layers with dropout to reduce the dimension to one.
3.3.3. CNN
The two-dimensional (2D) CNN model has one convolution layer, one max pooling layer, one flatten layer, and two fully connected layers with dropout. The sigmoid activation function is used in the last fully connected layer, so that the output is a single number between 0 and 1.
In contrast to two-dimensional CNN’s which are mostly used for images, one-dimensional (1D) CNN’s are used for text and one-dimensional signals. The architecture of one-dimensional CNN is similar to the 2D CNN; it has one convolution layer, one max pooling layer, one flatten layer, and two fully connected layers.
3.3.4. Self-Attention
One of the important parts of Transformers is self-attention. The TF model consists of a multihead attention layer, a flatten layer, and three fully connected layers with dropout. If side features are used (other than embeddings), then the size of input is reduced to before concatenating the side features.
As illustrated in Figure 3, the input is of size and the attention layer, depending on the number of heads (three, in the figure), creates multiple sets of Query, Value, and Key matrices. These matrices are the results of multiplication between embeddings and different weight matrices whose values are tuned through training. The model then uses the following equation to capture information from each head:
The results from all heads are then concatenated and multiplied with a weight matrix that is trained jointly with the model; the final output is flattened and is fed to three fully connected layers with dropout before obtaining the final result.
3.4. Implementation
The program is written in Keras [48] (Python 3.6.2) with TensorFlow GPU [49] as a backend. In order to process the sliding windows for each amino acid in a sequence, since each amino acid is embedded into a vector of size 768, it would have required around 700 GB of space to be able to fit the whole dataset in the RAM. In order to mitigate this problem, we used generators to build up batches on the fly. Generators are special types of functions that return a sequence of values instead of an individual value. They allow the program to load only the amount of data necessary for the current epoch, instead of loading the entire dataset. Although this method decreases the required space in memory, it will increase the I/O and it will not let the program use the architecture to its full potential. One of the best practices in deep learning is to shuffle the whole dataset before feeding it to the architecture. For our specific problem, this is crucial due to the nature of the data. When each window is extracted using the sliding window, adjacent windows are very similar—only the first and last residues are different. Shuffling the entire training dataset makes each batch more heterogeneous. This shuffling might create a batch that each of its instances comes from a different protein. Since the input file expected to be a FASTA format and with the generators the program only reads small parts of the input file, we could not use global shuffling, instead, we used local shuffling. We have increased the batch size to 1024 so that, considering that most proteins have fewer than 400 amino acids in their sequence, using a batch size of 1024 makes it possible to have multiple proteins in each batch.
In the end, we have managed to both reduce the memory and properly prepare the data for learning. With this method, it was possible to generate the dataset on multiple cores in real time and feed it into the deep learning model. Our architecture is able to be run on a server with 64 Gigabytes of RAM, 12 CPU cores, and one GPU (model T4 with 16 Gigabytes of VRAM). It takes about 24 h to train the model for 100 epochs. Testing takes about 10 s per sequence if embeddings are available, and about 10–20 min to compute the embeddings.
3.5. Selecting the PITHIA Model
A number of models have been built and compared using the training dataset; each model was trained on 80% of the data and then its performance was measured on the 20% validation data. The model with the best performance, measured as the area under the PR curve, on the validation data was chosen as the final PITHIA model. (No testing data was used in training any of the models discussed.)
We considered the four architectures mentioned above, with various parameter combinations from Table 4, as well as several multiple alignment sizes. The final PITHIA model was the transformer self-attention model with one head, using a sliding window of size over a sequence with zero padding at the ends, whose input consists of the 768-dimensional MSA-Transformer embeddings corresponding to the 9 residues in the sliding window.
Table 4.
Parameter and hyper-parameters used for testing the algorithms.
3.5.1. Model Robustness
After establishing our model using the validation data, we check its robustness by comparing a number of models on the Dset_500 dataset. The results are shown in Table 5 where various architectures, window sizes, number of heads, and multiple alignment sizes have been considered. The final PITHIA model outperforms all the other candidates. It is interesting to remark that while the original paper [26] suggests using 128 sequences would create the best predictions for their purpose, our best model was obtained using 64 sequences.
Table 5.
Model comparison: Ww, Hh, and Aa mean window size w, h attention heads, and multiple alignment size a, respectively. The best results are shown in boldface. * W9H1A64 is the final PITHIA model.
Interestingly, the second best model in Table 5 is the MLP with the same window size as PITHIA. We have performed another test comparing only these two models on a different dataset, Dset_448. The results in Table 6 show that our PITHIA model outperforms more clearly the MLP contender.
Table 6.
Comparison of two models, PITHIA (W9H1A64) and MLP-W9, on dataset Dset_448.
3.5.2. Side Features
We have tested the impact of adding some or all of the other features, in addition to the MSA-transformer embeddings. Some of the results are shown in Table 7. It is clear from the results, particularly in the PR column, that there is practically no improvement due to adding these features. Therefore, for simplicity, as well as avoiding the need to compute these features, we have decided to keep as input features the 768-dimensional embeddings alone. We note that, in agreement with [39], the embeddings appear to already contain the information provided by all the other features investigated.
Table 7.
Comparison the addition of side features. * The “None” row represents the PITHIA model.
Due to the large difference between the amino acid embedding size of 768 and the small dimension of a side feature—e.g., PSSM has dimension 20—a fully connected layer is added to the model after the self-attention layer in order to reduce the 768 dimension to 128 before concatenation with the side features.
4. Discussion
In this paper we propose a novel approach to the problem of protein interaction site prediction using embeddings produced by the MSA-transformer and a self-attention-based architecture. Our new model, PITHIA, clearly outperforms the state-of-the-art methods. We show this by extensive testing on multiple datasets, updated and a newly created one, largest and most relevant for testing.
In view of the above results, the old wisdom that says: “one or two homologous sequences whisper […] a full multiple alignment shouts out loud” [50], receives confirmation into yet another dimension: a choir of MSAs sings much louder than any single alignment.
Protein interaction site prediction is a fundamental problem and there is still a lot of room for improvement. Our new model makes use of very powerful concepts, multiple sequence alignments and attention, which make it work much better than the existing methods. The ideas used here should be useful for improving the prediction of proteins with other molecules, such as DNA, RNA, and other ligands.
Availability
The trained model, source code and datasets are freely available for download at github.com/lucian-ilie/PITHIA (accessed on 21 September 2022).
The web server is available at pithia.csd.uwo.ca (accessed on 21 September 2022). It has been developed using Python Flask 2.1, Celery 5.2, and Redis 7.0 on Ubuntu 18.04 operating system. The user inputs protein sequences and receive the prediction results via e-mail. The average computation time for a protein of length 500 on the web server is 15 min.
Author Contributions
Problem definition: L.I.; methodology: S.H. and L.I.; data computation, implementation and testing: S.H.; analysis: S.H. and L.I.; interpretation: L.I.; draft preparation: S.H.; final manuscript: L.I. All authors have read and agreed to the published version of the manuscript.
Funding
This work was supported by a Discovery Grant (R3143A01) and a Research Tools and Instruments Grant (R3143A07) from the Natural Sciences and Engineering Research Council of Canada, both to L.I.
Data Availability Statement
All datasets are freely available at github.com/lucian-ilie/PITHIA (accessed on 21 September 2022).
Acknowledgments
We would like to thank Sina Ghadermarzi for providing the necessary environment to test Scriber on our new dataset and Mohamed Elsakhawy for Sharcnet support to create the PITHIA web server. The computations were performed on Compute Canada servers.
Conflicts of Interest
The authors declare no conflict of interest.
References
- Zhang, B.; Li, J.; Quan, L.; Chen, Y.; Lü, Q. Sequence-based prediction of protein-protein interaction sites by simplified long short-term memory network. Neurocomputing 2019, 357, 86–100. [Google Scholar] [CrossRef]
- Berman, H.; Henrick, K.; Nakamura, H. Announcing the worldwide protein data bank. Nat. Struct. Mol. Biol. 2003, 10, 980. [Google Scholar] [CrossRef] [PubMed]
- The UniProt Consortium. UniProt: The universal protein knowledgebase in 2021. Nucleic Acids Res. 2021, 49, D480–D489. [Google Scholar] [CrossRef] [PubMed]
- Higurashi, M.; Ishida, T.; Kinoshita, K. PiSite: A database of protein interaction sites using multiple binding states in the PDB. Nucleic Acids Res. 2009, 37, D360–D364. [Google Scholar] [CrossRef]
- Shoemaker, B.A.; Panchenko, A.R. Deciphering protein-protein interactions. Part I. Experimental techniques and databases. PLoS Comput. Biol. 2007, 3, e42. [Google Scholar] [CrossRef]
- Melquiond, A.S.; Karaca, E.; Kastritis, P.L.; Bonvin, A.M. Next challenges in protein-protein docking: From proteome to interactome and beyond. Wiley Interdiscip. Rev. Comput. Mol. Sci. 2012, 2, 642–651. [Google Scholar] [CrossRef]
- Amos-Binks, A.; Patulea, C.; Pitre, S.; Schoenrock, A.; Gui, Y.; Green, J.R.; Golshani, A.; Dehne, F. Binding site prediction for protein-protein interactions and novel motif discovery using re-occurring polypeptide sequences. BMC Bioinform. 2011, 12, 225. [Google Scholar] [CrossRef]
- Cao, B.; Porollo, A.; Adamczak, R.; Jarrell, M.; Meller, J. Enhanced recognition of protein transmembrane domains with prediction-based structural profiles. Bioinformatics 2006, 22, 303–309. [Google Scholar] [CrossRef]
- Li, Y.; Golding, G.B.; Ilie, L. DELPHI: Accurate deep ensemble model for protein interaction sites prediction. Bioinformatics 2021, 37, 896–904. [Google Scholar] [CrossRef]
- Zhang, J.; Kurgan, L. SCRIBER: Accurate and partner type-specific prediction of protein-binding residues from proteins sequences. Bioinformatics 2019, 35, i343–i353. [Google Scholar] [CrossRef]
- Neuvirth, H.; Raz, R.; Schreiber, G. ProMate: A structure based prediction program to identify the location of protein-protein binding sites. J. Mol. Biol. 2004, 338, 181–199. [Google Scholar] [CrossRef] [PubMed]
- Xie, Z.; Deng, X.; Shu, K. Prediction of protein–protein interaction sites using convolutional neural network and improved data sets. Int. J. Mol. Sci. 2020, 21, 467. [Google Scholar] [CrossRef]
- Zeng, M.; Zhang, F.; Wu, F.X.; Li, Y.; Wang, J.; Li, M. Protein-protein interaction site prediction through combining local and global features with deep neural networks. Bioinformatics 2020, 36, 1114–1120. [Google Scholar] [CrossRef] [PubMed]
- Qiu, J.; Bernhofer, M.; Heinzinger, M.; Kemper, S.; Norambuena, T.; Melo, F.; Rost, B. ProNA2020 predicts protein-DNA, protein-RNA and protein-protein binding proteins and residues from sequence. J. Mol. Biol. 2020, 432, 2428–2443. [Google Scholar] [CrossRef] [PubMed]
- Bradford, J.R.; Westhead, D.R. Improved prediction of protein-protein binding sites using a support vector machines approach. Bioinformatics 2005, 21, 1487–1494. [Google Scholar] [CrossRef]
- Guo, H.; Liu, B.; Cai, D.; Lu, T. Predicting protein-protein interaction sites using modified support vector machine. Int. J. Mach. Learn. Cybern. 2018, 9, 393–398. [Google Scholar] [CrossRef]
- Chen, X.W.; Liu, M. Prediction of protein-protein interactions using random decision forest framework. Bioinformatics 2005, 21, 4394–4400. [Google Scholar] [CrossRef]
- Wei, Z.S.; Han, K.; Yang, J.Y.; Shen, H.B.; Yu, D.J. Protein-protein interaction sites prediction by ensembling SVM and sample-weighted random forests. Neurocomputing 2016, 193, 201–212. [Google Scholar] [CrossRef]
- Li, Y.; Ilie, L. SPRINT: Ultrafast protein-protein interaction prediction of the entire human interactome. BMC Bioinform. 2017, 18, 485. [Google Scholar] [CrossRef]
- Asgari, E.; Mofrad, M.R. Continuous distributed representation of biological sequences for deep proteomics and genomics. PLoS ONE 2015, 10, e0141287. [Google Scholar] [CrossRef]
- Mikolov, T.; Chen, K.; Corrado, G.; Dean, J. Efficient estimation of word representations in vector space. arXiv 2013, arXiv:1301.3781. [Google Scholar]
- Pennington, J.; Socher, R.; Manning, C.D. Glove: Global vectors for word representation. In Proceedings of the 2014 Conference on Empirical Methods in Natural Language Processing (EMNLP), Doha, Qatar, 25–29 October 2014; pp. 1532–1543. [Google Scholar]
- Devlin, J.; Chang, M.W.; Lee, K.; Toutanova, K. Bert: Pre-training of deep bidirectional transformers for language understanding. arXiv 2018, arXiv:1810.04805. [Google Scholar]
- Peters, M.E.; Neumann, M.; Iyyer, M.; Gardner, M.; Clark, C.; Lee, K.; Zettlemoyer, L. Deep contextualized word representations. arXiv 2018, arXiv:1802.05365. [Google Scholar]
- Vaswani, A.; Shazeer, N.; Parmar, N.; Uszkoreit, J.; Jones, L.; Gomez, A.N.; Kaiser, Ł.; Polosukhin, I. Attention is all you need. arXiv 2017, arXiv:1706.03762. [Google Scholar]
- Rao, R.; Meier, J.; Sercu, T.; Ovchinnikov, S.; Rives, A. Transformer protein language models are unsupervised structure learners. In Proceedings of the International Conference on Learning Representations, Addis Ababa, Ethiopia, 26–30 April 2020. [Google Scholar]
- Bepler, T.; Berger, B. Learning the protein language: Evolution, structure, and function. Cell Syst. 2021, 12, 654–669. [Google Scholar] [CrossRef]
- Nambiar, A.; Heflin, M.; Liu, S.; Maslov, S.; Hopkins, M.; Ritz, A. Transforming the language of life: Transformer neural networks for protein prediction tasks. In Proceedings of the 11th ACM International Conference on Bioinformatics, Computational Biology and Health Informatics, Virtual Event, 21–24 September 2020; ACM: New York, NY, USA; pp. 1–8. [Google Scholar]
- Deng, A.; Zhang, H.; Wang, W.; Zhang, J.; Fan, D.; Chen, P.; Wang, B. Developing computational model to predict protein-protein interaction sites based on the XGBoost algorithm. Int. J. Mol. Sci. 2020, 21, 2274. [Google Scholar] [CrossRef]
- Wang, X.; Zhang, Y.; Yu, B.; Salhi, A.; Chen, R.; Wang, L.; Liu, Z. Prediction of protein-protein interaction sites through eXtreme gradient boosting with kernel principal component analysis. Comput. Biol. Med. 2021, 134, 104516. [Google Scholar] [CrossRef]
- Davis, J.; Goadrich, M. The relationship between Precision-Recall and ROC curves. In Proceedings of the 23rd International Conference on Machine Learning, Pittsburgh, PA, USA, 25–29 June 2006; pp. 233–240. [Google Scholar]
- Murakami, Y.; Mizuguchi, K. Applying the Naïve Bayes classifier with kernel density estimation to the prediction of protein-protein interaction sites. Bioinformatics 2010, 26, 1841–1848. [Google Scholar] [CrossRef]
- Dhole, K.; Singh, G.; Pai, P.P.; Mondal, S. Sequence-based prediction of protein-protein interaction sites with L1-logreg classifier. J. Theor. Biol. 2014, 348, 47–54. [Google Scholar] [CrossRef]
- Li, W.; Godzik, A. Cd-hit: A fast program for clustering and comparing large sets of protein or nucleotide sequences. Bioinformatics 2006, 22, 1658–1659. [Google Scholar] [CrossRef]
- Fu, L.; Niu, B.; Zhu, Z.; Wu, S.; Li, W. CD-HIT: Accelerated for clustering the next-generation sequencing data. Bioinformatics 2012, 28, 3150–3152. [Google Scholar] [CrossRef] [PubMed]
- Elnaggar, A.; Heinzinger, M.; Dallago, C.; Rihawi, G.; Wang, Y.; Jones, L.; Gibbs, T.; Feher, T.; Angerer, C.; Steinegger, M.; et al. ProtTrans: Towards cracking the language of Life’s code through self-supervised deep learning and high performance computing. arXiv 2020, arXiv:2007.06225. [Google Scholar] [CrossRef] [PubMed]
- Rives, A.; Meier, J.; Sercu, T.; Goyal, S.; Lin, Z.; Liu, J.; Guo, D.; Ott, M.; Zitnick, C.L.; Ma, J.; et al. Biological structure and function emerge from scaling unsupervised learning to 250 million protein sequences. Proc. Natl. Acad. Sci. USA 2021, 118, e2016239118. [Google Scholar] [CrossRef] [PubMed]
- Jumper, J.; Evans, R.; Pritzel, A.; Green, T.; Figurnov, M.; Ronneberger, O.; Tunyasuvunakool, K.; Bates, R.; Žídek, A.; Potapenko, A.; et al. Highly accurate protein structure prediction with AlphaFold. Nature 2021, 596, 583–589. [Google Scholar] [CrossRef] [PubMed]
- Rao, R.M.; Liu, J.; Verkuil, R.; Meier, J.; Canny, J.; Abbeel, P.; Sercu, T.; Rives, A. MSA transformer. In Proceedings of the International Conference on Machine Learning, Virtual Event, 18–24 July 2021; pp. 8844–8856. [Google Scholar]
- Steinegger, M.; Meier, M.; Mirdita, M.; Vöhringer, H.; Haunsberger, S.J.; Söding, J. HH-suite3 for fast remote homology detection and deep protein annotation. BMC Bioinform. 2019, 20, 473. [Google Scholar] [CrossRef]
- Suzek, B.E.; Huang, H.; McGarvey, P.; Mazumder, R.; Wu, C.H. UniRef: Comprehensive and non-redundant UniProt reference clusters. Bioinformatics 2007, 23, 1282–1288. [Google Scholar] [CrossRef]
- Altschul, S.F.; Madden, T.L.; Schäffer, A.A.; Zhang, J.; Zhang, Z.; Miller, W.; Lipman, D.J. Gapped BLAST and PSI-BLAST: A new generation of protein database search programs. Nucleic Acids Res. 1997, 25, 3389–3402. [Google Scholar] [CrossRef]
- Faraggi, E.; Zhou, Y.; Kloczkowski, A. Accurate single-sequence prediction of solvent accessible surface area using local and global features. Proteins: Struct. Funct. Bioinform. 2014, 82, 3170–3176. [Google Scholar] [CrossRef] [PubMed]
- Zhang, J.; Ma, Z.; Kurgan, L. Comprehensive review and empirical analysis of hallmarks of DNA-, RNA-and protein-binding residues in protein chains. Briefings Bioinform. 2019, 20, 1250–1268. [Google Scholar] [CrossRef]
- Kyte, J.; Doolittle, R.F. A simple method for displaying the hydropathic character of a protein. J. Mol. Biol. 1982, 157, 105–132. [Google Scholar] [CrossRef]
- Lide, D.R. CRC Handbook of Chemistry and Physics; CRC Press: Boca Raton, FL, USA, 2004; Volume 85. [Google Scholar]
- Dosztányi, Z.; Mészáros, B.; Simon, I. ANCHOR: Web server for predicting protein binding regions in disordered proteins. Bioinformatics 2009, 25, 2745–2746. [Google Scholar] [CrossRef] [PubMed]
- Chollet, F. Keras. 2015. Available online: https://keras.io (accessed on 21 September 2022).
- Abadi, M.; Agarwal, A.; Barham, P.; Brevdo, E.; Chen, Z.; Citro, C.; Corrado, G.S.; Davis, A.; Dean, J.; Devin, M.; et al. TensorFlow: Large-scale machine learning on heterogeneous systems. arXiv 2016, arXiv:1603.04467. [Google Scholar]
- Hubbard, T.; Lesk, A.M.; Tramontano, A. Gathering them in to the fold. Nat. Struct. Biol. 1996, 3, 313. [Google Scholar] [CrossRef] [PubMed]
Publisher’s Note: MDPI stays neutral with regard to jurisdictional claims in published maps and institutional affiliations. |
© 2022 by the authors. Licensee MDPI, Basel, Switzerland. This article is an open access article distributed under the terms and conditions of the Creative Commons Attribution (CC BY) license (https://creativecommons.org/licenses/by/4.0/).



