Molecular Mechanism of Sirtuin 1 Modulation by the AROS Protein
Abstract
1. Introduction
2. Results and Discussion
2.1. Molecular Characterization of Human AROS Protein
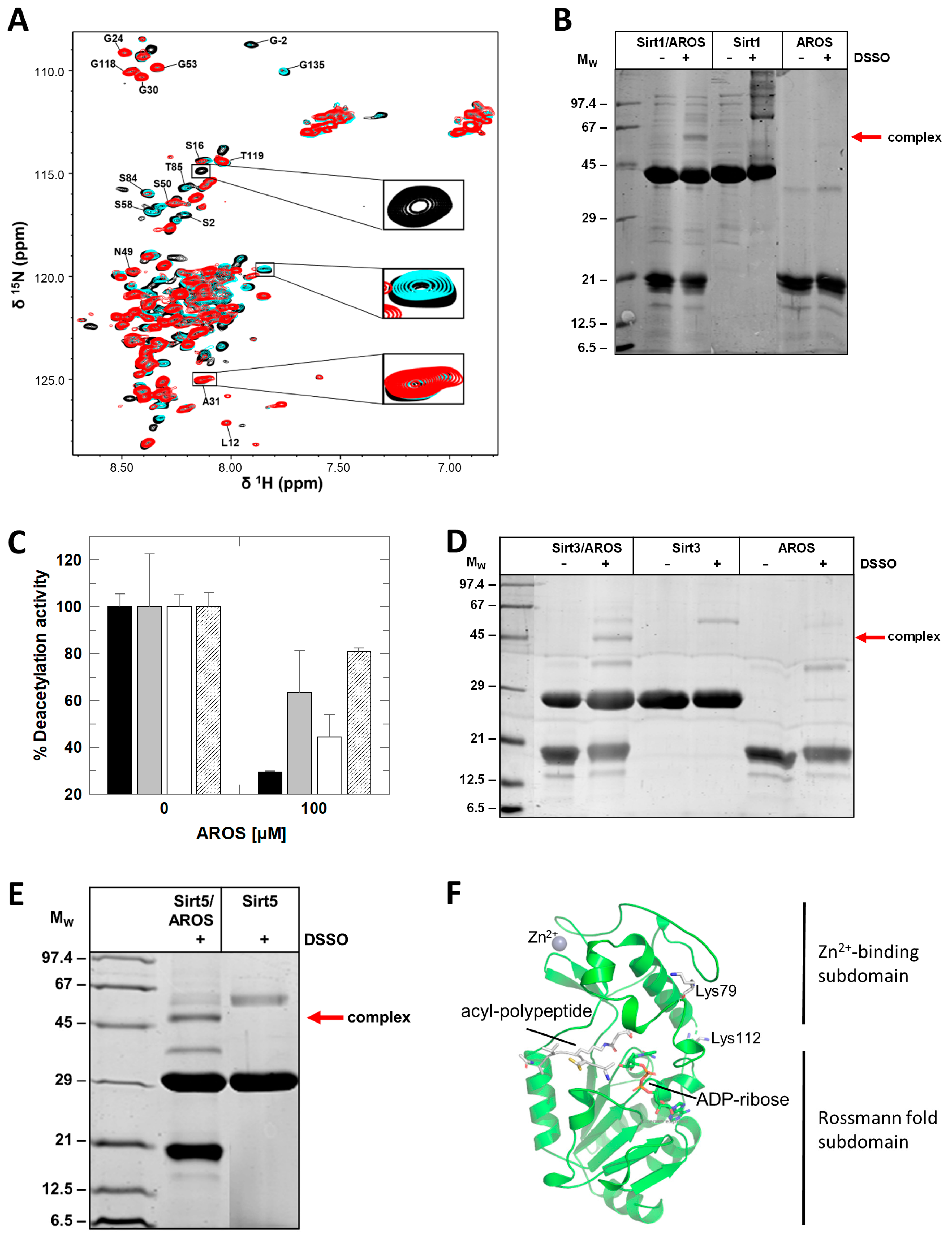
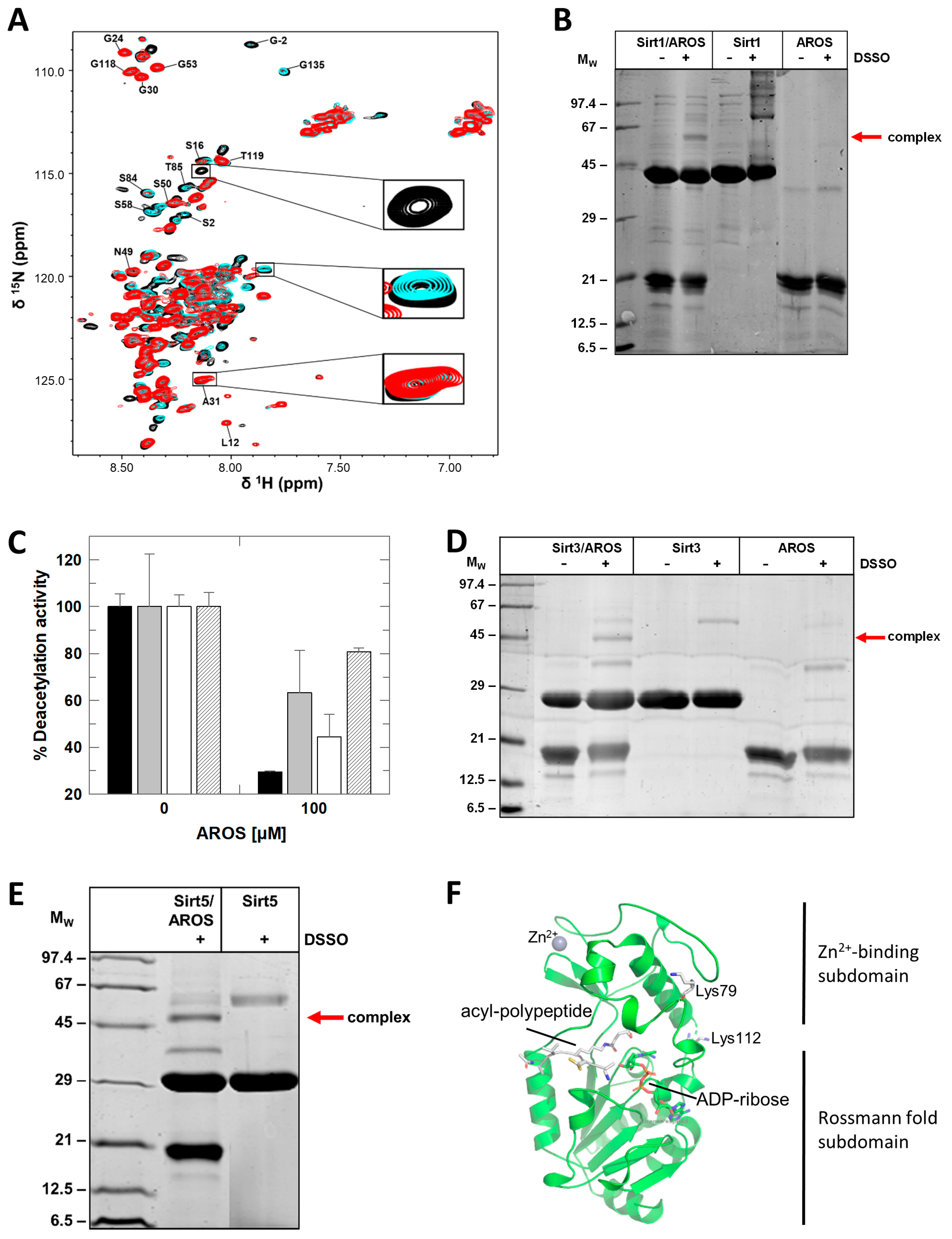
2.2. AROS Inhibits Sirt1 through Competition with the Acyl Substrate
2.3. Mapping of the Sirt1/AROS Interaction Interfaces
2.4. Structural Basis/Model for AROS-Dependent Sirt1 Modulation
3. Materials and Methods
3.1. Chemicals
3.2. Expression and Purification of Proteins
3.3. Circular Dichroism (CD) Spectroscopy
3.4. Differential Scanning Fluorometry
3.5. NMR Spectroscopy
3.6. Sirtuin Activity Assays
3.7. Chemical Crosslinking
3.8. Binding Measurements
3.9. Crystallization and Structure Determination of Sirtuin Complexes
Supplementary Materials
Author Contributions
Funding
Data Availability Statement
Acknowledgments
Conflicts of Interest
References
- Rauh, D.; Fischer, F.; Gertz, M.; Lakshminarasimhan, M.; Bergbrede, T.; Aladini, F.; Kambach, C.; Becker, C.F.W.; Zerweck, J.; Schutkowski, M.; et al. An acetylome peptide microarray reveals specificities and deacetylation substrates for all human sirtuin isoforms. Nat. Commun. 2013, 4, 2327. [Google Scholar]
- Vassilopoulos, A.; Fritz, K.S.; Petersen, D.R.; Gius, D. The human sirtuin family: Evolutionary divergences and functions. Hum. Genom. 2011, 5, 1–12. [Google Scholar]
- Morris, B.J. Seven sirtuins for seven deadly diseases of aging. Free Radic. Biol. Med. 2013, 56, 133–171. [Google Scholar] [CrossRef]
- Donmez, G.; Outeiro, T.F. SIRT1 and SIRT2: Emerging targets in neurodegeneration. EMBO Mol. Med. 2013, 5, 344–352. [Google Scholar] [CrossRef]
- Dai, H.; Sinclair, D.A.; Ellis, J.L.; Steegborn, C. Sirtuin activators and inhibitors: Promises, achievements, and challenges. Pharmacol. Ther. 2018, 188, 140–154. [Google Scholar] [CrossRef]
- Dai, H.; Case, A.W.; Riera, T.V.; Considine, T.; Lee, J.E.; Hamuro, Y.; Zhao, H.; Jiang, Y.; Sweitzer, S.M.; Pietrak, B.; et al. Crystallographic structure of a small molecule SIRT1 activator-enzyme complex. Nat. Commun. 2015, 6, 7645. [Google Scholar] [CrossRef]
- Moniot, S.; Schutkowski, M.; Steegborn, C. Crystal structure analysis of human Sirt2 and its ADP-ribose complex. J. Struct. Biol. 2013, 182, 136–143. [Google Scholar]
- Sanders, B.D.; Jackson, B.; Marmorstein, R. Structural basis for sirtuin function: What we know and what we don’t. Biochim. Biophys. Acta 2010, 1804, 1604–1616. [Google Scholar]
- Pan, M.; Yuan, H.; Brent, M.; Ding, E.C.; Marmorstein, R. SIRT1 contains N- and C-terminal regions that potentiate deacetylase activity. J. Biol. Chem. 2012, 287, 2468–2476. [Google Scholar]
- Lakshminarasimhan, M.; Curth, U.; Moniot, S.; Mosalaganti, S.; Raunser, S.; Steegborn, C. Molecular architecture of the human protein deacetylase Sirt1 and its regulation by AROS and resveratrol. Biosci. Rep. 2013, 33, e00037. [Google Scholar]
- Kang, H.; Suh, J.Y.; Jung, Y.S.; Jung, J.W.; Kim, M.K.; Chung, J.H. Peptide switch is essential for Sirt1 deacetylase activity. Mol. Cell 2011, 44, 203–213. [Google Scholar] [CrossRef]
- Lakshminarasimhan, M.; Rauth, D.; Schutkowski, M.; Steegborn, C. Sirt1 activation by resveratrol is substrate sequence-selective. Aging 2013, 5, 151–154. [Google Scholar]
- Kim, J.-E.; Chen, J.; Lou, Z. DBC1 is a negative regulator of SIRT1. Nature 2008, 451, 583–586. [Google Scholar]
- Zhao, W.; Kruse, J.P.; Tang, Y.; Jung, S.Y.; Qin, J.; Gu, W. Negative regulation of the deacetylase SIRT1 by DBC1. Nature 2008, 451, 587–590. [Google Scholar] [CrossRef]
- Pagans, S.; Pedal, A.; North, B.J.; Kaehlcke, K.; Marshall, B.L.; Dorr, A.; Hetzer-Egger, C.; Henklein, P.; Frye, R.; McBurney, M.W.; et al. SIRT1 regulates HIV transcription via Tat deacetylation. PLoS Biol. 2005, 3, e41. [Google Scholar] [CrossRef]
- Kim, E.J.; Kho, J.H.; Kang, M.R.; Um, S.J. Active regulator of SIRT1 cooperates with SIRT1 and facilitates suppression of p53 activity. Mol. Cell 2007, 28, 277–290. [Google Scholar]
- Knight, J.R.; Allison, S.J.; Milner, J. Active regulator of SIRT1 is required for cancer cell survival but not for SIRT1 activity. Open Biol. 2013, 3, 130130. [Google Scholar]
- Maeda, N.; Toku, S.; Kenmochi, N.; Tanaka, T. A novel nucleolar protein interacts with ribosomal protein S19. Biochem. Biophys. Res. Commun. 2006, 339, 41–46. [Google Scholar]
- Kokkola, T.; Suuronen, T.; Molnar, F.; Maatta, J.; Salminen, A.; Jarho, E.M.; Lahtela-Kakkonen, M. AROS has a context-dependent effect on SIRT1. FEBS Lett. 2014, 588, 1523–1528. [Google Scholar] [CrossRef]
- Jones, D.T. Protein secondary structure prediction based on position-specific scoring matrices. J. Mol. Biol. 1999, 292, 195–202. [Google Scholar]
- Jones, D.T.; Cozzetto, D. DISOPRED3: Precise disordered region predictions with annotated protein-binding activity. Bioinformatics 2015, 31, 857–863. [Google Scholar]
- Romero, P.; Obradovic, Z.; Li, X.; Garner, E.C.; Brown, C.J.; Dunker, A.K. Sequence complexity of disordered protein. Proteins Struct. Funct. Bioinform. 2001, 42, 38–48. [Google Scholar]
- Clark, E.D.B.; Schwarz, E.; Rudolph, R. Inhibition of Aggregation Side Reactions during in vitro Protein Folding. Methods Enzymol. 1999, 309, 217–236. [Google Scholar]
- Dyson, H.J.; Rance, M.; Houghten, R.A.; Wright, P.E.; Lerner, R.A. Folding of immunogenic peptide fragments of proteins in water solution: II. The nascent helix. J. Mol. Biol. 1988, 201, 201–217. [Google Scholar]
- Lehrman, S.R.; Tuls, J.L.; Lund, M. Peptide alpha-helicity in aqueous trifluoroethanol: Correlations with predicted alpha-helicity and the secondary structure of the corresponding regions of bovine growth hormone. Biochemistry 1990, 29, 5590–5596. [Google Scholar] [CrossRef]
- Chari, A.; Haselbach, D.; Kirves, J.-M.; Ohmer, J.; Paknia, E.; Fischer, N.; Ganichkin, O.; Möller, V.; Frye, J.J.; Petzold, G. ProteoPlex: Stability optimization of macromolecular complexes by sparse-matrix screening of chemical space. Nat. Methods 2015, 12, 859–865. [Google Scholar]
- Schutkowski, M.; Fischer, F.; Roessler, C.; Steegborn, C. New assays and approaches for discovery and design of Sirtuin modulators. Exp. Opin. Drug Disc. 2014, 9, 183–199. [Google Scholar]
- Szczepankiewicz, B.G.; Dai, H.; Koppetsch, K.J.; Qian, D.; Jiang, F.; Mao, C.; Perni, R.B. Synthesis of carba-NAD and the structures of its ternary complexes with SIRT3 and SIRT5. J. Org. Chem. 2012, 77, 7319–7329. [Google Scholar] [CrossRef]
- Jin, L.; Wei, W.; Jiang, Y.; Peng, H.; Cai, J.; Mao, C.; Dai, H.; Choy, W.; Bemis, J.E.; Jirousek, M.R.; et al. Crystal structures of human SIRT3 displaying substrate-induced conformational changes. J. Biol. Chem. 2009, 284, 24394–24405. [Google Scholar]
- Bheda, P.; Wang, J.T.; Escalante-Semerena, J.C.; Wolberger, C. Structure of Sir2Tm bound to a propionylated peptide. Protein Sci. A Publ. Protein Soc. 2011, 20, 131–139. [Google Scholar] [CrossRef]
- Kallberg, M.; Wang, H.; Wang, S.; Peng, J.; Wang, Z.; Lu, H.; Xu, J. Template-based protein structure modeling using the RaptorX web server. Nat. Protoc. 2012, 7, 1511–1522. [Google Scholar] [CrossRef]
- Hsu, H.C.; Wang, C.L.; Wang, M.; Yang, N.; Chen, Z.; Sternglanz, R.; Xu, R.M. Structural basis for allosteric stimulation of Sir2 activity by Sir4 binding. Genes Dev. 2013, 27, 64–73. [Google Scholar] [CrossRef]
- Gertz, M.; Nguyen, G.T.T.; Fischer, F.; Suenkel, B.; Schlicker, C.; Fränzel, B.; Tomaschewski, J.; Aladini, F.; Becker, C.; Wolters, D. A molecular mechanism for direct sirtuin activation by resveratrol. PLoS ONE 2012, 7, e49761. [Google Scholar]
- Schlicker, C.; Boanca, G.; Lakshminarasimhan, M.; Steegborn, C. Structure-based Development of Novel Sirtuin Inhibitors. Aging 2011, 3, 852–857. [Google Scholar]
- Shevchenko, G.; Sjodin, M.O.; Malmstrom, D.; Wetterhall, M.; Bergquist, J. Cloud-point extraction and delipidation of porcine brain proteins in combination with bottom-up mass spectrometry approaches for proteome analysis. J. Proteome Res. 2010, 9, 3903–3911. [Google Scholar] [CrossRef]
- Gerlach, M.; Mueller, U.; Weiss, M.S. The MX beamlines BL14. 1-3 at BESSY II. J. Large-Scale Res. Facil. JLSRF 2016, 2, 47. [Google Scholar]
- Krug, M.; Weiss, M.S.; Heinemann, U.; Mueller, U. XDSAPP: A graphical user interface for the convenient processing of diffraction data using XDS. J. Appl. Crystallogr. 2012, 45, 568–572. [Google Scholar]
- McCoy, A.J.; Grosse-Kunstleve, R.W.; Adams, P.D.; Winn, M.D.; Storoni, L.C.; Read, R.J. Phaser crystallographic software. J. Appl. Crystallogr. 2007, 40, 658–674. [Google Scholar] [CrossRef]
- Emsley, P.; Cowtan, K. Coot: Model-Building Tools for Molecular Graphics. Acta Crystallogr. D 2004, 60, 2126–2132. [Google Scholar]
- Adams, P.D.; Afonine, P.V.; Bunkoczi, G.; Chen, V.B.; Davis, I.W.; Echols, N.; Headd, J.J.; Hung, L.W.; Kapral, G.J.; Grosse-Kunstleve, R.W.; et al. PHENIX: A comprehensive Python-based system for macromolecular structure solution. Acta Crystallogr. D 2010, 66, 213–221. [Google Scholar]





| Sirt1 Construct | AROS Construct | Kd [µM] |
|---|---|---|
| miniSirt1ex687 | AROS 1–136 | 1.3 ± 0.2 |
| miniSirt1ex687 | AROS 1–89 | 65 ± 9 |
| Sirt1 144–230 | AROS 1–89 | 209 ± 67 |
| AROS Peptide | Sirt1 Construct | Kd [µM] |
|---|---|---|
| AROS 62–71 | miniSirt1ex687 | 86 ± 16 |
| AROS 62–71 | Sirt1 144–230 | 166 ± 24 |
| AROS 80–91 | miniSirt1ex687 | 721 ± 310 |
| AROS 80–91 | Sirt1 144–230 | 579 ± 102 |
| AROS 96–109 | miniSirt1ex687 | 151 ± 31 |
| Data Collection | ||
|---|---|---|
| Space group | P3221 | |
| Cell dimensions | a = b = 110.2 Å; c = 344.4 Å | |
| Resolution (Å) a | 49.19–3.27 (3.38–3.27) | |
| Rmerge a | 0.316 (3.191) | |
| CC1/2 a (%) | 99.7 (33.9) | |
| I/σI a | 7.9 (0.7) | |
| Unique reflections | 38,569 | |
| Completeness (%) a | 99.7 (98.7) | |
| Redundancy a | 10.9 (10.8) | |
| Refinement | ||
| Resolution (Å) | 49.19–3.27 | |
| No. reflections | 38,557 | |
| Rwork/Rfree (%) | 20.2/26.1 | |
| No. atoms | Protein | 13,131 |
| B-Factors (Å2) | Protein | 95.5 |
| R.m.s. deviations | Bond lengths (Å) | 0.01 |
| Bond angles (°) | 1.4 |
Publisher’s Note: MDPI stays neutral with regard to jurisdictional claims in published maps and institutional affiliations. |
© 2022 by the authors. Licensee MDPI, Basel, Switzerland. This article is an open access article distributed under the terms and conditions of the Creative Commons Attribution (CC BY) license (https://creativecommons.org/licenses/by/4.0/).
Share and Cite
Weiss, S.; Adolph, R.S.; Schweimer, K.; DiFonzo, A.; Meleshin, M.; Schutkowski, M.; Steegborn, C. Molecular Mechanism of Sirtuin 1 Modulation by the AROS Protein. Int. J. Mol. Sci. 2022, 23, 12764. https://doi.org/10.3390/ijms232112764
Weiss S, Adolph RS, Schweimer K, DiFonzo A, Meleshin M, Schutkowski M, Steegborn C. Molecular Mechanism of Sirtuin 1 Modulation by the AROS Protein. International Journal of Molecular Sciences. 2022; 23(21):12764. https://doi.org/10.3390/ijms232112764
Chicago/Turabian StyleWeiss, Sandra, Ramona S. Adolph, Kristian Schweimer, Andrea DiFonzo, Marat Meleshin, Mike Schutkowski, and Clemens Steegborn. 2022. "Molecular Mechanism of Sirtuin 1 Modulation by the AROS Protein" International Journal of Molecular Sciences 23, no. 21: 12764. https://doi.org/10.3390/ijms232112764
APA StyleWeiss, S., Adolph, R. S., Schweimer, K., DiFonzo, A., Meleshin, M., Schutkowski, M., & Steegborn, C. (2022). Molecular Mechanism of Sirtuin 1 Modulation by the AROS Protein. International Journal of Molecular Sciences, 23(21), 12764. https://doi.org/10.3390/ijms232112764

