Non-Histone Lysine Crotonylation Is Involved in the Regulation of White Fat Browning
Abstract
1. Introduction
2. Results
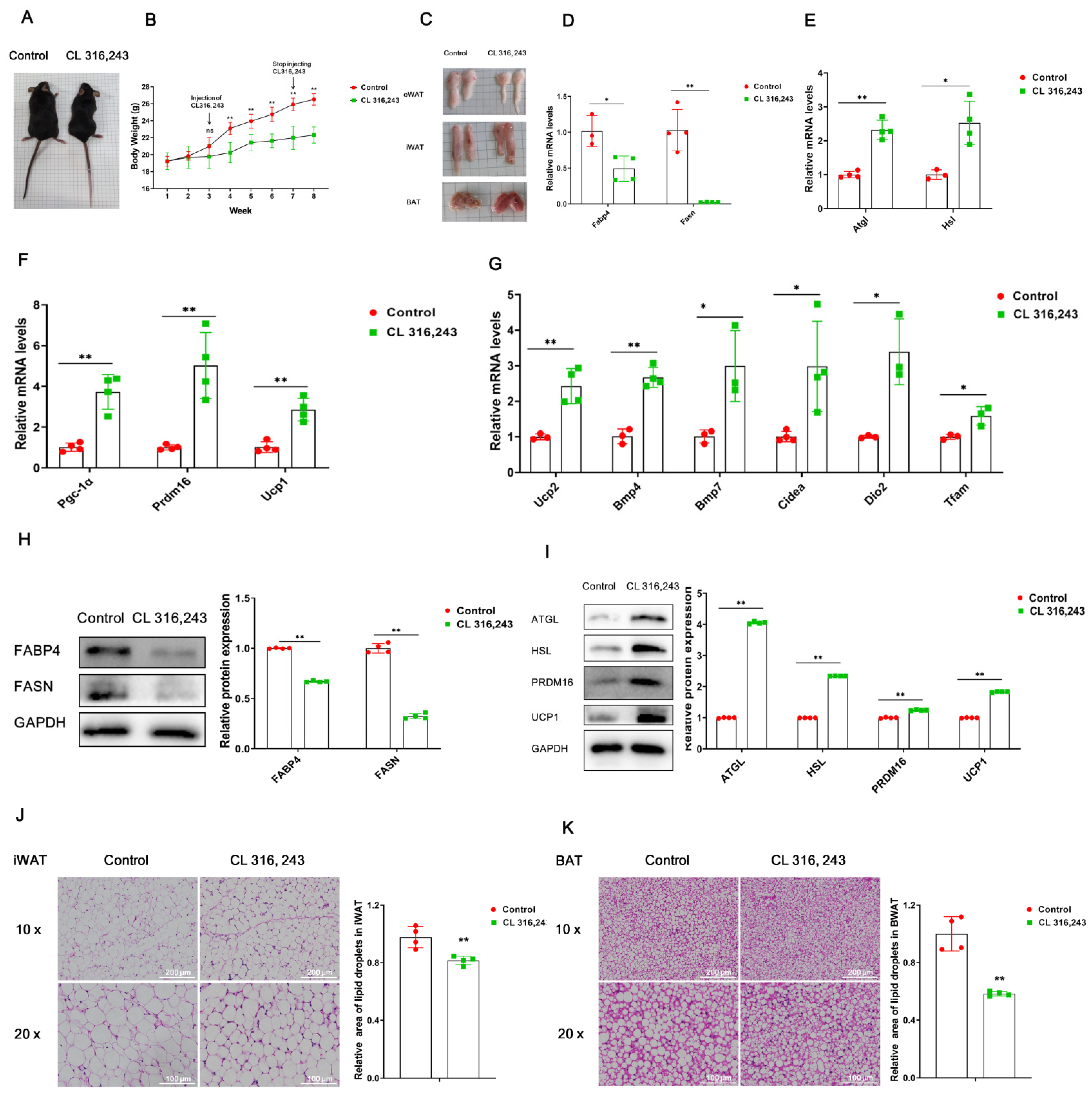
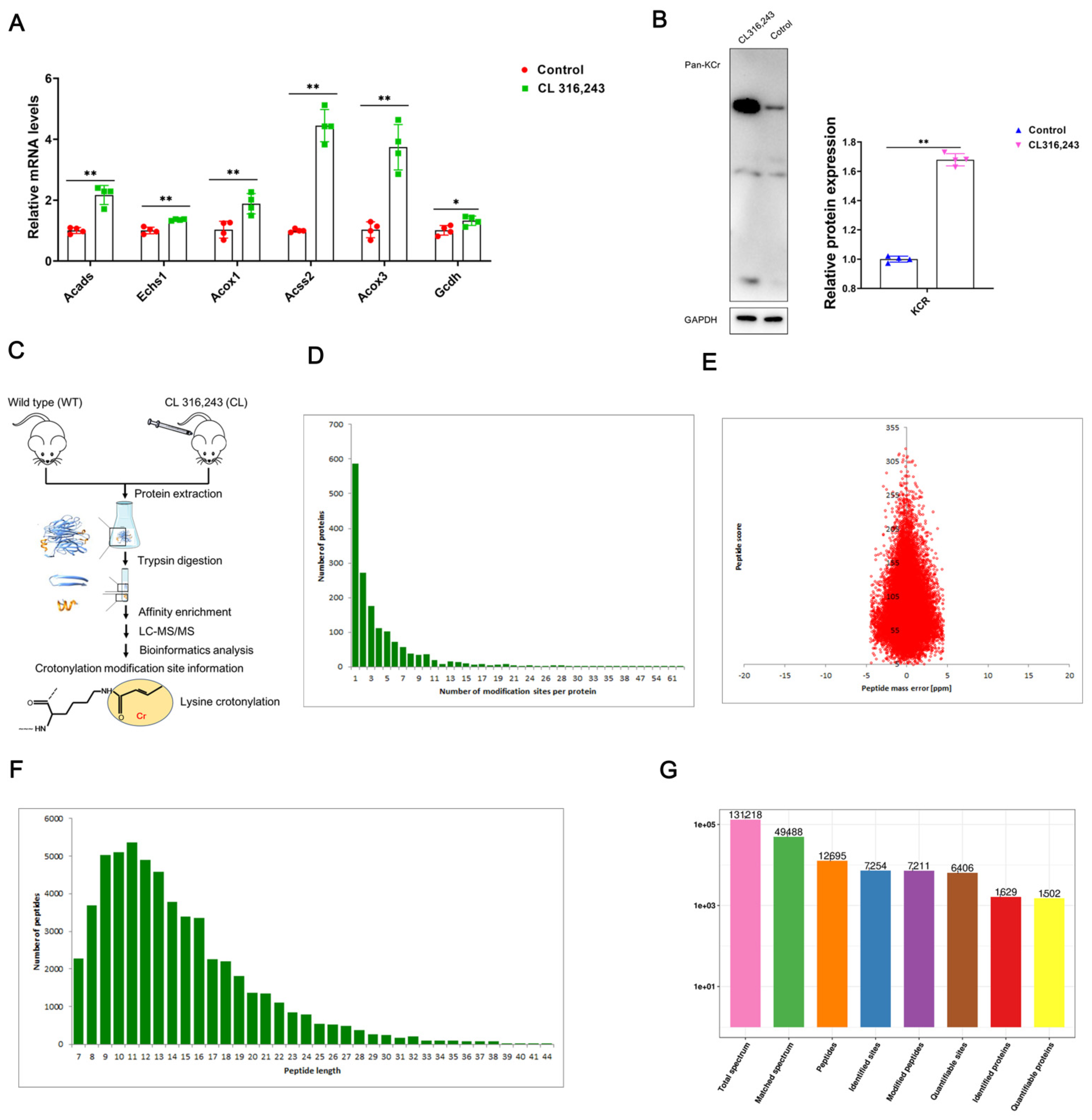
2.1. Construction and Validation of the White Fat Browning Mouse Model
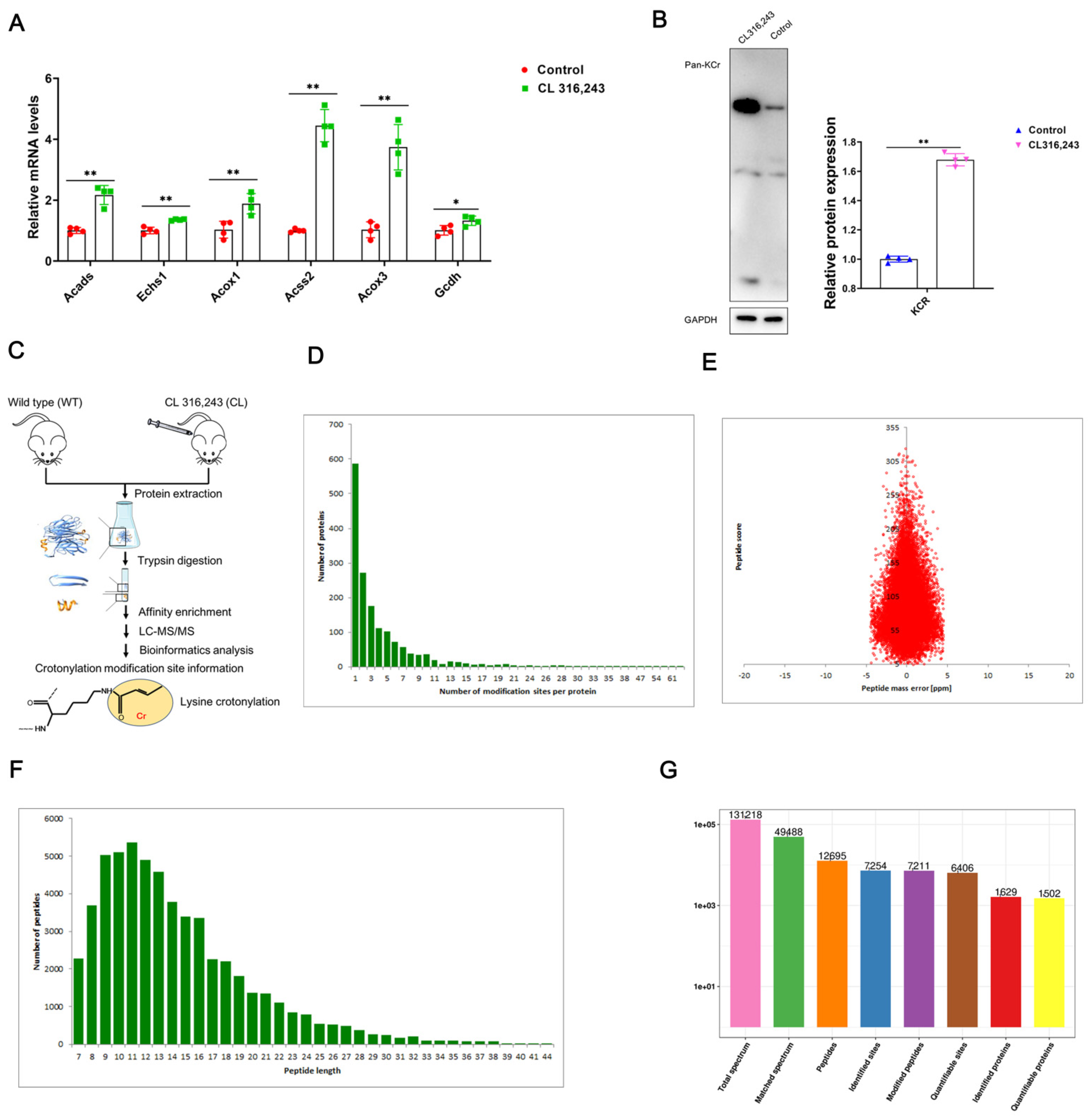
2.2. Sequencing of Non-Histone Crotonyl Modifications
2.3. Non-Histone Crotonylation Modulates White Fat Browning
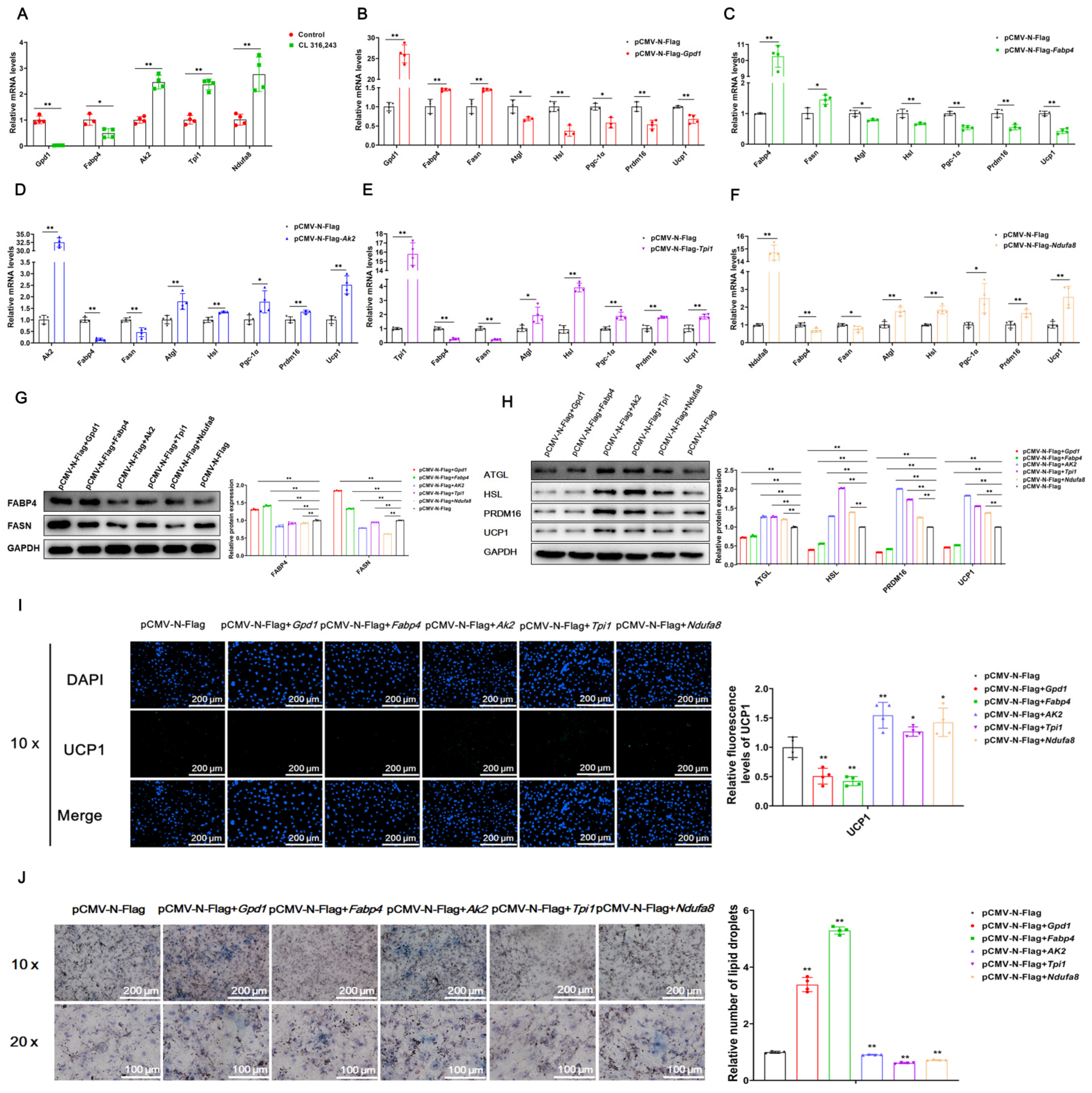
2.4. GPD1 and FABP4 Inhibit White Adipocyte Browning, While AK2, TPI1 and NDUFA8 Promote White Adipocyte Browning
2.5. The Crotonylation Levels of GPD1 and FABP4 Were Downregulated, While the Crotonylation Levels of AK2, TPI1 and NDUFA8 Were Upregulated
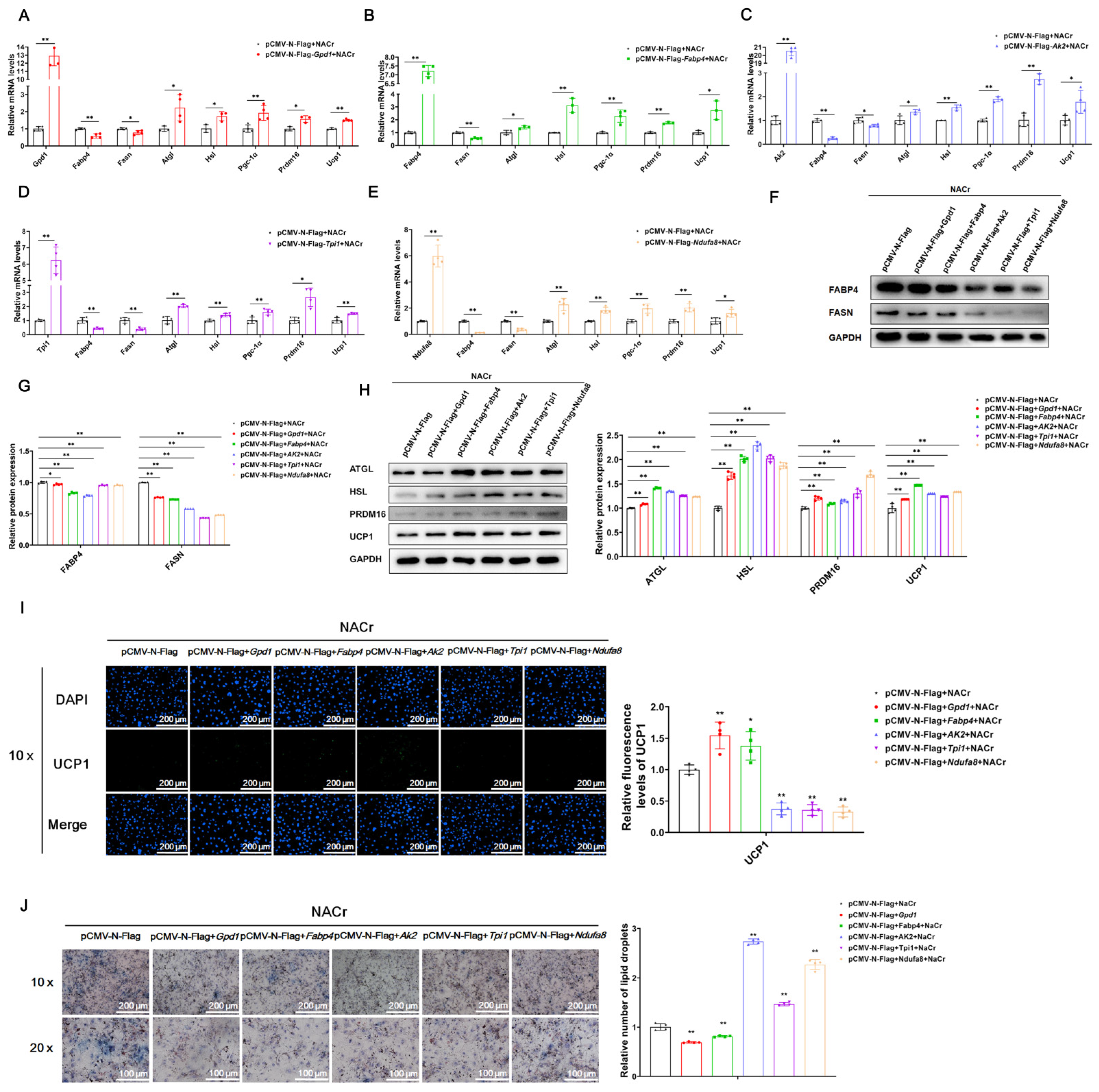
2.6. Crotonylation Modifications of GPD1, FABP4, AK2, TPI1 and NDUFA8 All Promote White Adipocyte Browning
3. Discussion
4. Materials and Methods
4.1. Animal Experiment
4.2. LC-MS/MS Analysis
4.3. Real-Time Quantitative PCR (qPCR)
4.4. Western Blotting (WB)
4.5. Immunofluorescence
4.6. HE Staining of Tissue Sections
4.7. Oil Red O Staining
4.8. Culture and Induced Differentiation of 3T3-L1 Adipose Precursor Cells
4.9. Statistical Analysis
Supplementary Materials
Author Contributions
Funding
Institutional Review Board Statement
Informed Consent Statement
Conflicts of Interest
References
- Tan, M.; Luo, H.; Lee, S.; Jin, F.; Yang, J.; Montellier, E.; Buchou, T.; Cheng, Z.; Rousseaux, S.; Rajagopal, N.; et al. Identification of 67 histone marks and histone lysine crotonylation as a new type of histone modification. Cell 2011, 146, 1016–1028. [Google Scholar] [CrossRef] [PubMed]
- Jiang, G.; Li, C.; Lu, M.; Lu, K.; Li, H. Protein lysine crotonylation: Past, present, perspective. Cell Death Dis. 2021, 12, 703. [Google Scholar] [CrossRef] [PubMed]
- Wang, Z.; Zhao, Y.; Xu, N.; Zhang, S.; Wang, S.; Mao, Y.; Zhu, Y.; Li, B.; Jiang, Y.; Tan, Y.; et al. NEAT1 regulates neuroglial cell mediating Aβ clearance via the epigenetic regulation of endocytosis-related genes expression. Cell. Mol. Life Sci. CMLS 2019, 76, 3005–3018. [Google Scholar] [CrossRef] [PubMed]
- Hundertmark, T.; Gärtner, S.M.K.; Rathke, C.; Renkawitz-Pohl, R. Nejire/dCBP-mediated histone H3 acetylation during spermatogenesis is essential for male fertility in Drosophila melanogaster. PLoS ONE 2018, 13, e0203622. [Google Scholar] [CrossRef] [PubMed]
- Song, X.; Yang, F.; Liu, X.; Xia, P.; Yin, W.; Wang, Z.; Wang, Y.; Yuan, X.; Dou, Z.; Jiang, K.; et al. Dynamic crotonylation of EB1 by TIP60 ensures accurate spindle positioning in mitosis. Nat. Chem. Biol. 2021, 17, 1314–1323. [Google Scholar] [CrossRef]
- Wei, W.; Mao, A.; Tang, B.; Zeng, Q.; Gao, S.; Liu, X.; Lu, L.; Li, W.; Du, J.; Li, J.; et al. Large-Scale Identification of Protein Crotonylation Reveals Its Role in Multiple Cellular Functions. J. Proteome Res. 2017, 16, 1743–1752. [Google Scholar] [CrossRef]
- Quan, L.H.; Zhang, C.; Dong, M.; Jiang, J.; Xu, H.; Yan, C.; Liu, X.; Zhou, H.; Zhang, H.; Chen, L.; et al. Myristoleic acid produced by enterococci reduces obesity through brown adipose tissue activation. Gut 2019, 69, 1239–1247. [Google Scholar] [CrossRef]
- Lodhi, I.J.; Dean, J.M.; He, A.; Park, H.; Tan, M.; Feng, C.; Song, H.; Hsu, F.F.; Semenkovich, C.F. PexRAP Inhibits PRDM16-Mediated Thermogenic Gene Expression. Cell Rep. 2017, 20, 2766–2774. [Google Scholar] [CrossRef][Green Version]
- Wrann, C.D.; White, J.P.; Salogiannnis, J.; Laznik-Bogoslavski, D.; Wu, J.; Ma, D.; Lin, J.D.; Greenberg, M.E.; Spiegelman, B.M. Exercise induces hippocampal BDNF through a PGC-1alpha/FNDC5 pathway. Cell Metab. 2013, 18, 649–659. [Google Scholar] [CrossRef]
- Kornberg, A.; Pricer, W.E. Enzymic esterification of α- glycerophosphate by long chain fatty acids. J. Biol. Chem. 1953, 204, 345–357. [Google Scholar] [CrossRef]
- Ryall, R.L.; Goldrick, R.B. Glycerokinase in human adipose tissue. Lipids 1977, 12, 272–277. [Google Scholar] [CrossRef] [PubMed]
- Swierczynski, J.; Zabrocka, L.; Goyke, E.; Raczynska, S.; Adamonis, W.; Sledzinski, Z. Enhanced glycerol 3-phosphate dehydrogenase activity in adipose tissue of obese humans. Molecular and Cellular Biochemistry 2003, 254, 55–59. [Google Scholar] [CrossRef] [PubMed]
- Park, J.J.; Berggren, J.R.; Hulver, M.W.; Houmard, J.A.; Hoffman, E.P. GRB14, GPD1, and GDF8 as potential network collaborators in weight loss-induced improvements in insulin action in human skeletal muscle. Physiol. Genom. 2006, 27, 114. [Google Scholar] [CrossRef]
- López, I.P.; Marti, A.; Milagro, F.I.; Zulet, M.D.L.A.; Moreno-Aliaga, M.J.; Martinez, J.A.; De Miguel, C. DNA microarray analysis of genes differentially expressed in diet-induced (cafeteria) obese rats. Obes. Res. 2012, 11, 188–194. [Google Scholar] [CrossRef]
- Liu, R.; Feng, Y.; Deng, Y.; Zou, Z.; Ye, J.; Cai, Z.; Zhu, X.; Liang, Y.; Lu, J.; Zhang, H.; et al. A HIF1α-GPD1 feedforward loop inhibits the progression of renal clear cell carcinoma via mitochondrial function and lipid metabolism. J. Exp. Clin. Cancer Res. CR 2021, 40, 188. [Google Scholar] [CrossRef] [PubMed]
- Sato, T.; Sayama, N.; Inoue, M.; Morita, A.; Miura, S. The enhancement of fat oxidation during the active phase and suppression of body weight gain in glycerol-3-phosphate dehydrogenase 1 deficient mice. Biosci. Biotechnol. Biochem. 2020, 84, 2367–2373. [Google Scholar] [CrossRef] [PubMed]
- Lamounier-Zepter, V.; Look, C.; Alvarez, J.; Christ, T.; Ravens, U.; Schunck, W.; Ehrhart-Bornstein, M.; Bornstein, S.; Morano, I. Adipocyte fatty acid-binding protein suppresses cardiomyocyte contraction: A new link between obesity and heart disease. Circ. Res. 2009, 105, 326–334. [Google Scholar] [CrossRef]
- Prentice, K.; Saksi, J.; Hotamisligil, G. Adipokine FABP4 integrates energy stores and counterregulatory metabolic responses. J. Lipid Res. 2019, 60, 734–740. [Google Scholar] [CrossRef]
- Chung, J.; Hong, J.; Kim, H.; Song, Y.; Yong, S.; Lee, J.; Kim, Y. White adipocyte-targeted dual gene silencing of FABP4/5 for anti-obesity, anti-inflammation and reversal of insulin resistance: Efficacy and comparison of administration routes. Biomaterials 2021, 279, 121209. [Google Scholar] [CrossRef]
- Rodríguez-Calvo, R.; Girona, J.; Rodríguez, M.; Samino, S.; Barroso, E.; de Gonzalo-Calvo, D.; Guaita-Esteruelas, S.; Heras, M.; van der Meer, R.; Lamb, H.; et al. Fatty acid binding protein 4 (FABP4) as a potential biomarker reflecting myocardial lipid storage in type 2 diabetes. Metab. Clin. Exp. 2019, 96, 12–21. [Google Scholar] [CrossRef]
- Lee, Y.; Kim, J.; Oh, K.; Chung, S. Fatty acid-binding protein 4 regulates fatty infiltration after rotator cuff tear by hypoxia-inducible factor 1 in mice. J. Cachexia Sarcopenia Muscle 2017, 8, 839–850. [Google Scholar] [CrossRef] [PubMed]
- Yan, W.; Zhou, H.; Hu, J.; Luo, Y.; Hickford, J. Variation in the FABP4 gene affects carcass and growth traits in sheep. Meat Sci. 2018, 145, 334–339. [Google Scholar] [CrossRef] [PubMed]
- Liu, H.; Pu, Y.; Amina, Q.; Wang, Q.; Zhang, M.; Song, J.; Guo, J.; Mardan, M. Prognostic and therapeutic potential of Adenylate kinase 2 in lung adenocarcinoma. Sci. Rep. 2019, 9, 17757. [Google Scholar] [CrossRef] [PubMed]
- Chou, J.; Alazami, A.; Jaber, F.; Hoyos-Bachiloglu, R.; Jones, J.; Weeks, S.; Alosaimi, M.; Bainter, W.; Cangemi, B.; Badran, Y.; et al. Hypomorphic variants in AK2 reveal the contribution of mitochondrial function to B-cell activation. J. Allergy Clin. Immunol. 2020, 146, 192–202. [Google Scholar] [CrossRef] [PubMed]
- Burkart, A.; Shi, X.; Chouinard, M.; Corvera, S. Adenylate kinase 2 links mitochondrial energy metabolism to the induction of the unfolded protein response. J. Biol. Chem. 2011, 286, 4081–4089. [Google Scholar] [CrossRef] [PubMed]
- Maslah, N.; Latiri, M.; Asnafi, V.; Féroul, M.; Bedjaoui, N.; Steimlé, T.; Six, E.; Verhoyen, E.; Macintyre, E.; Lagresle-Peyrou, C.; et al. Adenylate kinase 2 expression and addiction in T-ALL. Blood Adv. 2021, 5, 700–710. [Google Scholar] [CrossRef] [PubMed]
- Shi, Y.; Vaden, D.; Ju, S.; Ding, D.; Geiger, J.; Greenberg, M. Genetic perturbation of glycolysis results in inhibition of de novo inositol biosynthesis. J. Biol. Chem. 2005, 280, 41805–41810. [Google Scholar] [CrossRef]
- Ralser, M.; Nebel, A.; Kleindorp, R.; Krobitsch, S.; Lehrach, H.; Schreiber, S.; Reinhardt, R.; Timmermann, B. Sequencing and genotypic analysis of the triosephosphate isomerase (TPI1) locus in a large sample of long-lived Germans. BMC Genet. 2008, 9, 38. [Google Scholar] [CrossRef]
- Jiang, H.; Ma, N.; Shang, Y.; Zhou, W.; Chen, T.; Guan, D.; Li, J.; Wang, J.; Zhang, E.; Feng, Y.; et al. Triosephosphate isomerase 1 suppresses growth, migration and invasion of hepatocellular carcinoma cells. Biochem. Biophys. Res. Commun. 2017, 482, 1048–1053. [Google Scholar] [CrossRef]
- Li, L.; Xu, H.; Qu, L.; Xu, K.; Liu, X. Daidzin inhibits hepatocellular carcinoma survival by interfering with the glycolytic/gluconeogenic pathway through downregulation of TPI1. BioFactors 2022, 48, 883–896. [Google Scholar] [CrossRef]
- Triepels, R.; van den Heuvel, L.; Loeffen, J.; Smeets, R.; Trijbels, F.; Smeitink, J. The nuclear-encoded human NADH:ubiquinone oxidoreductase NDUFA8 subunit: cDNA cloning, chromosomal localization, tissue distribution, and mutation detection in complex-I-deficient patients. Hum. Genet. 1998, 103, 557–563. [Google Scholar] [CrossRef] [PubMed]
- Yatsuka, Y.; Kishita, Y.; Formosa, L.; Shimura, M.; Nozaki, F.; Fujii, T.; Nitta, K.; Ohtake, A.; Murayama, K.; Ryan, M.; et al. A homozygous variant in NDUFA8 is associated with developmental delay, microcephaly, and epilepsy due to mitochondrial complex I deficiency. Clin. Genet. 2020, 98, 155–165. [Google Scholar] [CrossRef] [PubMed]
- Tort, F.; Barredo, E.; Parthasarathy, R.; Ugarteburu, O.; Ferrer-Cortès, X.; García-Villoria, J.; Gort, L.; González-Quintana, A.; Martín, M.; Fernández-Vizarra, E.; et al. Biallelic mutations in NDUFA8 cause complex I deficiency in two siblings with favorable clinical evolution. Mol. Genet. Metab. 2020, 131, 349–357. [Google Scholar] [CrossRef] [PubMed]
- Fang, Y.; Xu, X.; Ding, J.; Yang, L.; Doan, M.; Karmaus, P.; Snyder, N.; Zhao, Y.; Li, J.; Li, X. Histone crotonylation promotes mesoendodermal commitment of human embryonic stem cells. Cell Stem Cell 2021, 28, 748–763.e747. [Google Scholar] [CrossRef]
- Montellier, E.; Rousseaux, S.; Zhao, Y.; Khochbin, S. Histone crotonylation specifically marks the haploid male germ cell gene expression program: Post-meiotic male-specific gene expression. BioEssays News Rev. Mol. Cell. Dev. Biol. 2012, 34, 187–193. [Google Scholar] [CrossRef]
- Hou, J.; Zhou, L.; Li, J.; Wang, D.; Cao, J. Emerging roles of non-histone protein crotonylation in biomedicine. Cell Biosci. 2021, 11, 101. [Google Scholar] [CrossRef]
- Wei, W.; Liu, X.; Chen, J.; Gao, S.; Lu, L.; Zhang, H.; Ding, G.; Wang, Z.; Chen, Z.; Shi, T.; et al. Class I histone deacetylases are major histone decrotonylases: Evidence for critical and broad function of histone crotonylation in transcription. Cell Res. 2017, 27, 898–915. [Google Scholar] [CrossRef]






Publisher’s Note: MDPI stays neutral with regard to jurisdictional claims in published maps and institutional affiliations. |
© 2022 by the authors. Licensee MDPI, Basel, Switzerland. This article is an open access article distributed under the terms and conditions of the Creative Commons Attribution (CC BY) license (https://creativecommons.org/licenses/by/4.0/).
Share and Cite
Liu, Y.; Li, Y.; Liang, J.; Sun, Z.; Sun, C. Non-Histone Lysine Crotonylation Is Involved in the Regulation of White Fat Browning. Int. J. Mol. Sci. 2022, 23, 12733. https://doi.org/10.3390/ijms232112733
Liu Y, Li Y, Liang J, Sun Z, Sun C. Non-Histone Lysine Crotonylation Is Involved in the Regulation of White Fat Browning. International Journal of Molecular Sciences. 2022; 23(21):12733. https://doi.org/10.3390/ijms232112733
Chicago/Turabian StyleLiu, Yuexia, Yizhou Li, Juntong Liang, Zhuwen Sun, and Chao Sun. 2022. "Non-Histone Lysine Crotonylation Is Involved in the Regulation of White Fat Browning" International Journal of Molecular Sciences 23, no. 21: 12733. https://doi.org/10.3390/ijms232112733
APA StyleLiu, Y., Li, Y., Liang, J., Sun, Z., & Sun, C. (2022). Non-Histone Lysine Crotonylation Is Involved in the Regulation of White Fat Browning. International Journal of Molecular Sciences, 23(21), 12733. https://doi.org/10.3390/ijms232112733
