Ectopic Expression of HbRPW8-a from Hevea brasiliensis Improves Arabidopsis thaliana Resistance to Powdery Mildew Fungi (Erysiphe cichoracearum UCSC1)
Abstract
1. Introduction
2. Results
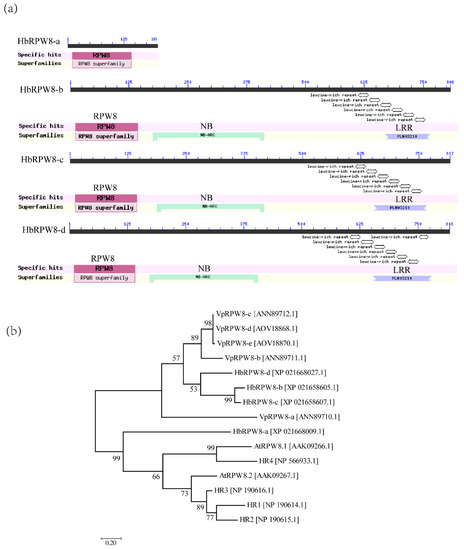
2.1. Isolation and Identification of HbRPW8s
2.2. Expression of HbRPW8s upon E. Quercicola Infection
2.3. Transient Expression of HbRPW8-a Induces Plant Immune Responses in N. benthamiana Leaves
2.4. Over-expressing HbRPW8-a in Arabidopsis Col Enhances Resistance to Powdery Mildew
2.5. Over-expressing HbRPW8-a in Arabidopsis Col Enhanced Plant Resistance to Bacteria
2.6. Over-Expression of HbRPW8-a Cannot Improve Plant Resistance to Phytophthora Capsici and Botrytis Cinerea
2.7. SA Is Required for HbRPW8-a-Mediated Powdery Mildew Resistance
3. Discussion
4. Materials and Methods
4.1. Biological Materials and Growth Conditions
4.2. Quantitative Real-Time PCR
4.3. Sequence and Phylogenetic Analysis
4.4. Subcellular Localization and Transient Expression
4.5. Plant Transformation and Disease Assays
4.6. ROS Measurement and Callose Staining
5. Conclusions
Supplementary Materials
Author Contributions
Funding
Acknowledgments
Conflicts of Interest
References
- Yuan, M.H.; Ngou, B.P.M.; Ding, P.T.; Xiu-Fan, X. PTI-ETI crosstalk: An integrative view of plant immunity. Curr. Opin. Plant Biol. 2021, 62, 11. [Google Scholar] [CrossRef] [PubMed]
- Chang, M.; Chen, H.; Liu, F.Q.; Fu, Z.Q. PTI and ETI: Convergent pathways with diverse elicitors. Trends Plant Sci. 2022, 27, 113–115. [Google Scholar] [CrossRef] [PubMed]
- Naveed, Z.A.; Wei, X.Y.; Chen, J.J.; Mubeen, H.; Ali, G.S. The PTI to ETI Continuum in Phytophthora-Plant Interactions. Front. Plant Sci. 2020, 11, 23. [Google Scholar] [CrossRef]
- Katagiri, F.; Tsuda, K. Understanding the Plant Immune System. Mol. Plant Microbe Interact. 2010, 23, 1531–1536. [Google Scholar] [CrossRef]
- Vakhrusheva, O.A.; Nedospasov, S.A. System of innate immunity in plants. Mol. Biol. 2011, 45, 16–23. [Google Scholar] [CrossRef]
- Cao, Y.Y.; Yang, M.T.; Ma, W.X.; Sun, Y.J.; Chen, G.Y. Overexpression of SSBXoc, a Single-Stranded DNA-Binding Protein from Xanthomonas oryzae pv. oryzicola, Enhances Plant Growth and Disease and Salt Stress Tolerance in Transgenic Nicotiana benthamiana. Front. Plant Sci. 2018, 9, 12. [Google Scholar] [CrossRef]
- Han, X.X.; Zhang, Y.H.; Zhang, Z.Y.; Xiao, H.; Wu, L.P.; Wu, L. Antiviral agent fTDP stimulates the SA signaling pathway and enhances tobacco defense against tobacco mosaic virus. Pest. Biochem. Physiol. 2022, 180, 13. [Google Scholar] [CrossRef]
- McNeece, B.T.; Sharma, K.; Lawrence, G.W.; Lawrence, K.S.; Klink, V.P. The mitogen activated protein kinase (MAPK) gene family functions as a cohort during the Glycine max defense response to Heterodera glycines. Plant Physiol. Biochem. 2019, 137, 25–41. [Google Scholar] [CrossRef] [PubMed]
- Mine, A. Structure and dynamics of the plant immune signaling network in plant-bacteria interactions. J. Gen. Plant Pathol. 2020, 86, 528–530. [Google Scholar] [CrossRef]
- Feng, B.M.; Shan, L.B. ROS Open Roads to Roundworm Infection. Sci. Signal. 2014, 7, 2. [Google Scholar] [CrossRef] [PubMed][Green Version]
- Torres, M.A.; Jones, J.D.G.; Dangl, J.L. Reactive oxygen species signaling in response to pathogens. Plant Physiol. 2006, 141, 373–378. [Google Scholar] [CrossRef]
- Sang, Y.; Macho, A.P. Analysis of PAMP-Triggered ROS Burst in Plant Immunity. In Methods in Molecular Biology; Humana Press: Clifton, NJ, USA, 2017; Volume 1578, pp. 143–153. [Google Scholar] [CrossRef]
- Yu, X.; Feng, B.; He, P.; Shan, L. From Chaos to Harmony: Responses and Signaling upon Microbial Pattern Recognition. Annu. Rev. Phytopathol. 2017, 55, 109–137. [Google Scholar] [CrossRef] [PubMed]
- Mur, L.A.J.; Kenton, P.; Lloyd, A.J.; Ougham, H.; Prats, E. The hypersensitive response; the centenary is upon us but how much do we know? J. Exp. Bot. 2008, 59, 501–520. [Google Scholar] [CrossRef] [PubMed]
- Balint-Kurti, P. The plant hypersensitive response: Concepts, control and consequences. Mol. Plant Pathol. 2019, 20, 1163–1178. [Google Scholar] [CrossRef] [PubMed]
- Yuan, M.; Xin, X.-F. Bacterial Infection and Hypersensitive Response Assays in Arabidopsis-Pseudomonas syringae Pathosystem. Bio Protoc. 2021, 11, e4268. [Google Scholar] [CrossRef] [PubMed]
- Wu, Q.; Jackson, D. Detection of MAPK3/6 Phosphorylation during Hypersensitive Response (HR)-Associated Programmed Cell Death in Plants. In Methods in Molecular Biology; Humana Press: Clifton, NJ, USA, 2018; Volume 1743, pp. 153–161. [Google Scholar] [CrossRef]
- Kourelis, J.; Contreras, M.P.; Harant, A.; Pai, H.; Ludke, D.; Adachi, H.; Derevnina, L.; Wu, C.-H.; Kamoun, S. The helper NLR immune protein NRC3 mediates the hypersensitive cell death caused by the cell-surface receptor Cf-4. PLoS Genet. 2022, 18, e1010414. [Google Scholar] [CrossRef]
- Ross, B.T.; Zidack, N.K.; Flenniken, M.L. Extreme Resistance to Viruses in Potato and Soybean. Front. Plant Sci. 2021, 12, 658981. [Google Scholar] [CrossRef]
- Mei, Y.; Ma, Z.; Wang, Y.; Zhou, X. Geminivirus C4 antagonizes the HIR1-mediated hypersensitive response by inhibiting the HIR1 self-interaction and promoting degradation of the protein. New Phytol. 2020, 225, 1311–1326. [Google Scholar] [CrossRef]
- Ku, Y.S.; Sintaha, M.; Cheung, M.Y.; Lam, H.M. Plant Hormone Signaling Crosstalks between Biotic and Abiotic Stress Responses. Int. J. Mol. Sci. 2018, 19, 3206. [Google Scholar] [CrossRef] [PubMed]
- Zeng, H.Q.; Bai, Y.J.; Wei, Y.X.; Reiter, R.J.; Shi, H.T. Phytomelatonin as a central molecule in plant disease resistance. J. Exp. Bot. 2022, 73, 5874–5885. [Google Scholar] [CrossRef] [PubMed]
- Wan, S.W.; Xin, X.F. Regulation and integration of plant jasmonate signaling: A comparative view of monocot and dicot. J. Genet. Genom. 2022, 49, 704–714. [Google Scholar] [CrossRef]
- Collum, T.D.; Culver, J.N. The impact of phytohormones on virus infection and disease. Curr. Opin. Virol. 2016, 17, 25–31. [Google Scholar] [CrossRef] [PubMed]
- Joosten, M.H.A.J.; Takken, F.L.W. Plant resistance genes: Their structure, function and evolution. Eur. J. Plant Pathol. 2000, 106, 699–713. [Google Scholar]
- Sett, S.; Prasad, A.; Prasad, M. Resistance genes on the verge of plant-virus interaction. Trends Plant Sci. 2022, 27. [Google Scholar] [CrossRef] [PubMed]
- Ji, Z.Y.; Guo, W.; Chen, X.F.; Wang, C.L.; Zhao, K.J. Plant Executor Genes. Int. J. Mol. Sci. 2022, 23, 1524. [Google Scholar] [CrossRef] [PubMed]
- Kaur, B.; Bhatia, D.; Mavi, G.S. Eighty years of gene-for-gene relationship and its applications in identification and utilization of R genes. J. Genet. 2021, 100, 17. [Google Scholar] [CrossRef]
- Xiao, S.; Ellwood, S.; Findlay, K.; Oliver, R.P.; Turner, J.G. Characterization of three loci controlling resistance of Arabidopsis thaliana accession Ms-0 to two powdery mildew diseases. Plant J. Cell Mol. Biol. 1997, 12, 757–768. [Google Scholar] [CrossRef] [PubMed]
- Xiao, S.; Ellwood, S.; Calis, O.; Patrick, E.; Li, T.; Coleman, M.; Turner, J.G. Broad-spectrum mildew resistance in Arabidopsis thaliana mediated by RPW8. Science 2001, 291, 118–120. [Google Scholar] [CrossRef]
- Urbach, J.M.; Ausubel, F.M. The NBS-LRR architectures of plant R-proteins and metazoan NLRs evolved in independent events. Proc. Natl. Acad. Sci. USA 2017, 114, 1063–1068. [Google Scholar] [CrossRef]
- Hetmann, A.; Kowalczyk, S. Effector proteins of phytopathogens recognized by intracellular immune receptors NB-LRR/NLR that activate second line of defence of the plant immune system. Postepy Biochem. 2019, 65, 72–86. [Google Scholar] [CrossRef]
- Meteignier, L.V.; El Oirdi, M.; Cohen, M.; Barff, T.; Matteau, D.; Lucier, J.F.; Rodrigue, S.; Jacques, P.E.; Yoshioka, K.; Moffett, P. Translatome analysis of an NB-LRR immune response identifies important contributors to plant immunity in Arabidopsis. J. Exp. Bot. 2018, 69, 3785. [Google Scholar] [CrossRef]
- Chen, X.J.; Zhu, M.; Jiang, L.; Zhao, W.Y.; Li, J.; Wu, J.Y.; Li, C.; Bai, B.H.; Lu, G.; Chen, H.Y.; et al. A multilayered regulatory mechanism for the autoinhibition and activation of a plant CC-NB-LRR resistance protein with an extra N-terminal domain. New Phytol. 2016, 212, 161–175. [Google Scholar] [CrossRef]
- Kong, W.W.; Li, B.; Wang, Q.Q.; Wang, B.; Duan, X.K.; Ding, L.; Lu, Y.K.; Liu, L.W.; La, H.G. Analysis of the DNA methylation patterns and transcriptional regulation of the NB-LRR-encoding gene family in Arabidopsis thaliana. Plant Mol. Biol. 2018, 96, 563–575. [Google Scholar] [CrossRef]
- Xiao, S.; Calis, O.; Patrick, E.; Zhang, G.; Charoenwattana, P.; Muskett, P.; Parker, J.E.; Turner, J.G. The atypical resistance gene, RPW8, recruits components of basal defence for powdery mildew resistance in Arabidopsis. Plant J. Cell Mol. Biol. 2005, 42, 95–110. [Google Scholar] [CrossRef]
- Wang, W.M.; Wen, Y.Q.; Berkey, R.; Xiao, S.Y. Specific Targeting of the Arabidopsis Resistance Protein RPW8.2 to the Interfacial Membrane Encasing the Fungal Haustorium Renders Broad-Spectrum Resistance to Powdery Mildew. Plant Cell 2009, 21, 2898–2913. [Google Scholar] [CrossRef]
- Ma, X.F.; Li, Y.; Sun, J.L.; Wang, T.T.; Fan, J.; Lei, Y.; Huang, Y.Y.; Xu, Y.J.; Zhao, J.Q.; Xiao, S.Y.; et al. Ectopic Expression of RESISTANCE TO POWDERY MILDEW8.1 Confers Resistance to Fungal and Oomycete Pathogens in Arabidopsis. Plant Cell Physiol. 2014, 55, 1484–1496. [Google Scholar] [CrossRef]
- Li, Y.; Zhang, Y.; Wang, Q.X.; Wang, T.T.; Cao, X.L.; Zhao, Z.X.; Zhao, S.L.; Xu, Y.J.; Xiao, Z.Y.; Li, J.L.; et al. Resistance to powdery mildew8.1 boosts pattern-triggered immunity against multiple pathogens in Arabidopsis and rice. Plant Biotechnol. J. 2018, 16, 428–441. [Google Scholar] [CrossRef]
- Li, Q.; Li, J.; Sun, J.L.; Ma, X.F.; Wang, T.T.; Berkey, R.; Yang, H.; Niu, Y.Z.; Fan, J.; Li, Y.; et al. Multiple Evolutionary Events Involved in Maintaining Homologs of Resistance to Powdery Mildew 8 in Brassica napus. Front. Plant Sci. 2016, 7, 14. [Google Scholar] [CrossRef]
- Lai, G.; Fu, P.; Liu, Y.; Xiang, J.; Lu, J. Molecular Characterization and Overexpression of VpRPW8s from Vitis pseudoreticulata Enhances Resistance to Phytophthora capsici in Nicotiana benthamiana. Int. J. Mol. Sci. 2018, 19, 839. [Google Scholar] [CrossRef]
- Zou, X.; Guo, R.; Zhang, L.; Duan, K.; Gao, Q. Identification of FaNBS-encoding genes responsive to Colletotrichum fructicola infection in strawberry (Fragaria xananassa Duchase). Austral. Plant Pathol. 2018, 47, 499–510. [Google Scholar] [CrossRef]
- Andolfo, G.; Villano, C.; Errico, A.; Frusciante, L.; Carputo, D.; Aversano, R.; Ercolano, M.R. Inferring RPW8-NLRs’s evolution patterns in seed plants: Case study in Vitis vinifera. Planta 2020, 251, 32. [Google Scholar] [CrossRef]
- van Beilen, J.B.; Poirier, Y. Guayule and Russian dandelion as alternative sources of natural rubber. Crit. Rev. Biotechnol. 2007, 27, 217–231. [Google Scholar] [CrossRef]
- Chen, W.J.; Wang, X.; Yan, S.; Huang, X.; Yuan, H.M. The ICE-like transcription factor HbICE2 is involved in jasmonate-regulated cold tolerance in the rubber tree (Hevea brasiliensis). Plant Cell Rep. 2019, 38, 699–714. [Google Scholar] [CrossRef]
- Sterling, A.; Rodriguez, N.; Quiceno, E.; Trujillo, F.; Clavijo, A.; Suarez-Salazar, J.C. Dynamics of photosynthetic responses in 10 rubber tree (Hevea brasiliensis) clones in Colombian Amazon: Implications for breeding strategies. PLoS ONE 2019, 14, 20. [Google Scholar] [CrossRef]
- Ma, X.W.; An, F.; Wang, L.F.; Guo, D.; Xie, G.S.; Liu, Z.F. Genome-Wide Identification of Aluminum-Activated Malate Transporter (ALMT) Gene Family in Rubber Trees (Hevea brasiliensis) Highlights Their Involvement in Aluminum Detoxification. Forests 2020, 11, 142. [Google Scholar] [CrossRef]
- Qin, B.; Fan, S.L.; Yu, H.Y.; Lu, Y.X.; Wang, L.F. HbMYB44, a Rubber Tree MYB Transcription Factor With Versatile Functions in Modulating Multiple Phytohormone Signaling and Abiotic Stress Responses. Front. Plant Sci. 2022, 13, 13. [Google Scholar] [CrossRef]
- Liyanage, K.K.; Khan, S.; Mortimer, P.E.; Hyde, K.D.; Xu, J.; Brooks, S.; Ming, Z. Powdery mildew disease of rubber tree. For. Pathol. 2016, 46, 90–103. [Google Scholar] [CrossRef]
- Wu, H.; Pan, Y.W.; Di, R.; He, Q.G.; Rajaofera, M.J.N.; Liu, W.B.; Zheng, F.C.; Miao, W. Molecular identification of the powdery mildew fungus infecting rubber trees in China. For. Pathol. 2019, 49, 8. [Google Scholar] [CrossRef]
- Liyanage, K.K.; Khan, S.; Brooks, S.; Mortimer, P.E.; Karunarathna, S.C.; Xu, J.C.; Hyde, K.D. Morpho-Molecular Characterization of Two Ampelomyces spp. (Pleosporales) Strains Mycoparasites of Powdery Mildew of Hevea brasiliensis. Front. Microbiol. 2018, 9, 10. [Google Scholar] [CrossRef]
- Wang, M.; Xiao, H.X.; Li, X.N.; Wan, S.L.; Yang, Y.; Yu, H.Y.; Zhang, Y.; Qin, B. Functional characterization of powdery mildew resistance-related genes HbSGT1a and HbSGT1b in Hevea brasiliensis Muell. Arg. Eur. J. Plant Pathol. 2022, 7, 9. [Google Scholar] [CrossRef]
- Qin, B.; Wang, M.; He, H.X.; Xiao, H.X.; Zhang, Y.; Wang, L.F. Identification and Characterization of a Potential Candidate Mlo Gene Conferring Susceptibility to Powdery Mildew in Rubber Tree. Phytopathology 2019, 109, 1236–1245. [Google Scholar] [CrossRef]
- Liu, X.Y.; Zhang, C.Q.; Zhang, L.L.; Huang, J.G.; Dang, C.; Xie, C.J.; Wang, Z.Y. TaRPP13-3, a CC-NBS-LRR-like gene located on chr 7D, promotes disease resistance to wheat powdery mildew in Brock. J. Phytopathol. 2020, 168, 688–699. [Google Scholar] [CrossRef]
- Bourguet, D.; Delmotte, F.; Franck, P.; Guillemaud, T.; Reboud, X.; Vacher, C.; Walker, A.S.; Consortium, R.E.X. Combining Selective Pressures to Enhance the Durability of Disease Resistance Genes. Front. Plant Sci. 2016, 7, 8. [Google Scholar] [CrossRef]
- Tian, J.J.; Xu, G.Y.; Yuan, M. Towards Engineering Broad-Spectrum Disease-Resistant Crops. Trends Plant Sci. 2020, 25, 424–427. [Google Scholar] [CrossRef]
- Pandolfi, V.; Neto, J.; da Silva, M.D.; Amorim, L.L.B.; Wanderley-Nogueira, A.C.; Silva, R.L.D.; Kido, E.A.; Crovella, S.; Iseppon, A.M.B. Resistance (R) Genes: Applications and Prospects for Plant Biotechnology and Breeding. Curr. Protein Pept. Sci. 2017, 18, 323–334. [Google Scholar] [CrossRef] [PubMed]
- Jin, Y.; Tuang, Z.K.; Wang, Y.; Wu, Z.; Yang, W. Potential roles for pattern molecule of PAMP-triggered immunity in improving crop cold tolerance. Plant Cell Rep. 2022, 41, 337–345. [Google Scholar] [CrossRef]
- Lai, Z.; Wang, F.; Zheng, Z.; Fan, B.; Chen, Z. A critical role of autophagy in plant resistance to necrotrophic fungal pathogens. Plant J. 2011, 66, 953–968. [Google Scholar] [CrossRef]
- Zhang, K.W.; Halitschke, R.; Yin, C.X.; Liu, C.J.; Gan, S.S. Salicylic acid 3-hydroxylase regulates Arabidopsis leaf longevity by mediating salicylic acid catabolism. Proc. Natl. Acad. Sci. USA 2013, 110, 14807–14812. [Google Scholar] [CrossRef]
- Sanchez, G.; Gerhardt, N.; Siciliano, F.; Vojnov, A.; Malcuit, I.; Marano, M.R. Salicylic Acid Is Involved in the Nb-Mediated Defense Responses to Potato virus X in Solanum tuberosum. Mol. Plant Microbe Interact. 2010, 23, 394–405. [Google Scholar] [CrossRef] [PubMed]
- Wang, Y.L.; Qi, C.; Luo, Y.S.; Zhang, F.; Dai, Z.Y.; Li, M.; Qu, S.P. Identification and mapping of CpPM10.1, a major gene involved in powdery mildew (race 2 France of Podosphaera xanthii) resistance in zucchini (Cucurbita pepo L.). Theor. Appl. Genet. 2021, 134, 2531–2545. [Google Scholar] [CrossRef]
- Yu, X.J.; Zhong, S.F.; Yang, H.; Chen, C.; Chen, W.; Yang, H.; Guan, J.; Fu, P.; Tan, F.Q.; Ren, T.H.; et al. Identification and Characterization of NBS Resistance Genes in Akebia trifoliata. Front. Plant Sci. 2021, 12, 14. [Google Scholar] [CrossRef]
- Wang, J.; Yang, C.; Wu, X.Y.; Wang, Y.; Wang, B.G.; Wu, X.H.; Lu, Z.F.; Li, G.J. Genome-wide characterization of NBS-LRR family genes and expression analysis under powdery mildew stress in Lagenaria siceraria. Physiol. Mol. Plant Pathol. 2022, 118, 14. [Google Scholar] [CrossRef]
- Wang, W.; Devoto, A.; Turner, J.G.; Xiao, S. Expression of the membrane-associated resistance protein RPW8 enhances basal defense against biotrophic pathogens. Mol. Plant Microbe Interact. MPMI 2007, 20, 966–976. [Google Scholar] [CrossRef] [PubMed]
- Zhang, Q.L.; Wang, Y.H.; Wei, H.Y.; Fan, W.Q.; Xu, C.R.; Li, T.Z. CCR-NB-LRR proteins MdRNL2 and MdRNL6 interact physically to confer broad-spectrum fungal resistance in apple (Malus x domestica). Plant J. 2021, 108, 1522–1538. [Google Scholar] [CrossRef] [PubMed]
- Monteiro, F.; Nishimura, M.T. Structural, Functional, and Genomic Diversity of Plant NLR Proteins: An Evolved Resource for Rational Engineering of Plant Immunity. In Annual Review of Phytopathology; Leach, J.E., Lindow, S.E., Eds.; Annual Reviews: Palo Alto, CA, USA, 2018; Volume 56, pp. 243–267. [Google Scholar]
- Jacob, P.; Kim, N.H.; Wu, F.H.; El Kasmr, F.; Chi, Y.; Walton, W.G.; Furzer, O.J.; Lietzan, A.D.; Sunil, S.; Kempthorn, K.; et al. Plant “helper” immune receptors are Ca2+-permeable nonselective cation channels. Science 2021, 373, 420–425. [Google Scholar] [CrossRef]
- Wu, Z.S.; Tian, L.; Liu, X.R.; Zhang, Y.L.; Li, X. TIR signal promotes interactions between lipase-like proteins and ADR1-L1 receptor and ADR1-L1 oligomerization. Plant Physiol. 2021, 187, 681–686. [Google Scholar] [CrossRef]
- Saile, S.C.; Ackermann, F.M.; Sunil, S.; Keicher, J.; Bayless, A.; Bonardi, V.; Wan, L.; Doumane, M.; Stobbe, E.; Jaillais, Y.; et al. Arabidopsis ADR1 helper NLR immune receptors localize and function at the plasma membrane in a phospholipid dependent manner. New Phytol. 2021, 232, 2440–2456. [Google Scholar] [CrossRef]
- Xiao, S.; Brown, S.; Patrick, E.; Brearley, C.; Turner, J.G. Enhanced transcription of the Arabidopsis disease resistance genes RPW8.1 and RPW8.2 via a salicylic acid-dependent amplification circuit is required for hypersensitive cell death. Plant Cell 2003, 15, 33–45. [Google Scholar] [CrossRef]
- Podhaisky, H.P.; Abate, A.; Polte, T.; Oberle, S.; Schroder, H. Aspirin protects endothelial cells from oxidative stress—Possible synergism with vitamin E. FEBS Lett. 1997, 417, 349–351. [Google Scholar] [CrossRef]
- Oberle, S.; Polte, T.; Abate, A.; Podhaisky, H.P.; Schroder, H. Aspirin increases ferritin synthesis in endothelial cells: A novel antioxidant pathway. Circ. Res. 1998, 82, 1016–1020. [Google Scholar] [CrossRef] [PubMed]
- Castagne, V.; Barneoud, P.; Clarke, P.G. Protection of axotomized ganglion cells by salicylic acid. Brain Res. 1999, 840, 162–166. [Google Scholar] [CrossRef]
- Livak, K.J.; Schmittgen, T.D. Analysis of relative gene expression data using real-time quantitative PCR and the 2(-Delta Delta C(T)) Method. Methods 2001, 25, 402–408. [Google Scholar] [CrossRef]
- Liu, J.; Elmore, J.M.; Lin, Z.J.D.; Coaker, G. A Receptor-like Cytoplasmic Kinase Phosphorylates the Host Target RIN4, Leading to the Activation of a Plant Innate Immune Receptor. Cell Host Microbe 2011, 9, 137–146. [Google Scholar] [CrossRef] [PubMed]
- Xiang, J.; Li, X.; Wu, J.; Yin, L.; Zhang, Y.; Lu, J. Studying the Mechanism of Plasmopara viticola RxLR Effectors on Suppressing Plant Immunity. Front. Microbiol. 2016, 7, 709. [Google Scholar] [CrossRef]
- Clough, S.J.; Bent, A.F. Floral dip: A simplified method for Agrobacterium-mediated transformation of Arabidopsis thaliana. Plant J. Cell Mol. Biol. 1998, 16, 735–743. [Google Scholar] [CrossRef] [PubMed]
- He, Q.G.; Liu, Y.; Liang, P.; Liao, X.M.; Li, X.; Li, X.; Shi, D.; Liu, W.B.; Lin, C.H.; Zheng, F.C.; et al. A novel chorismate mutase from Erysiphe quercicola performs dual functions of synthesizing amino acids and inhibiting plant salicylic acid synthesis. Microbiol. Res. 2021, 242, 12. [Google Scholar] [CrossRef]
- Wang, X.; Guo, R.; Tu, M.; Wang, D.; Guo, C.; Wan, R.; Li, Z.; Wang, X. Ectopic Expression of the Wild Grape WRKY Transcription Factor VqWRKY52 in Arabidopsis thaliana Enhances Resistance to the Biotrophic Pathogen Powdery Mildew But Not to the Necrotrophic Pathogen Botrytis cinerea. Front. Plant Sci. 2017, 8, 97. [Google Scholar] [CrossRef]
- Adam, L.; Ellwood, S.; Wilson, I.; Saenz, G.; Xiao, S.; Oliver, R.P.; Turner, J.G.; Somerville, S. Comparison of Erysiphe cichoracearum and E. cruciferarum and a survey of 360 Arabidopsis thaliana accessions for resistance to these two powdery mildew pathogens. Mol. Plant Microbe Interact. MPMI 1999, 12, 1031–1043. [Google Scholar] [CrossRef] [PubMed][Green Version]
- Gomez-Gomez, L.; Felix, G.; Boller, T. A single locus determines sensitivity to bacterial flagellin in Arabidopsis thaliana. Plant J. Cell Mol. Biol. 1999, 18, 277–284. [Google Scholar] [CrossRef] [PubMed]









Publisher’s Note: MDPI stays neutral with regard to jurisdictional claims in published maps and institutional affiliations. |
© 2022 by the authors. Licensee MDPI, Basel, Switzerland. This article is an open access article distributed under the terms and conditions of the Creative Commons Attribution (CC BY) license (https://creativecommons.org/licenses/by/4.0/).
Share and Cite
Li, X.; He, Q.; Liu, Y.; Xu, X.; Xie, Q.; Li, Z.; Lin, C.; Liu, W.; Chen, D.; Li, X.; et al. Ectopic Expression of HbRPW8-a from Hevea brasiliensis Improves Arabidopsis thaliana Resistance to Powdery Mildew Fungi (Erysiphe cichoracearum UCSC1). Int. J. Mol. Sci. 2022, 23, 12588. https://doi.org/10.3390/ijms232012588
Li X, He Q, Liu Y, Xu X, Xie Q, Li Z, Lin C, Liu W, Chen D, Li X, et al. Ectopic Expression of HbRPW8-a from Hevea brasiliensis Improves Arabidopsis thaliana Resistance to Powdery Mildew Fungi (Erysiphe cichoracearum UCSC1). International Journal of Molecular Sciences. 2022; 23(20):12588. https://doi.org/10.3390/ijms232012588
Chicago/Turabian StyleLi, Xiaoli, Qiguang He, Yuhan Liu, Xinze Xu, Qingbiao Xie, Zhigang Li, Chunhua Lin, Wenbo Liu, Daipeng Chen, Xiao Li, and et al. 2022. "Ectopic Expression of HbRPW8-a from Hevea brasiliensis Improves Arabidopsis thaliana Resistance to Powdery Mildew Fungi (Erysiphe cichoracearum UCSC1)" International Journal of Molecular Sciences 23, no. 20: 12588. https://doi.org/10.3390/ijms232012588
APA StyleLi, X., He, Q., Liu, Y., Xu, X., Xie, Q., Li, Z., Lin, C., Liu, W., Chen, D., Li, X., & Miao, W. (2022). Ectopic Expression of HbRPW8-a from Hevea brasiliensis Improves Arabidopsis thaliana Resistance to Powdery Mildew Fungi (Erysiphe cichoracearum UCSC1). International Journal of Molecular Sciences, 23(20), 12588. https://doi.org/10.3390/ijms232012588

