CD44, γ-H2AX, and p-ATM Expressions in Short-Term Ex Vivo Culture of Tumour Slices Predict the Treatment Response in Patients with Oral Squamous Cell Carcinoma
Abstract
1. Introduction
2. Results
2.1. Patients
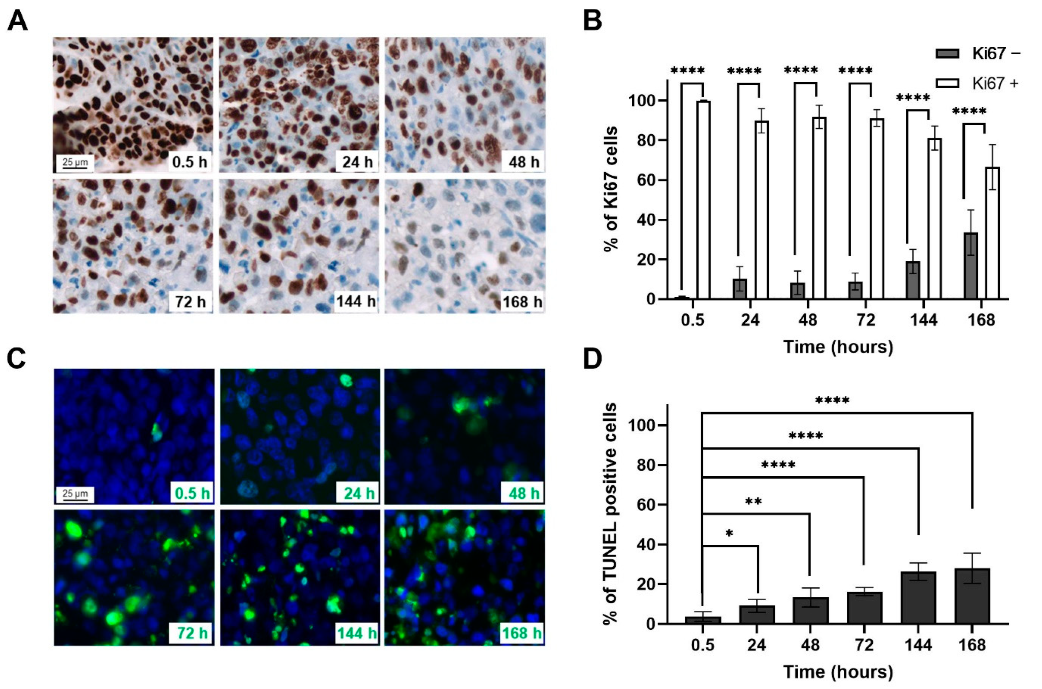
2.2. Viability of Biopsy Sections Maintained in Ex Vivo Culture
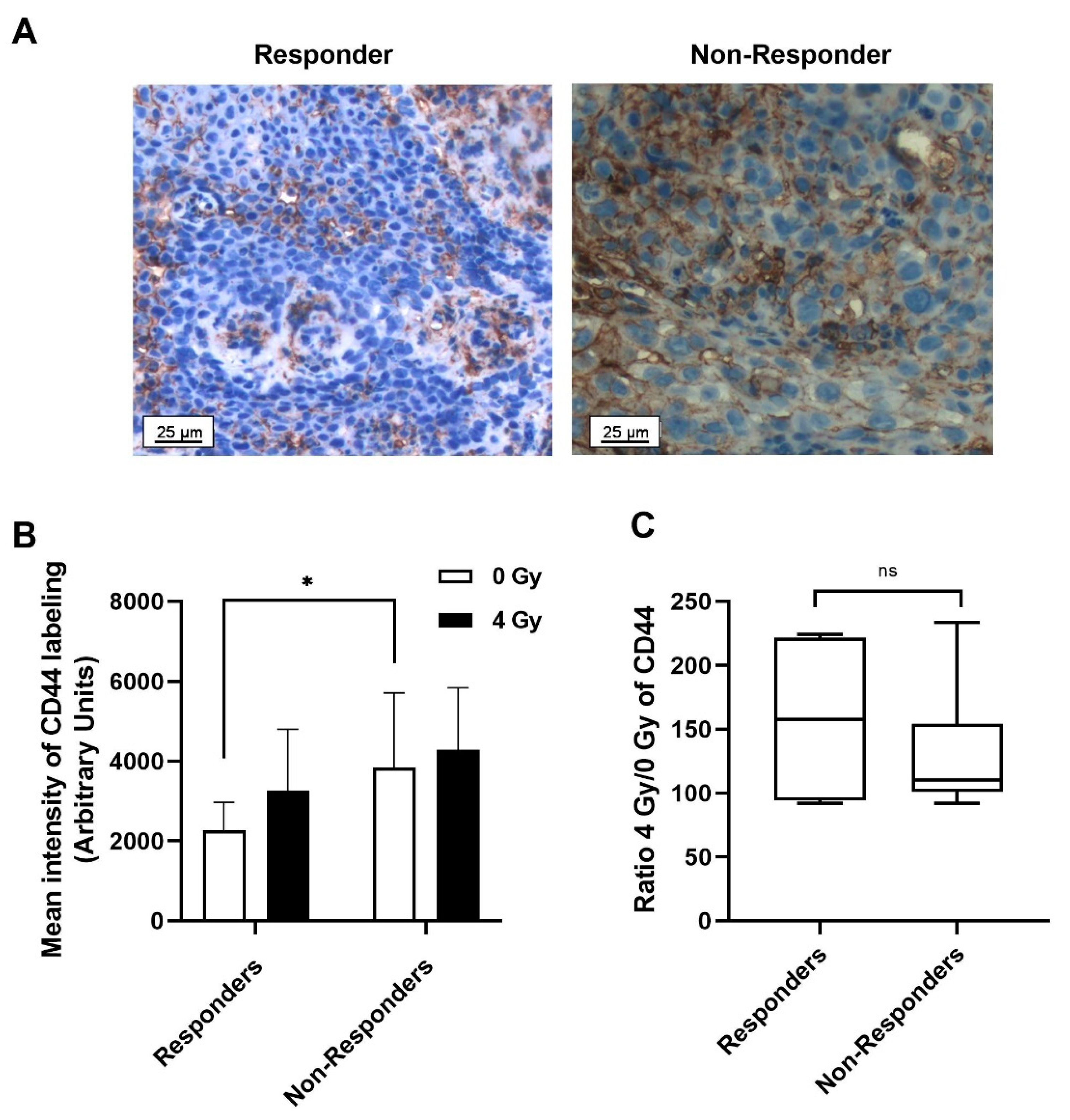
2.3. CD44 Expression
2.4. pATM and γ-H2AX Expression in Ex Vivo Irradiated and Non-Irradiated Tumour Slices
2.5. Combining Markers to Improve the Prediction of Treatment Response
3. Discussion
4. Materials and Methods
4.1. Patients
4.2. Tumour Samples
4.3. Ex Vivo Culture of Tumour Biopsy
4.4. Tumour Slice Irradiation
4.5. Immunohistochemical (IHC) Analyses
4.5.1. Cell Viability
4.5.2. Quantification of CD44 and pATM
4.6. Immunofluorescence (IF) Analysis
4.6.1. Quantification of Apoptotic Cells
4.6.2. Quantification of γ-H2AX Foci
4.7. Statistical Analysis
5. Conclusions
Supplementary Materials
Author Contributions
Funding
Institutional Review Board Statement
Informed Consent Statement
Data Availability Statement
Acknowledgments
Conflicts of Interest
References
- Bray, F.; Ferlay, J.; Soerjomataram, I.; Siegel, R.L.; Torre, L.A.; Jemal, A. Global cancer statistics 2018: GLOBOCAN estimates of incidence and mortality worldwide for 36 cancers in 185 countries. CA. Cancer J. Clin. 2018, 68, 394–424. [Google Scholar] [CrossRef] [PubMed]
- Cramer, J.D.; Burtness, B.; Le, Q.T.; Ferris, R.L. The changing therapeutic landscape of head and neck cancer. Nat. Rev. Clin. Oncol. 2019, 16, 669–683. [Google Scholar] [CrossRef] [PubMed]
- Borcoman, E.; Marret, G.; Le Tourneau, C. Paradigm change in first-line treatment of recurrent and/or metastatic head and neck squamous cell carcinoma. Cancers 2021, 13, 2573. [Google Scholar] [CrossRef] [PubMed]
- Tinhofer, I.; Stenzinger, A.; Eder, T.; Konschak, R.; Niehr, F.; Endris, V.; Distel, L.; Hautmann, M.G.; Mandic, R.; Stromberger, C.; et al. Targeted next-generation sequencing identifies molecular subgroups in squamous cell carcinoma of the head and neck with distinct outcome after concurrent chemoradiation. Ann. Oncol. Off. J. Eur. Soc. Med. Oncol. 2016, 27, 2262–2268. [Google Scholar] [CrossRef]
- Linge, A.; Lohaus, F.; Löck, S.; Nowak, A.; Gudziol, V.; Valentini, C.; von Neubeck, C.; Jütz, M.; Tinhofer, I.; Budach, V.; et al. HPV status, cancer stem cell marker expression, hypoxia gene signatures and tumour volume identify good prognosis subgroups in patients with HNSCC after primary radiochemotherapy: A multicentre retrospective study of the german cancer consortium radiation oncology group (DKTK-ROG). Radiother. Oncol. J. Eur. Soc. Ther. Radiol. Oncol. 2016, 121, 364–373. [Google Scholar] [CrossRef]
- Linge, A.; Schmidt, S.; Lohaus, F.; Krenn, C.; Bandurska-Luque, A.; Platzek, I.; von Neubeck, C.; Appold, S.; Nowak, A.; Gudziol, V.; et al. Independent validation of tumour volume, cancer stem cell markers and hypoxia-associated gene expressions for HNSCC after primary radiochemotherapy. Clin. Transl. Radiat. Oncol. 2019, 16, 40–47. [Google Scholar] [CrossRef]
- Tanadini-Lang, S.; Balermpas, P.; Guckenberger, M.; Pavic, M.; Riesterer, O.; Vuong, D.; Bogowicz, M. Radiomic biomarkers for head and neck squamous cell carcinoma. Strahlenther. Onkol. Organ Dtsch. Rontgengesellschaft Al 2020, 196, 868–878. [Google Scholar] [CrossRef]
- Budach, V.; Tinhofer, I. Novel prognostic clinical factors and biomarkers for outcome prediction in head and neck cancer: A systematic review. Lancet Oncol. 2019, 20, e313–e326. [Google Scholar] [CrossRef]
- Bigelow, E.O.; Seiwert, T.Y.; Fakhry, C. Deintensification of treatment for human papillomavirus-related oropharyngeal cancer: Current state and future directions. Oral Oncol. 2020, 105, 104652. [Google Scholar] [CrossRef]
- Prince, M.E.; Sivanandan, R.; Kaczorowski, A.; Wolf, G.T.; Kaplan, M.J.; Dalerba, P.; Weissman, I.L.; Clarke, M.F.; Ailles, L.E. Identification of a subpopulation of cells with cancer stem cell properties in head and neck squamous cell carcinoma. Proc. Natl. Acad. Sci. USA 2007, 104, 973–978. [Google Scholar] [CrossRef]
- Yu, S.S.; Cirillo, N. The molecular markers of cancer stem cells in head and neck tumors. J. Cell. Physiol. 2020, 235, 65–73. [Google Scholar] [CrossRef] [PubMed]
- de Jong, M.C.; Pramana, J.; van der Wal, J.E.; Lacko, M.; Peutz-Kootstra, C.J.; de Jong, J.M.; Takes, R.P.; Kaanders, J.H.; van der Laan, B.F.; Wachters, J.; et al. CD44 expression predicts local recurrence after radiotherapy in larynx cancer. Clin. Cancer Res. Off. J. Am. Assoc. Cancer Res. 2010, 16, 5329–5338. [Google Scholar] [CrossRef]
- Yaghobi, Z.; Movassaghpour, A.; Talebi, M.; Abdoli Shadbad, M.; Hajiasgharzadeh, K.; Pourvahdani, S.; Baradaran, B. The role of CD44 in cancer chemoresistance: A concise review. Eur. J. Pharmacol. 2021, 903, 174147. [Google Scholar] [CrossRef]
- Bertrand, G.; Maalouf, M.; Boivin, A.; Battiston-Montagne, P.; Beuve, M.; Levy, A.; Jalade, P.; Fournier, C.; Ardail, D.; Magné, N.; et al. targeting head and neck cancer stem cells to overcome resistance to photon and carbon ion radiation. Stem Cell Rev. Rep. 2014, 10, 114–126. [Google Scholar] [CrossRef] [PubMed]
- Shibata, A.; Jeggo, P. A historical reflection on our understanding of radiation-induced DNA double strand break repair in somatic mammalian cells; interfacing the past with the present. Int. J. Radiat. Biol. 2019, 95, 945–956. [Google Scholar] [CrossRef]
- Kinner, A.; Wu, W.; Staudt, C.; Iliakis, G. Gamma-H2AX in recognition and signaling of DNA double-strand breaks in the context of chromatin. Nucleic Acids Res. 2008, 36, 5678–5694. [Google Scholar] [CrossRef]
- Berthel, E.; Foray, N.; Ferlazzo, M.L. The nucleoshuttling of the ATM protein: A unified model to describe the individual response to high- and low-dose of radiation? Cancers 2019, 11, 905. [Google Scholar] [CrossRef]
- Downs, J.A.; Nussenzweig, M.C.; Nussenzweig, A. Chromatin dynamics and the preservation of genetic information. Nature 2007, 447, 951–958. [Google Scholar] [CrossRef] [PubMed]
- Ko, J.J.; Klimowicz, A.C.; Jagdis, A.; Phan, T.; Laskin, J.; Lau, H.Y.; Siever, J.E.; Petrillo, S.K.; Thomson, T.A.; Rose, M.S.; et al. ATM, THMS, and RRM1 protein expression in nasopharyngeal carcinomas treated with curative intent. Head Neck 2016, 38 (Suppl. 1), E384–E391. [Google Scholar] [CrossRef]
- Romano, F.J.; Guadagno, E.; Solari, D.; Borrelli, G.; Pignatiello, S.; Cappabianca, P.; Del Basso De Caro, M. ATM and P53 combined analysis predicts survival in glioblastoma multiforme patients: A clinicopathologic study. J. Cell. Biochem. 2018, 119, 4867–4877. [Google Scholar] [CrossRef]
- Berthel, E.; Ferlazzo, M.L.; Devic, C.; Bourguignon, M.; Foray, N. What does the history of research on the repair of DNA double-strand breaks tell Us?-A comprehensive review of human radiosensitivity. Int. J. Mol. Sci. 2019, 20, 5339. [Google Scholar] [CrossRef]
- Menegakis, A.; Eicheler, W.; Yaromina, A.; Thames, H.D.; Krause, M.; Baumann, M. Residual DNA double strand breaks in perfused but not in unperfused areas determine different radiosensitivity of tumours. Radiother. Oncol. J. Eur. Soc. Ther. Radiol. Oncol. 2011, 100, 137–144. [Google Scholar] [CrossRef] [PubMed]
- Koch, U.; Höhne, K.; von Neubeck, C.; Thames, H.D.; Yaromina, A.; Dahm-Daphi, J.; Baumann, M.; Krause, M. Residual ΓH2AX foci predict local tumour control after radiotherapy. Radiother. Oncol. J. Eur. Soc. Ther. Radiol. Oncol. 2013, 108, 434–439. [Google Scholar] [CrossRef] [PubMed]
- Menegakis, A.; De Colle, C.; Yaromina, A.; Hennenlotter, J.; Stenzl, A.; Scharpf, M.; Fend, F.; Noell, S.; Tatagiba, M.; Brucker, S.; et al. Residual ΓH2AX foci after ex vivo irradiation of patient samples with known tumour-type specific differences in radio-responsiveness. Radiother. Oncol. J. Eur. Soc. Ther. Radiol. Oncol. 2015, 116, 480–485. [Google Scholar] [CrossRef]
- Menegakis, A.; von Neubeck, C.; Yaromina, A.; Thames, H.; Hering, S.; Hennenlotter, J.; Scharpf, M.; Noell, S.; Krause, M.; Zips, D.; et al. ΓH2AX assay in ex vivo irradiated tumour specimens: A novel method to determine tumour radiation sensitivity in patient-derived material. Radiother. Oncol. J. Eur. Soc. Ther. Radiol. Oncol. 2015, 116, 473–479. [Google Scholar] [CrossRef] [PubMed]
- Gerlach, M.M.; Merz, F.; Wichmann, G.; Kubick, C.; Wittekind, C.; Lordick, F.; Dietz, A.; Bechmann, I. Slice cultures from head and neck squamous cell carcinoma: A novel test system for drug susceptibility and mechanisms of resistance. Br. J. Cancer 2014, 110, 479–488. [Google Scholar] [CrossRef] [PubMed]
- Donnadieu, J.; Lachaier, E.; Peria, M.; Saidak, Z.; Dakpe, S.; Ikoli, J.-F.; Chauffert, B.; Page, C.; Galmiche, A. Short-term culture of tumour slices reveals the heterogeneous sensitivity of human head and neck squamous cell carcinoma to targeted therapies. BMC Cancer 2016, 16, 273. [Google Scholar] [CrossRef] [PubMed]
- Roelants, C.; Pillet, C.; Franquet, Q.; Sarrazin, C.; Peilleron, N.; Giacosa, S.; Guyon, L.; Fontanell, A.; Fiard, G.; Long, J.-A.; et al. Ex-Vivo treatment of tumor tissue slices as a predictive preclinical method to evaluate targeted therapies for patients with renal carcinoma. Cancers 2020, 12, 232. [Google Scholar] [CrossRef]
- Peria, M.; Donnadieu, J.; Racz, C.; Ikoli, J.-F.; Galmiche, A.; Chauffert, B.; Page, C. Evaluation of individual sensitivity of head and neck squamous cell carcinoma to cetuximab by short-term culture of tumor slices. Head Neck 2016, 38 (Suppl. 1), E911–E915. [Google Scholar] [CrossRef] [PubMed]
- Emich, H.; Chapireau, D.; Hutchison, I.; Mackenzie, I. The potential of CD44 as a diagnostic and prognostic tool in oral cancer. J. Oral Pathol. Med. Off. Publ. Int. Assoc. Oral Pathol. Am. Acad. Oral Pathol. 2015, 44, 393–400. [Google Scholar] [CrossRef]
- Linge, A.; Löck, S.; Krenn, C.; Appold, S.; Lohaus, F.; Nowak, A.; Gudziol, V.; Baretton, G.B.; Buchholz, F.; Baumann, M.; et al. Independent validation of the prognostic value of cancer stem cell marker expression and hypoxia-induced gene expression for patients with locally advanced HNSCC after postoperative radiotherapy. Clin. Transl. Radiat. Oncol. 2016, 1, 19–26. [Google Scholar] [CrossRef][Green Version]
- Walcher, L.; Kistenmacher, A.-K.; Suo, H.; Kitte, R.; Dluczek, S.; Strauß, A.; Blaudszun, A.-R.; Yevsa, T.; Fricke, S.; Kossatz-Boehlert, U. Cancer stem cells-origins and biomarkers: Perspectives for targeted personalized therapies. Front. Immunol. 2020, 11, 1280. [Google Scholar] [CrossRef] [PubMed]
- Major, A.G.; Pitty, L.P.; Farah, C.S. Cancer stem cell markers in head and neck squamous cell carcinoma. Stem Cells Int. 2013, 2013, 319489. [Google Scholar] [CrossRef] [PubMed]
- Mostaan, L.V.; Khorsandi, M.T.; Sharifian, S.-M.R.; Shandiz, F.H.; Mirashrafi, F.; Sabzari, H.; Badiee, R.; Borghei, H.; Yazdani, N. Correlation between E-Cadherin and CD44 adhesion molecules expression and cervical lymph node metastasis in oral tongue SCC: Predictive significance or not. Pathol. Res. Pract. 2011, 207, 448–451. [Google Scholar] [CrossRef] [PubMed]
- Chen, J.; Zhou, J.; Lu, J.; Xiong, H.; Shi, X.; Gong, L. Significance of CD44 expression in head and neck cancer: A systemic review and meta-analysis. BMC Cancer 2014, 14, 15. [Google Scholar] [CrossRef]
- Bruine de Bruin, L.; Schuuring, E.; de Bock, G.H.; Slagter-Menkema, L.; Mastik, M.F.; Noordhuis, M.G.; Langendijk, J.A.; Kluin, P.M.; van der Laan, B.F.A.M. High PATM Is associated with poor local control in supraglottic cancer treated with radiotherapy. Laryngoscope 2020, 130, 1954–1960. [Google Scholar] [CrossRef]
- Roossink, F.; Wieringa, H.W.; Noordhuis, M.G.; ten Hoor, K.A.; Kok, M.; Slagter-Menkema, L.; Hollema, H.; de Bock, G.H.; Pras, E.; de Vries, E.G.E.; et al. The role of ATM and 53BP1 as predictive markers in cervical cancer. Int. J. Cancer 2012, 131, 2056–2066. [Google Scholar] [CrossRef]
- Rassamegevanon, T.; Löck, S.; Range, U.; Krause, M.; Baumann, M.; von Neubeck, C. Tumor heterogeneity determined with a ΓH2AX foci assay: A study in human head and neck squamous cell carcinoma (HHNSCC) models. Radiother. Oncol. J. Eur. Soc. Ther. Radiol. Oncol. 2017, 124, 379–385. [Google Scholar] [CrossRef]
- Willers, H.; Gheorghiu, L.; Liu, Q.; Efstathiou, J.A.; Wirth, L.J.; Krause, M.; von Neubeck, C. DNA damage response assessments in human tumor samples provide functional biomarkers of radiosensitivity. Semin. Radiat. Oncol. 2015, 25, 237–250. [Google Scholar] [CrossRef]
- Meneceur, S.; Löck, S.; Gudziol, V.; Hering, S.; Bütof, R.; Rehm, M.; Baumann, M.; Krause, M.; von Neubeck, C. Residual GammaH2AX foci in head and neck squamous cell carcinomas as predictors for tumour radiosensitivity: Evaluation in pre-clinical xenograft models and clinical specimens. Radiother. Oncol. J. Eur. Soc. Ther. Radiol. Oncol. 2019, 137, 24–31. [Google Scholar] [CrossRef]
- Rassamegevanon, T.; Löck, S.; Baumann, M.; Krause, M.; von Neubeck, C. Comparable radiation response of ex vivo and in vivo irradiated tumor samples determined by residual ΓH2AX. Radiother. Oncol. J. Eur. Soc. Ther. Radiol. Oncol. 2019, 139, 94–100. [Google Scholar] [CrossRef] [PubMed]
- Goksuluk, D.; Korkmaz, S.; Zararsiz, G.; Karaagaoglu, A. Ergun EasyROC: An interactive web-tool for ROC curve analysis using r language environment. R J. 2016, 8, 213. [Google Scholar] [CrossRef]





| Characteristics | Value n (%) |
|---|---|
| N | 28 |
| Age (y) | 61.8 ± 8.4 |
| Gender | |
| Female | 6 (21.4%) |
| Male | 22 (78.6%) |
| Alcohol | |
| Yes | 15 (53.6%) |
| No | 11 (39.3%) |
| Unknown | 2 (7.1%) |
| Smoking | |
| Yes | 23 (82.1%) |
| No | 4 (14.3%) |
| Unknown | 1 (3.6%) |
| Localisation | |
| Oral Cavity | 23 (82.2%) |
| Oropharynx | 3 (10.7%) |
| Oropharynx/Oral Cavity | 2 (7.1%) |
| T-Stage | |
| T1 | 0 (0%) |
| T2 | 7 (25.0%) |
| T3 | 9 (32.1%) |
| T4 | 12 (42.9%) |
| N-Stage | |
| N0 | 4 (14.3%) |
| N1 | 2 (7.1%) |
| N2 | 20 (71.5%) |
| N3 | 2 (7.1%) |
| HPV | |
| Positive | 6 (21.4%) |
| Negative | 22 (78.6%) |
| P53 | |
| Mutated | 8 (28.6%) |
| Wild-Type | 20 (71.4%) |
| Treatment | |
| Radiotherapy | 5 (17.9%) |
| Chemotherapy | 23 (82.1%) |
| Response to treatment at 12 months | |
| Responders-Total | 15 (53.6%) |
| Non Responders-Total Non Responders-Partial response Non Responders-Death | 13 (46.4%) 8 (28.6%) 5 (17.8%) |
| Markers | AUC * | 95% Confidence Intervals |
|---|---|---|
| CD44 | 0.789 | [0.569, 1.000] |
| pATM | 0.557 | [0.238, 0.876] |
| γ-H2AX | 0.758 | [0.535, 0.981] |
| CD44 ratio | 0.500 | [0.046, 0.954] |
| pATM ratio | 0.680 | [0.284, 1.000] |
| γ-H2AX ratio | 0.875 | [0.688, 1.000] |
| γ-H2AX, CD44 | 0.844 | [0.615, 1.000] |
| γ-H2AX, pATM | 0.783 | [0.542, 1.000] |
| CD44, pATM | 0.694 | [0.395, 0.992] |
| γ-H2AX ratio, CD44 ratio | 0.917 | [0.723, 1.000] |
| γ-H2AX ratio, pATM ratio | 1.000 | [1.000, 1.000] |
| CD44 ratio, pATM ratio | 0.667 | [0.013, 1.000] |
Publisher’s Note: MDPI stays neutral with regard to jurisdictional claims in published maps and institutional affiliations. |
© 2022 by the authors. Licensee MDPI, Basel, Switzerland. This article is an open access article distributed under the terms and conditions of the Creative Commons Attribution (CC BY) license (https://creativecommons.org/licenses/by/4.0/).
Share and Cite
Philouze, P.; Gauthier, A.; Lauret, A.; Malesys, C.; Muggiolu, G.; Sauvaigo, S.; Galmiche, A.; Ceruse, P.; Alphonse, G.; Wozny, A.-S.; et al. CD44, γ-H2AX, and p-ATM Expressions in Short-Term Ex Vivo Culture of Tumour Slices Predict the Treatment Response in Patients with Oral Squamous Cell Carcinoma. Int. J. Mol. Sci. 2022, 23, 877. https://doi.org/10.3390/ijms23020877
Philouze P, Gauthier A, Lauret A, Malesys C, Muggiolu G, Sauvaigo S, Galmiche A, Ceruse P, Alphonse G, Wozny A-S, et al. CD44, γ-H2AX, and p-ATM Expressions in Short-Term Ex Vivo Culture of Tumour Slices Predict the Treatment Response in Patients with Oral Squamous Cell Carcinoma. International Journal of Molecular Sciences. 2022; 23(2):877. https://doi.org/10.3390/ijms23020877
Chicago/Turabian StylePhilouze, Pierre, Arnaud Gauthier, Alexandra Lauret, Céline Malesys, Giovanna Muggiolu, Sylvie Sauvaigo, Antoine Galmiche, Philippe Ceruse, Gersende Alphonse, Anne-Sophie Wozny, and et al. 2022. "CD44, γ-H2AX, and p-ATM Expressions in Short-Term Ex Vivo Culture of Tumour Slices Predict the Treatment Response in Patients with Oral Squamous Cell Carcinoma" International Journal of Molecular Sciences 23, no. 2: 877. https://doi.org/10.3390/ijms23020877
APA StylePhilouze, P., Gauthier, A., Lauret, A., Malesys, C., Muggiolu, G., Sauvaigo, S., Galmiche, A., Ceruse, P., Alphonse, G., Wozny, A.-S., & Rodriguez-Lafrasse, C. (2022). CD44, γ-H2AX, and p-ATM Expressions in Short-Term Ex Vivo Culture of Tumour Slices Predict the Treatment Response in Patients with Oral Squamous Cell Carcinoma. International Journal of Molecular Sciences, 23(2), 877. https://doi.org/10.3390/ijms23020877

